| МИНИСТЕРСТВО ОБРАЗОВАНИЯ РФ
МОСКОВСКИЙ ГОСУДАРСТВЕННЫЙ УНИВЕРСИТЕТ ЭКОНОМИКИ, СТАТИСТИКИ И ИНФОРМАТИКИ
ИНСТИТУТ КОМПЬЮТЕРНЫХ ТЕХНОЛОГИЙ
Курсовая работа
по дисциплине: «Предметно-ориентированные экономические
информационные системы»
Разработка АРМ операциониста банка «Х
XX
».
Выполнила:
Студентка группы ДКЕ-301
Бекетова Д.С.
Москва 2010
Содержание
Введение. 3
Постановка задачи. 3
1. Аналитическая часть. 3
1.1 Общая характеристика банковской системы.. 3
1.2 Технико-экономическая характеристика банка «ХХХ». 4
1.2.1 Организационная структура банка «ХХХ». 4
1.2.2 Экономическая сущность банка «ХXX». 6
1.3.1 Структура отдела рассчетно-кассового обслуживания в банке «XXX». 7
1.3.2 Назначение и основные функции отдела рассчетно-кассового обслуживания в банке «XXX». 7
1.3.3 Описание информационного поля расчетно-кассового обслуживания. 8
1.4 Формализация расчетно-кассовых операций. 10
1.5 Обоснование необходимости и цели использования вычислительной техники для автоматизации работ по расчетно-кассовому обслуживанию.. 12
1.6 Выбор программного и информационного обеспечения. 13
2. Проектная часть. 14
2.1 Сценарий диалога «vitus». 14
2.2 Дерево разговоров ПК «vitus». 15
2.3 Схема данных ПК «vitus». 16
2.4 Схема работы ПК «vitus». 17
2.5 Схема взаимодействия модулей ПК «vitus». 20
3. Результаты работы программы.. 21
Заключение. 26
Введение
Банк
— финансово-кредитный институт, основной функцией которого является оказание финансовых услуг юридическим и физическим лицам.
В настоящее время деятельность банковских учреждений включает в себя не только организацию денежного оборота и кредитных отношений, но и куплю-продажу ценных бумаг, осуществление страховых операций, посреднических сделок, управление имуществом, финансирование госпрограмм и т.д. Их классифицируют в зависимости от формы собственности, правовой формы организации, функциональному назначению, характеру выполняемых операций, по обслуживаемым отраслям, по числу филиалов и по масштабам деятельности.
Совокупность банков образует банковскую систему
, на развитие которой влияют экономические и политические процессы
Постановка задачи
Дан кредитный банк «XXХ», требуется:
- Рассмотреть организационную структуру банка.
Забиваем Сайты В ТОП КУВАЛДОЙ - Уникальные возможности от SeoHammer
Каждая ссылка анализируется по трем пакетам оценки: SEO, Трафик и SMM.
SeoHammer делает продвижение сайта прозрачным и простым занятием.
Ссылки, вечные ссылки, статьи, упоминания, пресс-релизы - используйте по максимуму потенциал SeoHammer для продвижения вашего сайта.
Что умеет делать SeoHammer
— Продвижение в один клик, интеллектуальный подбор запросов, покупка самых лучших ссылок с высокой степенью качества у лучших бирж ссылок.
— Регулярная проверка качества ссылок по более чем 100 показателям и ежедневный пересчет показателей качества проекта.
— Все известные форматы ссылок: арендные ссылки, вечные ссылки, публикации (упоминания, мнения, отзывы, статьи, пресс-релизы).
— SeoHammer покажет, где рост или падение, а также запросы, на которые нужно обратить внимание.
SeoHammer еще предоставляет технологию Буст, она ускоряет продвижение в десятки раз,
а первые результаты появляются уже в течение первых 7 дней.
Зарегистрироваться и Начать продвижение
- Рассмотреть дерево функций банка.
- Выявить задачи подлежащие автоматизации.
- Представить технический проект на разработку по автоматизации кредитных операций.
1. Аналитическая часть
1.1 Общая характеристика банковской системы
Банковская система
- система большого размера (объема), в которой заняты более 20% всех финансовых работников, общее число документов в этой системе составляет более 500 миллиардов штук в год, основной объем банковской работы связан с учетными операциями. В денежном выражении учетные операции составляют 90% всех затрат; число учетных форм в банках доходит до двухсот. Организационная структура Банковской системы в Российской Федерации представлена на рис.1.
Рис 1. Структура Банковской системы России
1.2 Технико-экономическая характеристика банка «ХХХ»
1.2.1 Организационная структура банка «ХХХ»
Организационная структура банка включает функциональные подразделения (управления) и службы банка, каждая из которых имеет определенные права и обязанности. Управления и службы банка сформированы с учетом классификации банковских операций по их функциональному назначению.
Организационная структура банка «ХXX» представлена на рис.2.

Рис.2. Организационная структура банка «ХXX».
Управление производит расчеты по всем произведенным банком операциям и регистрирует их, обслуживает платежи, ведет счета клиентов банка.
Управление состоит из трех отделов.
Отдел открытия и ведения счетов:
· открывает и ведет счета клиентов
· обрабатывает выписки по счетам, контролирует суммы, зачисленные до выяснения
· ведет базы данных об остатках средств на счетах физических и юридических лиц и социологических данных о вкладчиках
· занимается розыском вкладов
Отдел расчетов:
· осуществляет безналичные расчеты, в том числе межбанковские и внутрибанковские
· осуществляет клиринговые расчеты
· осуществляет расчеты с получателями платежей
· подготавливает документы по принятым и произведенным платежам
· организует работу по доставке платежных документов в филиалы банка и РКЦ Центрального Банка России (ЦБР)
· проверяет ежедневную отчетность филиалов по платежам
Отдел кассовых операций:
· осуществляет прием, хранение и выдачу наличных денег и ценностей, их обработку и упаковку
· организует оснащение банка индивидуальными сейфами для хранения документов и ценностей клиентов
· осуществляет контроль за соблюдением правил оперативно-кассовой работы
1.2.2 Экономическая сущность банка «Х
XX»
Сервис онлайн-записи на собственном Telegram-боте
Попробуйте сервис онлайн-записи VisitTime на основе вашего собственного Telegram-бота:
— Разгрузит мастера, специалиста или компанию;
— Позволит гибко управлять расписанием и загрузкой;
— Разошлет оповещения о новых услугах или акциях;
— Позволит принять оплату на карту/кошелек/счет;
— Позволит записываться на групповые и персональные посещения;
— Поможет получить от клиента отзывы о визите к вам;
— Включает в себя сервис чаевых.
Для новых пользователей первый месяц бесплатно.
Зарегистрироваться в сервисе
Банк «ХXX» относится к коммерческим банкам (КБ), а значит его основной целью деятельности является получение прибыли. Деятельность данного банка регламентируется законом РСФСР "О банках и банковской деятельности в РСФСР", принятом 2 декабря 1990 г.
Основные функции банка «XXХ»:
- Расчетно-кассовое обслуживание
- расчеты день в день
- продленный операционный день
- возможность внесения средств на счет в будни и выходные дни до 20.00
- удобный удаленный сервис
- Инкассация
Собственная профессиональная служба инкассации «ХXX» осуществляет круглосуточную инкассацию в регионе «Y».
- Кредитование
Кредитование – приоритетное направление деятельности «XXХ». Банк может предлогает целую линейку кредитных продуктов как для крупного и среднего, так и для малого бизнеса.
- Факторинг
- Лизинг
- Размещение денежных средств
- Эквайринг
- Валютный контроль
- Перечисление зарплаты на банковскую карту
- Потребительское кредитование
- Предоставление ипотеки
- Предоставление дебетовых карт
- Автокредит
- Консультирование, предоставление экономической и финансовой информации
1.3.1 Структура отдела рассчетно-кассового обслуживания в банке «
XXX».

Рис.3. Организационная структура отдела расчетно-кассового обслуживания кредитного банка «ХXX»
1.3.2 Назначение и основные функции отдела рассчетно-кассового обслуживания в банке «
XXX».
Расчетно-кассовые операции – ведение счетов юридических и физических лиц и осуществление расчетов по их поручению. Функция расчетно-кассового обслуживания является одной из приоритетных в деятельности коммерческого банка.
Организация расчётно-кассового обслуживания базируется на следующих принципах: списание денежных средств со счета клиента производится банком только на основании распоряжения клиента; свобода выбора субъектами рынка форм безналичных расчетов и законом.
Рис 4 Дерево работ отдела расчетно-кассового обслуживания,
выполняемых в банке «ХXX»
1.3.3 Описание информационного поля расчетно-кассового обслуживания
В аспекте обработке информации схема информационной структуры выглядит в соостветствии с рис. 5.

Рис. 5. Схема информационной структуры Управления расчетно-кассовыми операциями.
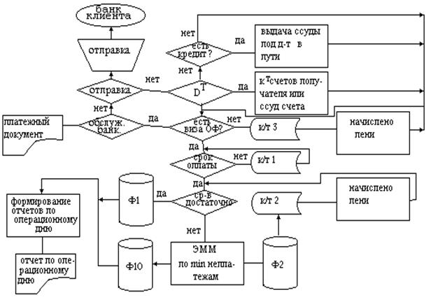
Принципиальная технология обработки расчетно-платежной документации операционного дня имеет вид рис.6.

Рис. 6. Обработка расчетно-платежной документации операционного дня
Обработка платежно-расчетной документации осуществляется в несколько этапов. На первом этапе все документы разделяются на две группы, принадлежащие клиентам банка и сторонним клиентам. Документы сторонних клиентов проходят специальную обработку. Если документы не обрабатываются в данном банке, то они передаются по назначению, в противном случае выявляется платежеспособность стороннего клиента DT- вопрос о снятии денежных средств из каких-то источников: у клиента может быть зарезервирована сумма в этом банке.
Для банка ситуация противоположная, чем для предприятия. Если у клиента нет средств, то решается вопрос о его кредитовании. Отказано в кредите - не будет визы и застрянет в картотеке № 3 плюс будет происходить начисление пени.
1.4 Формализация расчетно-кассовых операций
Коммерческие банки являются ключевыми проводниками платежных услуг. Они привлекают и обслуживают клиентов, осуществляют прием и первичную обработку клиентских платежных документов, маршрутизируют платежи по каналам различных видов и подвидов платежных систем, проводят платежи по счетам клиентов и предоставляют клиентам выписки по счетам.
Коммерческие банки также осуществляют операции по приему и выдаче наличных традиционным образом через кассы или с применением специальной электронной техники, осуществляют инкассацию наличных. В представлении эффективности безналичных расчетов, увеличения их доли в сегменте розничного платежного оборота.
Конкретизация позиции коммерческих банков в вопросе повышения эффективности, расширения платежных услуг требует ответов на ряд вопросов. А именно: насколько расчетно-кассовые операции в настоящее время прибыльны для коммерческих банков? Существенна ли эта прибыль для того, чтобы уделять расчетно-кассовым операциям повышенное внимание? Достаточно ли этой прибыли для финансирования значительных инвестиций в массовое внедрение новых электронных технологий?
Необходимо определить экономический интерес коммерческих банков в расчетно-кассовых операциях и существенном расширении безналичных расчетов.
Для этого необходимо проанализировать расчётно-кассовые операции коммерческого банка по следующим направлениям: анализ выполнение плана по среднедневным остаткам на счетах клиентов, анализ клиентской базы, анализ динамики объема документооборота (платежных поручений) через расчетно-кассовый центр ЦБ и корреспондентский счет другого банка, анализ статистики по необработанным документам, анализ лимита максимального остатка кассы.
Лимит максимального остатка денежной наличности в отделе кассовых операций отделения устанавливаются экспертным путем в размере необходимом для организации эффективного процесса кассового обслуживания филиальной сети и клиентской базы с учетом следующих факторов:
– состава клиентской базы;
– уровня развития операций инкассации юридических лиц;
– особенностей налично-денежного обращения региона, в том числе в иностранной валюте.
Лимит максимального остатка денежной наличности в кассе отделения устанавливается в размере меньшем либо равным арифметической сумме лимитов ВСП, банкоматов, операционного отдела и отдела кассовых операций, скорректированной на коэффициент динамики:
Lim (ВОСБ) (1)
Кдин
- коэффициент динамики;
Коэффициент динамики – отражает тенденцию среднедневных объемов расхода денежной наличности по отделению и рассчитывается отдельно в рублях и иностранной валюте по следующей формуле:
Кдин
= (2)
р
(ОСБ) – среднедневной расход наличности в расчетном периоде по отделению;
р пред
(ОСБ) – среднедневной расход наличности в предыдущем расчетном периоде по отделению.
Таким образом, для определения экономического интереса коммерческих банков необходимо провести анализ расчётно-кассовых операций коммерческого банка по следующему алгоритму:
1. Анализ выполнение плана по среднедневным остаткам на счетах клиентов
2. Анализ клиентской базы:
– Группировка крупных, средних клиентов и клиентов сферы малого бизнеса по размеру среднедневного остатка средств на счету
– Анализ движения безналичных расчетов с юридическими лицами
3. Анализ динамики объема документооборота (платежных поручений) через расчетно-кассовый центр ЦБ и корреспондентский счет другого банка
4. Анализ статистики по необработанным документам.
5. Анализ лимита максимального остатка кассы.
1.5 Обоснование необходимости и цели использования вычислительной техники для автоматизации работ по расчетно-кассовому обслуживанию
Все операции по проведению расчетно-кассовым довольно неудобны для сотрудников банка, что заметно отражается на результате работы: она замедляется, возникает большое количество ошибок, при прохождении документов из отдела в отдел возникают задержки, документы могут быть утеряны или оформлены с ошибками, что вынуждает отправить их на повторное оформление. При этом необходимо постоянно контролировать правильность выполнения всех этих операций, их последовательность и своевременность. Работа является очень трудоемкой, требующей больших затрат времени и внимания работников, она затрудняет оперативное принятие решений.
Однако, функционирование надежной системы расчетов является одной из главных задач современного крупного кредитно-финансового института. В сложившихся условиях жесткой борьбы банков за клиентов, побеждает тот банк, который может обеспечивать высокоскоростное («день в день») проведение платежей по всей стране.
Внедрение электронного документооборота позволило значительно сократить время прохождения платежей (до нескольких часов: с момента списания со счета до момента зачисления на счет в другом банке). Это стало возможным благодаря использованию современных средств связи, специального шифровального программного обеспечения и признанию законодательно ЭЦП (электронно-цифровой подписи) и ЭПД (электронных платежных документов, и, в зависимости от направлений, отправляется дальше. Преимущество данной технологии заключается в том, что отправка файлов на ТРЦ может происходить в течение всего дня, т.е. списали определенное количество платежных поручений – отправили в расчетный центр и так несколько раз в день. Таким образом, чем раньше мы отправим платежный документ, тем выше вероятность, что он дойдет до конечного получателя «день в день»
В плане получения зачисления на счета клиентов все происходит аналогично:
- Получение файла из ТРЦ
- Проверка на целостность ЭЦП и расшифровка
- Формирование единого файла входящих платежных документов.
- Обработка файла бухгалтерией.
- Передача файлов в структурные подразделения отделения для зачисления.
- Зачисление на расчетные (лицевые) счета (автоматически или вручную).
Однако, существуют внутренние банковские технологии, позволяющие проводить платежи внутри одного банка практически ежесекундно.
При такой технологии (она носит название «main frame») есть главный компьютер (основной сервер). Все операции по обработке данных происходят на нем, а центральные компьютеры в отделениях банка служат для систематизации исходящих и со всеми прикладными программами («Операционный день», «Баланс», «Кредиты» и т.п.)
– отсутствие ручной обработки информации.
Единственным недостатком данной системы является стационарное программное обеспечение. Однако в современных условиях для того, чтобы выжить, банкам придется внедрять у себя онлайновые технологии, позволяющие минимизировать время прохождения платежа до конечного получателя.
1.6 Выбор программного и информационного обеспечения.
Программа vitus представляет собой программный комплекс для автоматизации работы операциониста банка.
Автор программы: Мухин Т., Алексеева О., Хлебина Ю., Рыбина Ю., Иванова Н.
Размер программы: 448 Кб.
Основные возможности программы:
- Ведения классификаторов
- Учет денежных операций
- Ведение базы данных по лицевым счетам
- Вывод на печать
- Ведение ведомости начисления процентов
- Ведение списка закрытых лицевых счетов
- Ведение списка открытых лицевых счетов
- Составление проводок
2. Проектная часть
2.1 Сценарий диалога «
vitus»
2.2 Дерево разговоров ПК «
vitus»

2.3 Схема данных ПК «
vitus»

2.4 Схема работы ПК «
vitus»



2.5 Схема взаимодействия модулей ПК «
vitus»

3. Результаты работы программы





Заключение
Углубление процесса автоматизации функционирования банковских и прочих финансовых структур сопровождается совершенствованием технологии банковских операций и повышением уровней их управляемости. Современные информационные технологии позволяют координировать деятельность подразделений банков, расширить межбанковские связи, комплексно решать проблемы анализа банковской деятельности. Автоматизация информационных и других технологий банка содействуют улучшению качества обслуживания путем создания автоматизированных рабочих мест (АРМ) для специалистов всех уровней. В автоматизации банковских технологий находят место как простые программные продукты, позволяющие заполнять только несколько выходных форм для отчетности, так и достаточно интеллектуальные комплексы, решающие задачи управления банком. В первом случае это традиционные системы управления базами данных (СУБД) , во втором – адаптируемые западные комплексы, являющиеся последним достижением мировой банковской мысли.
Состав информационного обеспечения, его организация определяются, прежде всего, составом задач. К наиболее традиционным задачам, решаемым любым банком, относится расчетно-кассовая деятельность. Автоматизация только этой деятельности может решить основные проблемы сегодняшнего дня. При таком подходе банковская технология строится на программном продукте «vitus», а внедряемый комплекс задач позволяет сотрудникам проводить анализ деятельности банка за любой предшествующий промежуток времени.
Список использованной литературы
1. Гражданский кодекс РФ. Часть 1,2. – М.: «Ось-89», 2004.
2. Федеральный закон РФ «О банках и банковской деятельности» от 3 февраля 1996 г. №17-ФЗ (с изменениями и дополнениями).
3. Положение ЦБР от 5 января 1998 г. №14-П «О правилах организации наличного денежного обращения на территории Российской Федерации» (утв. ЦБР 19 декабря 1997 г.) (с изм. и доп. от 22 января 1999 г., 31 октября 2002 г.)
4. Банки и банковские операции: Учебник для вузов / под ред. Жукова Е.Ф. – М.: Банки и биржи, 2007.
5. Данелян Т.Я. «Экономические информационные системы предприятий и организаций» (ч-1), Москва, 2005 г.
6. Молчанов И.В. Коммерческий банк в современной России. – М.: Финансы и статистика, 2003.
7. Немчинов В.К. Учет и операционная техника в банках. – М.: Банки и биржи, 2007.
8. Рудакова О.С. Банковские электронные услуги. – М.: ЮНИТИ, 2007
9.Семенюта О.Г. Банковское дело и банковское законодательство. – М.: Банки и биржи, 2005. – 453 с.
10.Усоскин В.М. Современный коммерческий банк. Управление и операции. – М.: АНТИДОР, 2006
|