| Министерство образования Российской Федерации
Санкт-Петербургский государственный горный институт им. Г.В. Плеханова
(технический университет)
КУРСОВАЯ РАБОТА
По дисциплине: Системы управления электроприводами______________________
(наименование учебной дисциплины согласно учебному плану)
ПОЯСНИТЕЛЬНАЯ ЗАПИСКА
Тема:
Проектирование системы управления электроприводом конвейерной установки
Автор: студент гр. ЭР-97-2
_____________ / Фадеев А.Г./
(подпись)
(Ф.И.0.)
ОЦЕНКА: ________
Дата:_____________
ПРОВЕРИЛ
Руководитель проекта _профессор
__ _____________ / Козярук А.Е. /
(должность) (подпись) (Ф.И.О.)
Санкт-Петербург
2002 г.
Министерство образования Российской Федерации
Санкт-Петербургский государственный горный институт
(технический университет)
УТВЕРЖДАЮ
Заведующий кафедрой ЭиЭ
профессор: /Козярук А.Е./
« » 2002г.
КУРСОВАЯ РАБОТА
По дисциплине
:
Системы управления электроприводами
ЗАДАНИЕ
Студенту группы:
ЭР-97-2 Фадееву А.Г.
1. ТЕМА:
Проектирование системы управления электроприводом конвейерной установки
2. Исходные данные:
Основные параметры ЭП конвейерной установки,
3. Содержание пояснительной записки:
Выбор силовой части электропривода, проектирование дискретной системы программного управления, проектирование системы автоматического регулирования, техническая реализация системы управления
4. Перечень графического материала:
Схема силовой части электропривода, принципиальные схемы технической реализации ДСПУ и САР электропривода.
5. Срок сдачи законченной работы:
17.01
.2002
Руководитель проекта: профессор
/ Козярук А. Е/
Дата выдачи задания
:
Аннотация
В курсовой работе по дисциплине «Системы управления электроприводами» выполнен синтез системы векторного управления электропривода ленточного конвейера, построена принципиальная схема системы управления, рассчитаны параметры настроек регуляторов системы управления. Исследованы динамические процессы в электроприводе при пуске, торможении.
Пояснительная записка содержит 38 страниц машинописного текста, включает 6 рисунков, список используемой литературы.
In course work on discipline “ Control Systems of electric drives ” the synthesis of system of vector management of the electric drive of the tape conveyor is executed, the basic circuit of a control system is constructed, the parameters of adjustments of regulators of a control system are designed. The dynamic processes in the electric drive are investigated at start-up, braking.
Забиваем Сайты В ТОП КУВАЛДОЙ - Уникальные возможности от SeoHammer
Каждая ссылка анализируется по трем пакетам оценки: SEO, Трафик и SMM.
SeoHammer делает продвижение сайта прозрачным и простым занятием.
Ссылки, вечные ссылки, статьи, упоминания, пресс-релизы - используйте по максимуму потенциал SeoHammer для продвижения вашего сайта.
Что умеет делать SeoHammer
— Продвижение в один клик, интеллектуальный подбор запросов, покупка самых лучших ссылок с высокой степенью качества у лучших бирж ссылок.
— Регулярная проверка качества ссылок по более чем 100 показателям и ежедневный пересчет показателей качества проекта.
— Все известные форматы ссылок: арендные ссылки, вечные ссылки, публикации (упоминания, мнения, отзывы, статьи, пресс-релизы).
— SeoHammer покажет, где рост или падение, а также запросы, на которые нужно обратить внимание.
SeoHammer еще предоставляет технологию Буст, она ускоряет продвижение в десятки раз,
а первые результаты появляются уже в течение первых 7 дней.
Зарегистрироваться и Начать продвижение
The explanatory slip contains 38 pages of the typewritten text, includes 6 figures, list of the used literature.
Введение………………..5
- Техническое задание…………….6
- Особенности построения электропривода для конвейера…………10
3. Пуск электродвигателя конвейера………………….12
4. Функциональная схема электропривода…………..13
5. Используемая аппаратура управления и контроля………14
6. Параметры двигателя………………15
7. Уравнения для расчета параметров схемы замещения асинхронного электродвигателя ……………………………16
8. Обоснование алгоритмов управления для программной реализации ориентированием по полю ротора………………..16
8.1. Описание структурной схемы и назначение ее элементов………19
8.2. Алгоритм управления…………20
8.3. Управление потоком…………..22
8.4. Расчет параметров настроек регуляторов системы регулирования………….23
9. Алгоритм работы привода конвейера………..28
10. Синтез логического алгоритма работы системы управления и его программная реализация………………29
Список использованной литературы………………………35
Введение
Комплексная механизация и автоматизация технологических процессов, автоматизированные системы управления на базе вычислительных машин являются важной частью технического прогресса. Современное горное предприятие представляет собой сложный взаимосвязанный комплекс различных производственных механизмов, функционирование которых невозможно без применения современных систем управления электроприводом. Применение новых систем электропривода позволяет увеличить производительность машин и механизмов горного производства, снизить капитальные и эксплуатационные затраты, увеличить надежность и эффективность производственных процессов.
Все более широкое применение в промышленности получают автоматизированные системы управления электроприводом с использованием достижений электроники, преобразовательной и микропроцессорной техники.
Данный проект посвящен разработке системы управления электроприводом конвейерной установки с помощью системы векторного управления, на преобразовании частоты питающего напряжения двигателя, которая обеспечивает автоматическое и ручное управление работой конвейерной установкой в нормальном и аварийном режимах, защиту электропривода, автоматическое задание скорости вращения двигателя конвейерной установки в каждый момент времени, поддержание заданной скорости с заданной точностью, а также сигнализировать диспетчеру о нарушениях в работе привода и о срабатывании блокировок.
Привод конвейера предназначен для передачи крутящего момента электродвигателя на поступательное движение ленты конвейера и состоит из электродвигателя (1), редуктора (3) и связывающей их упругой муфты (2).
Сервис онлайн-записи на собственном Telegram-боте
Попробуйте сервис онлайн-записи VisitTime на основе вашего собственного Telegram-бота:
— Разгрузит мастера, специалиста или компанию;
— Позволит гибко управлять расписанием и загрузкой;
— Разошлет оповещения о новых услугах или акциях;
— Позволит принять оплату на карту/кошелек/счет;
— Позволит записываться на групповые и персональные посещения;
— Поможет получить от клиента отзывы о визите к вам;
— Включает в себя сервис чаевых.
Для новых пользователей первый месяц бесплатно.
Зарегистрироваться в сервисе
Работа привода заключается в следующем: включенный электродвигатель через муфту приводит в движение редуктор, на центральном валу которого устанавливается приводной барабан конвейерной установки.
При увеличении или уменьшении нагрузки на приводе конвейерной установки, с реле тока, снимается напряжение отрицательной обратной связи, которое после преобразования на блоке преобразования сигналов, в виде выпрямленного стабилизированного сигнала, поступает на преобразователь частоты и соответственно уменьшает или увеличивает частоту вращения приводного двигателя конвейерной установки. 1. Техническое задание
Техническое задание на электропривод переменного тока для привода конвейера, находящегося на участке конвейерной линии, от пластинчатого питателя (П/П3) до приемного бункера корпуса средне - мелкого дробления.
Назначение электропривода и область применения:
Электропривод предназначен для привода конвейерной установки со следующими параметрами:
1.1. Назначение - транспортирование руды от пластинчатого питателя №3 до приемного бункера корпуса среднего дробления.
1.2. Технические параметры конвейерной установки:
1.2.1. Тип конвейера………………………………...……………………….КЛС-1600
1.2.2. Скорость движения ленты, м/с………………………………..……………..1,6
1.2.3.Полная длина конвейера, м…………..…………………………………….109,8
1.2.4. Угол наклона конвейера, градус…………………..………………………….16
1.2.5. Расчётная производительность, т/час………………………………..……...800
1.2.6. Диаметр приводного барабана, мм…..…………………………………….1250
1.2.7. Диаметр оборотного барабана, мм…………………………………..……...630
1.3. Техническая характеристика натяжного устройства
1.3.1. Тип…………………………..………………………………….160 - 100 Т - 160
1.3.2. Диаметр натяжного барабана, мм…………………………..……………...1000
1.4. Техническая характеристика ленты
1.4.1. Тип…………………….…..………………………...А - 1ОПБ - 5 ГОСТ 20 - 57
1.4.2. Ширина, мм…………………………………..…….………………………..1600
1.4.3. Число прокладок……………………………..…….……………………………7
1.4.4. Общая длина ленты с учётом склейки, мм……………………………....….225
1.5. Место установки конвейера……………………………..в закрытом помещении
1.6. Среда эксплуатации…………………………………………………….умеренная
Технические характеристики электропривода:
2.1. Преобразователя частоты (АТ03 – 200):
2.1.1. Назначение – для частотного управления приводным двигателем конвейера
2.1.2. Напряжения питания, кВ…………………………….…………………....3;6;10
2.1.3. Напряжение на выходе преобразователя частоты, В…………...…….……380
2.1.4. Максимальная мощность подключаемого электропривода, кВт…..…..….200
2.1.5. Частота питающей сети, Гц……………………….…………………..………50
2.2. Электродвигателя:
2.2.1. Тип двигателя..……………………………………………...……….4А355S6У4
2.2.2. Диапазон регулирования D………………………………………………….1 : 4
2.2.3. Номинальная мощность, кВт………………………………...………………160
2.2.4. Номинальная частота вращения, об/мин………………….…..…………...1000
2.2.5. Напряжение питания, В…………………………………………….…..…….380
2.2.6. Пусковые токи, А……….…………………………..………………..Imax
= 7 Iном
2.2.7. Максимальный динамический момент…………...………….…Mmax
=1,9 Mном
2.2.8. Пусковой момент….. …………………………...…………………….Mп
= Mном
2.3. Требования к САУ:
2.3.1. Точность:
2.3.1.1. Статическая………………………………………………………….……±2 %
2.3.1.2. Динамическая….………………….…………….……………………….±10 %
2.3.3. Время переходного процесса (не более), с………………………..…………25
Требования по автоматизации:
3.1. Посты управления (ПУ):
3.1.1. Местное – со встроенного ПУ.
3.1.2. Дистанционное – с дистанционного ПУ.
3.1.3. Дистанционное – от локальных промышленных сетей, по каналу последовательной связи (использование CAN – интерфейса).
3.1.4. Дистанционное – от внешних органов управления, посредством набора программируемых, дискретных и аналоговых входов – выходов.
3.1.5. Дистанционное управление с централизованного ПУ.
3.2. Режимы работы:
3.2.1. Автоматическое управление (при автоматической подаче пускового импульса по разрешающим сигналам от аппаратов управления - в автономном режиме).
3.2.2. Ручное управление (осуществляется оператором по показаниям контрольных приборов).
3.2.3. Режим ревизии.
3.2.4. Режим тестирования (используется при наладке систем автоматики и сигнализации)
3.3. Основные функции системы автоматизации:
3.3.1. Выбор режима работы («Ручное», «Автоматическое», «Ревизия», «Тестирование»).
3.3.2. Контроль готовности к пуску, с выдачей сообщений о блокировках, препятствующих пуску.
3.3.3. Контроль блокировок, требующих автоматического останова системы после пуска.
3.3.4. Проверка существенного проскальзывания, схода и обрыва ленты и останов при выявлении несоответствия.
3.3.5. Контроль положения ленты с выдачей информации на пульт оператора.
3.3.6. Нормальный останов конвейера на заданных уровнях с заданной точностью.
3.3.7. Останов системы с контролируемым торможением и запрет нового цикла с выдачей информации оператору при нарушениях в работе.
3.3.8. Контроль удлинения ленты с выдачей сообщения при недопустимом её удлинении.
3.3.9. Задание программы изменения скорости движения ленты (скорости вращения вала двигателя) при автоматическом управлении.
3.3.10. Автоматический останов конвейера при обрыве кабель – тросового выключателя или срабатывании блокировок.
3.3.11. Сигнализация причины неисправности оператору.
3.4. Виды защит:
3.4.1. От токов недопустимой перегрузки и короткого замыкания.
3.4.2. От пробоя вентилей выпрямительного моста.
3.4.3. От замыкания на землю в низковольтной части электропривода.
3.4.4. От недопустимых отклонений регулируемого (в автоматическом режиме) технологического параметра.
3.4.5. От неполнофазного режима работы входных и выходных силовых цепей.
3.4.6. От неисправностей в системах питания и управления.
3.5. Виды блокировок:
3.5.1. Предусмотрены режимы ограничения максимальной и минимальной мощностей ЭП.
3.5.2. Внешние блокировки (контроль схода ленты, перегрева двигателя, появление негабарита и т.д.).
4. Условия эксплуатации:
4.1. Диапазон температур…………………………………….………….(-40, +30) 0
С
4.2. Относительная влажность….………………...…….……………...80% при 250
С
4.3. Коэффициент запыленности для двигателя…………………………...….7мг/м2
4.4. Электропривод устанавливается в помещениях категории………….…….….4
4.5. Шкафы управления в исполнении УХЛ, степень защиты…………..…......IP 64
4.6. Двигатель общепромышленного исполнения, степень защиты…..……….IP 54
4.7. Механические – удары, пыль, влажность, широкий диапазон температур
5. Требования к надежности:
5.1. Коэффициент готовности………………………………………..…………….0,98
5.2. Вероятность безотказной работы…………………………………..……..…..0,98
5.3. Гарантийный срок эксплуатации……………………………………..…..12500 ч
5.4. Среднее время между капитальными ремонтами…………………..…...31250 ч
6. Гарантии изготовителя:
6.1. Гарантийный срок службы……………………………….….….…………..2 года
6.2. Назначенный срок службы………..………………….…………..…………10 лет
6.3. Минимальное время между капитальными ремонтами….…..…………..5-7 лет
2. Особенности построения электропривода для конвейера
Т.к. конвейерная установка будет эксплуатироваться в шахтных условиях, то это приводит к появлению ряда специфических требований к её электроприводу.
Основным требованием, определяющим выбор электрического привода конвейера, является обеспечение приемлемых условий пуска и разгона тягового органа конвейера. Поэтому электропривод должен обладать высоким пусковым моментом, необходимым для преодоления статических усилий при пуске и создания динамического момента, обеспечивающего требуемое ускорение.
Необходимость больших пусковых моментов двигателей привода особенно сказывается в условиях шахты, так как установки подземного хозяйства шахт зачастую получают питание от "мягких" (из-за большой протяжённости кабельных линий) электрических сетей.
Величина момента статических сопротивлений при пуске может оказаться повышенной из-за того, что конвейер был остановлен под загрузкой. Вследствие этого пусковой момент конвейерного электропривода должен в 1,5-2 раза превышать номинальный.
Так же во время пуска должен осуществляться плавный разгон тягового органа (ленты) до требуемой скорости, так как возникающие значительные динамические перегрузки приводят к проскальзыванию ленты на приводном барабане, что резко увеличивает её износ. С другой стороны лента является эластичным элементом, поэтому передача усилия сопровождается упругим её удлинением. По мере достижения установившейся скорости всеми участками упругое натяжение ленты снижается. Возврат энергии, запасённой в растянутой ленте, может привести к возрастанию скорости отдельных её участков, по сравнению с установившейся, к колебаниям ленты. Такой характер переходного процесса в тяговом органе может вызвать повышенный износ ленты, а иногда и её разрыв.
Поэтому время пуска может достигать десятки секунд и должно задаваться в зависимости от длины става конвейера, производительности установки и с учётом других факторов. Из практического опыта эксплуатации ленточных конвейерных установок известна следующая эмпирическая зависимость: на каждые 1000 м длины става конвейера – tпуска
=60 сек.
Для точного определения длительности пуска можно использовать формулу, приведенную в работе А.С. Соловьёва [2], в основе которой лежит зависимость динамического натяжения ленты от отношения длительности пуска конвейера ко времени распространения упругой волны натяжения по тяговому органу. По этому методу расчётная длительность пуска равна:
,
где 5 соответствует горизонтальным конвейерам; L - полная длина конвейера, м; Eэфф
– эффективный динамический модуль упругости, отнесённый ко всему сечению ленты, кг (для тканевых лент его величина примерно в 50 раз превышает их прочность на разрыв).
Кроме увеличения плавности пуска конвейеров в некоторых случаях необходимо регулировать скорость электропривода.
Это требование обусловлено тем, что срок службы ленты во многом определяется её усталостной прочностью, т.е. способностью выдерживать определённое число перегибов при огибании барабанов.
При эксплуатации конвейеров в условиях шахты электропривод подвержен воздействию агрессивных шахтных вод, угольной и породной пыли, а также в рудничной атмосфере зачастую присутствуют взрывоопасные газы (метан, сероводород и др.).
Поэтому электродвигатели конвейерного привода должны иметь защищённое исполнение.
Для подземных ленточных конвейеров применяются двигатели в рудничном взрывобезопасном исполнении типов КО, серии ВАО, а также специальные электродвигатели для конвейеров ЭДКОФ во фланцевом исполнении. Также в рудничном взрывобезопасном исполнении должна быть и аппаратура управления.
Стеснённость пространства выработок налагает требования к габаритным размерам привода, что приводит к его дроблению (применению нескольких двигателей меньшей мощности вместо одного большой мощности).
Эти и ряд других требований необходимо учитывать при проектировании электроприводов ленточных конвейеров.
Электрические приводы современных рудничных скребковых и ленточных конвейеров чаще выполняются многодвигательными. Даже при одной приводной станции оказывается целесообразным, а в ряде случаев и необходимым применение не одного, а двух или большего числа двигателей.
Для рудничных скребковых конвейеров увеличение потребной мощности электропривода путем повышения мощности двигателя ограничено требованиями к его габаритам, поэтому более удобно увеличивать количество двигателей в приводе. Кроме того, при многодвигательном приводе проще решается задача изменения мощности привода в зависимости от длины конвейера. Это достигается изменением количества установленных двигателей.
3. Пуск электродвигателя конвейера
С пульта управления у привода конвейера включается звуковая сигнализация, через 30-40 с, оператор путем нажатия кнопки “Пуск” подает управляющий сигнал на катушку контактора, которая, втягивая сердечник, подает питание на электродвигатель.
При нарушении нормальных режимов работы питание электродвигателя может быть отключено:
1. При сходе ленты со става конвейера с помощью реле датчика схода ленты.
2. При заштыбовке узла загрузки, а также при контроле уровня заполнения разгрузочного бункера с помощью реле датчика заштыбовки.
3. При принудительном отключении обслуживающим персоналом с помощью кабель -тросового выключателя по всей длине конвейера.
4. При использовании оператором кнопки “Стоп” на пульте управления при необходимости
4. Функциональная схема электропривода
Принципиальная электрическая схема
5. Используемая аппаратура управления и контроля
Датчик схода ленты типа КЛС-2
Датчик представляет собой гибкий стержень, состоящий из троса, растянутого пружиной, на который надето 8 резиновых конических шайб. Гибкий стержень заключен в резиновый кожух. При сходе лента начинает воздействовать на гибкий стержень сгибая его. При этом нижний конец троса перемещается, вытягивается из корпуса. Пружина, растягивающая трос, при этом сжимается, стремясь вернуть его в прежнее положение. К концу троса прикреплен концевой выключатель, при срабатывании которого отключается питание привода конвейера.
Техническая характеристика
Отклонение вершины датчика от оси, мм 65
Исполнение РВ
Размеры, мм 140´62´350
Датчик контроля заштыбовки
Предназначен для отключения конвейерных линий при завале мест перегрузки, представляет собой корпус, подвешенный на тросе в бункере. При заполнении бункера материалом датчик меняет свое положение. Внутри датчика находится шариковый контакт. Стальной посеребренный шарик при нормальном положении фиксируется в углублении. При наклоне корпуса датчика шарик перекатывается и замыкает цепь, при котором срабатывает реле датчика.
Техническая характеристика
Отклонения вершины датчика от оси, 0
11-140
Исполнение О
Размеры, мм 185´155´250
Реле датчика ИКС-2
Напряжение, В 220
Исполнение РВ
Размеры, мм 380´415´325
Кабель – тросовый выключатель КТВ-2
Предназначен для экстренной остановки конвейеров из любой точки технологической линии.
Состоит из троса прикрепленный к концевым выключателям.
Исполнение РО
Размеры, мм 300´220´90
Датчик скорости УПДС-2
Датчик представляет собой десятиполюсный однофазный генератор переменного тока. Ротор датчика является постоянным магнитом и получает вращение от одного из роликов несущих ленту. Магнитное сопротивление изменяется за счет прорезей, нанесенных вдоль оси на поверхности ролика. Сигналы от датчиков скорости подаются на реле скорости, т.е. аппарат, преобразующий этот сигнал в сигнал, соответствующий входным параметрам аппаратуры управления.
Техническая характеристика
Напряжение датчика, В 220
Исполнение РВ
Размеры, мм 360´220´160
Реле скорости РСА
Напряжение, В 36
Потребляемая мощность, ВА 10
Исполнение РВ
Размеры, мм 520´400´426
6. Параметры двигателя
По соображениям требуемой мощности выбираем асинхронный двигатель с короткозамкнутым ротором 4А355S6У4, параметры двигателя:
Рном
= 160 кВт. хµ
=3,8
n0
= 1000 об/мин R1
'
=0,02
КПД = 93,5 % х1
'
=0,1
Cos j = 0,9 R2
'
=0,015
Sном
= 1,8 % х2
'
=0,14
Jдр
= 7
7. Уравнения для расчета параметров схемы замещения
асинхронного электродвигателя
ƒ = 50 Гц; ; ; ; ; ; ; ; ; ;
; ; ; ; ; ; ; ; ; ; ; ; ; ; ; ; ; ; 
Расчетные параметры для схемы замещения:

8. Обоснование алгоритмов управления для программной реализации с ориентированием по полю ротора
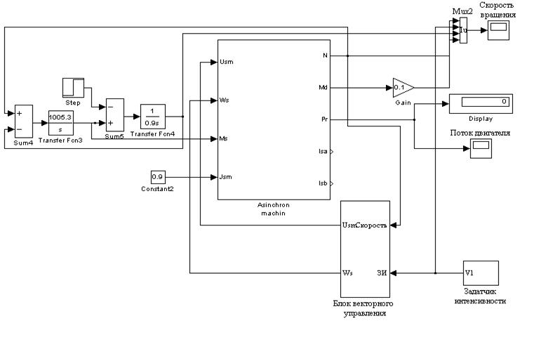
В соответствии с техническим заданием разработан привод, который состоит из блока векторного управления, задатчика интенсивности, инвертора. В систему управления заключена модель двигателя.
Как известно, основная идея ориентирования потока заключается в приведении системы уравнений трехфазного АД к ортогональной системе координат 1, 2 вращающейся со скоростью вектора потока ротора, в которой переменные представляются, как установившиеся величины постоянного тока. Фазу и амплитуду тока статора регулируют так, чтобы составляющая тока Is
1
, определяющая поток, оставалась постоянной, а регулирование момента осуществлялось только изменением составляющей тока Is
2
, создающей момент двигателя.
Уравнение статорной и роторной цепей АД во вращающейся со скоростью системе координат имеют вид:




Если скорость вращения координат совпадает со скоростью вектора потока ротора , то вектор будет на оси 1 представлен своим модулем , а его проекция на ось 2 равна нулю и уравнения примут следующий вид:




где m – число фаз, p – число пар полюсов, kr
– коэффициент связи ротора, w - скорость вращения ротора.
Уравнения связи:

Из уравнений связи следует:
(8.1)

(8.2)
С учетом формул (1) и (2) уравнения АД примут вид:
(8.3)
(8.4)
(8.5)
где 
(8.6)
Система управления должна стабилизировать поток ротора и следовательно ток Is
1
.
Уравнения (8.3, 8.4, 8.5, 8.6) при этом упрощаются:
(8.7)
(8.8)
(8.9)
(8.10)
Из уравнения (8.9) следует закон формирования тока Is
1
:
(8.11)
Из уравнения (8.6) следует закон формирования тока Is
2
:
(8.12)
Из уравнения (8.10) определяется величина абсолютного скольжения:
(8.13)
На основании определения скольжения необходима скорость вращения поля ротора:
(8.14)
Скорость вектора напряжения статора определяется из следующего соотношения: 
где Q = аrctg , или , где 
Исследование системы управления на модели показало малое влияние второго слагаемого на переходные процессы, поэтому закономерно принять:
Уравнения (8.11, 8.12, 8.13, 8.14) служат основой для построения микропроцессорной системы управления приводом с ориентированием потока ротора. Управление с регулированием напряжения требует формирования ортогональных составляющих вектора напряжения по обратной модели двигателя, которые вычисляются с использованием формул (8.7, 8.8).
(8.15)
(8.16)
Модель электропривода показана на рис.1.
8.1. Описание структурной схемы и назначение ее элементов
Входными для системы управления являются сигналы:
1. Задание по моменту;
2. Скорость вращения.
Выходными для системы управления являются сигналы:
1. Момент двигателя;
2. Скорость.
Структурная схема привода состоит из:
1.Инвертора, который преобразует полярные координаты в трехфазное синусоидальное напряжение.
2.Блока векторного управления.
3.Задатчика интенсивности.
4.Модели двигателя.
8.2. Алгоритм управления
Уравнения статорной и роторной цепей АД, во вращающейся со скорость к,
системе координат имеют вид:
;
;
;
.
Уравнение для момента: ,где
m-число фаз, p-число пар полюсов, Kr-коэффициент связи ротора, - скорость вращения ротора.
Если скорость вращения координат совпадает со скоростью вектора потока ротора , то вектор будет на оси 1 представлен своим модулем а его проекция на ось 2 равна нулю и уравнения примут следующий вид:
;
;
;
;
.
Используя уравнения связи:

Из которых следует: ; (8.17)
; (8.18)
.
С учётом формул (1),(2) уравнения АД примут вид:
; (8.19)
(8.20)
; (8.21)
, где ; . (8.22)
Система управления должна стабилизировать поток ротора и следовательно ток . Уравнения (8.19, 8.20, 8.21, 8.22) при этом упрощаются:
(8.23)
(8.24)
; (8.25)
. (8.26)
Из уравнения (8.25) следует закон формирования тока :
. (8.27)
Из уравнения (8.22) следует закон формирования тока :
. (8.28)
Из уравнения (8.26) определяется величина абсолютного скольжения
. (8.29)
На основании определения необходимая скорость вращения поля ротора
. (8.30)
Скорость вектора напряжения статора определяется из соотношения:
,где , или ,где .
Исследование системы управления на модели показало малое влияние второго слагаемого на переходные процессы, поэтому закономерно принять:
.
Уравнения (8.27, 8.28, 8.29, 8.30) служат основой для построения системы управления приводом с ориентированием потока ротора.
Управление с регулированием напряжения требует формирования ортогональных составляющих вектора напряжения, которые вычисляются с использованием формул 8.23, 8.24.
; (8.31)
. (8.32)
По вычисленным составляющим вектора напряжения находится амплитуда напряжения:
.
На основании информации о фазных токах вычисляется модуль вектора тока статора по формуле:
где 
Ток, определяющий момент двигателя может быть найден исходя из неизменности тока определяющего потокосцепление ротора.
.
8.3. Управление потоком
Модуль вектора потокосцепления ротора в системе управления задается наравне номинального значения. В процессе работы для обеспечения нормальной и экономичной работы привода потоком необходимо управлять. Так при работе на скоростях выше номинальных его необходимо уменьшать по аналогии с машинами постоянного тока, при малых нагрузках для уменьшения потребляемого тока поток также надо уменьшать.
Работа с ослаблением поля требует формирования задания по потоку в соответствии с формулой:
при w > wном
,
Работа в режиме минимума тока статора, когда ток Is
1
становится больше тока Is
2
, минимум тока статора обеспечивается при управлении потоком исходя из соотношения:
Is
1
= Is
2
Приравнивая (8.28) и (8.29) получим закон управления потоком:

8.4. Расчет параметров настроек регуляторов системы регулирования
Расчет регуляторов выполним на симметричный оптимум.
8.4.1. Расчет канала регулирования потокосцепления ротора двигателя
Как видно из рисунка, данный канал содержит два контура регулирования с ПИ-регулятором тока и ПИ-регулятором потокосцепления.
Передаточная функция разомкнутого контура тока имеет вид:

Отсюда следует, что регулятор тока должен компенсировать постоянную времени контура Ts
+Tr.
Передаточная функция ПИ-регулятора тока:
Крт
Тит
= Тs
+ Tr
= 1,6 с
Передаточная функция замкнутого контура тока:



Передаточная функция разомкнутого контура регулирования, потокосцепления ротора двигателя имеет вид:

ПИ-регулятор потокосцепления ротора двигателя будет компенсировать постоянную времени Тr
, отсюда его передаточная функция имеет вид:

Передаточная функция замкнутого контура:


При наличии компенсирующих связей контур тока имеет вид:
Настройка на технический оптимум: ; 
8.4.2. Расчет канала регулирования скорости
Канал содержит внутренний токовый контур с ПИ- регулятором тока и внешний контур регулирования скорости с П – регулятором скорости.
Внутренний контур тока будет иметь те же настройки, что и в канале регулирования потокосцепления ротора.

Стабилизация потокосцепления и тока формирующего момент двигателя позволяют свести контур скорости к двум звеньям
Передаточная функция разомкнутого контура скорости будет иметь вид:

Замкнутый контур скорости:
Рассчитав каналы регулирования системы векторного управления можно исследовать работу привода на разных режимах его работы.
Осуществим пуск привода при номинальной нагрузке на скорость, равную половинной от номинальной. На вход регулятора скорости поставим задатчик интенсивности.
После разгона произведем наброс нагрузки на 20%, и осуществим торможение. На графики выведем электромагнитный момент двигателя, потокосцепление ротора, скорость.
На рис.3 представлены динамические процессы в приводе при данных режимах работы.
9. Алгоритм работы привода конвейера
В связи с тем, что регулирование ЭП по мгновенному значению тока не представляется возможным, по этому регулирование привода осуществляется по среднеквадратичному значению измеренного тока:
(9.1)
На рис.2, этот процесс осуществляется блоком 1.
Среднеквадратичный ток сравнивается с заданным эквивалентным значением тока, который определяется по закону:
(9.2)
Полученное значение преобразуется в изменение скорости подачи в блоке 2 (рис.2) по закону:
(9.3)
Т.к. в блоке 2 стоит звено нечувствительности, поэтому система работает только на уменьшение скорости подачи.
10. Синтез логического алгоритма работы системы управления и его программная реализация
Воспользуемся методом циклограмм. Определим входные Х и выходные У переменные.
Х1 – подача питающего напряжения в систему управления, т.е. включение Х1 = 1 когда пуск;
Х2, Х3, Х4, Х5 – опрос датчиков защиты конвейера.
Х2, Х3, Х4, Х5 = 1 если защита не сработала;
У1 – готовность привода к работе, предупредительная сирена
У2 – пуск привода конвейера
Циклограмма будет иметь вид, представленный на рис.9.1
          Х1
 Х2
 Х3
 Х4
 Х5
 Х6
 Х7
У + + + + + + +
Рис. 9.1 Циклограмма работы системы после включения
Запишем условие включения для У:
S`(У) = Х1×Х2×Х3×Х4×Х5
и условие отключения: __ __ __ __ __
S``(У) = X1+Х2+Х3+Х4+Х5
и условие отключения:
_____________________________________________________
_____ _____ _____ _____ _____
У = S`(У) ×S``(У) = Х1×Х2×Х3×Х4×Х5× (X1+Х2+Х3+Х4+Х5)
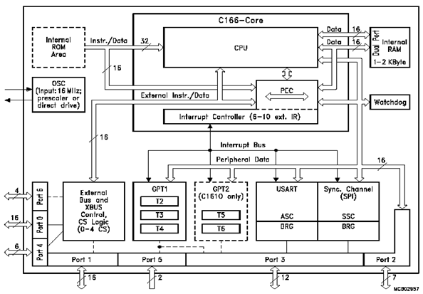
В качестве элементной базы для системы управления применим 16-разрядный программируемый микроконтроллер (ПМК) С161 фирмы «SIEMENS». Этот ПМК имеет наилучший показатель цена-производительность для данного типа привода.
Основные параметры микроконтроллера:
- 16-разрядный микропроцессор с тактовой частотой 16 МГц
- производительность 8 MIPS
- объем адресуемой памяти 4 Мб
- 2 Кб ПЗУ и 4 Кб ОЗУ непосредственно на контроллере
- 8 – или 16-разрядная шина данных
- 16-уровневая система прерываний
- высокоскоростной синхронный / асинхронный последовательный порт
- программируемый таймер
- до 63 линий ввода/вывода
- 7 портов ввода/вывода с 16-разрядными АЦП/ЦАП
- диапазон рабочих температур от 0 до +70 °С
 Принципиальная схема системы векторного управления тяговым электроприводом переменного тока рудничного электровоза на основе ПМК С161 представлена на рис. 9.2
Рис. 9.2 Структура ПМК С161
Для функциональной реализации алгоритма управления на микроконтроллере ПМК С161 разработана программа управления в прикладной программе MicroWIN SP1 V3.1 STEP7, которая представлена ниже.

Система моделировалась в вычислительной среде Matlab c использованием пакета прикладных программ Simulink. В результате моделирования были получены графики.
Рис.1. Векторная система управления АД конвейера
ис.4
Рис.2. Структурная схема привода конвейера
Список использованной литературы:
- Башарин А.В. Примеры расчета автоматизированного электропривода. Л.1990г.
- Дартау В.А., Алексеев В.В. Средства автоматики электроприводов с блочным векторным управлением. ЛГИ 1986 г.
- Мамедов В.М. Электродинамическое моделирование электроприводов. Энергия 1964 г.
- Рудаков В.В. Специальные вопросы автоматизированного электропривода. ЛГИ 1986 г.
- Рудаков В.В. Расчет и моделирование автоматизированных электроприводов. Наука 1965 г.

|