|
Зарядное устройство предназначено для зарядки никель-кадмиевых (NiCd ) и никель-металгидридных (NiMH) аккумуляторов типоразмера АА и ААА .Оно не пртендует на оригинальность или новизну. Схема зарядного устройства отличается простотой и надежностью. За время эксплуатации более 10 лет отказов в работе не было. В схеме нет каких-либо регулирующих элементов, зарядный ток устанавливается автоматически. Зарядное устройство позволяет заряжать, как один аккумулятор, так и батарею из нескольких аккумуляторов. При этом зарядный ток изменяется незначительно.

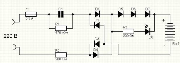
Особенность схемы является гальваническая связь с электрической сетью 220 В , что требует соблюдения мер электробезопасности. В качестве диодов D1 - D7 используются диоды КД 105 или им подобные. Светодиод D8 - АЛ307 или ему подобный , желаемого цвета свечения. Диоды D1 - D4 могут быть заменены на диодную сборку КЦ405А .Резистором R3 можно подобрать необходимую яркость свечения светодиода .
Конденсатор С1 задает необходимый зарядный ток. Емкость конденсатора рассчитывается по следующей эмпирической формуле :
C1= 3128 / А ,
А = В - R2 ,
В = (220 - Uедс) / J
где : C1 в мкФ ; Uедс - напряжение на аккумуляторной батареи в В ; J - необходимый зарядный ток в А .
Пример - необходимо расчитать емкость конденсатора для зарядки батареи из 8 никель-кадмиевых аккумуляторов емкостью 700 mAh . Зарядный ток ( J ) будет составлять 0.1 емкости аккумулятора - 0.07 А . Uедс 1.2 х 8 =9.6 В .Следовательно В = (220 - 9.6) / 0.07 = 3005.7 .Далее А = 3005.7 - 200 = 2805.7 .Емкость конденсатора составит С1 = 3128 / 2805.7 = 1.115 мкФ. Принимается ближайший по номиналу - 1мкФ. Рабочее напряжение конденсатора должно быть не менее 400 В .Конденсатор должен быть только бумажный , использование электролитических конденсаторов не допускается . Рассеиваемая мощность резистора R2 определяется величиной зарядного тока. Для зарядного тока 0.07 А она будет 0.98 Вт ( P= JxJxR ). Выбирается резистор с рассеиваемой мощность 2 Вт . Конденсатор может быть составлен из нескольких конденсаторов по параллельной, последовательной или смешанной схемам . Зарядное устройство не боится коротких замыканий. После сборки зарядного устройства можно проверить заряный ток , подключив вместо аккумуляторной батарей амперметр. Перед включением зарядного устройства в электрическую сеть необходими подключит к нему аккумуляторню батарею. Если аккумуляторная батарея подключена с нарушением полярности, то будет светиться светодиод D8 (до подключения зарядного устройства к электрической сети). При правильном подключении аккумуляторной батареи и подключении заряного устройства к электрической сети светодиод сигнализирует о прохождении зарядного тока через аккумуляторную батарею.
|