| Министерство здравоохранения Украины
Донецкий национальный медицинский университет им. М. Горького
Кафедра философии и социально - гуманитарных дисциплин
Александровская В.Н., Огородник И.С.
ФИЛОСОФИЯ
методические указания к семинарским занятиям для студентов
І курса медицинских факультетов
Донецк - 2010
ББК 86. З я 73.
УДК Р36
Александровская В.Н., Огородник И.С.
Философия: методические указания к семинарским занятиям для студентов І курса медицинских факультетов. - Донецк: ДонНМУ, 2010. - с
Методические указания содержат материалы, необходимые для самостоятельной работы студетов, во время подготовки к семинарам по философии. Они включают: обоснования актуальности тем и целей семинарских занятий, теоретические вопросы к ним, перечень основной и дополнительной литературы, графы логических структур тем, комплекс обучающих заданий, определения новых понятий, а также характеристику методических форм проведения занятий.
Авторский коллектив:
Александровская В.Н. д.филос. н., доц.: модуль 1.Т. 10
Огородник И.С. к.филос. н., доц.: модуль 1. Т. 1-9, 11-13
Рецензенты: Ешина В.В., канд. филос. наук, доц., ДонНТУ
Бутева Л. В. канд. мед. наук, доц., инспектор УМК ДонНМУ
Утверждено на заседании совета УМК ДонНМУ 22.10.2009.
(протокол № 7)
© Александровська В. Н., Огородник І.С.
© ДонНМУ
Сжатые методические указания к работе на практическом занятии
Форма проведения занятия - двухчасовый семинар. Занятие проводится в соответствии с технологической картой. В начале занятия четко ставится проблемный вопрос относительно существования разных составляющих возникновения и дальнейшего развития философии.
Основой учебы является работа в соответствии с планом семинарского занятия. Докладчики делают сообщение по теоретическим вопросам, содокладчики -доповняють, уточняют, анализируют сообщение, оппоненты - задают дополнительные вопросы. После рассмотрения теоретического вопроса, делаются выводы. Преподаватель, анализируя выступления, коректирует и уточняет их, указывает на ошибки в ответах.
Для закрепления полученных знаний проводится итоговый тестовый контроль.
В конце занятия подводятся итоги.
Модуль 1. Философия религии. История и теория философии.
Забиваем Сайты В ТОП КУВАЛДОЙ - Уникальные возможности от SeoHammer
Каждая ссылка анализируется по трем пакетам оценки: SEO, Трафик и SMM.
SeoHammer делает продвижение сайта прозрачным и простым занятием.
Ссылки, вечные ссылки, статьи, упоминания, пресс-релизы - используйте по максимуму потенциал SeoHammer для продвижения вашего сайта.
Что умеет делать SeoHammer
— Продвижение в один клик, интеллектуальный подбор запросов, покупка самых лучших ссылок с высокой степенью качества у лучших бирж ссылок.
— Регулярная проверка качества ссылок по более чем 100 показателям и ежедневный пересчет показателей качества проекта.
— Все известные форматы ссылок: арендные ссылки, вечные ссылки, публикации (упоминания, мнения, отзывы, статьи, пресс-релизы).
— SeoHammer покажет, где рост или падение, а также запросы, на которые нужно обратить внимание.
SeoHammer еще предоставляет технологию Буст, она ускоряет продвижение в десятки раз,
а первые результаты появляются уже в течение первых 7 дней.
Зарегистрироваться и Начать продвижение
С
одердательный
модуль 1.Религия как объект философского познания.
Тема 1. Предмет философии религии.
Актуальность темы
состоит в том, что религия является одной из составляющих в комплексном становлении каждого человека как личности, для формирования ее духовной культуры, для выбора ценностных ориентиров в повседневной жизни. В результате взаимодействия культурно-исторического, етно-национального уровней. анализа религиозного феномена, раскрывается вся полнота свойств религии как социально-исторического явления. Поскольку религия имеет отношение к эмоционально-чувственному, мировоззренческому и деяльоносному миру человека, основывается на разнообразных аспектах его жизнедеятельности, посотольку студентам-медикам необходимы знания обо всех сферах проявления религиозного феномена в их профессиональной деятельности.
Цели обучения:
Общая:
уметь формулировать и выбирать ценностные ориентиры в духовной сфере, для формирования духовной культуры студентов-медиков.
Конкретные:
уметь:
1.различать разнообразные основы процесса развития религии;
2.трактовать основные элементы религиозной системы;
3.выделить особенности религиозного мировоззрения и истоки религии;
4.определить место и роль религии и религиозной культуры в духовной культуре общества.
1. Содержание обучения в соответствии с целями
Основные теоретические вопросы к теме
1.Понятие "философия религии" как составной части историко-философского процесса. Теоретические знания о религии: европейская мысль до XIXв., немецкая классическая философия, марксизм, украинская философия, свободомыслие.
2.Религия как социально-историческое явление. Социальные, исторические, гносеологические и психологические основы процесса развития религии.
3.Особенности и структура религиозного мировоззрения. Разум и вера. Иррациональное (сверхъестественное) в религиозной картине мира.
4.Структура религиозной системы и ее элементы. Понятия "религиозная вера" и "религиозное чувство", функции религии.
5.Место религии в развитии духовной культуры общества. Религиозная культура. Свобода совести и личности в религии. Религия и национальная культура Украины.
2. Граф логической структуры
3. Источники информации
Основные:
1. Религиоведение // Учебно-методическое пособие (курс лекций) для студентов 2-го курса всех специальностей. Составители: Огородник И.С., Огородник В.И. -Донецк, 2000. С. 4-10.
3.Радугин А.А. Введение в религиоведение: теория, история и современные религии: курс лекций. - М.: Центр, 2000. С. 27-61.
Сервис онлайн-записи на собственном Telegram-боте
Попробуйте сервис онлайн-записи VisitTime на основе вашего собственного Telegram-бота:
— Разгрузит мастера, специалиста или компанию;
— Позволит гибко управлять расписанием и загрузкой;
— Разошлет оповещения о новых услугах или акциях;
— Позволит принять оплату на карту/кошелек/счет;
— Позволит записываться на групповые и персональные посещения;
— Поможет получить от клиента отзывы о визите к вам;
— Включает в себя сервис чаевых.
Для новых пользователей первый месяц бесплатно.
Зарегистрироваться в сервисе
Дополнительные:
1. Атеистическийсловарь.-М.:1985.Статьи:"Вера религиозная","Религия", "Корни религии","Чувства религиозные","Сверхъестественное".
2. История и теория атеизма. - М.: 1982.-С.16-65.
3. Настольная книга атеиста // Анисимов С.Ф. С. 5-50
4.
Набор заданий для проверки достижения конкретных целей обучебния
\1. Одной из составляющих духовной культуры есть религия, которую изучает такая научная дисциплина как философия религии. Ее предметом является сущность, причины возникновения, воссоздания религии и:
A. - развитие религии
B. - история религии
C. - воссоздание веры
D. - разнообразие религиозной веры
E. - формирование религиозного сознания
2. Полноту свойств религии как социального явления может дать сущностное определение религии. В таком случае сущностным определением является научное мировоззрение и:
A. - культура людей на основе этики
B. - действие на основе веры
C. - действие на основе чувств
D. - взаимоотношения между людьми на основе веры
E. - взаимоотношения между обществом и человеком
3. Религиозное мировоззрение отличается от других исторических типов мировоззрения. Характерные признаки религиозного мировоззрения есть вера в сверхъестественное и:
A. - удвоение мира
B .- вера в чудесное исцеление
С. - вера в магические действия
D. - культовые обряды
E. - вера в существование рая.
4. Существуют определенные причины возникновения религии. Что из перечисленного не принадлежит к основным истокам (корням) существования религии :
A. - моральные
B. - социальные
С. - гносеологические
D. - психологические
E. - культурные
5. Средства действия религии в обществе оказываются в функциях религии. К функциям религии не принадлежит:
А. экспериментальная
В. - интеграционно - дезинтеграционная
С. - иллюзорная
D. - мировоззренческая
E. - культурно-транслирующая
5.
Краткие методические указания к работе на практическом занятии
Форма проведения занятия - двухчасовый семинар. Занятие проводится в соответствии с технологической картой. В начале занятия четко ставится проблемный вопрос относительно существования разных составляющих возникновения и дальнейшего развития философии.
Основой обучения является работа в соответствии с планом семинарского занятия. Докладчики делают сообщение по теоретическим вопросам, содокладчики - дополняют, уточняют, анализируют сообщение, оппоненты - задают дополнительные вопросы. По рассмотрении теоретического вопроса, делаются выводы. Преподаватель, анализируя выступления, корректирует и уточняет их, указывает на ошибки в ответах.
Для закрепления полученных знаний, проводится итоговый тестовый контроль.
В конце занятия подводятся итоги.
Тема 2. Религиозная философия
Актуальность темы
. Религиозная философия последовательно образует на принципах религиозного мировоззрения идеи и концепции о мире, Боге, человеке, обществе и познании. Она решает вечныенные вопросы человечества с точки зрения религии и формирует ценности. Моральные религиозные ценности способствуют обоснованию здорового образа жизни человека и общества.
Цели обучения:
Общая:
Уметь действовать в соответствии с принципами морали религий и учитывать их в профессиональной деятельности с пациентами с разным религиозным мировоззрением.
Конкретные:
Уметь:
1. анализировать онтологические проблемы
2. трактовать антропологические вопросы с учетом несовершенства человека
3. обобщать научный и религиозные подходы познания
4. определять роль и место религиозных ценностей в процессе формирования здорового образа жизни
1.
Содержание обучения в соответствии с целями
Основные теоретические вопросы к теме
1. Онтология: бытие мира, Бога, Абсолюта. Происхождение мира : представление национальных и мировых религий.
2. Антропология: религиозные представления происхождения человека. Несовершенство человеческого существа : грех, страдание, смерть. Теодицея и антроподицея.
3. Гносеология: религиозное познание. Религиозный и научный подход в познании. Богопознание. Неотомизм: гармония веры и разума, науки и религии.
4. Аксиология. Религиозная истина и ценности. Религиозная мораль о жизни и здоровье человека.
2. Граф логической структуры
3.
Источники информации
Основные:
1. История и теория атеизма: Учеб. пособие. Ред.кол : М. Новиков и др. - М., 1987. С. 177-243
Дополнительные:
1. Настольная книга атеиста. Под ред. С.Д.Сказкина. Изд-во политической литературы, - Москва- 1974. С. 54 - 58.
2. Религиоведение. Хрестоматия. Автор-составитель П. И.Костюкович. ООО"Новое знание" - Минск - 2000. С. 93 - 138
3. С.И. Самыгин и др. Религиоведение: социология и психология религии. Р. на - Д. Феникс 1996. С. 257 - 294.
4. Набор заданий для проверки достижения конкретных целей обучения
1.Религиозная философия имеет несколько проблем. Какой раздел религиозной философии решает вопрос об эсхатологических перспективах мира?
А. онтология;
В. антропология;
С. гносеология;
D. аксиология;
Е. история.
2.Один из разделов религиозной философии - антропология. Основным вопросом антропологии является:
А. происхождения человека;
В. происхождения мира;
С. происхождения животного;
D. происхождение сознания;
Е. происхождения науки.
3.Религиозная гносеология имеет свой объект. Объектом такой гносеологии является:
А. Бог;
В. человек;
С. вера;
D. разум;
Е. мир.
4.Религиозная философия состоит из нескольких разделов. Аксиология религии рассматривает:
А. религиозную мораль;
В. религиозную деятельность;
С. религиозную организацию;
D. религиозное мировоззрение;
Е. религиозную практику.
5. Краткие методические указания к работе на практическом занятии
Форма проведения занятия - двухчасовый семинар. Занятие проводится в соответствии с технологической картой. В начале занятия четко ставится проблемный вопрос относительно существования разных составляющих возникновения и дальнейшего развития философии.
Основой учебы является работа в соответствии с планом семинарского занятия. Докладчики делают сообщение по теоретическим вопросам, содокладчики - дополняют, уточняют, анализируют сообщение, оппоненты - задают дополнительные вопросы. По рассмотрении теоретического вопроса, делаются выводы. Преподаватель, анализируя выступления, корректирует и уточняет их, указывает на ошибки в ответах.
Для закрепления полученных знаний проводится итоговый тестовый контроль.
В конце занятия подводятся итоги.
Тема 3. Мировоззрение мировых и нетрадиционных религий и ихвлияние на состояние жизни и здоровья человека.
Актуальность темы.
Религия одна из составляющих в комплексном становлении каждого человека как личности, а также имеет отношение к емоционально-чувсвенному, мировоззренческому и деятельностному миру человека, основывается на разнообразных аспектах его жизнедеятельности, потому студентами-медиками необходимые знания о сферах проявления религиозного феномена и его влияния на состояние и здоровье человека. Необходимо знать традиционные религии и нетрадиционные, потому что многие из них имеют тоталитарный характер, наносят ущерб и вред физическому и психическому здоровью человека. Это важно для медицинских работников, потому что им необходимо будет лечить последствия влияний таких культов, проводить реабилитационные мероприятия для выздоровления жертв, да и самим быть предельно внимательными, чтобы не стать жертвами религии.
Цели обучения:
Общая:
уметь интерпретировать сущность основ вероучений и культов мировых и нетрадиционных религий, которые влияют на физическое и психологическое состояние человека, что предоставит возможность медикам эффективно лечить жертв религиозных культов и возвращать к здоровому образу жизни.
Конкретные:
уметь:
1.определить характерные и специфические черты и типы традиционных и нетрадиционных религий.
2.анализировать последствия влияния религий на здоровье человека.
3.определять ценностные ориентиры в духовной сфере.
4.определять методы лечения и реабилитационные мероприятия для жертв религий.
1.Содержание обучения в соответствии с целями
Основные теоретические вопросы к теме.
1. Мировоззренческие основы мировых религий : буддизм, христианство, ислам. Их характерные черты и медицинские предписання.
2. Сакральные тексты: медицинские аспекты.
3. Нетрадиционные религии и культы : типы и их характеристики.
4. Место религии в духовной сфере общества и человека. Религиозная и медицинская деятельности : сходство и отличие.
2. Граф логической структуры
3. Источники информации.
1. Лубський В.І. Релігієзнавство.- К., 1997. С. 202-229, 324-342, 394-399, 434-449.
2. История религии в Украине. Учебное пособие. За ред. А.М. Колодного.- К., 1999. С. 88-1-0, 339-416.
3. Кинскин П. Х. Библия как проповедник здорового образа жизни.// Здоровый образ жизни. Кишинев, 1991. С. 81-88.
4. Климович Л. И. Книга о Коране, его происхождении и мифологии.- М., 1986.
4. Набор заданий для проверки достижения конкретных целей обучения.
1.Религиозное мировоззрение отличается от других исторических типов мировоззрения. Характерным признаком религиозного мировоззрения является удваивание мира и:
А. - вера в сверхъестественное
В. - вера в чудесное исцеление
С. - вера в магические действия
Д. - культовые действия
Е. - культы и обряды
2. Библия - сакральная книга иудеев и христиан. Библия представляет собой:
А. библиотеку древних идеологических, исторических, литературных памятников
В. библиотеку древнейших сказаний о героях
С. собрания произведений богословов
Д. сборник молитв
Е. сборник стихов
3.Нетрадиционные религии имеют свою типологию. Наряду с такими типами как евангельские, сциентологическими, оккультным является еще и такой тип как:
А. - восточный
В. - западный
С. - римский
Д. - гречеський
Е. - американский
4. Во время общения верующего-пациента и врачом возможны споры и противоречия. Основой для сотрудничества и диалога между ними является:
А. - гуманизм
В. - атеизм
С. - пантеизм
Д. -деизм
Е. - сенсуализм
5.Короткие методические указания к работе на практическом занятии
Форма проведения занятия - двухчасовый семинар. Занятие проводится в соответствии с технологической картой. В начале занятия четко ставится проблемный вопрос относительно существования разных составляющих возникновения и дальнейшего развития философии.
Основой учебы является работа в соответствии с планом семинарского занятия. Докладчики делают сообщение по теоретическим вопросам, содокладчики - дополняют, уточняют, анализируют сообщение, оппоненты - задают дополнительные вопросы. По рассмотрении теоретического вопроса, делаются выводы. Преподаватель, анализируя выступления, корректирует и уточняет их, указывает на ошибки в ответах.
Для закрепления полученных знаний проводится итоговый тестовый контроль.
В конце занятия подводятся итоги.
Содержательный модуль 2. Предмет философии и истории философии.
Тема 4. Философия как мировоззрение, ее предназначение, содержание и функции в обществе.
Актуальность темы.
Демократизация социально-экономических процессов ставит перед обществом задачу формировать разносторонне развитую и гуманную личность. Такую задачу может частично выполнить философия, что как мировоззрение должно производить четкое знание ценностных ориентиров личности, показать взаимосвязь профессиональных знаний с убеждениями и ценностными отношениями личности. Студент-медик при изучении данной темы получает ориентацию на общечеловеческие ценности, которые помогут ему формировать гуманистическое мировоззрение. Гуманизм мировоззрения способствует потому, что студент-медик будет добросовестно относиться к процессу получения знаний в вузе и к профессиональной деятельности, гуманно относиться к пациентам, коллегам и товарищам по работе.
Цели обучения
Общая:
уметь выделять и анализировать общечеловеческие ценности, с целью формирования гуманистического мировоззрения и добросовестного отношения к профессиональной деятельности.
Конкретные:
уметь
1) трактовать структурные элементы мировоззрения;
2) трактовать составные миропонимания;
3) анализировать специфические черты исторических типов мировоззрения;
4) анализировать общечеловеческие гуманистические ценности.
1.Содержание обучения в соответствии с целями
Основные теоретические вопросы к теме
1. Мировоззрение: генезис и структура (мироощущение, мировосприятие, миропонимание). Миропонимания - повседневное и теоретическое.
2. Исторические типы мировоззрения : мифологическое, религиозное, научное, философское, их социально-культурная обусловленность.
3. Круг философских проблем : проблема бытия, проблема познания, проблемы человека и общества. Плюрализм решений.
4.Функции философии : мировоззренческая, познавательная, ценностная (аксиология), праксеологическая, методологическая.
5. Система ценностей в философии и их роль в духовной культуре личности и общества.
2.Граф логической структуры
  3. Источники информации :
1. Введение в философию: Учебник для вузов: в 2 ч. /Под общей ред. И.Т.Фролова. - М., 1990. Ч. 1. С. 21-88.
2. Основы философии : Учебно-методическое пособие для вузов /Под общей ред. Н.И. Гаврилова.-К.,1997. С. 6-13.
3. Философия: Учебник для высших учебных заведен. - Ростов - н - Д, 1996. С. 6-35.
4. Философский энциклопедический словарь. - М., 1989. - Статьи: "Ми- фология" с. 377-378, "Мировоззрение" с. 375-376, "Философия" с. 726 - 727, "Религия" с. 576-577, "Мораль" с. 387-388, "Наука" с. 403-407, "Искусство" с. 222-223.
4.Набор заданий для проверки достижения конкретных целей об учения
Тест 1. Мировоззрение имеет целый ряд структурных элементов. Какие из перечисленных элементов не являются структурными элементами мировоззрения :
A. мировоззрение
B. мировосприятие
C. миропонимание
Д. мироощущение
Е. все верные
Тест 2. Каждый человек имеет свое понимание мира, которое формируется и изменяется в течение всей его жизни. Какой структурный элемент миропонимания является определяющий в формировании научной картины мира :
A. теоретический
B. эмпирический
C. повседневный
Д. эмоциональный
Е. волевой
Тест 3. Одним из исторических типов мировоззрения есть мифологический тип. Мифологический тип мировоззрения характеризуется такими чертами как синкретизм и:
A. гиперболизация реальности
B.сверхъестественность
С. природоведение
Д. удваивания мира
Е. вера у Бога
Тест 4. Религиозный тип мировоззрения, как и все другие типы имеет свои собственные черты. Специфические черты свойственны религиозному типу мировоззрения есть вера в существование сверхъестественного и:
А. удваивания мира
B. доказательность
C. вера в жизнь после смерти
Д. вера в существование души
Е. доказательность Бога
Тест 5. Научный тип мировоззрения имеет свои специфические черты. Отличной характеристикой научного типа мировоззрения является теоретическое доказательство и:
A. практическое обоснование
B. вера во Всемирный разум
C. аксиомы
Д. эмпирическое доказательство
Е. теория
Тест 6. Философский тип мировоззрения отличается от других типов. Ему принадлежит всеобщность, универсальность, логическая последовательность, взаимосвязь и:
A. абстрактность.
B. логика истории
C. историческая последовательность
Д. логичность действий
Е. взаимосвязь элементов
Тест 7. Общечеловеческие гуманистические ценности имеют характерные признаки. Такими признаками должны быть доброта, красота, человечность, нравственность и:
A. законопослушание
B. вера в Бога
C. не оскорби
Д. вера в человечность
Е. не убей
5.Короткие методические указания к работе на практическом занятии
Форма проведения занятия - двухчасовый семинар. Занятие проводится в соответствии с технологической картой. В начале занятия четко ставится проблемный вопрос относительно существования разных составляющих возникновения и дальнейшего развития философии.
Основой учебы является работа в соответствии с планом семинарского занятия. Докладчики делают сообщение по теоретическим вопросам, содокладчики - дополняют, уточняют, анализируют сообщение, оппоненты - задают дополнительные вопросы. По рассмотрении теоретического вопроса, делаются выводы. Преподаватель, анализируя выступления, корректирует и уточняет их, указывает на ошибки в ответах.
Для закрепления полученных знаний проводится итоговый тестовый контроль.
В конце занятия подводятся итоги.
Тема 5. Направления развития мировой философии ХIX - XX в.в.
Актуальность темы.
Важность изучения современной мировой философии заключается в том, что она выводит философские проблемы на новый уровень понимания. Ее новаторские идеи дают возможность разрешать философские проблемы с точки зрения прагматизма, лингвистического и герменевтичного анализа, пересмотреть проблему жизни, связывая ее с новыми исследованиями в биологии,физиологии и психологии. Понимание этих проблем предоставит возможность будущим врачам рассмотреть медицинские проблемы в связи с персональными и социальными, что будет способствовать комплексному лечению пациентов с пониманием причин, которые приводят к тяжелому физическому и психическому состоянию человека.
Цели обучения
Общая цель:
определять социальные факторы болезней и применять гуманистические и гуманитарные методы лечения.
Конкретные:
уметь
1.определять новаторские идеи философии XIX –ХХв.в.
2.анализировать значение позитивизма и прагматизма.
3.трактовать особенности аналитической философии, лингвистического и герменевтичного анализа, постпозитивизма.
4.интерпретировать идеи философии жизни и психологии Фрейда в связи с медициной.
5.анализировать экзистенциальные вопросы, связанные с жизнью личности;
6.трактовать проблемы религиозной философии.
1. Содержание обучения в соответствии с целями
Основные теоретические вопросы к теме
1. Новаторские идеи в философии А. Шопенгауера, С. Кьеркьегора. Феноменология Гуссерля.
2. Позитивизм: Конт, Спенсер, Мах. Неокантианство (Риккерт, Гельмгольц). Прагматизм США : Пирс, Джемс, Дьюи.
3. Аналитическая философия, лингвистический анализ: Витгенштейн, Рассел, Карнап. Постпозитивизм: Попер, Кун. Герменевтика: Гадамер.
4. Философия жизни : Ницше, Дильтей, Бергсон. Философия и психология : З.Фрейд.
5. Экзистенциализм: Камю, Марсель, Сартр, Хайдеггер, Ясперс.
6. Религиозная философия. Персонализм. Неотомизм. Тейярдизм.
2.Граф логической структуры
3. Источники информации
1. Введение в философию: Учебник для вузов. В 2ч.Ч. 1./ Под общ. Ред. И.Т.Фролова-м.1989.С. 293-310,314-344./
2. Філософія. Курс лекцій. Навч. пос. /І.В.Бичко и ін.- К. 1991.С. 151-178.
4. Набор заданий для проверки достижения конкретных целей учебы
Тест 1. Мировая философия XIX - XXв.в. Имела новаторские идеи. Новаторский характер заключается в:
А ".прочтении " классиков с позиций заданий современности.
В. "прочтении " классиков как должным образом их времени.
С. возвращения к мыслителям классической традиции.
Д. создавать новые идеи.
Е. отрыв от традиционной классической философии.
Тест 2. В США возникает новое философское учение, представителями которого были Пирс, Джеймс. Какое учение они разработали?
А. прагматизм
В. волюнтаризм
С. экзистенциализм
Д. позитивизм
Е. фрейдизм
Тест 3. Постановка вопроса о самой ценности жизни решает одно из направлений философии. Какое это направление?
А. философия жизни
В. волюнтаризм
С. экзистенциализм
Д. позитивизм
Е. фрейдизм
Тест 4. Фрейд разработал свою особенную философию, которая связана с психологией. Основным методом его учения является:
А. психоанализ
В. психотренинг
С. психиатрия
Д. эмпиризм
Е. дедукция
Тест 5. Кьеркегор, Камю, Марсель - единомышленники в философии. Какое направление в философии они разрабатывали?
А. экзистенциализм
В. волюнтаризм
С. прагматизм
Д. позитивизм
Е. фрейдизм
Тест 6. Неотомизм - одно из направлений религиозной философии XX в. Чьи идеи продолжает это направление в современной философии?
А.- Ф. Аквинського
В. -Н. Кузанського
С. -Т. Мора
Д. - Д. Юма
Е. - Д. Бруно
5
.Короткие методические указания к работе на практическом занятии
Форма проведения занятия - двухчасовый семинар. Занятие проводится в соответствии с технологической картой. В начале занятия четко ставится проблемный вопрос относительно существования разных составляющих возникновения и дальнейшего развития философии.
Основой учебы является работа в соответствии с планом семинарского занятия. Докладчики делают сообщение по теоретическим вопросам, содокладчики - дополняют, уточняют, анализируют сообщение, оппоненты - задают дополнительные вопросы. По рассмотрении теоретического вопроса, делаются выводы. Преподаватель, анализируя выступления, корректирует и уточняет их, указывает на ошибки в ответах.
Для закрепления полученных знаний проводится итоговый тестовый контроль.
В конце занятия подводятся итоги.
Тема 6. Традиции и особенности развития философской мысли в Украине
Актуальность темы.
Мировая философская мысль предусматривает многовариантность философских течений, учений и направлений, которые в определенной мере отображаются в национальных философских школах. Каждая национальная культура проводит синтез одних течений и отбрасывает другие. Как правило, всегда находятся философские учения, что на поприщах конкретной национальной культуры производят отдельные общезначимые элементы. Такими могут быть элементы научного видения мира, элементы морали, религии, эстетического усвоения мира. Тогда философия поднимает эти элементы к общечеловеческому знанию, выделяя в них общее и необходимое, и, таким образом, проходит развитие философии как целого.
Цели обучения:
Общая цель:
уметь анализировать главные идеи украинской философии, ее вклад в мировое философское наследие и в развитие национальной культуры и национальной идеи.
Конкретные:
уметь
1. дифференцировать философские идеи давних славян;
2. определять философские идеи эпохи Возрождения;
3. анализировать философские достижения представителей Киево-Могилянской академии;
4. интерпретировать философию Григория Сковороды;
5. трактовать философию Украины второй половины XIX – нач. XX в.в.
1. Содержание обучения в соответствии с целями
Основные теоретические вопросы к теме:
1. Этапы развития философской мысли в Украине. Древнекиевский период.
2. Философские достижения представителей Киево-Могилянской академии.
3. Философия Г.С. Сковороды : учение о бытии и морали.
4. Философские взгляды Кирило-Мефодиевськго братства.
5. Современная украинская философия.
2.Граф логической структуры
3. Источники информации
1. Філософія. Курс лекцій. Навч. пос./ І. В. Бичко и др. К. 1991. С. 197-225.
2. В.С.Горський. Історія українськой філософії. Учебное пособие. - 4-те вид., - К.: Наукова думка, 2001. С 5 - 28, 101 - 125, 126 - 155.
4. Набор заданий для проверки достижения конкретных целей обучения
Тест 1. Исторические периоды имеют свои письменные памятники. Какой из исторических памятников принадлежат к Древнекиевскому периоду :
A. Велесова книга;
B. Повесть временних лет;
C. Алфавит духовен;
D. Златоуст;
E. Слово о законе и благодати
Тест 2. Украинская философия имеет определенные периоды. К представителям Возрождения принадлежит:
A. Станислав Ориховский;
B. Петр Могила;
C. Теофан Прокопиевич;
D. П. Д. Юркевич;
E. М. П. Драгоманов.
Тест 3. Одно из направлений в украинской философии есть кордоцентризм. Философию "сердца" разрабатывал:
A. И.Я. Франко;
B. Т.Г. Шевченко;
С. П. Д. Юркевич;
D. Юрий Дрогобич;
E. Петр Могила.
Тест 4. Он один из первых в 20в. обосновал новый взгляд на масштабы деятельности человека, согласно котрому человек более органично вписан в природу, а разум – один из факторов космической эволюции мира. Это-
А. – В.Вернадский
В. – П.Юркевич
С. – И.Фраеко
Д. – Г.Сковорода
Е. – Т.Шевченко
5.
Короткие методические указания к работе на практическом занятии
Форма проведения занятия - двухчасовый семинар. Занятие проводится в соответствии с технологической картой. В начале занятия четко ставится проблемный вопрос относительно существования разных составляющих возникновения и дальнейшего развития философии.
Основой учебы является работа в соответствии с планом семинарского занятия. Докладчики делают сообщение по теоретическим вопросам, содокладчики - дополняют, уточняют, анализируют сообщение, оппоненты - задают дополнительные вопросы. По рассмотрении теоретического вопроса, делаются выводы. Преподаватель, анализируя выступления, корректирует и уточняет их, указывает на ошибки в ответах.
Для закрепления полученных знаний проводится итоговый тестовый контроль.
В конце занятия подводятся итоги.
Содержательный модуль 3. Философская онтология, антропология и гносеология
Тема 7 . Онтология
Актуальность темы.
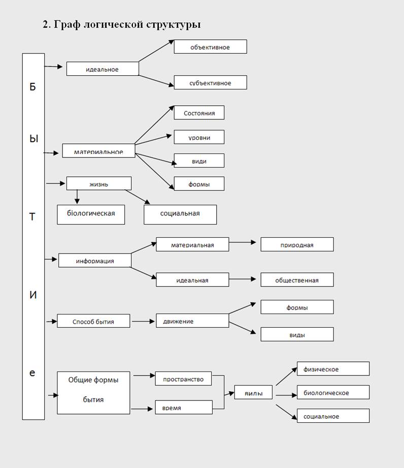
Изучение бытия приводит к тому, что выделяются структурные элементы : материальное и идеальное, что есть и самостоятельными и взаимозависимыми.
Важно выяснить уровни, виды и формы бытия на основе современных научных представлений, что даст возможность наиболее полно представить построение и систему организации живой и неживой природы, рассмотреть жизнь как становление новой формы упорядочивания материи, выяснить диалектическую взаимосвязь природы и общества и роль информационных процессов не только в мире, но и в живых системах.
Средство и формы бытия - движение, пространство и время являются условиями познания мира в культурно-практическом освоении мира. Они играют важную роль в отделении вещей друг от друга, в конкретизации универсальных связей вещей и явлений в мире. Пространство и время - универсальные формы организации всего разнообразия мира. Для студентов-медиков данная тема дает возможность осознать особенности организации пространства и времени в живых системах, проблему биологического времени ("биологических времен") и биологического пространства, социальное пространство и время и их гуманистическое измерение.
Цели обучения:
Общая:
- трактовать взаимосвязь, единство и противоречие между материальным и идеальным, биологическим и социальным, для определения студентами-медиками построения и организации живой природы, информационных процессов и жизни как особенного упорядочивания материи.
- анализировать особенности движения, виды пространства и времени; особенности организации пространства и времени в живых системах и их гуманистическое измерение.
Конкретные:
уметь
1)анализировать содержание категории "бытия";
2)трактовать уровни, виды и формы бытия;
3)анализировать материальное и идеальное;
4)интерпретировать специфические черты жизни как особенной формы материи;
5)трактовать информационные процессы в видах бытия.
6) анализировать движение как средство бытия, его формы и виды;
7)трактовать пространство и время как универсальные формы бытия;
8) определять особенности видов пространства и времени вообще и в живых системах;
9)трактовать гуманистическое содержание пространства и времени.
1. Содержание обучения в соответствии с целями
Основные теоретические вопросы к теме
1. Категория "бытия" в философии: возникновение и содержание. Понятие "субстанции".
2. Уровни, виды, формы бытия, их характеристика.
3. Материя как философская категория : объем и содержание.
4. Природа идеального. Идеальное как философская категория. Информация.
5. Жизнь как становление новой формы упорядочивания материи
6. Информационные процессы в живых системах. Самоорганизация живых систем. Биологическое и социальное: взаимосвязь, единство и противоречие.
7. Движение - средство бытия. Формы и виды движения.
8. Пространство и время как универсальные и общие формы бытия. Особенности пространства и времени : классические и современные представления.
9. Виды пространства и времени : физическое, биологическое, социальное. Их особенности. Особенности организации в живых системах.
Гуманистическое содержание пространства и времени, культурно-практическое значение.
2. Граф логической структуры
3. Источники информации :
1. Введение в философию: Учебник для вузов: в 2 ч. /Под общей ред. И.Т.Фролова. - M. 1990. Ч. 2. С. 15-88.
2. Основы философии : Учебно-методическое пособие для вузов /Под общей ред. Н.И. Гаврилова.-К.,1997. С. 6-13,63-86
4.Набор заданий для проверки достижения конкретных целей обучения
Тест 1. Бытие - одна из основных категорий в философии. Категория "бытия" в философии определяется как:
А. все сущностное и существующее
В. объективная реальность
С. все существующее в жизни человека
Д. все предметы и вещи
Е. объективные процессы
Тест 2. Бытие существует и проявется на разнообразных уровнях. Уровнями бытия являются: микромир, мегамир и
А. макромир
В. мир микроэлементов
С. мир микроорганизмов
Д. мир человека
E. материальный мир
Тест 3. Одним из видов бытия есть "материя". В философии под материей понимают - это
А. объективная реальность
В. объективность сознания
С. рациональность в познании
Д. реальные события
Е. объективные факты
Тест 4. В философии есть четкая градаца между бытием и материей. Соотношение бытие и материи можно рассматривать как:
А. материя - часть бытия
В. материя обобщает бытие
С. бытия подчинено материи
Д. равные между собой элементы
Е. самостоятельные части мира
Тест 5. Одним из состояний бытия есть информация. Информационные процессы можно отнести к:
А. материальным и идеальным объектам
В. только к материальным объектам
С. материальным и естественным объектам
Д. идеальным объектам
Е. сознанию человека
Тест 6. Бытие всегда связано с движением. Поэтому движение необходимо определить как:
А. способ бытия
В. форму бытия
С. вид бытия
Д. класс бытия
Е. род бытия
Тест 7. Движение присуще всему бытию и его можно разделить по формам.
К формам движения не принадлежат:
А. атомарная
В. физическая
С. биологическая
Д. механическая
Е. социальная.
Тест 8. Бытие существует в движении и имеет свои формы. Формами бытия не считают:
А. бытие пространства
В. бытие природы
С. бытие вещей
Д. бытие человека
Е. бытие общества
Тест 9. Пространство и время свойственны каждому объекту. Чем сложнее объект, тем более сложные его формы. Пространство и время имеют специфические формы, что классифицируются в видах. Видами пространства и времени являются физическое, социальное и:
А. биологическое
В. общественное
С. географическое
Д. химическое
Е. сознательное
Тест 10. Каждому виду пространства свойственны его характерные и специфические черты. В качестве специфических черт биологического пространства выступают симметрия и:
А. асимметрия
В. детерминизм
С. одномерность
Д. движение
Е. направляющегося
5.Короткие методические указания к работе на практическом занятии
Форма проведения занятия - двухчасовый семинар. Занятие проводится в соответствии с технологической картой. В начале занятия четко ставится проблемный вопрос относительно существования разных составляющих возникновения и дальнейшего развития философии.
Основой учебы является работа в соответствии с планом семинарского занятия. Докладчики делают сообщение по теоретическим вопросам, содокладчики - дополняют, уточняют, анализируют сообщение, оппоненты - задают дополнительные вопросы. По рассмотрении теоретического вопроса, делаются выводы. Преподаватель, анализируя выступления, корректирует и уточняет их, указывает на ошибки в ответах.
Для закрепления полученных знаний проводится итоговый тестовый контроль.
В конце занятия подводятся итоги.
Тема 8. Философская антропология
Актуальность темы
. Проблема своего происхождения всегда волновала человека . Эта проблема по разному воспринималась и решалась в науке и философии. Можно выделить две линии относительно решения данной проблемы : религиозная модель, где человек - результат акта творения, и, естественное, эволюционное происхождение человека. Определенный интерес медиков к этой теме в том, что прослеживается формирование человека в онтогенезе. Также интерес вызывает выяснение сущности таких категорий как: индивид, индивидуальность, личность, которая предоставляет возможности дифференцировать биологическое и социальное в человеке.
Характер человеческой природы, и сущности - влияние, с одной стороны, общества, с другого, человек поддается формированию на генетическом уровне, указывает на биологическую природу и социальную сущность человека.
Цели обучения
Общая:
уметь выделять и анализировать этапы возникновения и развития человека, подкрепляя философский анализ данными медицинских наук.
конкретные:
уметь
1. интерпретировать религиозные и научные концепции происхождения человека;
2. трактовать природу и сущность человека;
3. анализировать категории - индивид, индивидуальность, личность;
4. определять смысл человеческой жизни в социокультурном измерении.
1. Содержание обучения в соответствии с целями
Основные теоретические вопросы к теме.
1. Религиозная и научная концепции происхождения человека.
2. Проблема человека в истории философии. Антропоцентризм и антропо- логический принцип в философии.
3. Категории - индивид, индивидуальность, личность. Культурно- исторические типы личности в биологическом смысле (3. Фрейд, К. Юнг, Э. Фромм)
4. Смысл человеческой жизни, его историческое и социокультурное содержание.
2. Граф логической структуры
3.
Источники информации :
1. Введение в философию: Учебник для вузов: в 2 ч. /Под общей ред. И.Т.Фролова. - М., 1990. Ч. 2. С. 220 - 257.
2. А.Г.Спиркин. Основы философии : Учебное пособие для вузов. - М., 1988. С. 448 - 476.
3.Философия: Учебник для высших учебных заведен. - Ростов - на - Д., 1999. С. 212-239.
4. Набор заданий для проверки достижения конкретных целей обучения
Тест 1. Религиозное мировоззрение дает ответ на вопрос о происхождении человека. Ответ таков:
A. человек был создан Богом;
B. человек происходит из животного мира;
C. человек зарождается в грязи, среди тряпья (гомункулус);
D. человек возникает в океане от морских млекопитающих;
E. человек эволюционирует от обезьян;
Тест 2. Научное мировоззрение дает ответ на вопрос о происхождении человека. Это -
А. человек происходит из животного мира;
В. человек зарождается в грязи, среди тряпья (гомункулус);
C. человек возникает в океане от морских млекопитающих;
D. человек эволюционирует от обезьян;
E. человек был создан Богом;
Тест 3. В истории философии ставится и решается проблема человека разнообразно. Одним из решений этой проблемы выступает антропоцентризм, в котором центром мира является :
А. человек;
В. материя;
С. бытия;
D. сознание;
E. природа.
Тест 4. Человек характеризуется в философии как индивидуальный феномен. Для такой характеристики употребляются термины индивид, личность и:
A. индивидуальность
B. гений;
C. неповторимость
D. наследственность;
E. личность.
Тест 5. Индивид характеризуется через понятие индивидуальность и личность.Они характеризуют индивида со стороны значимости и:
A. общественной ценности
B. общественной природы;
C. общественной системы;
D. общественной организации;
E. общественного сознания.
5.Короткие методические указания к работе на практическом занятии
Форма проведения занятия - двухчасовый семинар. Занятие проводится в соответствии с технологической картой. В начале занятия четко ставится проблемный вопрос относительно существования разных составляющих возникновения и дальнейшего развития философии.
Основой учебы является работа в соответствии с планом семинарского занятия. Докладчики делают сообщение по теоретическим вопросам, содокладчики - дополняют, уточняют, анализируют сообщение, оппоненты - задают дополнительные вопросы. По рассмотрении теоретического вопроса, делаются выводы. Преподаватель, анализируя выступления, корректирует и уточняет их, указывает на ошибки в ответах.
Для закрепления полученных знаний проводится итоговый тестовый контроль.
В конце занятия подводятся итоги.
Тема 9. Философия и наука о проблеме сознания.
Актуальность темы.
Проблема сознания при решении в философии имеет много аспектов и подходов. Для студента - медика эта проблема знакома из изучения вфизиологии, она им более близкая, потому что при ее решеннии современная философия опирается на достижения медико-биологического знания. Кроме того, решение этой проблемы в философии имеет мировоззренческое значение, что позволяет формировать научное мировосприятие. Эта тема предоставляет возможность познать не только особенности индивидуального сознания, но и установить его связь с общественным сознанием, найти роль и место медицины среди форм общественного сознания.
Цели:
общая:
уметь анализировать элементы индивидуального сознания и его взаимодействие с общественным сознанием, выделять медико-биологический и мировоззренческий аспект формирования и существования сознания.
Конкретные:
уметь
1. интерпретировать методологические и сущностные особенности проблемы сознания в философии и науке;
2. трактовать биологические принципы формирования сознания;
3. трактовать сознание согласно теории отражения;
4. интерпретировать структуру сознания;
5. анализировать соотношение индивидуального и общественного сознания, их формы и функции, место медицины в этой структуре.
1. Содержание обучения в соответствии с целями
Основные теоретические вопросы к теме
1. Проблема сознания в философии и науке (физиология, нейрофизиология, информатика, психология).
2. Обще-природные (биологические) предпосылки возникновения сознания. Фрейдизм о биологических основах сознания. Сознание и мозг.
3. Сознание как высшая форма отражения. Идеальная природа и социальная сущность сознания, условия возникновения и развития сознания. Сознание и язык.
4. Структура сознания : подсознательное, сознательное, безсознательное. Безсознательное в учении 3.Фрейда и К. Юнга. Самосознание.
5. Соотношение индивидуального и общественного сознания. Формы общественного сознания. Функции сознания. Медицина в структуре общественного сознания.
2.Граф логической структуры.
3.
Источники информации
1. Введение в философию: Учебник для вузов: в 2 ч. /Под общей ред. И.Т.Фролова. - М., 1990.Ч. 2. С. 288 -303.
2.Спиркин А.Г. Основы философии : Учебное пособие для вузов. - М., 1988.С. 131-153.
3.Философия: Учебник для высших учебных заведен. - Ростов - на – Д. 1999. С. 162-211.
2.
Набор заданий для проверки достижения конкретных целей обучения
Тест 1. Существуют разные точки зрения на существование сознания. В религиозном мировоззрении сознание - это:
A. искра величественного божественного ума;
B. взаимодействие естественных и божественных начал;
C. деятельность человеческой души;
D. космическое влияние на высокоразвитых существ;
E. возможность человека творить добро;
Тест 2. Сознание нуждается в определенных условиях для своего существования. Необходимым условием существования сознания является:
A. высшая нервная система;
B. возможность ощущения
C. реакция на внешние раздражители
D. быстрое реагирование на раздражители;
E. скоростной компьютер с программным обеспеченнием;
Тест 3. Сознание имеет предпосылки возникновения, природу и сущность. Сущность сознания - это:
А. социальная;
B. биологическая;
C. физическая;
D. физиологичная;
E. информационная.
Тест 4. Структура сознания имеет определенные компоненты. Структурными компонентами сознания являются сознательное, бессознательное и:
A.самосознание
B. социальное;
C. подсознательное;
D. ум;
E. коллективное безсознательное.
Тест 5. Формирование индивидуального сознания проходит под воздействием разных факторов. Что особенно влияет на формирование индивидуального сознания?
A. Общественное сознание;
B. Общественное производство;
C. Общественная система;
D. Общественные организации;
E. Общественная практика.
5.
Короткие методические указания к работе на практическом занятии
Форма проведения занятия - двухчасовый семинар. Занятие проводится в соответствии с технологической картой. В начале занятия четко ставится проблемный вопрос относительно существования разных составляющих возникновения и дальнейшего развития философии.
Основой учебы является работа в соответствии с планом семинарского занятия. Докладчики делают сообщение по теоретическим вопросам, содокладчики - дополняют, уточняют, анализируют сообщение, оппоненты - задают дополнительные вопросы. По рассмотрении теоретического вопроса, делаются выводы. Преподаватель, анализируя выступления, корректирует и уточняет их, указывает на ошибки в ответах.
Для закрепления полученных знаний проводится итоговый тестовый контроль.
В конце занятия подводятся итоги.
Тема 10. Социальная философия
Актуальность темы
. Попытки дать объяснение разнообразному ходу событий, который есть в обществе, и желание на основе имеющегося знания предусматривать изменения, которые возникают, и осознать сущность событий, возможность активного участия в общественных процессах - это характеризует конкретный интерес к обществу и общественным процессам и со стороны философии.
Исследование проблем, которые связаны с возникновением и развитием общества, актуальны еще с античных времен Геродота и Фукидида, древнегреческих философов таких как Демокрит, Платон, Аристотель и римского поэта-философа Лукреция Кара. Каждая историческая эпоха привносит в исследование этой проблематики свои особенности, оценки и акценты.
В то же время важным является овладение методологией исследования общественных процессов, знания разнообразных подходов, которые осуществлялись на разных исторических этапах и в различных условиях. Противоречия и расхождения, которые есть в разнообразных концепциях общественного развития нуждаются в более тщательном подходе к методологическим основам исследования, особенности между линейными (К. Маркс, Гегель, О. Конт) и нелинейными (О. Шпенглер, Н.Я. Данилевський, А. Тойнби) концепциями общественного развития, а также новейших теорий: доиндустриального, индустриального и постиндустриального этапов развития общества. Футурология - как направление, что исследует принципы и закономерности общественного развития. Теория информационного и постинформационного общества. Все это вместе взятое позволяет разбираться в хитросплетениях философских проблем общества, способствует становлению стойкого мировоззрения.
Цели обучения
Общая:
уметь анализировать разнообразие общественных процессов и явлений, проблемы медицинской системы в контексте существующих концепций общественного раз-вития.
Конкретные:
уметь
1. трактовать античную стадию развития общества, и соответствующие ей проблемы связаные со здоровьем;
2. интерпретировать географический детерминизм, и договорные теории общественного познания;
3. анализировать утопические теории общественного развития;
4. трактовать формационную теорию общества и теории локальных цивилизаций;
5. выделить особенности современных концепций и теорий общественного развития.
1. Содержание обучения в соответствии с целями
Основные теоретические вопросы к теме:
1. Единство и разнообразие мировой истории. Естественные предпосылки и социальные формы проявления. Многовариантность общественного развития.
2. Античные авторы о стадиях (этапах) развития общества -
"Серебряная" и "Железная". Проблема здоровья в эти периоды.
3. Географический детерминизм и договорная теория общества.
4. Утопические теории общественного переустройства.
5. Формационная теория К. Маркса. Теории локальных цивилизаций.
6. Современные концепции и теории общественного развития и их особенности.
7. Развитие общественного процесса и его влияние на человечество, в частности на медицинскую систему.
2. Граф логической структуры
3.Источники информации :
1. Введение в философию: Учебник для вузов в 2-х ч. / Под общей редакцией И.Т.Фролова. - Г., 1990. Ч. II. С. 416-478.
2. А.Г.Спиркин. Основы философии. - М., 1988 . С. 326-356.
3. Философский энциклопедический словарь. - Г., 1989 . - статьи: "Общество" С. 436, "Общность" С. 437, "Государство" С. 131-133, "Народ" С. 386, "Нация" С. 405-406.
4. Набор заданий для проверки достижения конкретных целей обучения
Тест 1. Одной из концепций развития общества есть концепция линейного развития. Кто развивал концепции линейного развития общества, наряду с Г. Гегелем и К. Марксом ?
A. - О. Конт
В. - А. Тойнби
С. - Д. Белл
Д. - 3. Бжезинський.
Е. - В. Ленин
Тест 2. В истории изучения общества существуют концепции нелинейного развития. Нелинейные концепции развития общества разрабатывали Ф. Тойнби, Н.Я.Данилевський и:
A. О. Шпенглер
В. Г. Гегель
С. Д. Белл
Д. К. Маркс
Е. О. Конт
Тест 3. В философии существуют понятия "осевое время", "осевая эпоха" для обозначення перехода от разрозненного к единственному историческому развитию. Кто автор этих понятий?
A. К. Ясперс.
В. Н.Я. Данилевський.
С. 3. Бжезинський.
Д. К. Маркс.
Е. Г. Спенсер
Тест 4. Есть теория технологического детерминизма. Теорию технологического детерминизма разрабатывали: О. Конт, Г. Спенсер, Р. Арон, Д. Белл, Э. Тоффлер, З. Бжезинський и:
A. А. Сен-Симон
В. Г. Гегель
С. А. Тойнби
Д. К. Маркс
Е. О. Шпенглер
Тест 5. Цель существования государства трактуется на основе определенного философского подхода. Т. Мор и К. Маркс придерживались точки зрения, что существование государства должно обеспечить разностороннее развитие каждому человеку. Кто еще разделял их точку зрения?
A. Т. Кампанела;
B. Г.В. Ф. Гегель;
C. Э. Тоффлер;
D. Д. Белл;
E. Платон.
5.
Короткие методические указания к работе на практическом занятии
Форма проведения занятия - двухчасовый семинар. Занятие проводится в соответствии с технологической картой. В начале занятия четко ставится проблемный вопрос относительно существования разных составляющих возникновения и дальнейшего развития философии.
Основой учебы является работа в соответствии с планом семинарского занятия. Докладчики делают сообщение по теоретическим вопросам, содокладчики - дополняют, уточняют, анализируют сообщение, оппоненты - задают дополнительные вопросы. По рассмотрении теоретического вопроса, делаются выводы. Преподаватель, анализируя выступления, корректирует и уточняет их, указывает на ошибки в ответах.
Для закрепления полученных знаний проводится итоговый тестовый контроль.
В конце занятия подводятся итоги.
Тема 11. Современные глобальные проблемы человечества : концепции развития и пути решения
Актуальность темы.
Современный мир - это время глобализации. Поэтому важно выявить возможные последствия этого сложного процесса. В глобальных процессах превращений есть много плюсов и минусов, которые безусловно касаются и медицинской системы.
Человечество должно осознать проблемы, которые появились и приобретают все большую остроту в процессе глобализации, перенаселение, которое кое-где приводит к голоду; истощение месторождений полезных ископаемых; загрязнение окружающей среды и т.д.
Римский клуб еще с конца 60-х годов ХХ века делал попытки, которые касаются рассматривания глобальных угроз человечеству. Некоторые усилия стали предсказателями новых концепций относительно модернизации общества.
Все более приобретают актуальность и проблемы, связанные со здоровьем человека (СПИД, генетические нарушения, клонирования и создания биологических органов для трансплантаций и тому подобное), что нуждается не только в комплексном подходе к исследованию и решению, но и к их гуманистическому содержанию.
Цели обучеия:
Общая:
уметь анализировать общечеловеческие глобальные проблемы, основы их решения и прогноза на гуманистических принципах.
Конкретные:
уметь :
1. определять природу, признаки, сущность глобальных проблем
2. анализировать противоречие современности и типы глобальных проблем
3. трактовать современные концепции дальнейшего развития общества;
4. дифференцировать глобальные проблемы, которые возникли перед человечеством;
5. анализировать социальные процессы глобализации;
1. Содержание обучения в соответствии с целями
Основные теоретические вопросы к теме.
1. Противоречие всемирно-исторического процесса, как природа, сущность и признаки глобальных проблем.
2. Взаимообусловленный комплекс реальных противоречий современности. Типология глобальных проблем.
3. Глобализация мировых социальных процессов и глобальные проблемы человечества.
4. Современные теории решения глобальных проблем. Общественные теории модернизации. Футуристические концепции.
5. Комплексное исследование и решение глобальных проблем на основе приоритета общечеловеческих ценностей. Философия - мировоззренческая основа изучения, решения и прогноза глобальных проблем. Гуманистическое содержание прогнозирования и направлений развития
2. Граф логической структуры
3. Источники информации :
1. Введение в философию: Учебник для вузов: в 2 ч. /Под общей ред. И.Т.Фролова. - М., 1990. Ч. 2. С. 599 - 609.
2. А.Г.Спиркин. Основы философии : Учебное пособие для вузов. - М., 1988. С. 579 - 586.
3. Философия: Учебник для высших учебных заведен. - Ростов - на - Д., 1999. С. 541-570.
4.
Набор заданий для проверки достижения конкретных целей обучения
Тест 1. Существует целый ряд глобальных проблем. Какие проблемы из перечисленных - является глобальными?
A. отсутствие электричества;
B. перенаселение;
C. вымирание редких животных;
D. спад рождаемости в развитых странах;
E. нефтепереработка;
Тест 2. В философии есть много школ и организаций, которые сосредотачивают усилие на решение определенной проблемы. Какая общественная организация занималась прогнозированием будущего?
А. Римский клуб;
В. Марбургська школа;
C. перипатетична школа;
D.футурология;
E.фракфуртськая школа.
Тест 3. Глобальные проблемы имеют разную классификацию. К глобальным
проблем принадлежат:
A. экономическая;
B. физическая;
C. фантастическая;
D. экуменическая;
E. физиологичная.
Тест 4. В научно-общественной мысли есть направление - футуризм. Кто принадлежит к этому направлению?
A.- Э. Фромм;
B. - Э. Тоффлер;
C. - К. Маркс;
D. - Й. Хейзинга;
E. - М. Я. Данилевський.
Тест 5. Глобальные проблемы имеют свою типологию. К которому типа глобальных проблем принадлежит проблема народонаселения?
А. экономической;
В. социальной;
C. политической;
D. экологической;
E. научной.
5.Короткие методические указания к работе на практическом занятии
Форма проведения занятия - двухчасовый семинар. Занятие проводится в соответствии с технологической картой. В начале занятия четко ставится проблемный вопрос относительно существования разных составляющих возникновения и дальнейшего развития философии.
Основой учебы является работа в соответствии с планом семинарского занятия. Докладчики делают сообщение по теоретическим вопросам, содокладчики - дополняют, уточняют, анализируют сообщение, оппоненты - задают дополнительные вопросы. По рассмотрении теоретического вопроса, делаются выводы. Преподаватель, анализируя выступления, корректирует и уточняет их, указывает на ошибки в ответах.
Для закрепления полученных знаний проводится итоговый тестовый контроль.
В конце занятия подводятся итоги.
Тема 12. Процесс научного познания и теория истины
Актуальность темы.
Научное познание как результат историко - культурного анализа дает возможность осознать разнообразие методов и уровней научной теории. Это, в свою очередь, дает возможность определить методологические принципы процесса научного познания, которое приводит к пониманию истинного знания и проверки их критериями. Для медика - практика и медика - научного работника дает возможность на принципах истинных знаний свести к минимуму ошибки при диагностике и прогнозировании и поднять на высокий уровень этичесую регуляцию медико - биологических исследований.
Цели обучения:
Общая цель:
уметь различать методы научного познания, использовать научно-диалектическую методологию для установления истины знаний, которые будут способствовать достижению цели исследования и правильности постановки диагноза и прогноза.
Конкретные:
уметь
1. определять структуру научного процесса
2. трактовать методы научного познания
3. анализировать диалектику абсолютного и относительного в познании
4. определять разнообразие истины и критерии истины
5. анализировать место науки в системе общечеловеческих ценностей
6. обобщить гуманизацию, аксиологизацию и этику знаний
1. Содержание обучения в соответствии с целями
Основные теоретические вопросы к теме
1. Научное познание: структура, проблема и псевдо проблема, гипотеза и теория, критерии научной теории (опитные, внеопытные)
2. Понятие метода и методологии. Методы научного познания.
3. Диалектика абсолютного и относительного в познании: объективность истины, ошибочное представление.
4. Разнообразие концепций истины : виды истины, критерии истины.
5. Наука в системе общечеловеческих ценностей. Ценность истины в естественно-научном и социальном познании. Истина в медицинском познании.
6. Тенденции гуманизации и аксиологизации науки. НТП и медицина. Этичная регуляция медико-биологических исследований.
2. Граф логической структуры
3.Источники информации:
1. Введение в философию: Учебник для вузов: в 2 ч. /Под общей ред. И.Т.Фролова. - М., 1990. Ч. 2. С. 318 - 356.
2. А.Г.Спиркин. Основы философии : Учебное пособие для вузов. - М.
1988. С. 256-281.
3. Философия: Учебник для высших учебных заведен. - Ростов - на - Д., 1999. С. 419-438, 446 - 451.
4.Набор заданий для проверки достижения конкретных целей обучения
Тест 1. Научная теория имеет свои критерии. К таким критериям принадлежат опитные и:
A. внеопитные
B. рациональные
C. практические
D. теоретические
E. научные
Тест 2. Методы научного познания имеют свою классификацию. Они должны быть специальными, универсальными и
A. общими
B. сознательными
C. теоретическими
D. практическими
E. историческими
Тест 3. Научное познание имеет соответствующие уровни. Это теоретический и
A. эмпирический
B. чувственный
C. рациональный
D. объективный
E. субъективный
Тест 4. В философии существует теория истины. Согласно этой теории что такое истина? Это –
А. адекватное отображение объекта, вне человеческого сознания
В. истина - это постоянное и неизменное
С. истина в вине
Д. то что совершенно
Е. истина - абсолютные знания
Тест 5. Истина может быть абсолютной и относительной. Что такое абсолютная истина?
А. это знание, которое полностью исчерпывает предмет
В. что существует в сознании человека
С. приобретения всего человечества
Д. это мировой разум
Е. что существует как недосягаемый образец
5.Короткие методические указания к работе на практическом занятии
Форма проведения занятия - двухчасовый семинар. Занятие проводится в соответствии с технологической картой. В начале занятия четко ставится проблемный вопрос относительно существования разных составляющих возникновения и дальнейшего развития философии.
Основой учебы является работа в соответствии с планом семинарского занятия. Докладчики делают сообщение по теоретическим вопросам, содокладчики - дополняют, уточняют, анализируют сообщение, оппоненты - задают дополнительные вопросы. По рассмотрении теоретического вопроса, делаются выводы. Преподаватель, анализируя выступления, корректирует и уточняет их, указывает на ошибки в ответах.
Для закрепления полученных знаний проводится итоговый тестовый контроль.
В конце занятия подводятся итоги.
Тема 13. Диалектика как теория и логика развития.
Актуальность темы.
Диалектика является философской теорией развития и универсальным методом теоретического и практического освоения действительности, учением о развитии в его наибольшем объеме, глубоком и свободном от односторонних взглядов. Поэтому диалектика предоставляет наиболее общие законы и категории процесса познания, знание которых поможет медикам учесть всесторонние процессы в живых организмах через структурно-функциональный и системный подходы, принцип целостности, категории. Знание диалектики поможет будущим врачам устаноливать норму и патологию, правильный диагноз и так далее. Гуманистическое устремление диалектики будет способствовать лечению больного, а не болезни.
Цели
Общая цель:
синтезировать основы диалектики с медицинскими знаниями для выбора оптимального метода и средств профилактики или лечения, за болезнью видеть пациента, включенного в социальную систему.
Конкретные:
уметь
1) трактовать принципы, разновидности и альтернативные методы диалектики;
2) интерпретировать законы диалектики и их реализацию в медицине;
3) анализировать категории диалектики в процессе познания и во врачебной деятельности;
4) обобщать гуманистическое содержание диалектики.
1. Содержание обучения в соответствии с целями
Основные теоретические вопросы к теме.
1. Диалектика как наука об общих законах развития. Принципы диалектики. Разновидности диалектики и альтернативные методы мышления.
2. Законы диалектики. Противоречие, качество, количество, мера. Реализация законов диалектики в медицине и биологии. Понятие закона в гносеологии.
3. Категории диалектики и их характеристика. Диалектические категории во врачебной деятельности. Понятие нормы и патологии в медицине.
4. Гуманистическое содержание диалектики.
2.Граф логической структуры
3.Источники информации:
1. Введеннение в философию: Учебник для вузов: в 2 ч. /Под общей Ред. И.Т.Фролова.-м., 1990. Ч. 2. С. 95-184.
2. Основы философии : Учебно-методическое пособие для вузов /Под общей ред. Н.И. Гаврилова.-К.,1997. С. 46-62
4.Набор заданий для проверки достижения конкретных целей обучения
Тест 1. Диалектика как учение о развитии основанна на принципах. Такими принципами диалектики являются: развития, системности и
А - взаимосвязи.
В - движения
С - взаимодействия
Д - объемности
Е - объективности
Тест 2. Диалектика - универсальный метод теоретического и практического освоения действительности. Альтернативные методы мышление это : метафизика, консерватизм, релятивизм и ___?___
А - плюрализм
В - идеализм
С - материализм
Д - солипсизм
Е - схоластика
Тест 3. Диалектика имеет свои законы. Что из перечисленного является законом диалектики :
А - закон единства и борьбы противоположностей
В - закон количественных изменений
С - закон качественных изменений
Д - закон исключенного третьего
Е - закон непротиворечия
Тест 4. Каждый закон диалектики имеет свое значение. Какое значение закона
отрицание отрицания?
А - направленность развития
В - механизм развития
С - качество развития
Д - противоположность развития
Е - результат развития
Тест 5. Законы диалектики основаны и реализуются с конкретными категориями. Основными категориями для закона отрицание отрицания являются: тезис, антитезис и
А - синтез
В - качество
С - мера
Д - противоречие
Е - количество
5.Короткие методические рекомендации к работе на практическом занятии.
Форма проведения занятия - семинар-практикум. Занятие проводится в соответствии с технологической картой.
Основой учебы является работа в соответствии с планом семинарского занятия. Докладчики делают сообщение по теоретическим вопросам; содокладчики - дополняют, уточняют, анализируют сообщение; оппоненты - задают дополнительные вопросы. После рассмотрения каждого вопроса, делаются выводы. Преподаватель анализирует выступлению, корректирует и уточняет их, обращает внимание на ошибки в ответах.
Для закрепления полученных знаний проводится итоговый тестовый контроль.
В конце занятия подводятся результаты.
         
|