| Московский государственный институт электроники и математики
Кафедра ИКТ
КУРСОВАЯ РАБОТА
по дисциплине “Моделирование”
на тему
«Встроенный блок логических наблюдений BILBO»
(Задание 2)
Выполнила: студентка группы С-75
Вальская П. В.
Проверила:
Гоманилова Н. Б.
Москва 2008
Оглавление
Оглавление..................................................................................................................................... 2
Техническое задание..................................................................................................................... 3
Анализ технического задания...................................................................................................... 4
1.Многоканальный сигнатурный анализатор........................................................................ 4
2.Сброс (установка всех элементов памяти в «0»)................................................................ 4
Моделирование.............................................................................................................................. 5
Используемые элементы........................................................................................................... 5
Режим сброса…………………………………………………………………………..……..5
Режим сигнатурного анализатора…………………………………………………...……...6
Разработка обнаруживающего теста...........................................................................................
9
Вывод............................................................................................................................................
20
Техническое задание
1. Провести моделирование и отладку заданной схемы.
2. Разработать обнаруживающий тест с использованием системы схемотехнического проектирования "Мозайка".
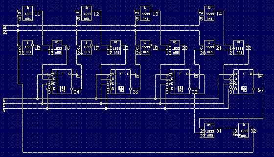
Заданная схема - схема встроенного блока логических наблюдений BILBO

В1, В2 – управляющие входы
Z1, Z2, Z3, Z4 – информационные входы
Q1, Q2, Q3, Q4 – информационные выходы
Scan – вход сканирования
В курсовой работе требуется рассмотреть 2 режима работы схемы:
- B1=1, B2=0, C=0 – многоканальный сигнатурный анализатор
- B1=0, B2=1 – сброс (установка всех элементов памяти в «0»)
Анализ технического задания
1.Многоканальный сигнатурный анализатор
B1=1, B2=0, C=0
Принцип работы:
Выходы 3 и 4 триггеров складываются по модулю два, а затем с 1 триггером. Чтобы получить на вход 2 триггера сигнал, необходимо сигнал с выхода первого триггера сложить по модулю 2 с входным сигналом z2. Аналогично для 3 и 4 триггера.
Забиваем Сайты В ТОП КУВАЛДОЙ - Уникальные возможности от SeoHammer
Каждая ссылка анализируется по трем пакетам оценки: SEO, Трафик и SMM.
SeoHammer делает продвижение сайта прозрачным и простым занятием.
Ссылки, вечные ссылки, статьи, упоминания, пресс-релизы - используйте по максимуму потенциал SeoHammer для продвижения вашего сайта.
Что умеет делать SeoHammer
— Продвижение в один клик, интеллектуальный подбор запросов, покупка самых лучших ссылок с высокой степенью качества у лучших бирж ссылок.
— Регулярная проверка качества ссылок по более чем 100 показателям и ежедневный пересчет показателей качества проекта.
— Все известные форматы ссылок: арендные ссылки, вечные ссылки, публикации (упоминания, мнения, отзывы, статьи, пресс-релизы).
— SeoHammer покажет, где рост или падение, а также запросы, на которые нужно обратить внимание.
SeoHammer еще предоставляет технологию Буст, она ускоряет продвижение в десятки раз,
а первые результаты появляются уже в течение первых 7 дней.
Зарегистрироваться и Начать продвижение
2.Сброс (установка всех элементов памяти в «0»)
B1=0, B2=1
Принцип работы:
При изменении режима на сброс, независимо от того, что мы подаем на информационные входы, в триггерах всегда будут 0.
Моделирование
Первоначальный вид схемы

Используемые элементы
Серия 1533:
«И» ЛИ1
«ИЛИ-НЕ» ЛЕ1
«НЕ»ЛН1
«исключающие ИЛИ»ЛП5
Серия 533
«D-триггер»ТМ2
1) Рассмотрим работу схемы в режиме сброса
В этом режиме при подаче любых сигналов на выходе должен быть получен 0.

В режиме сброса ошибок в работе схемы не наблюдается.
2) Рассчитаем, как должна работать схема в режиме сигнатурного анализатора
:
| z1
|
z2
|
z3
|
z4
|
q1
|
q2
|
q3
|
q4
|
| |
|
|
|
0
|
0
|
0
|
0
|
| 1
|
1
|
1
|
1
|
1
|
1
|
1
|
1
|
| 0
|
1
|
1
|
1
|
0
|
0
|
0
|
0
|
| 1
|
0
|
1
|
1
|
1
|
0
|
1
|
1
|
| 0
|
0
|
1
|
1
|
0
|
1
|
1
|
0
|
| 1
|
1
|
0
|
1
|
0
|
1
|
1
|
0
|
| 0
|
1
|
0
|
1
|
1
|
1
|
1
|
0
|
| 1
|
0
|
0
|
1
|
0
|
1
|
1
|
0
|
| 0
|
0
|
0
|
1
|
1
|
0
|
1
|
0
|
| 1
|
1
|
1
|
0
|
0
|
0
|
1
|
1
|
| 0
|
1
|
1
|
0
|
0
|
1
|
1
|
1
|
| 1
|
0
|
1
|
0
|
1
|
0
|
0
|
1
|
| 0
|
0
|
1
|
0
|
1
|
1
|
1
|
0
|
| 1
|
1
|
0
|
0
|
0
|
0
|
1
|
1
|
| 0
|
1
|
0
|
0
|
0
|
1
|
0
|
1
|
| 1
|
0
|
0
|
0
|
0
|
0
|
1
|
0
|
| 0
|
0
|
0
|
0
|
1
|
0
|
0
|
1
|
В непреобразованной схеме получим следующие результаты:

Они не совпадают с результатами, рассчитанными выше. Для устранения ошибки совершим следующее преобразование: заменим последний элемент «И» на элемент «НЕ».
Окончательный вид схемы

Результаты моделирования

Теперь результаты работы схемы совпадают с рассчитанными выше. Схема работает верно.
Разработка обнаруживающего теста
Используемые элементы
«И» (элементы1, 2, 3, 4)
 «ИЛИ-НЕ» (элементы 5, 7, 9, 11)

Исключающее или (элементы 6, 8, 10, 12, 17)

D-триггер (элементы 13, 14, 15, 16)

«НЕ» (элемент 18)

Разработка теста:
1такт:
1-3, 2-3, 3-3, 4-3 типа «1»
Подадим следующие сигналы:
z1=0
z2=0
z3=0
z4=0
b1=1
b2=0
Таблица неисправностей:


Из таблицы видно, что, вместе с этими неисправностями, проверились и некоторые другие
2-3 такт:
Рассмотрим неисправности: 1-3, 2-3, 3-3, 4-3 типа «0»
Для проверки этих неисправностей подаем:
z1=1
z2=1
z3=1
z4=1
Режим многоканального сигнатурного анализатора (b1=1, b2=0)
График полноты для этих неисправностей:

Таблица неисправностей:


4-5 такт:
1-1, 2-1, 3-1, 4-1 типа«1»
Подаем на вход:
z1=0
z2=0
z3=0
z4=0
Режим многоканального сигнатурного анализатора (b1=1, b2=0)
График полноты теста:

Таблица непроверенных неисправностей:

6-7 такт:
1-2, 2-2, 3-2, 4-2, типа«1»
Подаем на вход:
z1=1
z2=1
z3=1
z4=1
Режим сброса: b1=0, b2=1
График полноты теста:

Таблица непроверенных неисправностей:

8-9 такт
13-4, 14-4, 15-4, 16-4 типа«1»
z1=1
z2=1
z3=1
z4=1
режим работы сигнатурного анализатора (b1=1, b2=0)
S=0
График полноты теста:

Таблица непроверенных неисправностей:

Окончательный результат:
Сервис онлайн-записи на собственном Telegram-боте
Попробуйте сервис онлайн-записи VisitTime на основе вашего собственного Telegram-бота:
— Разгрузит мастера, специалиста или компанию;
— Позволит гибко управлять расписанием и загрузкой;
— Разошлет оповещения о новых услугах или акциях;
— Позволит принять оплату на карту/кошелек/счет;
— Позволит записываться на групповые и персональные посещения;
— Поможет получить от клиента отзывы о визите к вам;
— Включает в себя сервис чаевых.
Для новых пользователей первый месяц бесплатно.
Зарегистрироваться в сервисе
График полноты теста:

Таблица непроверенных неисправностей:

В итоге удалось разработать тест максимально возможной полноты.
Вывод
В курсовой работе была проведена отладка схема встроенного блока логических наблюдений BILBO. Затем был разработан тест, обнаруживающий неисправности типа константа 0 и константа 1 с максимально возможной полнотой.
|