| Самоанализ работы МО русского языка и литературы за 2010-2011 учебный год
I.
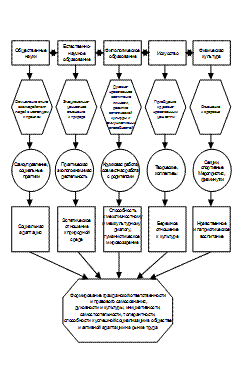
Обеспечение личностного роста всех субъектов образовательного процесса с учетом их возрастного и индивидуального потенциала
.
1. В этом году нами были изучены новые требования ФГОС
и проведена коррекция тематических планирований с учётом этих требований.
2.Была продолжена работа по составлению и апробации индивидуальных образовательных маршрутов учащихся, занимающихся по системе М.Монтессори (5,6,7 кл.)
-По плану были проведены школьные олимпиады по предметам. Учащиеся 8,9,11 кл. приняли участие в городских олимпиадах по русскому языку и литературе.
3.Курсовая
подготовка учителей:
Воробьева С. Я.
- КПК «Учитель-исследователь» 2 сессии
Козлова Е.В.
-КПК «Современные подходы к изучению русского языка и литературы» - 2 - е сессии.
-обучение на семинаре «Интегрированный курс «Основы православной культуры «Истоки»
Все учителя МО прошли обучение на курсах:
- «Технология оценивания по системе М.Монтессори» КОИПРО
- «Технология проектов» Санкт-Петербург
Планировалось обучение учителей Семёновой С.Л. и Бебешко М.А на курсах подготовки к ГИА (9 кл) и ЕГЭ(11 кл), но в связи с тем, что таковых в КОИПРО не проводится, решали проблемы самостоятельно, изучая материалы, представленные на сайте fipi.ru и консультируясь с методистом ГУО.
-Учителя МО принимали участие в сетевых заседаниях городского МО словесников, в том числе и по подготовке к выпускным экзаменам.
4.Аттестация
прошла как планировалось: Козлова Е.В.- 2 квалификационная категория, Воробьева С.Я- высшая категория.
5.В рамках адаптации 5-х классов учителями Калинниковой А.Ю. и Козловой Е.В. были даны открытые уроки
.
-В рамках областного семинара по системе М.Монтессори Калиникова А.Ю. показала открытое занятие.
-Козлова Е.В. участвовала в городском конкурсе педагогического мастерства в номинации «Личность молодого педагога: становление в наши дни»
Все учителя нашего МО осваивают технологию образовательной программы «Школа 2100».
Воробьева С. Я, Калинникова А. Ю. участвовали в течение года в федеральном эксперименте по внедрению данной технологии в практику. В декабре проводился городской семинар по данной образовательной программе, на котором Воробьёва С.Я. показывала мастер-класс.
Забиваем Сайты В ТОП КУВАЛДОЙ - Уникальные возможности от SeoHammer
Каждая ссылка анализируется по трем пакетам оценки: SEO, Трафик и SMM.
SeoHammer делает продвижение сайта прозрачным и простым занятием.
Ссылки, вечные ссылки, статьи, упоминания, пресс-релизы - используйте по максимуму потенциал SeoHammer для продвижения вашего сайта.
Что умеет делать SeoHammer
— Продвижение в один клик, интеллектуальный подбор запросов, покупка самых лучших ссылок с высокой степенью качества у лучших бирж ссылок.
— Регулярная проверка качества ссылок по более чем 100 показателям и ежедневный пересчет показателей качества проекта.
— Все известные форматы ссылок: арендные ссылки, вечные ссылки, публикации (упоминания, мнения, отзывы, статьи, пресс-релизы).
— SeoHammer покажет, где рост или падение, а также запросы, на которые нужно обратить внимание.
SeoHammer еще предоставляет технологию Буст, она ускоряет продвижение в десятки раз,
а первые результаты появляются уже в течение первых 7 дней.
Зарегистрироваться и Начать продвижение
-Все участники эксперимента продолжают осваивать технологию оценивания.
6.Пучкова И. Б., работает в выпускном классе КРО
(9 «В») Её тематическое планирование соответствует требованиям, предъявляемым к учителю, работающему в таком классе.
7.Учителя МО русского языка и литературы работают по нескольким учебным программам
:
Русский язык:
· Программа по русскому языку для основной школы. 5-9 классы. / ОС «Школа 2100». Под ред. Бунеева Р. Н. , М, Баласс, 2009
· Программа по русскому языку для общеобразовательных учреждений МО РФ / Под ред. Т. А. Ладыженской. – М., Просвещение, 2007
· Программа по русскому языку для общеобразовательных учреждений МО РФ / Под ред. Рыбченкова, Власенковой. – М, Дрофа, 2007
Литература:
· Программа курса литературы в основной школе./ ОС «Школа 2100»/ Под ред. Бунеева Р. Н., М, Баласс, 2009
· Программа для общеобразовательных учреждений по литературе 5-11 кл. Допущено МО РФ Под ред. В. Я. Коровиной. – М., Просвещение, 2005
На следующий учебный год для учащихся 10 класса были заказаны не учебники по литературе, а новейшая современная хрестоматия для учащихся 10-11 классов. Одной из причин является то, что в основном учащиеся работают с текстами произведений, а дополнительную информацию берут из разных источников, в том числе используя критические статьи. Поэтому на МС было принято решение о целесообразности приобретения именно хрестоматии, в которой есть почти все нужные программные произведения.
Выполнение запланированного-95%
2. Повышение качества образования.
| Школьные олимпиады
|
Городские олимпиады
|
Городские предметные конкурсы
|
Региональные, межрегиональные предметные конкурсы
|
| 5-11 класс – русский язык – 52 человека
Литература – 34 человека
( участие принимали все желающие)
|
8 класс-
9 класс-
11 класс-
2 человека
Семенова С. Л.
|
Сочинение «Моя семья» - участвовали учащиеся всех параллелей ( по 1 сочинению в номинации) учителя: Семёнова С.Л., Бебешко М.А., Козлова Е.В., Калинникова А.Ю., Воробьёва С.Я.
Сочинение «Как моя семья встречает рождество»-6 кл (Калинникова А.Ю.)
|
Русский медвежонок – 85 человек
|
Выполнение – 30%
Результаты ДКР 9 классов за 2-е полугодие 2010-2011 учебного года ( в форме ГИА)
| |
|
|
|
|
Результаты ДКР
|
| |
|
|
|
|
|
| 0-19
|
20-28
|
29-36, из них менее 4 баллов за ГК1-ГК4
|
29-36, из них неменее 4 баллов за ГК1-ГК4
|
37-41, из них менее 6 баллов за ГК1-ГК4
|
37-41, из них не менее 6 баллов за ГК1-ГК4
|
| 4
|
10
|
|
19
|
|
6
|
По МО – средний балл – 3,3
Сервис онлайн-записи на собственном Telegram-боте
Попробуйте сервис онлайн-записи VisitTime на основе вашего собственного Telegram-бота:
— Разгрузит мастера, специалиста или компанию;
— Позволит гибко управлять расписанием и загрузкой;
— Разошлет оповещения о новых услугах или акциях;
— Позволит принять оплату на карту/кошелек/счет;
— Позволит записываться на групповые и персональные посещения;
— Поможет получить от клиента отзывы о визите к вам;
— Включает в себя сервис чаевых.
Для новых пользователей первый месяц бесплатно.
Зарегистрироваться в сервисе
Степень обученности – 0,46
Уровень обученности- 91%
Уровень качества – 41%
Снижение по сравнению с 1-м полугодием 2009-2010 учебного года – 5а на 0,1 (сложный вид МКР)
5б – на 0,3
Остальные классы подтвердили свои результаты
3. Модернизация содержательной и технологической составляющей образовательного процесса
В нашем МО представлены следующие элективные курсы:
7-е классы
– «Основы культуры речи» - 17 часов. Курс ориентирует на подготовку учащихся к олимпиадам, т. к. рассматривает трудные случаи норм русского языка, что не входит в рамки школьной программы, основы языкознания, стилистики.
Учитель – Калиникова А. Ю.
8 класс-–
«Стилистика» Учитель: Семенова С. Л., Бебешко М. А. – 17 часов
9 класс –
«Сочинение-рассуждение на основе прочитанного текста»
Кружок –
«Подготовка к ГИА по русскому языку в новой форме» - 34 часа
Учитель: Бебешко М. А
10 класс
– «Современная литература», «Практическая стилистика» - 34 часа
Учитель: Семенова С. Л.
11 класс -
«Современная литература», «Практическая стилистика» . Курсы ориентируют на подготовку учащихся к итоговой аттестации - 34 часа
Кружок –
«Подготовка к ЕГЭ по литературе», «Подготовка к ЕГЭ по русскому языку»
Учитель: Воробьева С. Я.
Выполнение – 90%
В течение года были представлены следующие проекты:
5а класс (учащиеся – 2 человека) – «Может ли слово существовать без корня?»
«Русские лингвисты» - весь класс, «Поэты – детям» - весь класс
6 а, б класс – «Православные праздники», «Святые Земли Русской», «Имена», « Фразеология»
7а,б класс – «Стили речи» - весь класс, учитель –Калиникова А.. Ю.
8 класс – «Весь мир - театр…» - Манапова Юнона, «Что такое подвиг?» - весь класс,
учитель – Бебешко М. А.
9 класс – «Древнерусская литература» - учащиеся, 7 человек, «Классицизм. Романтизм» совместно с группой учащихся в количестве 10 человек. Учитель Бебешко М. А.
10 класс – «Пионеры – герои» - учащиеся, 5 человек, учитель – Семенова С. Л.
11 класс – «Литературные направления Серебряного века», «Поэзия времен Вов» - весь класс, учитель – Воробьева С. Я.
Выполнение – 80%
4. Использование идей М. Монтессори в обучении школьников среднего и старшего звена
Организация Монтессори – среды в среднем звене – это совместная работа всех учителей, работающих в данных классах. Но основная нагрузка лежит на классном руководителе. В 5-6-х классах работа проводится 2 раза в неделю. Но здесь очень много недоработок: нет заданий от учителей, нет тем проектов, которые должны разработать дети. В основном учителя работали только на элективных курсах. Детям такая работа нравится, но её совсем мало, продолжительность курсов – 8 часов. Учащиеся выполняют работу, предлагаемую классными руководителями. Сложно попасть в кабинет информатики в связи с его загруженностью.
Выполнение – 30%
5. Методическая работа
Каждый из педагогов в начале года определился с методической темой, изучил определённую литературу.
Воробьева С. Я.
Организация Монтессори- среды в среднем звене. Разработка материала для свободной работы. Работа проводится 2-ой год. Учащимися 6-го класса были представлены проекты, выполненные в режиме свободной работы.
Калинникова А. Ю.
–
«Проблемно-диалогическая технология образовательной системы «Школа 2100»
Работает с данной темой 3-й год, участвует в федеральном эксперименте по данной технологии с использованием технологии оценивания. Участие в городском семинаре по технологии оценивания
Семенова С. Л.
– « Методика и приемы работы над выразительностью речи».
Составлен учебно-
методический пакет дидактических материалов для учащихся 10 класса
Бебешко М. А.
– «Проблемно-диалогическая технология образовательной системы «Школа 2100». Работа ведется 2-ой год. На данном этапе осваивается и используется в практике технология оценивания
Рубцова Т. А.
– Технология оценивания в образовательной системе «Школа 2100» Находится на этапе изучения теоретической основы
Пучкова И. Б.
Приемы работы по русскому языку и литературе в классах КРО (2-й год)
Выполнение – 80%
6. Здоровьесбережение
Изучено большое количество методической литературы, в т. ч. и материалы сети Интернет. Подготовлены методические рекомендации по данному направлению на уроках русского языка и литературы.
Выполнение – 90%
7. Система воспитания
Нашим МО была выстроена следующая модель повышения воспитательного потенциала учащихся на уроках русского языка и литературы и через внеклассную деятельность
 
Внеурочная деятельность нашего МО складывалась из традиционных уже мероприятий:
День Лицея, участие в олимпиаде – конкурсе «Русский Медвежонок», конкурс письма, посвященном Дню Матери (в рамках урока), участие в школьной неделе проектов, День Славянской письменности (в рамках урока).
На учебный год была запланирована нашим МО работа с одаренными детьми. Для таких детей предлагается ежегодное участие в олимпиаде «Русский медвежонок».
С 7-го класса проводятся элективные курсы, предназначенные для подготовки учащихся к олимпиадам. Но работа с такими детьми требует большего количества времени, чем есть у учителя.
Выполнение – 40%
|