| ФЕДЕРАЛЬНОЕ АГЕНТСТВО ПО ОБРАЗОВАНИЮ РФ
Государственное образовательное учреждение
высшего профессионального образования
«Алтайский государственный технический университет
имени И.И. Ползунова»
Бийский технологический институт (филиал)
В.И. Попов, Н.С. Атрощенко
СОЗДАНИЕ ФУНКЦИОНАЛЬНЫХ МОДЕЛЕЙ ПРЕДМЕТНОЙ ОБЛАСТИ ПРИ ПРОЕКТИРОВАНИИ ИНФОРМАЦИОННЫХ СИСТЕМ В
BPWIN
Методические рекомендации по выполнению лабораторных работ по курсу «Проектирование информационных систем» для студентов специальностей 351400 «Прикладная информатика (в экономике)», 071900 «Информационные системы и технологии»
Бийск 2005
УДК 681.3.06
Попов В.И., Атрощенко Н.С. Создание функциональных моделей предметной области при проектировании информационных систем в BPwin: Методические рекомендации по выполнению лабораторных работ по курсу «Проектирование информационных систем» для студентов специальностей 351400 «Прикладная информатика (в экономике)», 071900 «Информационные системы и технологии».
Алт. гос. тех. ун-т, БТИ. - Бийск.
Изд-во Алт. гос. тех. ун-та, 2005. - 54 с.
В методических рекомендациях приведены сведения о программной среде BPwin, изложены основные приемы построения диаграмм IDEF0, DFD, IDEF3. В работе рассматривается также стоимостной анализ информационной системы.
Предназначены для студентов специальностей 351400 «Прикладная информатика (в экономике)», 071900 «Информационные системы и технологии» по курсу «Проектирование информационных систем».
Рассмотрены и одобрены
на заседании кафедры ИУС.
Протокол №12 от 18.04.2005 г.
Рецензент: к.ф-м.н, доцент кафедры МСИА Пальчиков А.В.
© Попов В.И., Атрощенко Н.С., 2005
© БТИ АлтГТУ, 2005
Введение
CASE-средства – это программные средства, автоматизирующие процессы создания и сопровождения информационных систем (ИС), включая анализ и формулировку требований, проектирование прикладного программного обеспечения (приложений) и баз данных, генерацию кода, тестирование, документирование, обеспечение качества, конфигурационное управление и управление проектом.
В данном пособии поставлена цель - дать основные сведения об архитектуре и основных компонентах CASE-средства BPwin, научить работать с интерфейсом пользователя, создавать функциональные модели, построение которых осуществляется с использованием иерархии функций и диаграмм потоков данных.
Забиваем Сайты В ТОП КУВАЛДОЙ - Уникальные возможности от SeoHammer
Каждая ссылка анализируется по трем пакетам оценки: SEO, Трафик и SMM.
SeoHammer делает продвижение сайта прозрачным и простым занятием.
Ссылки, вечные ссылки, статьи, упоминания, пресс-релизы - используйте по максимуму потенциал SeoHammer для продвижения вашего сайта.
Что умеет делать SeoHammer
— Продвижение в один клик, интеллектуальный подбор запросов, покупка самых лучших ссылок с высокой степенью качества у лучших бирж ссылок.
— Регулярная проверка качества ссылок по более чем 100 показателям и ежедневный пересчет показателей качества проекта.
— Все известные форматы ссылок: арендные ссылки, вечные ссылки, публикации (упоминания, мнения, отзывы, статьи, пресс-релизы).
— SeoHammer покажет, где рост или падение, а также запросы, на которые нужно обратить внимание.
SeoHammer еще предоставляет технологию Буст, она ускоряет продвижение в десятки раз,
а первые результаты появляются уже в течение первых 7 дней.
Зарегистрироваться и Начать продвижение
BPwin является мощным средством моделирования и документирования бизнес-процессов и предназначен для облегчения труда и увеличения производительности системного аналитика на первом этапе разработки системы.
BPwin поддерживает сразу три методологии: IDEF0, DFD и IDEF3, позволяющие проводить анализ предметной области с трех ключевых точек зрения.
Результатом применения BPwin является модель предметной области, которая состоит из диаграмм, фрагментов текстов и глоссария, имеющих ссылки друг на друга.
BPwin обеспечивает логическую четкость в определении и описании элементов диаграмм, а также проверку целостности связей между диаграммами. Одним из важнейших средств BPwin является генератор отчетов.
1 ЛАБОРАТОРНАЯ РАБОТА №1
. МЕТОДОЛОГИЯ
IDEF
0
Цель работы:
выполнить построение диаграмм по методологии IDEF0.
Задачи работы:
освоить приемы построения диаграмм по методологии IDEF0 с применением CASE-средства BРwin.
Содержание работы:
1) построение диаграммы А0;
2) построение диаграмм декомпозиции А0;
3) построение диаграммы узлов;
4) построение диаграммы FEO.
1.1 Теоретическая часть
В ходе реализации программы интегрированной компьютеризации производства (ICAM), предложенной в начале 80-х годов ВВС для аэрокосмической промышленности США, была выявлена потребность в разработке методов анализа взаимодействия процессов в производственных системах. Для удовлетворения этой потребности была разработана методология IDEF0 (Integrated Definition Function Modeling), которая в настоящее время принята в качестве федерального стандарта США.
Методология IDEF0 представляет собой совокупность методов, правил и процедур, предназначенных для построения функциональной модели объекта какой-либо предметной области. Функциональная модель IDEF0 отображает функциональную структуру объекта, т.е. производимые им действия и связи между этими действиями.
IDEF0 может быть использована для моделирования широкого класса систем. Для новых систем применение IDEF0 имеет своей целью определение требований и указание функций для последующей разработки системы, отвечающей поставленным требованиям и реализующей выделенные функции. Применительно к уже существующим системам IDEF0 может быть использована для анализа функций, выполняемых системой, и отображения механизмов, посредством которых эти функции выполняются.
Сервис онлайн-записи на собственном Telegram-боте
Попробуйте сервис онлайн-записи VisitTime на основе вашего собственного Telegram-бота:
— Разгрузит мастера, специалиста или компанию;
— Позволит гибко управлять расписанием и загрузкой;
— Разошлет оповещения о новых услугах или акциях;
— Позволит принять оплату на карту/кошелек/счет;
— Позволит записываться на групповые и персональные посещения;
— Поможет получить от клиента отзывы о визите к вам;
— Включает в себя сервис чаевых.
Для новых пользователей первый месяц бесплатно.
Зарегистрироваться в сервисе
Модель в IDEF0 представлена совокупностью иерархически упорядоченных и логически связанных диаграмм, а также текста документации и словарей, связанных друг с другом с помощью перекрестных ссылок.
Основу методологии IDEF0 составляет графический язык описания бизнес-процессов (графика блоков и дуг) (рисунок 1).

Рисунок 1 – Функциональный блок и дуги
Можно выделить четыре типа диаграмм:
· контекстную диаграмму Аз0 (в каждой модели может быть только одна контекстная диаграмма);
· диаграммы декомпозиции (в том числе диаграмма первого уровня декомпозиции А0, раскрывающая контекстную);
· диаграммы дерева узлов;
· диаграммы только для экспозиции (FEO).
Контекстная диаграмма
представляет собой самое общее описание системы и ее взаимодействия с внешней средой. После описания системы в целом проводится разбиение ее на подсистемы. Этот процесс называется функциональной декомпозицией
, а диаграммы, которые описывают каждый фрагмент, называются диаграммами декомпозиции
. Каждый компонент модели может быть декомпозирован на другой диаграмме. Каждая диаграмма иллюстрирует "внутреннее строение" блока на родительской диаграмме. После декомпозиции контекстной диаграммы (т.е. получения диаграммы А0) проводится декомпозиция каждого блока диаграммы А0 на более мелкие фрагменты и так далее, до достижения нужного уровня подробности описания. После каждого сеанса декомпозиции проводятся сеансы экспертизы: эксперты предметной области (обычно это интервьюируемые аналитиками сотрудники предприятий) указывают на соответствие реальных бизнес-процессов созданным диаграммам. Найденные несоответствия исправляются, и только после прохождения экспертизы без замечаний можно приступать к следующему сеансу декомпозиции. Так достигается соответствие модели реальным бизнес-процессам на любом и каждом уровне модели. Синтаксис описания системы в целом и каждого ее фрагмента одинаков во всей модели.
Диаграмма дерева узлов
показывает иерархическую зависимость работ, но не взаимосвязи между работами. Диаграмм деревьев узлов может быть в модели сколько угодно, поскольку дерево может быть построено на произвольную глубину и не обязательно с корня.
Диаграммы для экспозиции (FEO)
строятся для иллюстрации отдельных фрагментов модели, для иллюстрации альтернативной точки зрения, либо для специальных целей.
Правила IDEF0 включают:
· ограничение количества блоков на каждом уровне декомпозиции (правило 3-6 блоков);
· связность диаграмм (номера блоков);
· уникальность меток и наименований (отсутствие повторяющихся имен);
· синтаксические правила для графики (блоков и дуг);
· разделение входов и управлений (правило определения роли данных);
· отделение организации от функции, т.е. исключение влияния организационной структуры на функциональную модель.
1.2 Выполнение лабораторной работы
Для выполнения последующего упражнения необходимо иметь результат выполнения предыдущего, поэтому рекомендуется сохранять модель, полученную в конце каждой лабораторной работы.
В качестве примера рассматривается деятельность вымышленной компании «Компьютер +». Компания занимается сборкой и продажей настольных компьютеров и ноутбуков.
Основные виды работ в компании таковы:
· продавцы принимают заказы клиентов;
· операторы группируют заказы по типам компьютеров;
· операторы собирают и тестируют компьютеры;
· операторы упаковывают компьютеры согласно заказам;
· кладовщик отгружает клиентам заказы.
Компания использует лицензионную бухгалтерскую информационную систему, которая позволяет оформить заказ, счет и отследить платежи по счетам.
1.2.1 Для выполнения задания, необходимо запустить CASE-средство BPwin. Последовательность действий следующая.
1.2.1.1 Щелкните по кнопке , появится диалоговое окно I
would
like
to
(рисунок 2). Внесите в текстовое поле Name
имя модели "Деятельность компании" и выберите Туре –
Business
Process (
IDEF0)
. Нажмите кнопку ОК
.

Рисунок 2 – Присвоение модели имени и выбор типа модели
1.2.1.2 В открывшемся диалоговом окне Properties
for
New
Models
(Свойства новой модели) (рисунок 3) введите в текстовое поле Author
(Автор) имя автора модели и в текстовое поле Author
initials
его инициалы; нажмите последовательно кнопки Apply
и ОК
.

Рисунок 3 - Ввод имени автора модели и его инициалов
1.2.1.3 Автоматически создается незаполненная контекстная диаграмма (рисунок 4).

Рисунок 4 – Незаполненная контекстная диаграмма
1.2.1.4 Обратите внимание на кнопку на панели инструментов. Эта кнопка включает и выключает инструмент просмотра и навигации - Model
Explorer
(Браузер модели). Model
Explorer
имеет три вкладки – Activities
( ), Diagrams
( ) и Objects ( )
. Во вкладке Activities
щелчок правой кнопкой по объекту в браузере модели позволяет выбрать опции редактирования его свойств (рисунок 5).
1.2.1.5 Если вам непонятно, как выполнить то или иное действие, вы можете вызвать контекстную помощь - клавиша F1
или воспользоваться меню Help
.
1.2.1.6 Перейдите в меню Model/
Model
Properties
. Во вкладке General
диалогового окна Model
Properties
в текстовое поле Model
name
следует внести имя модели "Деятельность компании", а в текстовое поле Project
имя проекта "Модель деятельности компании", и, наконец, в текстовое Time
Frame
(Временной охват) - AS-
IS (
Как есть)
(рисунок 6).

Рисунок 5 –Контекстное меню для редактирования свойств
1.2.1.7 Во вкладке Purpose
диалогового окна Model
Properties
в текстовое поле Purpose
(Цель) внесите данные о цели разработки модели - " Моделировать текущие (AS-IS) бизнес-процессы компании", а в текстовое поле Viewpoint
(Точка зрения) - "Директор" (рисунок 7).

Рисунок 6 – Окно задания свойств модели

Рисунок 7 – Внесение данных о цели моделирования и точке зрения на модель
1.2.1.8 Во вкладке Definition
диалогового окна Model
Properties
в текстовое поле Definition
(Определение) внесите "Это учебная модель, описывающая деятельность компании" и в текстовое поле Scope
(Охват) - "Общее управление бизнесом компании: исследование рынка, закупка компонентов, сборка, тестирование и продажа продуктов" (рисунок 8).

Рисунок 8 – Внесение дополнительных данных, определяющих модель
1.2.1.9 Перейдите на контекстную диаграмму и правой кнопкой мыши щелкните по прямоугольнику, представляющему в нотации IDEF0
условное графическое обозначение работы. В контекстном меню выберите опцию Name
(рисунок 9). Во вкладке Name
внесите имя "Деятельность компании" (рисунок 10).

Рисунок 9 – Контекстное меню для работы с выбранной опцией Name

Рисунок 10 – Присвоение работе названия
1.2.1.10 Во вкладке Definition
диалогового окна Activity
Properties
в текстовое поле Definition
(Определение) внесите "Текущие бизнес-процессы компании" (рисунок 11).
Текстовое поле Note
(Примечания) оставьте незаполненным.

Рисунок 11 – Внесение дополнительных данных о работе
1.2.1.11 Создайте ICOM
-стрелки на контекстной диаграмме (таблица 1).
Таблица 1 - Стрелки контекстной диаграммы
| Название стрелки
(Arrow Name)
|
Определение стрелки
(Arrow Definition)
|
Тип стрелки
(Arrow Type)
|
| Звонки клиентов
|
Запросы информации, заказы, техподдержка и т.д.
|
Input
|
| Правила и процедуры
|
Правила продаж, инструкции по сборке, процедуры тестирования, критерии производительности
|
Control
|
| Проданные продукты
|
Настольные и портативные компьютеры
|
Output
|
| Бухгалтерская система
|
Оформление счетов, оплата счетов, работа с заказами
|
Mechanism
|
1.2.1.12 С помощью кнопки внесите текст в поле диаграммы - точку зрения и цель (рисунок 12).

Рисунок 12 - Внесение текста в поле диаграммы с помощью редактора Text Block Editor
Результат выполнения показан на рисунке 13.

Рисунок 13 – Построенная контекстная диаграмма
1.2.1.13 Создайте отчет по модели. В меню Tools/
Reports/
Model
Report
(рисунок 14) задайте опции генерирования отчета (установите галочки) и нажмите кнопку Preview
(Предварительный просмотр) (рисунок 15).

Рисунок 14 – Задание опций генерирования отчета Model
Report

Рисунок 15 – Предварительный просмотр отчета Model
Report
1.2.2 Для создания диаграммы декомпозиции А0 необходимо выполнить следующее:
1.2.2.1 Выбрать кнопку перехода на нижний уровень в палитре инструментов, в диалоговом окне Activity
Box
Count
(рисунок 16) установить число работ на диаграмме нижнего уровня - 3 - и нажать кнопку ОК
.

Рисунок 16 – Диалоговое окно Activity
Box
Count
1.2.2.2 Автоматически будет создана диаграмма декомпозиции (рисунок 17).

Рисунок 17 – Диаграмма декомпозиции
Правой кнопкой мыши щелкните по работе, расположенной в левом верхнем углу области редактирования модели, выберите в контекстном меню опцию Name
и внесите имя работы.
Повторите операцию для оставшихся двух работ. Затем внесите определение, статус и источник для каждой работы согласно данным таблицы 2.
Таблица 2 - Работы диаграммы декомпозиции А0
| Название
(Activity Name)
|
Определение
(Activity Definition)
|
| Продажи и маркетинг
|
Телемаркетинг и презентации, выставки
|
| Сборка и тестирование компьютеров
|
Сборка и тестирование настольных и портативных компьютеров
|
| Отгрузка и получение
|
Отгрузка заказов клиентам и получение компонентов от поставщиков
|
Диаграмма декомпозиции примет вид, представленный на рисун-ке 18.

Рисунок 18 – Диаграмма декомпозиции после присвоения работам наименований
1.2.2.3 Для изменения свойств работ после их внесения в диаграмму можно воспользоваться словарем работ (рисунок 19).
Вызов словаря производится при помощи пункта главного меню Dictionary/
Activity.

Рисунок 19 - Словарь Activity
Dictionary
Если описать имя и свойства работы в словаре, ее можно будет внести в диаграмму позже с помощью кнопки в палитре инструментов. Невозможно удалить работу из словаря, если она используется на какой-либо диаграмме.
Если работа удаляется из диаграммы, из словаря она не удаляется. Имя и описание такой работы может быть использовано в дальнейшем.
Для добавления работы в словарь необходимо перейти в конец списка и щелкнуть правой кнопкой по последней строке. Возникает новая строка, в которую нужно внести имя и свойства работы.
Для удаления всех имен работ, не использующихся в модели, щелкните по кнопке (Purge
(Чистить)).
1.2.2.4 Перейдите в режим рисования стрелок и свяжите граничные стрелки, воспользовавшись кнопкой на палитре инструментов так, как это показано на рисунке 20.
1.2.2.5 Правой кнопкой мыши щелкните по ветви стрелки управления работы "Сборка и тестирование компьютеров"
и переименуйте ее в "Правила сборки и тестирования"
(рисунок 21).
Внесите определение для новой ветви: "Инструкции по сборке, процедуры тестирования, критерии производительности и т.д
."
Правой кнопкой мыши щелкните по ветви стрелки механизма работы "Продажи и маркетинг"
и переименуйте ее как "Система оформления заказов"
(рисунок 22).

Рисунок 20 - Связанные граничные стрелки на диаграмме А0

Рисунок 21 - Стрелка "Правила сборки и тестирования"

Рисунок 22 - Стрелка " Система оформления заказов"
1.2.2.6 Альтернативный метод внесения имен и свойств стрелок - использование словаря стрелок (вызов словаря - меню Dictionary/
Arrow
). Если внести имя и свойства стрелки в словарь (рисунок 23), ее можно будет внести в диаграмму позже.

Рисунок 23 – Словарь стрелок
Стрелку нельзя удалить из словаря, если она используется на какой-либо диаграмме. Если удалить стрелку из диаграммы, из словаря она не удаляется. Имя и описание такой стрелки может быть использовано в дальнейшем. Для добавления стрелки необходимо перейти в конец списка и щелкнуть правой кнопкой по последней строке. Возникает новая строка, в которую нужно внести имя и свойства стрелки.
1.2.2.7 Создайте новые внутренние стрелки так, как показано на рисунке 24.

Рисунок 24 - Внутренние стрелки диаграммы А0
1.2.2.8 Создайте стрелку обратной связи (по управлению) "Результаты сборки и тестирования"
,
идущую от работы "Сборка и тестирование компьютеров"
к работе "Продажи и маркетинг"
. Измените, при необходимости, стиль стрелки (толщина линий) и установите опцию Extra
Arrowhead
(Дополнительный наконечник стрелы (из контекстного меню)). Методом drag&drop перенесите имена стрелок так, чтобы их было удобнее читать. Если необходимо, установите из контекстного меню Squiggle
(Загогулина). Результат возможных изменений показан на рисунке 25.

Рисунок 25 - Результат редактирования стрелок на диаграмме А0
1.2.2.9 Создайте новую граничную стрелку выхода "Маркетинговые материалы"
,
выходящую из работы "Продажи и маркетинг"
.
Эта стрелка автоматически не попадает на диаграмму верхнего уровня и имеет квадратные скобки на наконечнике (рису- нок 26).
1.2.2.10 Щелкните правой кнопкой мыши по квадратным скобкам и выберите пункт меню Arrow
Tunnel
(рисунок 27).
В диалоговом окне Border
Arrow
Editor
(Редактор граничных стрелок) выберите опцию Resolve it to Border Arrow
(Разрешить как граничную стрелку) (рисунок 28).

Рисунок 26 – Стрелка «Маркетинговые материалы»

Рисунок 27 - Пункт меню Arrow Tunnel

Рисунок 28 – Диалоговое окно Border Arrow Editor
Для стрелки "Маркетинговые материалы" выберите опцию Trim
(Упорядочить) из контекстного меню.
Результат выполнения показан на рисунке 29.

Рисунок 29 - Результат выполнения - диаграмма А0
1.2.2.11 Аналогично проведите декомпозицию функционального блока «Сборка и тестирование» на следующие блоки:
· отслеживание расписания и управление сборкой и тестированием;
· сборка настольных компьютеров;
· сборка ноутбуков;
· тестирование компьютеров.
1.2.3 Диаграммы узлов
создаются в результате последовательности следующих действий.
1.2.3.1 Выберите пункт главного меню Diagram/
Add
Node
Tree
(рисунок 30).
1.2.3.2 В первом диалоговом окне гида Node
Tree
Wizard
внесите имя диаграммы, укажите диаграмму корня дерева и количество уровней (рисунок 31).
1.2.3.3 Во втором диалоговом окне гида Node
Tree
Wizard
установите опции, как показано на рисунке 32.
1.2.3.4 Щелкните по кнопке Finish
. В результате будет создана диаграмма дерева узлов Node
tree
Diagram
(рисунок 33).

Рисунок 30 - Пункт главного меню Diagram/
Add
Node
Tree

Рисунок 31 – Первое диалоговое окно гида Node
Tree
Wizard

Рисунок 32 – Второе диалоговое окно гида Node
Tree
Wizard
1.2.3.5 Диаграмму дерева узлов можно модифицировать. Нижний уровень может быть отображен не в виде списка, а в виде прямоугольников, так же, как и верхние уровни. Для модификации диаграммы правой кнопкой мыши щелкните по свободному месту, не занятому объектами, выберите меню Node tree Diagram Properties
и во вкладке Style
диалога Node Tree Properties
отключите опцию Bullet
Last
Level
(рисунок 34).

Рисунок 33 - Диаграмма дерева узлов

Рисунок 34 – Отключение опции Bullet
Last
Level
1.2.3.6 Щелкните по ОК
. Результат модификации диаграммы дерева узлов показан на рисунке 35.

Рисунок 35 - Результат выполнения
1.2.4 Предположим, что при обсуждении бизнес-процессов возникла необходимость детально рассмотреть взаимодействие работы "Сборка и тестирование компьютеров"
с другими работами. Чтобы не портить диаграмму декомпозиции, создается FEO-диаграмма
(FEO расшифровывается как «только для экспозиции»), на которой будут только стрелки работы "Сборка и тестирование компьютеров "
. Диаграмма создается следующими действиями.
1.2.4.1 Выберите пункт главного меню Diagram/
Add
FEO
Diagram
(рисунок 36).
1.2.4.2 В диалоговом окне Add
New
FEO
Diagram
выберите тип и внесите имя диаграммы FEO
как показано на рисунке 37. Щелкните по кнопке ОК
.

Рисунок 36 - Пункт главного меню Diagram/
Add
FEO
Diagram
1.2.4.3 Для определения содержания диаграммы перейдите в пункт меню Diagram/
Diagram
Properties
и во вкладке Diagram
Text
внесите определение (рисунок 38).
1.2.4.4 Удалите лишние стрелки на диаграмме FEO
. Результат показан на рисунке 39.

Рисунок 37 - Диалоговое окно Add
New
FEO
Diagram

Рисунок 38 – Вкладка Diagram
Text
диалогового окна Diagram
Properties

Рисунок 39 - Диаграмма FEO
Для перехода между стандартной диаграммой, деревом узлов и FEO
используйте кнопку на палитре инструментов.
2 ЛАБОРАТОРНАЯ РАБОТА №2. ДИАГРАММЫ
DFD
Цель работы:
выполнить построение диаграмм по методологии DFD.
Задачи работы:
освоить приемы построения диаграмм по методологии DFD с применением CASE-средства BPwin.
Содержание работы:
1) построение диаграммы А0;
2) построение диаграмм декомпозиции А0.
2.1 Теоретическая часть
Диаграммы потоков данных (Data
flow
diagramm
, DFD
) являются средством моделирования функциональных требований к проектируемой системе и используются для описания документооборота и обработки информации. С их помощью эти требования представляются в виде иерархии функциональных компонентов (процессов), связанных потоками данных. Главная цель такого представления - продемонстрировать, как каждый процесс преобразует свои входные данные в выходные, а также выявить отношения между этими процессами.
В соответствии с данными методами модель системы определяется как иерархия диаграмм потоков данных, описывающих асинхронный процесс преобразования информации от ее ввода в систему до выдачи пользователю. Диаграммы верхних уровней иерархии (контекстные диаграммы) определяют основные процессы или подсистемы с внешними входами и выходами.
Они детализируются при помощи диаграмм нижнего уровня. Такая декомпозиция продолжается, создавая многоуровневую иерархию диаграмм, до тех пор, пока не будет достигнут уровень декомпозиции, на котором процессы становятся элементарными, и детализировать их далее невозможно.
Источники информации (внешние сущности) порождают информационные потоки (потоки данных), переносящие информацию к подсистемам или процессам. Те, в свою очередь, преобразуют информацию и порождают новые потоки, которые переносят информацию к другим процессам или подсистемам, накопителям данных или внешним сущностям - потребителям информации.
DFD
описывает:
· функции обработки информации (работы, процессы);
· документы (стрелки, arrow
), объекты, сотрудников или отделы, которые участвуют в обработке информации;
· внешние ссылки (external
references
), которые обеспечивают интерфейс с внешними объектами, находящимися за границами моделируемой системы;
· таблицы для хранения документов (хранилище данных, data
store
).
В BPwin для построения диаграмм потоков данных используется нотация Гейна-Сарсона. DFD
рассматривает систему как совокупность предметов (таблица 3). Контекстная диаграмма часто включает работы и внешние ссылки. Работы обычно именуются по названию системы, например, «Система обработки информации»
.
Таблица 3 – Объекты диаграммы DFD
| Наименование
|
Назначение
|
| Работы (процессы)
|
Представляют собой преобразование входных потоков данных в выходные в соответствии с определенным алгоритмом. Физически процессы могут быть реализованы различными способами: это может быть подразделение организации (отдел), выполняющее обработку входных документов и выпуск отчетов; программа; аппаратно реализованное логическое устройство и т. д. Изображаются прямоугольниками со скругленными углами
|
| Внешние сущности
|
Представляют собой материальные объекты или физические лица, представляющие собой источник или приемник информации, например, заказчики, персонал, поставщики, клиенты, склад. Определение некоторого объекта или системы в качестве внешней сущности указывает на то, что они находятся за пределами границ анализируемой системы. Изображаются в виде прямоугольника с тенью и обычно располагаются по краям диаграммы
|
| Стрелки (потоки данных)
|
Поток данных определяет информацию, передаваемую через некоторое соединение от источника к приемнику. Реальный поток данных может быть информацией, передаваемой по кабелю между двумя устройствами; пересылаемыми по почте письмами; магнитными лентами или дискетами, переносимыми с одного компьютера на другой и т. д.
Поток данных на диаграмме изображается линией, оканчивающейся стрелкой, которая показывает направление потока. Каждый поток данных имеет имя, отражающее его содержание
|
Продолжение таблицы 3
| Наименование
|
Назначение
|
| Хранилище данных
|
Абстрактное устройство для хранения информации, которую можно в любой момент поместить в накопитель и через некоторое время извлечь, причем способы помещения и извлечения могут быть любыми. Накопитель данных может быть реализован физически в виде микрофиши, ящика в картотеке, таблицы в оперативной памяти, файла на магнитном носителе и т.д. Накопитель данных в общем случае является прообразом будущей базы данных, и описание хранящихся в нем данных должно быть увязано с информационной моделью (ERD)
|
В DFD
стрелки могут сливаться и разветвляться, что позволяет описать декомпозицию стрелок. Каждый новый сегмент сливающейся или разветвляющейся стрелки может иметь собственное имя.
В DFD
номер каждой работы может включать префикс, номер родительской работы А
и номер объекта. Номер объекта – это уникальный номер работы на диаграмме. Уникальный номер имеют хранилища данных и внешние сущности независимо от их расположения на диаграмме. Каждое хранилище данных имеет префикс D
и уникальный номер, например, D5
. Каждая внешняя сущность имеет префикс E
и уникальный номер.
2.2 Выполнение лабораторной работы
Для того чтобы дополнить модель IDEF0
диаграммой DFD
, нужно в процессе декомпозиции в диалоге Activity
Box
Count
«кликнуть» по радиокнопке DFD
. В палитре инструментов на новой диаграмме DFD
появляются новые кнопки (рисунок 40).

Рисунок 40 – Кнопки
Назначение кнопок:
1
- добавить в диаграмму внешнюю ссылку (
External
Reference):
внешняя ссылка является источником или приемником данных извне модели;
2
- добавить в диаграмму хранилище данных (
Data
store):
хранилище данных позволяет описать данные, которые необходимо сохранить в памяти прежде, чем использовать в работах;
3
- ссылка на другую страницу:
в отличие от IDEF0
инструмент offpage
reference
позволяет направить стрелку на любую диаграмму.
Стрелки DFD
показывают, как объекты (включая данные) двигаются от одной работы к другой. Это представление потоков совместно с хранилищами данных и внешними сущностями делает модели DFD
более похожими на физические характеристики системы – движение объектов (data
flow
), хранение объектов (data
stores
), поставка и распространение объектов (external
entities
).
2.2.1 Декомпозируйте функциональный блок «Продажи и маркетинг» на контекстной диаграмме А0 на диаграмму DFD
, используя инструмент на панели инструментов. В диалоговом окне из предложенных вариантов диаграмм выберите DFD
, а количество блоков установите 4 (рисунок 41).

Рисунок 41 - Диалоговое окно параметров декомпозиции Activity
Box
Count
2.2.2 Внесите следующие имена процессов:
· проверка данных о клиенте;
· оформление заказа;
· разработка прогнозов продаж;
· привлечение новых клиентов.
2.2.3 Используя кнопку на палитре инструментов, внесите хранилища данных:
· список клиентов;
· список продуктов;
· список заказов.
2.2.4 В процессе декомпозиции, согласно правилам DFD, необходимо преобразовать граничные стрелки во внутренние, начинающиеся и заканчивающиеся на внешних сущностях (внешних ссылках).
Удалите граничные стрелки. Используя кнопку на палитре инструментов, добавьте внешние ссылки:
· клиент;
· маркетинговые материалы;
· прогноз продаж;
· система оформления.
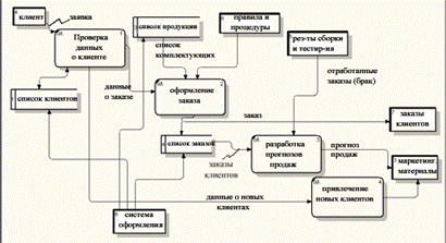
2.2.5 Свяжите объекты диаграммы DFD стрелками (потоками данных) как показано на рисунке 42.

Рисунок 42 - Декомпозиция блока «Продажи и маркетинг» на диаграмме DFD
2.2.6 Аналогично декомпозируйте функциональный блок А24 «Тестирование компьютеров» на диаграмме А2 на диаграмму DFD
и оформите ее в соответствии с рисунком 43.

Рисунок 43 – Пример диаграммы DFD
3 ЛАБОРАТОРНАЯ РАБОТА №
3. МЕТОДОЛОГИЯ
IDEF
3
Цель работы:
выполнить построение диаграмм по методологии IDEF3.
Задачи работы:
освоить приемы построения диаграмм по методологии IDEF3.
Содержание работы:
1) построение диаграммы А0;
2) построение диаграмм декомпозиции А0;
3) построение диаграммы узлов;
4) построение диаграммы FEO.
3.1 Теоретическая часть
IDEF3 –
используется для описания логики взаимодействия информационных потоков. Эта методология моделирования использует графическое описание информационных потоков, взаимоотношений между процессами обработки информации и объектами, являющимися частью этих процессов. Диаграммы Workflow могут быть использованы в моделировании бизнес-процессов для анализа завершенности процедур обработки информации. С их помощью можно описывать сценарии действий сотрудников организации, например, последовательность обработки заказа или события, которые необходимо обработать за конечное время.
Основные элементы диаграммы показаны в таблице 4.
В IDEF3
различают три типа стрелок (рисунок 44), изображающих связи, стиль которых (таблица 5) устанавливается через меню Edit/Arrow Style.

Рисунок 44 – Кнопки: старшая связь, отношения, потоки объектов
Старшая связь показывает, что работа-источник заканчивается ранее, чем начинается работа-цель. Часто результатом работы-источ-ника становится объект, необходимый для запуска работы-цели. В этом случае стрелку, обозначающую объект, изображают с двойным наконечником.
Окончание одной работы может служить сигналом к началу нескольких работ, или же одна работа для своего запуска может ожидать окончания нескольких работ.
Перекрестки используются для отображения логики взаимодействия стрелок при слиянии и разветвлении или для отображения множества событий, которые могут или должны быть завершены перед началом следующей работы. Различают перекрестки для слияния и разветвления стрелок. Для внесения перекрестка служит кнопка со значком “&
” в палитре инструментов. В диалоге Junction
Type
Editor
необходимо указать тип перекрестка (таблица 6).
Таблица 4 – Элементы диаграммы
| Диаграммы
|
Основная единица описания в IDEF3
|
| Единица работы (
UOW)
|
Центральный компонент модели. Изображается прямоугольником с прямыми углами и имеет имя, выраженное отглагольным существительным, обозначающим процесс действия, одиночным или в составе фразы, и номер; другое имя существительное в составе той же фразы обычно отображает основной выход (результат работы)
|
| Связи
|
Показывают взаимоотношение работ. Все связи в IDEF3 однонаправлены и могут быть направлены куда угодно, но обычно диаграммы IDEF3 стараются построить так, чтобы связи были направлены слева направо
|
Таблица 5 – Стили стрелок
| Наименование
|
Описание
|
| Старшая
|
Сплошная линия, связывающая единицы работ. Рисуется слева направо или сверху вниз. Показывает, что работа-источник должна закончиться прежде, чем работа-цель начнется
|
| Отношения
|
Пунктирная линия, использующаяся для изображения связей между единицами работ, а также между единицами работ и объектами ссылок
|
| Потоки объектов
|
Стрелка с двумя наконечниками, применяется для описания того факта, что объект используется в двух или более единицах работы, например, когда объект порождается в одной работе и используется в другой
|
Таблица 6 – Тип перекрестка
| Наименование
|
Смысл в случае слияния стрелок
|
Смысл в случае разветвления стрелок
|
| Asynchronous AND
|
Все предшествующие процессы должны быть завершены
|
Все следующие процессы должны быть запущены
|
| Synchronous AND
|
Все предшествующие процессы завершены одновременно
|
Все следующие процессы запускаются одновременно
|
| Asynchronous OR
|
Один или несколько предшествующих процессов должны быть завершены
|
Один или несколько следующих процессов должны быть запущены
|
| Synchronous OR
|
Один или несколько предшествующих процессов завершены одновременно
|
Один или несколько следующих процессов запускаются одновременно
|
| XOR
(Exclusive OR)
|
Только один предшествующий процесс завершен
|
Только один следующий процесс запускается
|
Все перекрестки на диаграмме нумеруются, каждый номер имеет префикс J.
Можно редактировать свойства перекрестка при помощи диалога Definition
Editor
. В IDEF3
стрелки могут сливаться и разветвляться только через перекрестки.
Объект ссылки выражает некую идею, концепцию или данные, которые нельзя связать со стрелкой, перекрестком или работой.
Для внесения объекта ссылки служит кнопка со значком “R
” в палитре инструментов. Объект ссылки изображается в виде прямоугольника, похожего на прямоугольник работы. Имя объекта ссылки задается в диалоге Referent
(пункт всплывающего меню Name
Editor
), в качестве имени можно использовать имя какой-либо стрелки с других диаграмм или имя сущности из модели данных.
Объекты ссылки должны быть связаны с единицами работ или перекрестками пунктирными линиями.
Официальная спецификация IDEF3
различает три стиля объектов ссылок – безусловные, синхронные
и асинхронные
.
При внесении объектов ссылок помимо имени следует указывать тип объекта ссылки (таблица 7).
Таблица 7 – Типы объектов ссылок
| Тип
|
Цель описания
|
| OBJECT
|
Описывает участие важного объекта в работе
|
| GOTO
|
Инструмент циклического перехода (в повторяющейся последовательности работ)
|
| UOB
|
Применяется, когда необходимо подчеркнуть множественное использование какой-либо работы, но без цикла
|
| NOTE
|
Используется для документирования важной информации
|
| ELAB
|
Используется для усовершенствования графиков или их более детального описания. Обычно употребляется для детального описания разветвления и слияния стрелок на перекрестках
|
В IDEF3
декомпозиция используется для детализации работ. Можно многократно декомпозировать работу, т.е. работа может иметь множество дочерних работ. При этом номер работы состоит из номера родительской работы, версии декомпозиции и собственного номера работы на текущей диаграмме.
3.2 Выполнение лабораторной работы
Проведем построение диаграмм IDEF3 производственного процесса, модель которого создана в лабораторной работе №1.
3.2.1 Перейдите на диаграмму А2 и декомпозируйте работу "Сборка настольных компьютеров
" (рисунок 45).
3.2.2 В диалоге Activity
Box
Count
(рисунок 46) установите число работ 4 и нотацию IDEF3
.
Возникает диаграмма IDEF3
(рисунок 47), содержащая работы Unit
of
Work
(UOW
), также называемые единицами работы или работами (activity
). Правой кнопкой мыши щелкните по работе с номе- ром 1, выберите в контекстном меню Name
и внесите имя работы "Подготовка компонентов"
(рисунок 48).
Затем во вкладку Definition
внесите определение работы с номером 1 "Подготавливаются все компоненты компьютера согласно спецификации заказа
" (рисунок 49).
3.2.3 Во вкладке UOW
диалогового окна Activity
Properties
(рисунок 50) внесите свойства работы 1 в соответствии с данными таблицы 8.

Рисунок 45 – Диаграмма А2 с объектом декомпозиции

Рисунок 46 - Выбор нотации IDEF3
в диалоге Activity
Box
Count
Рисунок 47 - Диаграмма IDEF3
, содержащая четыре работы Unit
of
Work

Рисунок 48 – Диалоговое окно Activity
Properties
(Свойства работ)

Рисунок 49 – Диалоговое окно Activity Properties
вкладка Definition
Таблица 8 - Свойства UOW
диалогового окна Activity
Properties
| Objects
|
Компоненты
: винчестеры, корпуса, материнские платы, видеокарты, звуковые карты, дисководы CD-ROM и флоппи, модемы, программное обеспечение
|
| Facts
|
Доступные операционные системы: Windows 98, Windows NT, Windows 2000
|
| Constrains
|
Установка модема требует установки дополнительного программного обеспечения
|

Рисунок 50 – Вкладка UOW
диалогового окна Activity
Properties
3.2.4 Внесите в диаграмму еще три работы (кнопка ) и присвойте имена работам с номерами 2…7 в соответствии с данными таблицы 17.
Таблица 9 – Названия работ
| Номер работы
|
Название работы
|
| 2
|
Установка материнской платы и винчестера
|
| 3
|
Установка модема
|
| 4
|
Установка дисковода CD-ROM
|
| 5
|
Установка флоппи- дисковода
|
| 6
|
Инсталляция операционной системы
|
| 7
|
Инсталляция дополнительного программного обеспечения
|
Диаграмма IDEF3
должна выглядеть так, как показано на рисун- ке 51.

Рисунок 51 – Диаграмма IDEF3
после присвоения работам названий
3.2.5 С помощью кнопки палитры инструментов создайте объект ссылки. Внесите имя объекта внешней ссылки " Компоненты"
(рисунок 52).
Свяжите стрелкой объект ссылки и работу "Подготовка компонентов"
(рисунок 53).

Рисунок 52 – Создание объекта ссылки

Рисунок 53 - Объект ссылки и работа "Подготовка компонентов" связаны стрелкой
Измените стиль стрелки, связывающей объект ссылки и работу "Подготовка компонентов"
, воспользовавшись диалоговым окном Arrow
Properties,
как показано на рисунке 54.
3.2.6 Свяжите стрелкой работы "Подготовка компонентов"
(выход) и "Установка материнской платы и винчестера"
(вход). Измените стиль стрелки на Object
Flow
.
На диаграммах IDEF3
имя стрелки может отсутствовать, хотя BPwin показывает отсутствие имени как ошибку. Результат выполнения пункта 6 показан на рисунке 55.
3.2.7 С помощью кнопки на палитре инструментов внесите два перекрестка типа "асинхронное ИЛИ
" (рисунок 56).
Свяжите работы с перекрестками, как показано на рисунке 57.

Рисунок 54 – Изменение стиля стрелки

Рисунок 55 - Результат создания UOW
и объекта ссылки

Рисунок 56 - Перекресток типа "асинхронное ИЛИ"

Рисунок 57 - Диаграмма IDEF3 после создания перекрестков
3.2.8 Правой кнопкой щелкните по перекрестку для разветвления J1
(fan-
out
), выберите Name
и внесите имя "Компоненты, требуемые в спецификации заказа"
(рисунок 58).
3.2.9 С помощью кнопки палитры инструментов введите в диаграмму еще один объект ссылки и присвойте ему имя "Программное обеспечение
".
3.2.10 Создайте два перекрестка типа "исключающее ИЛИ
". Свяжите работы и соответствующие ссылки, как это показано на рисунке 59.

Рисунок 58 – Присвоение имени перекрестку J1

Рисунок 59 - Результат выполнения
4 ЛАБОРАТОРНАЯ РАБОТА №4.
СТОИМОСТНОЙ АНАЛИЗ (АВС) И СВОЙСТВА, ОПРЕДЕЛЯЕМЫЕ ПОЛЬЗОВАТЕЛЕМ (
UDP
)
Цель работы:
провести стоимостной анализ системы.
Задачи работы:
освоить приемы проведения стоимостного анализа с применением CASE-средства BРwin.
Содержание работы:
1) определение единиц измерения;
2) определение центров затрат;
3) вычисление суммарных затрат стоимости.
4.1 Теоретическая часть
Стоимостной анализ (Activity
Based
Costing,
ABC
) используется для оценки модели. Он основан на работах и представляет собой соглашение об учете, используемое для сбора затрат, связанных с работами, с целью определить общую стоимость процесса. Обычно АВС
применяется для того, чтобы понять происхождение выходных затрат и облегчить выбор нужной модели работ при реорганизации деятельности предприятия (Business
Process
Reengineering,
BPR
).
ABC
может проводиться только тогда, когда создание модели работы закончено. АВС
включает следующие основные понятия:
· объект затрат – причина, по которой работа выполняется, обычно, основной выход работы; стоимость работ есть суммарная стоимость объектов затрат (“Готовое изделие
”, рисунок 60);
· движитель затрат – характеристики входов и управлений работы (“Сырье
”, “Чертеж
”, см. рисунок 60), которые влияют на то, как выполняется и как долго длится работа; центры затрат, которые можно трактовать как статьи расхода.
При проведении стоимостного анализа в BPwin сначала задаются единицы измерения денег. Для задания единиц измерения следует вызвать диалог Model
Properties
(меню Edit/
Model
Properties
), закладку ABC
Units
. Если в списке выбора отсутствует необходимая валюта, ее можно добавить.
Затем описываются центры затрат (cost
centers
). Для внесения центров затрат необходимо вызвать диалог Cost
Center
Editor
(меню Edit/
ABC
Cost
Centers
). Каждому центру затрат следует дать подробное описание в окне Definition
.

Рисунок 60 – Иллюстрация терминов АВС
Список центров затрат упорядочен. Порядок в списке можно менять при помощи стрелок, расположенных справа от списка. Задание определенной последовательности центров затрат в списке, во-первых, облегчает последующую работу при присвоении стоимости работам, во-вторых, имеет значение при использовании единых стандартных отчетов в разных моделях.
Общие затраты по работе рассчитываются как сумма по всем центрам затрат. При вычислении затрат вышестоящей (родительской) работы сначала вычисляется произведение затрат дочерней работы на частоту работы (число раз, которое работа выполняется в рамках проведения родительской работы), затем результаты складываются. Если во всех работах модели включен режим Compute
from
Decompositions
, подобные вычисления автоматически проводятся по всей иерархии работ снизу вверх.
Результаты стоимостного анализа наглядно представляются на специальном отчете BPwin –
Activity
Cost
Report
(меню Report/
Activity
Cost
Report
).
Результаты отображаются и непосредственно на диаграммах. В левом нижнем углу прямоугольника работы может показываться либо стоимость (по умолчанию), либо продолжительность, либо частота проведения работы. Настройка отображения осуществляется в диалоге Model
Properties
(меню Edit/
Model
Properties
) закладки Display,
ABC
Data,
ABC
Units
.
Если стоимостных показателей недостаточно, имеется возможность внесения собственных метрик – свойств, определенных пользователем (User
Defined
Properties,
UDP).
UDP
позволяет провести дополнительный анализ, хотя и без суммирующих подсчетов.
Для описания UDP
служит диалог User-Defined Property Name Editor
(меню Edit
/
UDP
Definition
). В верхнее окно диалога вносится имя UDP
, в списке выбора Datatype
описывает тип свойства. Имеется возможность задания 18 различных типов UDP
, в том числе управляющих команд и массивов, объединенных по категориям.
Для внесения категории следует задать имя категории в окне New
Category/
Member
и щелкнуть по кнопке Add
Category
. Для присвоения свойства категории необходимо выбрать UDP
из списка, затем категорию из списка категорий и щелкнуть по кнопке Update
. Одна категория может объединять несколько свойств, в то же время одно свойство может входить в несколько категорий. Свойство типа List
может содержать массив предварительно определенных значений.
Для определения области значений UDP
типа List
следует задать значение свойства в окне New
Category/
Member
и щелкнуть по кнопке Add
Member
. Значения из списка можно редактировать и удалять.
Каждой работе можно поставить в соответствие набор UDP
. Для этого следует щелкнуть правой кнопкой мыши по работе и выбрать пункт меню UDP
Editor
. В закладке UDP
Values
диалога IDEF0
Activity
Properties
можно задать значения UDP
. Свойства типа List
отображаются списком выбора, который заполнен предварительно определенными значениями.
Результат задания следует проанализировать в отчете Diagram
Object
Report
(меню Report/
Diagram
Object
Report
…).
В левом нижнем углу диалога настройки отчета показывается список UDP
. С помощью кнопки Activity
Categories
можно установить фильтр по категориям.
4.2 Выполнение лабораторной работы
Проведем стоимостной анализ производственного процесса, модель которого создана в лабораторной работе №1.
4.2.1 Задайте единицы измерения – меню Model/ Model Properties закладка ABC Units, Currency description – рубль. Затем описываем центры затрат: Model/ Cost Center Editor – добавьте в Cost centers «Аренда помещений», «Оплата персонала», «Транспортные расходы» и в окне Definition дайте описание каждому центру затрат (рисунок 61).

Рисунок 61 – Центры затрат
4.2.2 Для задания стоимости работы (это делается для каждой работы на созданной ранее диаграмме декомпозиции) щелкните правой кнопкой мыши по работе и на всплывающем меню выберите Cost Editor. В диалоге задайте стоимости центров затрат, продолжительность и частоту проведения данной работы (рисунок 62). Так же введите значения стоимости центров затрат для остальных двух работ.

Рисунок 62 – Задание стоимости работ
4.2.3 Производится стоимостной анализ, и на диаграмме декомпозиции, на изображениях работ появляются суммарные значения их стоимости (рисунок 63).

Рисунок 63 – Диаграмма декомпозиции
ЛИТЕРАТУРА
1. Вендров, А.М. CASE-технологии. Современные методы и средства проектирования информационных систем / А.М. Вендров. - М.: Финансы и статистика, 1998. - 176 с.
2. Калянов, Г.Н. Консалтинг при автоматизации предприятий: подходы, методы, средства / Г.Н. Калянов. - М.: СИНТЕГ, 1997. - 316 с.
3. Маклаков, С.В. BPwin и ERwin. CASE-средства разработки информационных систем / С.В. Маклаков. - М.: ДИАЛОГ-МИФИ, 2001. - 304 с.
4. Черемных, С.В. Моделирование и анализ систем. IDEF – технологии: практикум / С.В. Черемных, И.О. Семенов, В.С. Ручкин. - М.: Финансы и статистика, 2002. - 192 с.
5. Вендров, А.М. Проектирование программного обеспечения экономических информационных систем: учебник / А.М. Вендров. - М.: Финансы и статистика, 2002. - 352 с.
СОДЕРЖАНИЕ
| Введение__________________________________________________
|
3
|
| 1 Лабораторная работа №1. Методология IDEF0_________________
|
4
|
| 2 Лабораторная работа №2. Диаграммы DFD____________________
|
29
|
| 3 Лабораторная работа №3. Методология IDEF3_________________
|
35
|
| 4 Лабораторная работа №4. Стоимостной анализ (АВС) и свойства, определяемые пользователем (UDP)_________________
|
47
|
| Литература________________________________________________
|
52
|
Попов Владимир Ильич
Атрощенко Наталья Станиславовна
СОЗДАНИЕ ФУНКЦИОНАЛЬНЫХ МОДЕЛЕЙ ПРЕДМЕТНОЙ ОБЛАСТИ ПРИ ПРОЕКТИРОВАНИИ ИНФОРМАЦИОННЫХ СИСТЕМ В
BPWIN
Методические рекомендации по выполнению лабораторных работ по курсу «Проектирование информационных систем» для студентов специальностей 351400 «Прикладная информатика (в экономике)», 071900 «Информационные системы и технологии»
Редактор Идт Л.И.
Подписано в печать 14.09.2005. Формат 60´84 1/16
Усл. п. л. - 3,2. Уч.-изд. л. - 3,5
Печать - ризография, множительно-копировальный аппарат «RISO TR-1510»
Тираж 100 экз. Заказ 2005-60
Издательство Алтайского государственного
технического университета
656038, г. Барнаул, пр. Ленина, 46
Оригинал-макет подготовлен ВЦ БТИ АлтГТУ
Отпечатано в ВЦ БТИ АлтГТУ
659305, г. Бийск, ул. Трофимова, 29
|