Банк рефератов содержит более 364 тысяч рефератов, курсовых и дипломных работ, шпаргалок и докладов по различным дисциплинам: истории, психологии, экономике, менеджменту, философии, праву, экологии. А также изложения, сочинения по литературе, отчеты по практике, топики по английскому.
Реклама
Полнотекстовый поиск
Всего работ:
364139
Теги названий
Реклама
VisitTime.ru помогает быстро организовать онлайн-запись клиентов и держать расписание под контролем.
📅 Настройте услуги и длительность приёма, откройте свободные окна — и клиенты запишутся сами в пару кликов.
🕒 Вы избегаете накладок, меньше тратите времени на переписки и звонки, а автоматические напоминания повышают явку.
💡 Отличное решение для мастеров, студий и сервисных команд, которым важны порядок и стабильная загрузка.
Начать пользоваться сервисом



Разделы
Авиация и космонавтика (304)
Административное право (123)
Арбитражный процесс (23)
Архитектура (113)
Астрология (4)
Астрономия (4814)
Банковское дело (5227)
Безопасность жизнедеятельности (2616)
Биографии (3423)
Биология (4214)
Биология и химия (1518)
Биржевое дело (68)
Ботаника и сельское хоз-во (2836)
Бухгалтерский учет и аудит (8269)
Валютные отношения (50)
Ветеринария (50)
Военная кафедра (762)
ГДЗ (2)
География (5275)
Геодезия (30)
Геология (1222)
Геополитика (43)
Государство и право (20403)
Гражданское право и процесс (465)
Делопроизводство (19)
Деньги и кредит (108)
ЕГЭ (173)
Естествознание (96)
Журналистика (899)
ЗНО (54)
Зоология (34)
Издательское дело и полиграфия (476)
Инвестиции (106)
Иностранный язык (62791)
Информатика (3562)
Информатика, программирование (6444)
Исторические личности (2165)
История (21319)
История техники (766)
Кибернетика (64)
Коммуникации и связь (3145)
Компьютерные науки (60)
Косметология (17)
Краеведение и этнография (588)
Краткое содержание произведений (1000)
Криминалистика (106)
Криминология (48)
Криптология (3)
Кулинария (1167)
Культура и искусство (8485)
Культурология (537)
Литература : зарубежная (2044)
Литература и русский язык (11657)
Логика (532)
Логистика (21)
Маркетинг (7985)
Математика (3721)
Медицина, здоровье (10549)
Медицинские науки (88)
Международное публичное право (58)
Международное частное право (36)
Международные отношения (2257)
Менеджмент (12491)
Металлургия (91)
Москвоведение (797)
Музыка (1338)
Муниципальное право (24)
Налоги, налогообложение (214)
Наука и техника (1141)
Начертательная геометрия (3)
Оккультизм и уфология (8)
Остальные рефераты (21692)
Педагогика (7850)
Политология (3801)
Право (682)
Право, юриспруденция (2881)
Предпринимательство (475)
Прикладные науки (1)
Промышленность, производство (7100)
Психология (8692)
психология, педагогика (4121)
Радиоэлектроника (443)
Реклама (952)
Религия и мифология (2967)
Риторика (23)
Сексология (748)
Социология (4876)
Статистика (95)
Страхование (107)
Строительные науки (7)
Строительство (2004)
Схемотехника (15)
Таможенная система (663)
Теория государства и права (240)
Теория организации (39)
Теплотехника (25)
Технология (624)
Товароведение (16)
Транспорт (2652)
Трудовое право (136)
Туризм (90)
Уголовное право и процесс (406)
Управление (95)
Управленческие науки (24)
Физика (3462)
Физкультура и спорт (4482)
Философия (7216)
Финансовые науки (4592)
Финансы (5386)
Фотография (3)
Химия (2244)
Хозяйственное право (23)
Цифровые устройства (29)
Экологическое право (35)
Экология (4517)
Экономика (20644)
Экономико-математическое моделирование (666)
Экономическая география (119)
Экономическая теория (2573)
Этика (889)
Юриспруденция (288)
Языковедение (148)
Языкознание, филология (1140)

Реферат: Рекомендации oecd 27 > 2 Анализ воздействия регулирования в Австралии 30 > Выводы 58

Название: Рекомендации oecd 27 > 2 Анализ воздействия регулирования в Австралии 30 > Выводы 58
Раздел: Остальные рефераты
Тип: реферат Добавлен 09:57:46 05 ноября 2011 Похожие работы
Просмотров: 79 Комментариев: 6 Оценило: 0 человек Средний балл: 0 Оценка: неизвестно     Скачать

Содержание

Введение.. 2

1. Зарубежный опыт использования формальных процедур оценки воздействия регулирования, включая анализ по принципу «затраты-результат». 3

1.1. Процедура анализа воздействия регулирования в ЕС.. 12

1.1.1. Использование процедур оценки воздействия регулирования на уровне Евросоюза. 12

1.1.2 Системное использование процедур анализа воздействия регулирования: опыт Великобритании. 18

1.1.3 Количественная оценка административного бремени: опыт Нидерландах. 22

1.2. Использование процедур анализа воздействия регулирования вне ЕС.. 26

1.2.1. Рекомендации OECD.. 26

1.2.2. Анализ воздействия регулирования в Австралии. 29

1.3. Выводы.. 57

2. Процедуры, направленные на повышение качества государственного регулирования в России.. 62

2.1. Общие механизмы, направленные на повышение качества регулирования, действующие в России. 62

2.2. Процедуры принятия нормативных актов, закрепленные законом «О техническом регулировании». 73

2.3. Выводы.. 76

3. Направления повышения качества регулирования в России.. 78

Введение

В настоящее время присутствие государства в российской экономике остается слишком большим и, в то же время, малоэффективным. Экономическое развитие сдерживается недоверием бизнеса к государству, его способности устанавливать стабильные, прозрачные и предсказуемые правила поведения на рынке. Государственное вмешательство рассматривается как единственный способ преодоления «провалов рынка» практически во всех сферах экономической деятельности. При этом эффективность такого вмешательства остается недостаточной, в том числе и из-за наличия избыточных функций, которые отвлекают ресурсы от действительно необходимой деятельности.

Задачей современного этапа оптимизации государственного регулирования является практическая реализация принципа «презумпции невмешательства» государства, что предполагает решение триединой задачи:

  • выработку критериев, при которых государственное вмешательство в экономику является целесообразным;
  • введение процедур, которые не позволили бы осуществлять вмешательство в случаях, не отвечающих соответствующим критериям;
  • определение и развитие иных, помимо государственного вмешательства, способов преодоления изъянов рынка (нерегуляторных альтернатив).

Повышение качества регулирования обеспечивается путем использования целого комплекса мер, в том числе путем:

  • оценки альтернативных способов достижения поставленной цели (преодоления изъяна рынка) на стадии выработки проекта регулирующего решения;
  • процедурных ограничений на принятие мер, обязательных для выполнения хозяйствующими субъектами;
  • обеспечения публичности процедуры принятия регулирующих решений, что, с одной стороны, позволяет с низкими издержками получить от заинтересованных сторон информацию, необходимую для выбора наиболее эффективного способа преодоления изъянов рынка, а с другой, создает препятствия к принятию нормативных решений, создающих возможности для рентоориентированного поведения государственных служащих и/или нарушающих условия конкуренции.

В рамках данного доклада мы рассмотрим, во-первых, зарубежный опыт использования механизмов оценки целесообразности регулирования, в том числе анализа по принципу «затраты-результат» (cost- benefit analysis ), во-вторых, существующие в настоящее время в России юридические и процедурные механизмы, которые можно рассматривать как средства повышения качества принимаемых регулирующих решений, в третьих, рекомендации по повышению качества регулирования в России.

Реклама

1. Зарубежный опыт использования формальных процедур оценки воздействия регулирования , включая анализ по принципу «затраты-результат»

В 1980-90 гг. во многих странах была предпринята реформа регулирования. Целью ее проведения являлось повышение общего качества регулирования, что должно способствовать повышению конкурентоспособности экономики государства, ускорению темпов ее развития и, соответственно, повышению уровня жизни граждан.

Реформы регулирования, проводимые в разных странах, представляли собой различные комбинации определенных общих элементов. В таблице 1.1 представлен перечень таких элементов и их применимость в отдельных странах.

В значительном числе случаев основным элементом проводимой реформы являлось введение процедуры анализа воздействия регулирования перед принятием любых регулирующих решений. Суть проведения такого анализа – убедиться в том, что регулирование действительно необходимо и является оптимальной опцией в существующих условиях. В ряде стран жесткая процедура оценки последствий регулирования не вводилась, но декларировались общие принципы, при которых меры регулирующего воздействия вводятся только в случае, когда доказана их целесообразность. Степень детальности анализа, наличие четко зафиксированной структуры и процедуры его проведения варьируется от страны к стране. В таблице 1.2. представлены подходы к официальной политике анализа регулирования в разных странах.

Анализ воздействия регулирования должен встраиваться в систему принятия решений на государственном уровне. От того, насколько удачное процедурное решение выбрано, насколько хорошо регулирующие органы понимают необходимость проведения полноценного анализа воздействия регулирования и насколько широко он используется для принятия практических решений в действительности, - зависит эффективность всей схемы и, в конечном счете, качество регулирующего процесса.

Для повышения качества всей системы регулирования мало применять процедуру анализа воздействия к новым, только разрабатываемым регулятивным мерам. Необходимо осуществить пересмотр старого, уже действующего регулирования, например его соответствия декларируемым принципам.

Реклама

Ниже мы рассмотрим процедуры анализа регулирования применяемые в разных странах, особенно остановившись на проблеме анализа сравнительной эффективности различных регуляторных опций (cost- benefit analysis ).


Таблица 1.1. Различные варианты проведения реформы регулирования (начатой в 1980-1995гг.)[1]

Австралия

Австрия

Канада

Финляндия

Германия

Япония

Голландия

Новая Зеландия

Норвегия

Португалия

Швеция

Великобритания

США

1

Разрабатывается подробная политика реформы регулирования

¨¨

¨¨

¨¨

¨

¨¨

¨¨

¨¨

¨¨

¨¨

¨¨

2

Дерегулирование отдельных экономических сфер, в которых присутствует излишнее регулирование, ограничивающее конкуренцию

¨¨

¨

¨¨

¨

¨

¨

¨

¨¨

¨

¨

¨

¨¨

¨¨

3

Устанавливаются четкие стандарты качества для регулирующих актов

¨¨

¨¨

¨

¨¨

¨

¨¨

¨

¨

¨

¨

¨¨

4

Составление полной базы по регулированию или кодификация регулирующих актов

¨

¨

¨¨

¨

Введение специального органа, ответственного за реформу регулирования:

- постоянный орган(ы) при правительстве

¨¨

¨¨

¨¨

¨

¨

¨¨

¨¨


- специально созданная комиссия или группа

¨¨

¨¨

¨¨

¨¨

¨¨

6

Разработка закона по процедуре регулирования

¨¨

¨¨

¨¨

¨¨

¨¨

¨¨

¨

7

Программа оценки воздействия регулирования (RIS, RIAS)

¨¨

¨

¨¨

¨

¨

¨¨

¨

¨¨

¨¨

¨¨

8a

Пересмотр существующих регулирующих нормативных актов

- одноразовый пересмотр

¨¨

¨

¨¨

¨

¨

¨¨

¨

¨

¨

¨

¨

- постоянно, на систематической основе

¨¨

¨

9

Гармонизация и взаимное признание

¨¨

¨¨

¨

¨¨

¨¨

¨

¨¨

¨

¨¨

¨¨

¨¨

¨¨

¨

10

Широкое использование доступных альтернатив регулированию

¨¨

¨¨

¨

¨¨

¨

¨¨

11

Процесс планирования регулирования

¨¨

¨

¨¨

12

Программа общественных консультаций

¨¨

¨¨

¨

¨

¨

¨

¨¨

¨


13

Улучшение степени подотчетности по вопросам реформы регулирования на уровне министерств и парламента

¨

¨¨

¨

¨

¨

¨¨

¨

14

Внедрение соответствующих навыков на уровне регулирующих органов

¨

¨

¨

¨

¨

- в некоторой степени - проводимые мероприятия реформы регулирования проводятся:

- лишь в некоторых секторах экономики (неполный охват всех регулируемых сфер), или

- не являются обязательными, решение вопроса о целесообразности их применения отнесена к компетенции регулирующего органа,

- или же практическое применение существенно отстает от декларируемых принципов.

- да / значительно – элемент присутствует на уровне декларируемых мер и широко реализуется на практике.

Таблица 1.2. Официальная политика анализа регулирования в некоторых странах[2]

Тип анализа и дата начала его применения

Требование установлено на уровне:

Сфера покрытия

Орган, который отвечает за проведение анализа

Цель проведения анализа

Имеет ли место публичное раскрытие информации?

Контроль качества

Австралия

СВА, 1985

Законов, политики правительства

Законопроекты, подзаконные акты регулирующего характера, оказывающие влияние на бизнес

Регулятор

Принятие оптимального решения

Да. Распространяется для публичных консультаций.

Независимый контроль со стороны Офиса по Контролю за регулированием. Изданы соответствующие инструкции.

Австрия

Рекомендовано проведение FA, 1992

Указаний Федеральной Канцелярии

Законопроекты

Регулятор

Принятие оптимального решения, основание для расчета стоимости в бюджетной системе, снижение госрасходов

Нет

Ответственность регулирующего органа. Изданы соответствующие инструкции.

Канада

Анализ социально-экономического воздействия (Socio-economic impact analysis), 1978;

Общий анализ воздействия (General impact analysis), 1986;

СВА и CEA, 1992

Решения Правления Казначейства, в соответствии с полномочиями, предоставлен-ными Актом о Финансовом Администрировании (Financial Administration Act)

Все федеральные подзаконные акты, требующие одобрения на уровне министерства. «Краткий тест» на соблюдение «правила минимальных затрат», полный CBA для актов с общей стоимостью более 50 млн. канадских долларов

Регулятор

Провести «точную оценку» последствий принимаемых решений; определить вариант, имеющий «наибольшую чистую выгоду»

Да. Проекты всех отчетов о воздействии регулировании публикуются в СМИ

Консультационная поддержка со стороны Отдела Регулирования (Regulatory Affairs Division) в рамках совещательного органа при правительстве Канады (Privy Council Office ). Изданы соответствующие инструкции.

Финляндия

Общий анализ воздействия, оценка пере-распределительных эффектов и FA, середина 1970-х;

Расширен в 1990

Закона, правительственных инструкций по подготовке проектов нормативных актов

Законопроекты, подзаконные акты

Регулятор или рабочие группы, разрабатывающие проект

Принятие оптимального решения

Только для законопроектов при передаче их в парламент

Ответственность регулятора. Никаких руководств / инструкций нет.

Германия

Проведение необязательно.

СВА и анализ расходов бюджета, рекомендован в 1984;

В 1989 расширены требования по анализу последствий и прикладных аспектов.

Решений Правительства

Законопроекты, подзаконные акты и (начиная с 1989) внутренние инструкции исполнительных органов

Регулятор

Помощь в определении того, является ли принятое решение «необходимым» и «с большой вероятностью наиболее эффективным»; учет бюджетных расходов на всех уровнях

Нет

Ответственность регулятора. Никаких руководств / инструкций нет.

Япония

Оценка выгод для введения разрешений, 1987;

Общий анализ воздействия, если признан «необходимым» со стороны регулятора, 1988

Решений Кабинета министров

Все правила выдачи разрешений, «социальное регулирование» (для Общего анализа воздействия)

Регулятор

Четко выявить необходимость в регулировании

Нет

Ответственность регулятора. Никаких руководств / инструкций нет.

Голландия

Общий анализ воздействия, 1985

Распоряжений Премьер -министра

Законопроекты и подзаконные акты

Регулятор

Принятие оптимального решения

Да, при передаче в парламент

Консультации других министерств, в особенности Министерства Юстиции и Министерства Экономики; контроль независимого Государственного совета

Новая Зеландия

FA, оценка затрат на соблюдение введенных требований, 1995;

CBA и CEA, 2001

Политики Кабинета

Законопроекты, подзаконные акты и другие решения, несущие в себе «существенные» затраты для участников на их соблюдение

Регулятор

Принятие оптимального решения, поддержание цели «устранения излишних «бюрократических» затрат»

Не требуется

Консультационная поддержка Министерства экономического развития. Изданы соответствующие инструкции.

Норвегия

«Анализ последствий», 1985;

акцент на экономических издержках, 1995

Инструкций Кабинета министров, некоторыми законами

Законопроекты, подзаконные акты, рекомендации к разработке общей политики

Регулятор

Принятие оптимального решения

Не требуется, но на практике обычно производится в ходе консультаций

Ответственность регулятора. Отдельные инструкции выпущены на уровне министерств.

Португалия

FA

Общей политики правительства

Законопроекты, подзаконные акты

Регулятор

Контроль за госрасходами

Нет

Министерство Финансов

Швеция

Анализ «последствий» и перераспредели-тельных эффектов, FA, часто включая CBA и CEA, 1987;

Для законопроектов – 1994

Распоряжениями правительства;

Указаниями Премьер-министра (для законопроектов)

Подзаконные акты, в более слабой форме – для законопроектов

Регулятор

Принятие оптимального решения; поддержка консультаций с заинтересованными сторонами

Да. Проект передается заинтересованным сторонам

Независимый контроль со стороны Национального Бюро Аудита. Изданы соответствующие инструкции

Великобри-тания

Анализ воздействия на бизнес, 1985

Политики Кабинета, указами Премьер- министра

Законопроекты и подзаконные акты на общенациональном уровне, оказывающие воздействие на бизнес

Регулятор

Сделать процесс принятия решений более прозрачным, оценить затраты для бизнеса от введения той или иной регулятивной опции

Да. Становится публичным как часть обзора парламентского комитета. После публикуется в обобщенном виде.

В каждом министерстве создан свой отдел по оценке воздействия регулирования (Departmental Regulatory Impact Unit). При центральном аппарате действует общее Отделение оценки воздействия регулирования с консультационными и частично контрольными функциями. Изданы соответствующие инструкции.

США

CBA, 1974;

Расширен в 1981, пересмотрен в 1993

Указ Президента, некоторые законы

Все «крупные» подзаконные акты на федеральном уровне, требующие ежегодных расходов более 100 млн. долларов

Независимый орган, 1976-1980, с 1981 - регулятор

Показать, что вводимая альтернатива оптимальна по принципу CBA

Да. Все отчеты о воздействии регулирования (проекты и окончательный вариант) публикуются в печати

Независимый контроль со стороны Офиса Менеджмента и Бюджета при администрации Президента. Изданы соответствующие инструкции.

FA (fiscal analysis ) – количественное представление прямых расходов бюджета на внедрение регулирующих мер

СВА (cost- benefit analysis ) – анализ выгод и издержек

CEA (cost- effectiveness analysis ) – анализ эффективности затрат

Общий анализ воздействия (General Impact Analysis ) – оценка различных последствий без использования какой-либо универсальной методики.

1.1. Процедура анализа воздействия регулирования в ЕС

1.1.1. Использование процедур оценки воздействия регулирования на уровне Евросоюза

На уровне Европейского Союза несколько раз отмечалась важность оценки влияния принимаемых регулирующих процедур на экономику и поощрялось внедрение системы RIA (Regulatory Impact Assessment ) для принятия регулирующих решений на уровне отдельных стран-членов.

Для актов самой Европейской комиссии в настоящее время составление утверждения о влиянии регулирования является лишь рекомендуемым, но не обязательным. Его возможное составление возложено на отдельные органы, никакого координационного центра, оценивающего качество составленных документов и их соответствие общей политике также пока не существует.

Обязательной является лишь оценка потребности в средствах бюджета ЕС при введении того или иного регулирования.

В то же время для отдельных секторов существуют требования по оценке воздействия регулирования. Так, в соответствии со ст. 130r (3) Договора о Европейском Союзе (Treaty on European Union ) ЕС принимает во внимание издержки и результаты действий и отсутствия действий при выработке политике в сфере защиты окружающей среды. Статья определяет необходимость экономической оценки политики в сфере защиты окружающей среды, что предполагает оценку в денежной форме издержек от существования экологических проблем и издержек, связанных с различными методами их решения. При этом многочисленными исследователями признается, что проблема денежного выражения возможных выгод и издержек представляет собой весьма непростую аналитическую и практическую задачу.

Кроме того, в отдельных документах содержатся требования оценки воздействия принимаемых нормативно-правовых актов на торговлю, мелкий и средний бизнес, здоровье населения, гендерное равенство, занятость. Подобный фрагментарный подход затрудняет принятие политических решений и сравнение различных вариантов реализации политики (осуществлении регулирования)

Начиная с 2002 г. в рамках ЕС реализуется подход, направленный на улучшение качества регулирования и использование механизмов комплексной оценки его воздействия. Основные принципы улучшения регулирования изложены в Commission’s Communication on Simplifying and Improving the Regulatory Environment [3] . Этот документ содержит план скоординированных действий на уровне ЕС, направленных на упрощение и улучшение качества регулирования. Это предполагает следующие направления деятельности:

- Улучшение качества проектов нормативно-правовых актов

o определение минимальных требований к проведению консультаций;

o оценка воздействия основных законодательных и политических инициатив;

o расширение набора документов, сопровождающий проекты нормативно-правовых актов (включая оценку воздействия регулирования и результаты публичных консультаций);

o периодический пересмотр регулирования;

- Оценка правоприменительной практики;

- Улучшение координации внутри Еврокомиссии

- Более адекватное использование законодательных инструментов

o Ограничение количества выпускаемых директив;

o Более активное использование со-регулирования;

- Упрощение и сокращение законодательства ЕС

- Повышение качества принимаемых нормативно-правовых актов

- Общее повышение законодательной культуры внутри ЕС.

Рекомендации по комплексной оценке воздействия регулирования содержатся в Commission s Communication on Impact Assessment [4] и соответствующем Руководстве (Impact Assessment in the Commission : Guidelines ).

В соответствии с этими документами под оценкой воздействия (impact assessment ) понимается определение основных проблем и целей регулирования, идентификация основных опций достижения цели и анализ преимуществ и недостатков каждой опции. Оговаривается, что оценка воздействия является дополнительным инструментом при принятии политических решений, но не заменяет их. Механизмы оценки воздействия применяются в ЕС начиная с 2003 г. Предполагается, что они будут использоваться на уровне ЕС в полной мере начиная с 2004-2005 гг.

Особо подчеркивается, что оценка воздействия не заменяет, а дополняет анализ эффективности затрат (cost-effectiveness analysis ), который предполагает оценку эффективности расходования средств бюджета ЕС. Оценка воздействия есть более широкое понятие, применяемое к более широкому кругу документов, в том числе к нормативным актам, не предполагающим расходование бюджетных средств.

Основными целями использования нового механизма являются:

- улучшение качества проектов нормативно-правовых актов;

- тщательный анализ экономических, экологических и социальных последствий принятия регулирующих решений;

- улучшение и упрощение системы регулирования.

Процедура оценки воздействия предполагает две стадии. Сначала готовится предварительная оценка воздействия . Это относительно короткий документ (1-2 страницы), в котором описываются основные проблемы, на решение которых направлен проект нормативно-правового акта, цели проекта, основные регуляторные и нерегуляторные опции и их возможный экономический, экологический и социальный эффект, а также обоснование выбора предлагаемой опции. Документ готовится профильным Директоратом (DG ).

На основании документа о предварительной оценке Комиссия принимает решение о необходимости проведения углубленной оценки воздействия (extended impact assessment ). Решение о проведении такой оценки принимается в случае, если предлагаемый проект предполагает существенные экономические, экологические или последствия и/или существенно затрагивает интересы каких-либо социальных групп.

Результаты как предварительной, так и углубленной оценки воздействия являются открытыми.

Подготовка предварительной оценки воздействия предполагает следующий формат (см. Врезку 1.1.).

Врезка 1.1. Формат предварительной оценки воздействия

1. Идентификация проблемы

Описание проблемы, на решение которой направлен проект.

Определение негативных экономических, экологических, социальных тенденций, которые следуют из существования данной проблемы.

Описание возможных нестыковок между этими тремя направлениями политики

2. Цель проекта

Определение цели проекта в терминах ожидаемых результатов (воздействия)

3. Политические опции

Какие опции возможно использовать для достижения поставленной цели? Каким образом определены эти опции?

4. Воздействие: позитивное и негативное

Предварительная идентификация позитивного и негативного воздействия выбранных опций в терминах экономических, социальных и экологических последствий. На какие социальные группы, экономические сектора или регионы будет оказано воздействие? Период воздействия (кратко-, средне- или долгосрочный)

5. Дальнейшие действия

Какие шаги уже были предприняты (исследования, консультации и т.п.)? Рекомендуется ли проведение углубленной оценки воздействия? Планируется ли проведение консультаций?

Формат углубленной оценки воздействия жестко не определен – все зависит от предмета исследования. Отчет об углубленной оценке воздействия может включать в себя следующие блоки (врезка 1.2.).

Врезка 1.2. Формат углубленной оценки воздействия

1. На решение какой проблемы направлен проект?

На решение какой проблемы (в экономических, экологических или социальных терминах) направлен проект?

Каковы риски, связанные с текущей ситуацией?

Что произойдет, если никаких действий не будет предпринято?

На какие группы оказывается воздействие?

2. Каковы основные цели проекта?

Каковы основные цели проекта в терминах ожидаемых результатов?

Приняты ли во внимание ранее поставленные цели?

3. Каковы основные политические опции для достижения поставленных целей?

Каков общий подход к достижению цели?

Какие политические инструменты могут быть использованы?

Какие опции были отвергнуты на более ранних стадиях анализа?

4. Какие позитивные и негативные результаты связаны с применением каждой опции?

Каково ожидаемое негативное и позитивное воздействие каждой из опций в терминах экономических, социальных и экологических последствий? Существует ли потенциальный конфликт между экономическим, экологическим и социальным воздействием?

Насколько существенны дополнительные эффекты по сравнению с ситуацией, при которой не принимается каких-либо регуляторных решений? Качественное описание соответствующего воздействия и, если возможно, его количественная оценка.

На какие социальные группы, экономические сектора или регионы будет оказано воздействие?

Период воздействия (кратко-, средне- или долгосрочный)

Каковы результаты, риски и ограничения использования каждой опции?

5. Каким образом мониторить и оценивать результаты применения нормативного акта?

Каким образом будет осуществляться практическое применение нормативно-провового акта?

Как будет мониториться его применение?

Каким образом будет осуществляться последующая оценка его эффективности?

6. Консультации

С какими заинтересованными сторонами были проведены консультации?

Каковы результаты консультаций?

7. Проект нормативно-правового акта

Каков окончательный выбор среди возможны опций?

Почему не выбрана менее масштабная по вмешательству опция?

Если существует недостаток информации о возможных последствиях, почему решение принимается сейчас, а не откладывается до получения более обоснованных данных?

Каковы необходимые организационные и иные меры, позволяющие максимизировать позитивные и минимизировать негативные последствия применения соответствующей опции?

Рассмотрим чуть подробнее, каким образом предлагается проводить сравнительный анализ различных опций.

В ходе анализа необходимо сначала идентифицировать все возможные воздействия каждой из рассматриваемых опций, а затем оценить каждое из воздействий качественно и, по возможности, количественно.

Необходимо определить возможные прямые и косвенные экономические, социальные и экологические воздействия. В случае, если какие-либо воздействия сложно идентифицировать, это должно быть оговорено отдельно.

Можно привести несколько примеров различных видов воздействий:

- экономические : воздействие на макро- и микроуровне, определяемое в терминах экономического роста, конкурентоспособности, изменений в издержках различных групп экономических агентов (в т.ч. дополнительные издержки бизнеса, включая дополнительное административное бремя, издержки государственных органов, связанные с правоприменением и т.п.), воздействие на технологическое развитие и инновационный потенциал, изменения в инвестиционной активности, изменение рыночных долей, воздействие на цены и др.;

- социальные : воздействие на человеческий капитал, права человека, гендерное равенство, уровень и качество занятости, социальное неравенство и бедность, здоровье, безопасность (включая уровень преступности), культуру, перераспределительные эффекты между различными социальными группами и др.;

- экологические : воздействие на климат, уровень загрязнения воздуха, воды, почвы, биоразнообразие, общественное здоровье и т.п.

Следует учитывать различное воздействие опций на разные социальные группы, регионы, а также различное воздействие в кратко- и долгосрочном периоде.

Для качественной и количественной оценки различных воздействий могут применяться различные аналитические методы: анализ «затраты-результат» (cost-benefit analysis ), анализ эффективности затрат (cost-effectiveness analysis ), сравнительный анализ затрат (compliance cost analysis ), многофакторный анализ (multi-criteria analysis ), оценка рисков (risk assessment ). Выбор конкретного аналитического инструмента и глубина анализа определяется предметом исследования. Так, для сферы технического регулирования (вопросов, связанных с безопасностью товаров и процессов производства), чаще применяется оценка рисков, для мер налогового характера – оценка выгод и издержек, для государственных инвестиций – анализ эффективности затрат и т.п.

При анализе применяются следующие основные принципы:

- экономические, социальные и экологические воздействия должны анализироваться и представляться в формате, в наибольшей степени отражающем проблему выбора между различными опциями. По возможности, необходимо давать количественную оценку различным видам воздействия (в физическом или денежном измерении). Однако те виды воздействия, которые невозможно оценить количественно, не должны рассматриваться как менее важные;

- оценка воздействия должна сосредотачиваться на наиболее существенных видах воздействия. При количественном анализе необходимо избегать «двойного счета» (например, если какое-то воздействие оценивается как издержки потребителей от повышения цен, оно не должно одновременно учитываться как издержки бизнеса);

- необходимо учитывать кратко- и долгосрочные эффекты. Если воздействие можно выразить в денежной форме, то возможно использовать метод дисконтирования. Также следует учитывать, что отдельные виды воздействия могут со временем усиливаться или ослабевать;

- оценка воздействия бывает весьма затруднена из-за трудностей в прогнозировании. Поэтому часто бывает целесообразно давать вариативные оценки в зависимости от изменения внешних и внутренних факторов. Как минимум, необходима идентификация основных подобных факторов.

Кроме того, при осуществлении оценки воздействия рекомендуется придерживаться принципа пропорциональности: глубина анализа должна соответствовать значимости рассматриваемого вопроса.

* * *

Как видим, в рамках ЕС формируется комплексная система оценки воздействия. В то же время столь многофакторный подход может создать существенные технические и аналитические трудности при проведении анализа.

В настоящее время еще рано делать выводы об эффективности принятого подхода, поскольку он только внедряется в законотворческую практику ЕС. В то же время и идея, и методы комплексного анализа воздействия представляют безусловный интерес для России.

1.1.2 Системное использование процедур анализа воздействия регулирования: опыт Великобритании [5]

Основные принципы, на которых базируется система, содержатся в законе о дерегулировании 1994 года (Deregulation and Contracting Out Act , 1994) и законе о реформе регулирования 2001 года (The Regulatory Reform Act , 2001).

Детали урегулированы нормативными актами на уровне правительства и премьер-министра. В соответствии с ними, ни один проект нормативного акта, который может иметь влияние на частный сектор или НКО или же содержащий в себе предложение о регулировании, не рассматривается соответствующими Министерствами и Ведомствами без проведения анализа воздействии регулирования (RIA – Regulatory Impact Assessment ).

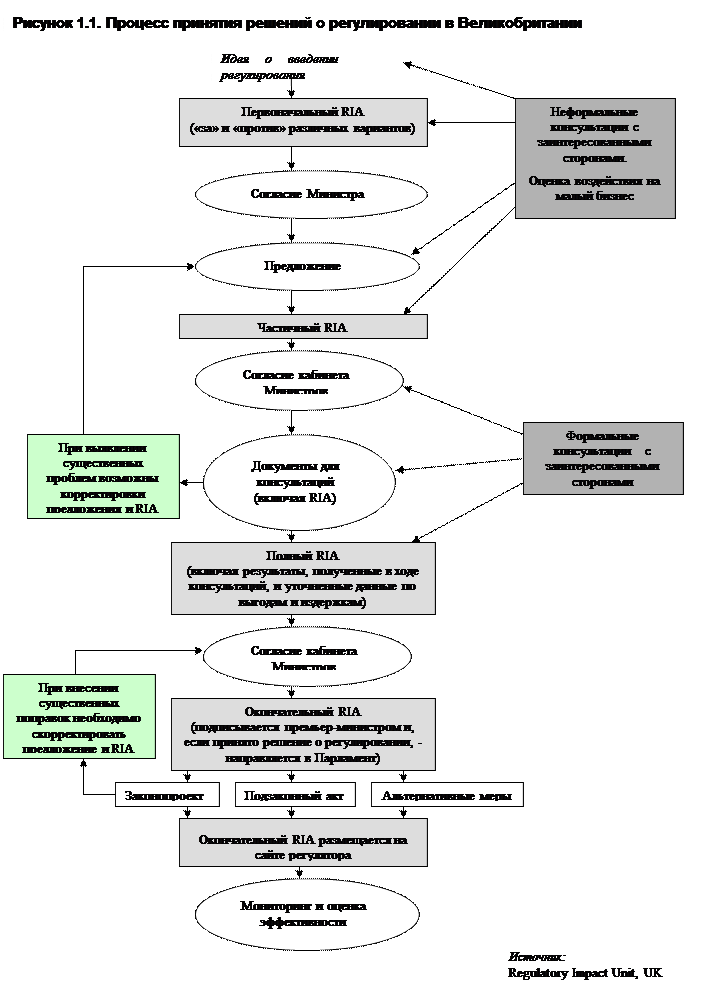
Процесс оценки воздействия регулирования в Великобритании можно условно разделить на три стадии, на каждой из которых составляется отдельный вариант отчета:

  • первоначальный RIA - составляется сразу после появления идеи введения регулирования в той или иной сфере;
  • частичный RIA, основанный на первоначальном, - разрабатывается перед проведением консультаций и включается в пакет документов;
  • полный/окончательный RIA – используя информацию частичного варианта, базируется на соглашении, достигнутом в ходе консультаций.

Общая схема процесса принятия регулирующего решения в Великобритании представлена на рисунке 1.1.

Основной фокус составления Отчета о воздействии регулирования направлен скорее не на выбор оптимальной альтернативы регулирования, а на оценку последствий и воздействия на бизнес. Никаких четких критериев выбора оптимальной альтернативы (вроде максимальной чистой выгоды для общества) не предлагается.

Структура Отчета о воздействии регулирования (RIA) в общем случае такова:

1. Суть предлагаемых мер.

2. Цель и ожидаемый эффект от ее введения.

  • цель
  • описание проблемы
  • оценка риска

3. Существующие варианты.

4. Получаемые выгоды.

  • какие сектора бизнеса будут затронуты
  • вопросы этики и справедливости распределения получаемых выгод

5. Затраты.

  • затраты на соблюдение новых требований;
  • прочие затраты;
  • оценка для предприятия/организации – типичного представителя данной сферы

6. Консультации с представителями малого бизнеса: Анализ воздействия на малый бизнес.

7. Влияние на конкуренцию.

8. Меры принуждения к соблюдению установленных требований и накладываемые санкции за их нарушение.

  • Как будет обеспечиваться соблюдение требований?
  • На кого будут возложены контрольные функции?
  • Предусматривается ли уголовная ответственность за нарушение установленных правил?

9. Мониторинг и оценка эффективности.

10. Консультации

  • внутри правительства
  • с общественностью

11. Выводы и рекомендации.

В каждом министерстве существует свой отдел по оценке воздействия регулирования (Departmental Regulatory Impact Unit ), занимающийся информационной и консультационной поддержкой при составлении RIA. При центральном аппарате правительства создано общее Отделение оценки регулирования (Regulatory Impact Unit at Cabinet Office ). В его функции входит оценка составленных отчетов о воздействии регулирования и представленных предложений с целью выявить и предотвратить появление дополнительных административных барьеров. По информации этого органа, за первую половину 2004 г. в 96% случаев установленная процедура RIA соблюдалась.

Центральное отделение по воздействию регулирования поддерживает Аналитический центр по улучшению регулирования (Better Regulation Task Force ), который занимается исследованиями по отдельным вопросам регулирования. Центр представляет собой независимый аналитический центр из 18 человек, предоставляющих исследовательскую поддержку правительству.




Таким образом, в системе на уровне процедур принятия решений четко зафиксирована как необходимость публичных консультаций, так и необходимость оценки мер регулирующего воздействия.

После вступления в силу закона о реформе регулирования (The Regulatory Reform Act, 2001 ) в 2001 году Правительство обязалось составить План действий по дерегулированию экономики. На практике разработкой этого плана занималось Отделение оценки регулирования при аппарате правительства (Regulatory Impact Unit at Cabinet Office ). Первая редакция такого плана была опубликована в феврале 2002 и содержал более 650 предложений по дерегулированию и упрощению существующих процедур для:

  • бизнеса, малого бизнеса, некоммерческих, общественных и благотворительных организаций;
  • государственного сектора в широком смысле (включая органы местного самоуправления);
  • отдельных граждан.

Ежегодно издается новая редакция такого плана, которая содержит отчет о проделанной за год работе и обновление существующего списка мер по дерегулированию. Правительство приветствует предложения общественности по включению в данный план новых документов.

К декабрю 2003 года, когда была издана вторая редакция Плана, было реформировано более 240 регулирующих процедур. К существующим предложениям также были добавлены новые, в частности касающиеся реформы патентного законодательства, упрощения информационных потоков в системе здравоохранения и т.п.

В качестве проблемы можно выделить постоянное расширение требований по учету дополнительных факторов при подготовке RIA. Так, в соответствии с различными нормативными актами, необходимо оценивать воздействие принимаемых решений на конкуренцию, расовое равенство, экологию, сельские территории, здоровье населения, малый бизнес и т.п. Введение новых факторов в систему подготовки RIA усложняет и удорожает анализ. Собственно, это та же проблема, которую пытаются решить на уровне ЕС.

Следует отметить, что все усложняющаяся система подготовки RIA сопровождается формированием адекватной методологической базы. Подготовлены общие, весьма подробные, методические рекомендации по подготовке RIA[6] . Кроме того, подготовлены отдельные руководства по анализу воздействия на расовое равенство, окружающую среду, здоровье населения.

ПРИМЕР: Оценка воздействия на малый бизнес.

Для оценки потенциального воздействия на малый бизнес предлагается провести специальный тест ( a s mall firms' impact test). Под малым бизнесом понимаются фирмы, численность занятых на которых составляет менее 50 чел., либо годовой оборот составляет менее 4.44 млн. ф.ст., либо валюта баланса составляет менее 3.18 млн. ф.ст.

Для получения оценки того, как предлагаемые опции будут воздействовать на малый бизнес, предлагается непосредственный контакт с представителями этого бизнеса. Он может носить вид письменных запросов, телефонных разговоров, фокус-групп. Если при первоначальных консультациях выяснилось, что воздействие на малый бизнес незначительно, то дальнейшее исследование не проводится. Если есть основания предполагать, что воздействие оказывается существенным, то требуется проведение дополнительных исследований, прежде всего, опросов и фокус-групп.

В RIA, помимо собственно оценки воздействия, включается информация о том, с какими фирмами были проведены консультации (размер, отрасль, местоположение), способ контакта (телефон, email и др.), поставленные вопросы.

В целом, можно сказать, что подход Великобритании представляет безусловный интерес для России. С нашей точки зрения, является весьма разумной и заслуживает самого пристального внимания при разработке соответствующих подходов в России идея ежегодного формирования плана пересмотра нормативных актов. Не менее интересен и британский опыт методического обеспечения процесса подготовки RIA. С ростом количества факторов, подлежащих оценки, соответствующее методическое обеспечение становится жизненно необходимым.

1.1.3 Количественная оценка административного бремени: опыт Нидерланд ов

Общий подход к анализу воздействия регулирования в Нидерландах соответствует общим тенденциям ЕС. В рамках данного доклада хотелось бы остановиться на одном из аспектов нидерландского опыта, а именно механизмах, направленных на снижение административного бремени, связанного с регулированием, в том числе методиках расчета такого бремени[7] .

В качестве одной из задач на правительственном уровне в Нидерландах поставлена задача сокращения административного бремени (administrative burden ). Под административным бременем понимаются издержки, которые вынужден нести корпоративный сектор для соответствия требованиям регулирования, связанным со сбором/предоставлением/раскрытием информации. Задача, поставленная правительством, - сокращение административного бремени на 25 % по отношению к состоянию на 31 декабря 2002 г[8] . В целом административное бремя оценивается в 3.6% ВВП. В долгосрочном периоде предполагается, что сокращение административного бремени может обеспечить 1.5% роста ВВП.

Эта стратегия реализуется как через пересмотр уже действующих нормативных требований, так и через анализ последствий предлагаемых к введению нормативно-правовых актов (Regulatory Impact Assessment ).

Для действующих требований предполагаются следующие действия, направленные на снижение административного бремени:

- упрощение информационных требований путем устранения несущественных или чрезмерно дорогостоящих;

- более широкое использование современных информационно-коммуникационных технологий;

- улучшение информационного обмена между государственными органами, что позволит не дублировать информацию, запрашиваемую от бизнеса;

- использование менее затратных регуляторных альтернатив.

Для реализации этих действий правительством определен план снижения административного бремени для сфер, находящихся в компетенции различных министерств (в денежном выражении), а также определены конкретные направления такого снижения. Например, в сфере ответственности Министерства финансов, снижение административного бремени предполагается получить за счет упрощения форм отчетности, совершенствование законодательства в области социального страхования, использования электронных форм для заявлений о налоговых возвратах и вычетах и т.п. В сфере ответственности Министерства здравоохранения снижение административного бремени можно получить за счет внедрения автоматизированных систем обмена информацией между страховыми компаниями и медицинскими учреждениями. План носит весьма конкретный характер и содержит в себе механизмы оценки его выполнения.

Для нового законодательства предполагается использование процедуры RIA, которая в целом соответствует используемой в других странах, поэтому мы не будет останавливаться на ней подробнее.

Формирование четкого плана по снижению административного бремени стало возможно в том числе и потому, что была разработана подробная методика оценки издержек бизнеса, связанных с администрированием[9] .

Правительство Нидерландов подчеркивает, что более чем 40% административного бремени являются результатом международного, прежде всего европейского, законодательства. Поэтому важной задачей является идентификация источника дополнительных затрат бизнеса.

Для определения издержек бизнеса, связанных с административным бременем, разделяются содержательные требования (content requirements ) и информационные требования (information requirements ).

ПРИМЕР: Требование, чтобы работники имели хороший обзор со своего рабочего места – это содержательное требование. Требование включение информации об этом в годовой отчет об условиях труда – информационное требование.

Информационные требования и связанные с ними действия могут быть в том числе следующими (Врезка 1.3).

Врезка 1.3. Виды информационных требований

Отчетность/уведомления . Связанные действия: сбор информации, составление отчета, подача отчета в соответствующий орган;

Обращение за получением разрешения . Связанные действия: сбор информации, подготовка заявления, подача заявления, получение разрешения;

Обращение за подтверждением компетентности (лицензирование). Связанные действия: сбор документов, разработка внутренних процедур и документов, необходимых для соответствия требованиям, подготовка заявления, подача заявления, получение подтверждения;

Инспекционные проверки (компетентности персонала, безопасности производства и т.п.)/аудит . Связанные действия: подготовка к инспекции, включая подбор документов; взаимодействие с инспекторами в ходе инспекции; обсуждение результатов; предоставление дополнительной информации; заполнение форм, получение результатов инспекции;

Маркировка в интересах третьей стороны . Связанные действия: сбор информации, разработка маркировки, нанесение маркировки;

Предоставление информации третьей стороне . Связанные действия: сбор информации, подготовка документов, предоставление информации по запросу третьей стороны;

Работа с жалобами . Связанные действия: разработка процедуры работы с жалобами, публикация информации о процедуре, создание комиссии по жалобам, работа комиссии (3 человека);

Регистрация . Связанные действия: сбор информации, регистрация, получение выписки из регистра.

Для количественной оценки административного бремени используется т.н. модель стандартных издержек (standard cost model, SCM ). В соответствии с этой моделью административное бремя рассчитывается следующим образом.

Чтобы оценить издержки, связанные с отдельным нормативным актом, выделяются все информационные требования, содержащиеся в данном акте. Затем для каждого требования выделяются связанные с ним действия (см. врезку 1.3). Для каждого действия рассчитываются связанные с ним издержки. Для получения оценки административного бремени, связанного с каждым информационным требованием, суммируются издержки каждого действия. Если действие повторяется несколько раз, соответствующие издержки также учитываются несколько раз.

Структура SCM выглядит следующим образом:

Административное бремя (АБ) акта = ∑ издержек по каждому информационному требованию

Издержки по информационному требованию = ∑ издержек по каждому действию

Издержки по действию = P * Q

Где Р – издержки действия, Q – частота повторения действия.

Издержки осуществления действия определяются следующим образом:

P = тариф * время

Тариф может рассчитываться как внутренний и как внешний. Под внутренним тарифом понимается часовая оплата человека внутри бизнеса, занимающегося осуществлением соответствующих административных действий. Внутренний тариф включает также все обязательные отчисления на ФОТ и накладные расходы. Последние, как правило, рассчитываются как % от ФОТ.

Внешний тариф рассчитывается как почасовая оплата привлеченных для выполнения административных процедур специалистов (бухгалтеров, юристов и т.п.).

Время рассчитывается как количество часов, которые требуется затратить для выполнения соответствующих действий.

Q рассчитывается по следующей формуле:

Q = кол-во фирм * частота

Под количеством фирм понимается количество экономических агентов, которые подпадают под действие соответствующего регулирования (обязаны предпринимать соответствующие действия). При расчетах не учитывается, что некоторые фирмы могут не соблюдать установленные требования – исходная предпосылка состоит в том, что требования соблюдают 100% фирм.

Под частотой понимается, сколько раз в год фирма должна осуществлять соответствующее действие.

ПРИМЕР: Расчет административного бремени, связанного с подготовкой годовой отчетности

В соответствии с Гражданским кодексом Нидерландов предприниматели должны ежегодно составлять годовую финансовую отчетность. Средний предприниматель Х для составления отчета нанимает финансового консультанта. Стоимость его услуг - €200 в час. Консультант тратит на составление отчета 30 часов. Кроме того, предприниматель тратит время на взаимодействие с консультантом и предоставление ему информации – 2 часа по ставке €70 в час.

Таким образом,

Рtotal =Pinternal (€70*2) +Pexternal (€200*30) = 6140

В Нидерландах действует 100 000 предпринимателей, обязанных готовить годовой отчет. Отчет готовится один раз в год. Соответственно:

Q = 100 000 * 1 = 100 000

Общее административное бремя составит:

AB = P(6 140)* Q(100 000) = 61 400 000

При расчете соответствующих показателей возникает ряд вопросов, связанных с определением тарифов, затрат времени, количества фирм и т.п. Для определения тарифов методика предлагает использовать официальные статистические данные о заработной плате, которые следует проверять путем интервью с предпринимателями. Для расчета внешних тарифов используется действующая рыночная почасовая ставка. Для определения времени следует использовать интервью. Для определения количества бизнеса, подпадающего под действие нормативного акта, используются данные регистрационных органов. Частота определяется на основании требований закона и, при необходимости сопоставляется с данными интервью.

Предложенная методика SCM позволяет в целом достаточно точно для выработки политических целей оценить издержки, связанные с существующими информационными требованиями.

Подобная методика представляет безусловный интерес для России. В России неоднократно предпринимались попытки расчета издержек бизнеса, связанных с выполнением тех или иных требований.[10] В то же время отсутствие единой методологии анализа, а также адекватных статистических данных зачастую делает результаты, получаемые разными исследователями несопоставимыми. Поэтому разработка единой методики представляется весьма перспективной для целей формирования экономической политики.

1.2. Использование процедур анализа воздействия регулирования вне ЕС

1.2.1. Рекомендации OECD

В рамках Организации экономического сотрудничества и развития (OECD) в 1995 году были подготовлены рекомендации по совершенствованию качества государственного регулирования ( Recommendation of the Council of the OECD on Improving the Quality of Government Regulation) . В рамках этих рекомендаций были сформулированы основные принципы реформы регулирования и «лучшего» регулирования.

Необходимость реформы регулирования связывалась со следующими основными проблемами:

- растущим объемом и затратами на регулирование;

- проблемами с качеством регулирования – некоторые страны не готовы регулировать меньше, но все стремятся регулировать лучше (более эффективно);

- проблемами легитимности и открытости регулирования.

В качестве основных принципов реформы регулирования OECD рекомендовала:

1) оценить качество политических и административных процедур разработки, принятия, оценки и пересмотра регулирующих решений (для проведения такой оценки OECD был разработан специальный список вопросов, см. ниже);

2) разработать административную и управленческую систему, которая позволила бы реализовать принципы «лучшего регулирования»;

3) интегрировать принципы эффективного, гибкого и прозрачного регулирования в политический процесс на всех уровнях принятия решений;

4) обратить особое внимание на качество и прозрачность регулирования в тех сферах, которые могут воздействовать на другие страны, международную торговлю, инвестиции и др.

ОЕСD были сформулированы 10 вопросов, которые отвечают принципам «лучшего регулирования» и могут быть использованы на всех уровнях принятия решений. Вопросы включают в себя:

1. Правильно ли определена проблема?

2. Доказана ли необходимость государственного вмешательства?

3. Является ли регулирование наилучшей формой государственного вмешательства?

4. Существует ли правовая основа регулирования?

5. На каком уровне (уровнях) должно осуществляться государственное вмешательство?

6. Превосходят ли выгоды от введения регулирования издержки, связанные с таким регулированием?

7. Является ли прозрачным распределение издержек и выгод между различными социальными группами?

8. Является ли регулирование ясным, понятным и приемлемым для объектов регулирования?

9. Имели ли все заинтересованные стороны возможность высказать свое мнение по поводу необходимости регулирования?

10. Каким образом будет достигаться соблюдение регулирующих правил?

На базе этих вопросов могут быть сформулированы стандарты качества регулирования, в том числе:

- стандарты использования регулирования (понятность, простота и приемлемость;

- стандарты дизайна системы регулирования (гибкость, непротиворечивость);

- правовые стандарты (юридические требования к структуре регулирования, процедурам подготовки регулирующих решений);

- аналитические стандарты (cost- benefit analysis – анализ выгод и издержек; cost- effectiveness analysis – анализ эффективности затрат)

В 1997 г. был подготовлен Отчет OECD о реформе регулирования[11] , который развил предыдущие документ и дополнил его практическими рекомендациями и примерами «лучшей практики» реформы регулирования. Рекомендации, в частности, включали в себя:

- принятие на политическом уровне широкой программы реформы регулирования, в которой четко определены цели и рамки реализации реформы;

- необходимость систематической оценки эффективности регулирования, включая как действующее регулирование, так и проекты регулирующих решений, в том числе с использованием методов общего анализа воздействия регулирования (regulation impact analysis );

- обеспечение транспарентности и недискриминационности регулирующего процесса, включая открытость и доступность информации о существующих регуляторных требованиях, а также процессы консультаций с заинтересованными сторонами при принятии решения о целесообразности регулирования;

- проведение эффективной конкурентной политики как составного элемента реформы регулирования;

- необходимость реформирования регулирования таким образом, чтобы обеспечить конкуренцию, за исключением случаев, для которых четко доказано, что ограничение конкуренции в большей степени отвечает общественным интересам. В частности, необходимо прежде всего пересмотреть нормы регулирования, которые приводят к созданию барьеров входа. Ограничивают свободное ценообразование, выпуск, формы организации бизнеса;

- отмена необоснованных барьеров в международной торговле;

- обеспечение взаимосвязи с другими социально-экономическими реформами и целями социально-экономической политики.

Таким образом, на уровне OECD были сформулированы общие принципы и рекомендации по осуществлению реформы регулирования. В целом, как было показано выше, применимые в рамках ЕС процедуры оценки регулирования соответствуют данным принципам. В тоже время следует принимать во внимание, что рекомендации OECD рассчитаны на страны с разным уровнем социально-экономического развития и, соответственно, по определению носят более общий характер, чем документы, принимаемые в рамках ЕС или на уровне отдельных государств. В связи с этим, помимо рассмотренного выше опыта ЕС и стран ЕС, целесообразно рассмотреть еще один пример национального опыта использования формализованных процедур оценки целесообразности регулирования.

1.2.2. Анализ воздействия регулирования в Австралии [12]

Австралийский опыт представляет интерес, как минимум, по двум причинам. Во-первых, схема проведения анализа четко разработана и единообразна для всех государственных органов, рассматривающих возможность введения регулирования. Во многих других странах само содержание такого анализа четко не устанавливается, описываются лишь общие черты, в рамках который регулирующие органы имеют относительную свободу.

Во-вторых, австралийская модель анализа является, пожалуй, одной из самых полных по объему рассматриваемых вопросов и глубине анализа. Представлено описание методов оценки выгод и издержек для различных заинтересованных групп, рассмотрены возможные формы регулирования и альтернативные меры решения поставленной проблемы, критерии выбора оптимального варианта.

Цель реформы регулирования, которая реализовывалась в Австралии с середины 90-х годов – снижение издержек регулирования для бизнеса, особенно малого, повышение эффективности функционирования рынков с точки зрения потребителей. Основным способом достижения этой цели была провозглашена ответственность бизнеса за состояние дел в отрасли путем развития в случае необходимости эффективных схем саморегулирования.

В отличие от многих других стран, в которых также в той или иной степени проводилась реформа регулирования, в Австралии был четко сформулирован лозунг «регулировать меньше», а не «регулировать лучше», т.е. реализовывался принцип минимизации государственного участия.

Государственная политика состоит в том, чтобы "регулирование было не просто эффективным, но наиболее эффективным средством для достижения конкретных политических целей[13] ". При принятии решения о введении нового регулирования обязательной является оценка по критерию "затраты-результат" для всех инструментов регулирования, которые воздействуют на бизнес или ограничивают конкуренцию. Такая оценка проводится по формальной процедуре - готовится т.н. Утверждение о воздействии регулирования (Regulation Impact Statement, RIS ), которое предполагает "всесторонний, систематический и транспарентный процесс оценки альтернативных подходов к решению проблемы[14] ".

Общие принципы регулирования сформулированы следующим образом:

"общая предпосылка состоит в том, что силы рыночной конкуренции обеспечивают наилучший выбор и выгоду для потребителя;

правительство может рассматривать варианты вмешательства в экономику, если существуют «провалы» рынка или доказана необходимость достижения конкретной социальной цели;

эффективные добровольные кодексы поведения рассматриваются как предпочтительный метод вмешательства;

если кодекс оказывается неэффективным, правительство может помочь отрасли регулироваться более эффективно[15] "

Нормативная база такого подхода формировалась последовательно.

В 1995 г. было подписано Соглашение о принципах конкуренции (Competition Principles Agreement), в котором содержалось требование, что нормативно-правовые акты, включая законы Содружества, законы штатов и территорий и иные нормативные акты не должны ограничивать конкуренцию, за исключением случаев, когда:

  • выгоды от подобного ограничения для общества в целом перевешивают издержки;
  • цель законодательства может быть достигнута только путем ограничения конкуренции.
  • Кроме того, в Соглашении содержится требование периодической оценки законодательства и регулирования по следующим параметрам:
  • анализ воздействия нормативного акта на уровень конкуренции;
  • оценка каждого конкретного ограничения конкуренции на экономику в целом;
  • оценка издержек и выгод от выявленных ограничений;
  • исследование альтернативных способов достижения тех же самых результатов (включая меры ненормативного характера).

Подобная оценка стала практиковаться как на уровне Содружества, так и на уровне штатов и территорий с 1996 г. В том же году правительство приняло график пересмотра существующего законодательства, ограничивающего конкуренцию или создающего издержки для бизнеса. Оценка и пересмотр такого законодательства осуществлялась в период до 2000 г. Оценка проводится отдельными ведомствами или специально созданными комиссиями, отчеты этих органов являются публичными, любое заинтересованное лицо или организация может прислать свои комментарии к таким отчетам. Правительство соответствующего уровня на основании отчета принимает решение о внесении в парламент требования о корректировки регулирования, если это признано необходимым[16] .

В 1996 г. был создан Офис по контролю за регулированием (Commonwealth Office of Regulation Review, ORR ) – "сторожевой пес" регулирования. В его функции входит:

  • консультирование Правительства, Содружества, департаментов и регулирующий агентств по вопросам, связанным регулированием;
  • оценка предлагаемых регулирующих мер (Regulation Impact Statement, RIS );
  • мониторинг реформы регулирования на уровне правительства и Содружества, а также штатов и территорий, включая подготовку ежегодных обзоров регулирования и разработку политических рекомендаций, направленных, прежде всего, на отказ от неэффективного регулирования.

В 1997 г. ORR было разработано Руководство по регулированию (Regulation Guideline ), в котором описаны как общие подходы к введению какого-либо регулирования, так и процедуры, в соответствии с которыми принимается решение о принятии тех или иных мер регулирования. Этот документ несколько раз пересматривался и дополнялся, причем основной тенденцией было ужесточение требований к доказательству необходимости государственного или иного вмешательства в свободное функционирование рынка, а также требование периодической оценки эффективности регулирующих мер и отказ от государственного вмешательства при первой же возможности. Документ является обязательным для всех государственных служащих, разрабатывающих предложения по введению или корректировке регулирования. Чуть раньше было разработано руководство по разработке кодексов саморегулирования, которые позволили бы бизнесу эффективно регулироваться самому - Fair Trade Codes of Conduct: Why have them, How to prepare them .

В том же году были приняты поправки к Закону о торговой практике (Trade Practice Act, 1974 ), которые вступили в действие с 1 июля 1998 г. и предоставили правительству ряд дополнительных инструментов, находящихся в промежутке между чистым саморегулированием и государственным регулированием. Основной является возможность объявлять кодексы поведения, разработанные бизнесом, «защищенными» (prescribed ), то есть прямо включать их в систему регулирования.

В 1997 – 1999 гг. было принято несколько руководств по политике (Policy Guidelines ), в которых определялась политика правительства относительно кодексов поведения, систем разрешения споров, защищенных кодексов поведения.

В то же время с 1996 по 2000 г. было сформировано несколько рабочих групп, которые шаг за шагом исследовали эффективность собственного государственного регулирования, квази-регулирования и саморегулирования и разрабатывали рекомендации по дальнейшему совершенствованию этих инструментов. Все доклады рабочих групп были доступны для публичного обсуждения, и в финальные версии докладов вошли многочисленные комментарии заинтересованных групп и организаций. Правительство реагировало на все эти доклады в форме утверждений о политике (policy statement ), в которых определяло свое отношение к высказанным рекомендациям и намерения по политике в данных сферах.

Весь спектр инструментов регулирования, применяемых в Австралии на сегодняшний день, укладывается в следующую схему:


Саморегулирование – установление стандартов поведения и их применение и защита без какого-либо государственного вмешательства.

Квази-регулирование (со-регулирование) – участие государства в какой-либо форме в энфорсменте кодексов и правил, разрабатываемых бизнесом.

Государственное регулирование – принятие нормативного акта, обязательного для исполнения, контроль за выполнением которого осуществляет государственный орган.

В каждом случае, когда доказана необходимость вмешательства в свободное функционирование рынка, сначала рассматривается возможность реализации наиболее мягкой опции – саморегулирования, затем квази-регулирования, и лишь в самом крайнем случае прямого государственного регулирования. В рамках каждой из форм регулирования рассматривается возможность применения альтернативных инструментов, в том числе:

- никаких специальных действий (использование общего законодательства об ответственности);

- информационная и просветительская кампании (включая маркирование товаров или кампанию в СМИ);

- рыночные инструменты (включая налоги, субсидии, передаваемые разрешения и т.п.);

- передаваемые права собственности;

- схемы дорыночной оценки (сертификация, лицензирование и т.п.);

- меры исключения с рынка (отзыв товаров, "негативное" лицензирование и т.п.);

- стандарты (включая добровольные и обязательные);

- другие механизмы, включая обязательный аудит, публичные информационные регистры и т.п.

Выбор способа вмешательства в экономику происходит по достаточно жесткой процедуре, вытекающей из общего подхода к регулированию: "регулирование должно быть не просто эффективным, но наиболее эффективным средство для достижения конкретной политической цели ". Процедура RIS как обязательная принята Правительством Содружества и Советом австралийских правительств (правительств штатов и территорий) для "пересмотра существующего регулирования, введения нового регулирования и заключения правительственных договоров, которые прямо воздействуют на бизнес, имеют существенное непрямое воздействие на бизнес или ограничивают конкуренцию[17] ". Под "регулированием" понимается законодательство, иные нормативные акты, принимаемые Парламентом, Правительством, государственными министерствами, агентствами и департаментами, правительствами штатов и территорий, а также схемы квази-регулирования. Полная процедура RIS не применяется для мер налогового характера, поскольку предварительные публичные консультации могут способствовать уклонению от налогов. Однако для налоговых инструментов применяется особая процедура RIS. Существует еще ряд ограничений использования RIS, связанных с соображениями национальной безопасности, обязательствами по международным договорам.

RIS готовится до принятия правительством или регулирующим органом политического решения о введении регулирования.

RIS в обязательном порядке содержит:

- описание проблемы, наличие которой требует действий;

- описание цели;

- опции (регуляторные и нерегуляторные), которые могут быть использованы для достижения поставленной цели;

- оценка издержек и выгод для потребителей, бизнеса и общества в целом каждой опции;

- утверждение о консультациях (с кем консультировались авторы RIS в процессе его подготовки);

- рекомендуемая опция;

- стратегия применения и последующей оценки эффективности рекомендуемой опции.

Фактически при подготовке RIS разработчик проекта нормативного акта должен последовательно ответить на перечень вопросов. Мы подробно рассмотрим все указанные пункты, особо останавливаясь на вопросах, которые могут вызвать максимальные сложности при практической подготовке подобных документов. Сразу следует отметить, что, несмотря на развитую инфраструктуру, позволяющую качественно готовить подобные документы (подробные методические материалы, наличие специальных консультантов в государственных органах, обучение специалистов), даже в Австралии отнюдь не все RIS являются достаточно подробными и признаются удовлетворительными.

Описание проблемы

Пункт 1. В чем суть проблемы?

Пункт 2. Почему необходимо государственное вмешательство для ее решения?

Для определения путей решения проблемы она, в первую очередь, должна быть правильно идентифицирована. Совершенно справедливо отмечается, что «неточное понимание проблемы может привести к принятию неправильного решения»[18] . Если суть проблемы выявлена нечетко, принятые меры могут привести к излишней зарегулированности или к тому, что, несмотря на все усилия, проблема останется неразрешенной.

Эта часть должна содержать подробное изложение сути проблемы, а также степени ее воздействия (большое, среднее, малое или незначительное) на состояние дел в том или ином секторе (см. врезку 1.4). Если проблема оказывает незначительное или малое воздействие, введение какого-либо регулирования в большинстве случаев нецелесообразно. Если же влияние велико, подготовка Отчета о воздействии регулирования (RIS) поможет определить необходимость и оптимальный способ государственного вмешательства.

Врезка 1.4. Идентификация проблемы и связанных с ней рисков

ШАГ 1 – Идентификация проблемы

Ясно определить суть проблемы, например:

- отсутствие конкуренции;

- угроза здоровью или безопасности людей;

- ущерб окружающей среде;

- неприемлемое поведение участников индустрии / несправедливая торговая практика;

- недостаточная или вводящая в заблуждение информация о рынке, или

- запретительные трансакционные издержки для потребителей.

Есть ли в существующей системе регулирования данного сектора недостатки/недоработки, устранение которых может решить данную проблему?

Носит ли проблема государственный или сугубо частный характер?

ШАГ 2 – Оценка рисков

Какова вероятность проявления проблемы?

Насколько широкий характер она носит – местный, региональный, общегосударственный, международный?

Является ли такой риск постоянным?

ШАГ 3 – Оценка последствий политики невмешательства.

Перечислить последствия невмешательства.

Можно ли ожидать, что действие рыночных сил вместе с применением уже существующего законодательства способно исправить эту проблему? Если нет, почему?

Как введение регулирования может исправить ситуацию?

При идентификации проблемы следует иметь в виду как объективные факты, так и степень ее субъективного восприятия различными участниками.

Под риском в данном случае понимается не перечень существующих опасностей, а скорее вероятность их реализации, причинение ущерба. Анализ риска, таким образом, подразумевает определение:

  • списка рисков (источников опасности) и механизма их возникновения;
  • вероятности их реализации;
  • объема причиненного при этом ущерба.

Необходимость в подробном анализе рисков существует по следующим причинам:

  • человек сталкивается с огромным количеством рисков в повседневной жизни, большинство из них сохранятся даже при направленной деятельности государства по их снижению;
  • усилия по снижению риска лучше направлять на те случаи, когда результат будет максимальным и где существующий риск считается недопустимо высоким, чем на те, когда предпринятые меры способны дать лишь незначительный эффект.

Существующие риски могут рассматриваться с нескольких точек зрения. Можно разделить общественный и индивидуальный риски. Первый является усредненным значением индивидуальных рисков и измеряет существующий риск для всего общества или большой группы людей. Величина индивидуального риска варьируется от человека к человеку.

Добровольный риск следует отличать от неизбежного. Речь идет о добровольном риске, если человек имеет право выбора (предпринимать рискованные действия или избежать их) и полностью осознает все последствия своего решения (например, при занятиях экстремальным спортом или злоупотреблении алкоголем). Неизбежный же риск имеет место тогда, когда у человека нет выбора и/или информации о его последствиях.

В анализе необходимо разграничить действительные риски от воспринимаемых таковыми. Субъективное восприятие рисков является ненадежным указателем на действительные риски: оно может преувеличивать или преуменьшать вероятность реализации риска или причиняемый им ущерб.

Должно быть представлено описание реального наихудшего сценария, который возможен в случае невмешательства. Именно на стадии определения проблемы должен начаться процесс проведения консультаций с различными заинтересованными сторонами.

Если введение государственного регулирования сопряжено с затратами, орган, предлагающий такие меры, должен представить обоснование необходимости государственного вмешательства для решения проблемы.

Необходимость вмешательства в свободное функционирование рынка признается в двух случаях: существования провалов (изъянов) рынка и наличие конкретной социальной цели.

Под провалами рынка понимается:

  • несовершенная конкуренция (высокая степень концентрации и/или входные барьеры);
  • ситуация, когда информации на рынке для рационального выбора потребителей недостаточно (информация отсутствует, информация недобросовестна, информация чрезмерно дорога);
  • высокие трансакционные издержки (включая издержки на поиски необходимой информации и издержки получения компенсации в случае недобросовестного поведения продавца);
  • случай недостаточного производства общественных благ;
  • экстерналии - цена товара не отражает реальные общественные издержки.

Однако само по себе наличие провалов рынка или значимых социальных целей не означает, что то или иное вмешательство в функционирование рынка будет реализовано. Для этого необходимо доказать, что:

  • «провалы» рынка являются существенными и не будут со временем преодолены самим рынком;
  • правительство в состоянии найти решение, которое будет эффективным по параметру «выгоды-издержки» и обеспечит чистый общественный выигрыш.

Постановка цели

Пункт 1. Какие цели преследует вмешательство государства?

На этом шаге необходимо определить, какие цели преследует государство по отношению к данной проблеме и какие результаты надеется получить при ее решении. Типичной ошибкой в данном случае является подмена желаемых целей предлагаемыми средствами их достижения.

Пример. Целью государственной политики здравоохранения может быть, например, снижение вреда здоровью граждан от табакокурения. Данная цель отличается от средства – «запретить курение в общественных местах», которое является лишь одним из нескольких способов ее достижения.

Цель не должна подразумевать под собой готовое решение, а скорее, должна способствовать оценке нескольких вариантов ее достижения. Она должна формулироваться максимально четко и по возможности разделяться на первичные и вторичные цели.

Необходимо четко описать случаи, когда достижение указанной цели находится в зависимости от каких-либо внешних ограничений (например, возможно лишь в определенный интервал времени).

Пункт 2. Существует ли уже какое-либо регулирование в данной сфере? Кто этим занимается? Если существующее регулирование неэффективно, то почему?

Необходимо описать характеристики уже существующего государственного регулирования, функции соответствующего регулирующего органа и направление политики правительства по данному вопросу. Также необходимо провести анализ существующего законодательства и регулирования с точки зрения возможности его использования для решения существующей проблемы. При этом отдельно исследуется собственно нормативная база, а отдельно - вопросы ее применения. Если нормативная база сама по себе адекватна, но есть проблемы в ее применении, то предлагаются меры по совершенствованию правоприменения (в частности, прямое предписание тому или иному регулирующему органу следить за применением данной законодательной нормы).

Возможные варианты достижения поставленной цели

В каждом случае, когда доказана необходимость вмешательства в свободное функционирование рынка, сначала рассматривается возможность реализации наиболее мягкой опции – саморегулирования, затем квази-регулирования и со-регулирования, и лишь в самом крайнем случае прямого государственного регулирования. В рамках каждой из форм регулирования рассматривается возможность применения различных альтернативных инструментов.

Дадим краткую характеристику каждого из рассматриваемых вариантов.

Саморегулирование – установление стандартов поведения самими участниками рынка и их применение и защита без какого-либо государственного вмешательства. Данный вариант является приоритетным для решения существующей проблемы или при составлении Отчета о воздействии регулирования в ходе пересмотра уже действующих норм.

Саморегулирование обычно предполагает, что предприятия какой-либо индустрии или члены определенной профессии берут на себя определенные взаимные обязательства. Саморегулирование крайне распространено в финансовом секторе. Такие обязательства часто фиксируются в различных кодексах и стандартах ведения практики. В рамках таких соглашений определенная организованная группа берет на себя задачу регулирования действий собственных членов. Так как общие правила вырабатываются самими участниками процесса, их соблюдение более вероятно, чем если бы они были навязаны извне. К тому же такие правила более гибки и быстро адаптируются к изменяющимся обстоятельствам.

Эффективное саморегулирование предполагает:

  • наличие профессионального кодекса (стандартов ведения бизнеса), разработанных участниками рынка самостоятельно;
  • наличие механизмов обеспечения соблюдения (enforcement) данных кодексов – мониторинг участников, санкции за нарушение правил;
  • наличие эффективной системы разрешения споров.

Преимущества саморегулирования как альтернативы государственному вмешательству определяются следующим образом:

  • саморегулирование является гибким средством продвижения «лучшей практики» в отрасли, а не просто минимального соответствия законодательным требованиям;
  • кодексы поведения создаются самой отраслью и ориентированы на решение специфических проблем отрасли;
  • саморегулирование предполагает более низкие издержки по его применению для бизнеса по сравнению с государственным регулированием, что на конкурентном рынке означает более низкие цены для потребителей;
  • саморегулирование не предполагает затрат со стороны правительства и, соответственно, дополнительных затрат для общества;
  • быстрая и дешевая процедура разрешения споров имеет положительный эффект как для потребителей, так и для бизнеса по сравнению с большими издержками и длительными сроками использования формальных судебных процедур.

Для кодексов саморегулирования возможна процедура т.н. "авторизации" кодексов в Австралийской Комиссии по конкуренции и делам потребителей (Australian Competition and Consumer Commission, АССС ). Процедура авторизации не означает, что кодекс приобретает силу закона. Она означает только, что компании, подписавшие "авторизованный" кодекс, не могут быть привлечены к суду за антиконкурентный сговор за подписание кодекса. В ходе процесса авторизации АССС проверяет кодекс с точки зрения его антиконкурентного эффекта. Если такой эффект будет обнаружен, то предлагается скорректировать кодекс. Процедура авторизации носит добровольный характер.

Однако в некоторых случаях, для обеспечения общественного блага может появиться необходимость контроля за процедурами саморегулирования. Например, правила могут быть составлены таким образом, чтобы сохранить имеющееся конкурентное преимущество у действующих участников рынка или передать его другой определенной группе с тем, чтобы не допустить новых участников на рынок, зафиксировать цены и/или ограничить конкуренцию и избежать прямого регулирования. Или же установление определенных минимальных стандартов может существенно ограничить возможность выбора для потребителей низшего ценового и/или качественного сегмента. Необходимо тщательно рассмотреть все подобные последствия применения варианта саморегулирования.

Другая потенциальная проблема с саморегулированием касается достижения полного покрытия индустрии и соблюдения установленных правил всеми участниками рынка. Могут возникать сложности с обеспечением применения норм в связи с отсутствием законодательно установленных санкций. В таких случаях часты появления «паршивых овец», не следующих общим требованиям, но получающих выгоду от их выполнения другими.

Помимо «чистого» саморегулирования возможны различные варианты смешанного регулирования (квази-регулирование и со-регулирование), предполагающие совместную ответственность бизнеса и государства за регулирование отрасли.

Квази-регулирование относится к набору правил, инструментов и стандартов, следование которым в той или иной форме поощряется государством. Это может осуществляться путем официальной поддержки различных кодексов и стандартов ведения практики, систем разрешения споров, принятия соглашений между индустрией и государством, использованием схем государственной аккредитации. Вовлечение государства в процессе квази-регулирования, будь то путем поддержки профессиональных кодексов и стандартов, государственного представительства в комитетах по мониторингу или предоставления государственного финансирования при использовании схем саморегулирования, способно существенно повысить степень соблюдения установленных норм различными участниками.

В качестве примера можно привести Национальный кодекс норм и правил для строительной индустрии в Австралии. Кодекс был составлен Австралийским Советом по закупкам и строительству с учетом мнений Комитета по труду и издан Министерством трудовых отношений и малого бизнеса в августе 1997 года. Кодекс устанавливает стандарты этического поведения, взаимоотношений и обеспечения здоровья и безопасности всех участников строительной индустрии. Санкции за нарушение норм включают в себя частичное или полное исключение из списка государственных подрядчиков, публикация и/или доведение до сведения других компетентных лиц сути и деталей нарушения. В качестве поддержки кодекса государство показало, что будет использовать свое положение крупнейшего клиента данной индустрии чтобы способствовать введению изменений в производственный процесс в соответствии с данным кодексом.

Кроме того, возможно подписание соглашения между регулирующим органом и организацией, для членов которой применяется кодекс. В этом случае участники рынка, подписавшие кодекс, оказываются в договорных отношениях с регулирующим органом, и становится возможным их преследование по суду за нарушение договора с регулирующим органом

Квази-регулирование , также как и саморегулирование, имеет преимущество большей гибкости и адаптивности по сравнению с остальными альтернативами, связано с меньшим размером госрасходов и служит сильным стимулом к сотрудничеству представителей индустрии с государством (особенно в случае реализации мер, предложенных самими участниками).

Со-регулирование относится к ситуации, когда участники индустрии самостоятельно разрабатывают меры регулирования, а государство затем обеспечивает законодательную основу для их внедрения. Также законодательство может предусматривать определенные меры в случае, если данные вопросы не покрыты существующим кодексом. Иногда определенные стандарты устанавливаются законодательно, но при этом указывается, что положения кодекса индустрии преобладают над этими нормами.

Законодательная основа для кодексов, составленных участниками индустрии, может быть обеспечена следующими способами:

  • делегирование полномочий государственного органа по регулированию конкретной отрасли отраслевым ассоциациям;
  • требование к участникам рынка по соблюдению кодекса;
  • установление государственных стандартов с указанием, что они могут быть изменены профессиональными кодексами;
  • требование к индустрии представить кодекс ведения деятельности, оставляя за государством право при его отсутствии утвердить собственный, и т.д.

Правительство имеет право признавать кодексы, разработанные отраслью «защищенными» (prescribed ) (не путать с авторизованными). Если кодекс признан «защищенным», то АССС как орган, ответственный за контроль за соблюдением этого закона, может предпринимать действия против нарушителей кодекса. Кроме того, возможно судебное преследование нарушителей кодекса со стороны компаний и частных лиц. «Защищенные» кодексы могут быть добровольными и обязательными. Добровольные кодексы предполагают, что ответственность за их нарушение по закону несут только те люди или компании, которые формально подписали этот кодекс. АССС ведет публичный регистр компаний, подписавших «защищенные» кодексы. Обязательные кодексы являются обязательными для соблюдения всеми участниками отрасли.

Процедура введения законодательной «защиты» для кодекса предполагает соблюдение тех же формальных процедур, что и введение государственного регулирования, т.е. подготовку RIS. В соответствии с Актом о Торговой Деятельности (Trade Practices Act (TPA), принят в 1974, соответствующие поправки внесены в 1997), законодательное подкрепление кодекса возможно при соблюдении следующих условий:

  • выявлен определенный «провал» рынка или существует конкретная цель социальной политики, которые требуют государственного вмешательства;
  • существуют серьезные и непреодолимые недостатки в действующих схемах регулирования (например, кодекс не обеспечивает полное покрытие отрасли);
  • существуют систематические проблемы с соблюдением кодекса, или не достигнуты договоренности между всеми участниками рынка по критическим вопросам;
  • продемонстрирована неэффективность вариантов саморегулирования и квази-регулирования.

Прямое государственное регулирование. Этот тип регулирования имеет три главных характеристики:

  • оно нацелено на изменение существующего поведения индивидуумов или организованных групп в рамках индустрии;
  • в общем случае оно основано на государственных инспекциях и/или мониторинге участников с целью выявления случаев нарушения установленных правил
  • оно накладывает карательные меры (например, штрафы) на нарушителей.

Считается, что прямое государственное регулирование обеспечивает большую уверенность в достижении поставленной цели, включая полное покрытие всех участников индустрии и высокую эффективность по сравнению с другими мерами благодаря присутствию законодательно установленных санкций. Этот путь часто является предпочтительным для регулирующих органов в ситуациях с высокой степенью риска и/или при существенном влиянии проблемы на положение дел в индустрии.

Однако путь прямого государственного регулирования имеет несколько недостатков:

  • Излишняя формализация и отсутствие необходимой гибкости. Это означает, что в некоторых случаях прямое государственное регулирование может не охватывать все существующее многообразие условий работы и/или их возможные изменения, что может привести к утрате актуальности именно такого типа регулирования или же препятствовать технологическому процессу и управленческим инновациям.
  • Возможно порождение целого каскада регулирующих актов вслед за первоначальным. Например, дополнительные регулирующие меры вводятся в качестве адаптации существующего регулирования к изменяющимся условиям или для закрытия обнаруженных лакун.
  • Существенный временной лаг между принятием и корректировкой регулирования.
  • Законодательно установленные меры не слишком подходят для регулирования качества сложных комплексных услуг, характерных для определенных сфер деятельности.
  • Восприятие регулирующих актов как слишком сложных для понимания и посему трудновыполнимых.
  • Государственные расходы на введение и поддержание прямого регулирования часто существенно выше и менее прозрачны для общественного контроля, чем при других альтернативах, использующих ресурсы участников рынка.
  • Издержки участников на следование установленным правилам могут быть достаточно высоки, особенно в случаях, когда законодательно установленное регулирование не соответствует устоявшейся коммерческой практике.

Отчет о воздействии регулирования (RIS) должен содержать оценку различных доступных вариантов регулирования и альтернативных инструментов, помогая различным государственным органам в принятии наиболее эффективного и подходящего к ситуации решения. Принятые в результате меры должны четко соответствовать поставленным целям и не оказывать отрицательного влияния на другие сферы, непосредственно не связанные с рассматриваемой проблемой.

Поскольку детальная оценка всех возможных альтернатив слишком трудоемка, следует сосредоточиться на самых реальных и подходящих к данной ситуации вариантах. Однако всегда следует указывать причины отклонения тех или иных мер без детального анализа.

Анализ представленных альтернатив

Этот раздел RIS содержит анализ наиболее подходящих для решения данной проблемы альтернатив, идентифицированных в предыдущем пункте. Анализ производится по схеме сопоставления преимуществ (положительных результатов, экономического эффекта) и недостатков (издержек) различных альтернатив (costs-benefits analysis ). Цель такого анализа – выбрать оптимальный вариант, наиболее подходящий к ситуации и приносящий максимальную чистую выгоду обществу.

Степень детальности проведения анализа зависит от характера и серьезности проблемы, доступной информации, ожидаемому чистому влиянию предлагаемой альтернативы и затрат на проведение такого анализа. Как минимум, необходимо провести качественную оценку всех последствий введения предлагаемого варианта. В дополнение, где это представляется возможным, необходимо оценить различные выгоды и издержки в количественной форме. Если после начального обзора ожидаемых последствий преимущества существенно перевешивают недостатки, углубленный анализ может лишь подтвердить очевидные выводы и не оправдать затраченных на него времени и усилий, особенно если подготовка детального отчета требует существенных затрат.

Однако подготовка более полного и детального количественного анализа оправдана в случае, если после краткого рассмотрения:

  • различные варианты имеют сопоставимый уровень выгод и издержек, так что нельзя однозначно указать, какое из них будет оптимальным;
  • есть возможность, что вариант приведет к чистому отрицательному результату для общества (суммарные издержки больше чем общий положительный результат);
  • предложенное решение окажет существенной или долгосрочное влияние на экономику.

При подготовке этой части обоснования много дополнительной информации о последствиях различных вариантов может появиться в результате консультаций со всеми заинтересованными сторонами (другими государственными органами, представителями бизнеса и общества).

Пункт 1. Кого непосредственно затрагивает существующая проблема и на кого, возможно, повлияет ее решение?

В данном случае следует учитывать максимально широкую перспективу: расценивать воздействие проблемы и вариантов ее решения на всю экономику и общество в целом; в дополнение рассмотреть группы, на которые принятое решение окажет не только прямое, но и косвенное влияние.

В общем случае можно выделить три такие группы: потребители, бизнес и государство. Затем они могут быть классифицированы далее в соответствии с различными критериями.

  • потребители – по географическому расположению, возрасту, образовательному уровню, уровню дохода и т.п.
  • бизнес – по отраслям, размеру, экспортеры/импортеры и т.п.
  • государство – на федеральном, региональном или местном уровне.

Пункт 2. Как каждая из предложенных альтернатив сочетается с существующим регулированием в данной области? Как это отразится на роли существующего регулирующего органа?

В данном пункте необходимо рассмотреть, как внесенные предложения впишутся в существующую систему регулирования. Возможно, применение действующей схемы способно решить проблему, или же достаточно ограничиться незначительными изменениями. Если же предлагаются новые меры, необходимо убедиться, что они не будут дублировать или противоречить уже установленным требованиям (не только на федеральном, но и на региональном и местном уровнях).

Важно показать то, что влияние принятого решения на государственные структуры может не ограничиться органом, предлагающим такое решение. Может оказаться, что другой департамент, министерство или ведомство отвечает за сбор информации и обеспечение соблюдения принятых мер. Предлагаемый вариант должен быть нацелен на снижение издержек в масштабе всего государства, а не отдельных его ветвей. Аналогично, преследуемая цель должна заключаться в снижении бремени издержек для общества в целом.

Часто при введении новых регулирующих мер эффективность старых снижается просто по причине излишнего объема совокупных законодательных требований. Следует четко осознавать, что число предписаний, которым бизнес может одновременно полностью подчиняться, ограничено, также как ограничено число регулятивных актов, за исполнением которых тот или иной государственный орган может успешно следить.

Пункт 3. Определить и классифицировать ожидаемые последствия принятых мер как выгоды и издержки (преимущества и недостатки).

Пункт 4. Определить, какие группы и в каком размере получат выгоды от решения или же вынуждены будут нести издержки. По возможности, оценить эти выгоды и издержки в количественной форме.

Каждый предложенный вариант несет с собой как положительные, так и отрицательные последствия (выгоды и издержки) для различных участников, и без тщательного анализа всех этих последствий выбрать наиболее правильное решение будет затруднительно.

Под выгодой понимается любое улучшение положения отдельных групп, вне зависимости от возможности количественного измерения такого улучшения. С другой стороны, издержки выражаются как объективное ухудшение существующих условий или же снижение субъективного ощущения благосостояния отдельных групп. Издержки должны включать в себя величину «упущенных возможностей» вследствие принятия того или иного решения.

ПРИМЕР: Возможные выгоды от принятого решения.

Выгоды потребителей могут включать: большее удобство при приобретении товаров и/или услуг, улучшение доступа к информации, снижение цен, повышение безопасности товаров, услуг, рабочих мест и т.п.;

Выгоды бизнеса могут включать: снижение возможного ущерба собственности, потерь рабочего времени, издержек на соблюдение различных правил и требований, меньшие возможности для неконкурентного поведения на рынке или большая прозрачность и предсказуемость регулирующего процесса;

Выгоды государства могут включать: рационализация процесса регулирования и установки требований, снижение затрат на мониторинг и контроль, более высокая степень соблюдения норм;

Выгоды общества в целом могут включать: улучшение экологической обстановки, повышение безопасности рабочих мест, больший доступ к услугам и/или возможностям, повышение экономичности использования ресурсов и темпов экономического роста, улучшение благосостояния и качества жизни.

ПРИМЕР: Возможные издержки

Издержки потребителей могут включать: повышение цен, сокращение выбора товаров/услуг или доступных соотношений цена/качество, более сложные или дорогостоящие процедуры получения компенсации и т.п.

Издержки бизнеса могут включать: неопределенность при инвестировании, ограничение доступа к различным рынкам, повышение цен на ресурсы, прямые денежные расходы (плата за лицензии, сертификаты и т.п.), «бумажное бремя» или административные издержки, связанные с заполнением форм, отчетностью и т.п.; затраты на изменения в производстве, маркетинге или транспортировке; усложнение существующего регулирования или появление неопределенности в порядке его применения; возможное переключение потребителей на альтернативные источники предложения.

Издержки государства включают: единовременные затраты на создание соответствующей инфраструктуры и постоянные затраты на ее поддержание и эффективную работу (сбор и обработка информации, проведение инспекций и наложение санкций);

Издержки общества могут включать: несправедливое перераспределение доходов и богатства, снижение процесса инноваций, рост безработицы и снижение экономического роста.

Путем сопоставления выгод и издержек (costs-benefits analysis ) можно оценить чистый общий эффект от введения той или иной альтернативы. Если он положителен, предложение считается потенциально привлекательным и подлежит дальнейшему рассмотрению.

Однако следует помнить, что прямое сопоставление общих выгод и издержек учитывает только распределительные эффекты, полностью абстрагируясь от перераспределительных. Поэтому нельзя принимать решение основываясь только на прямом сравнении чистых результатов от введения альтернатив: следует помнить, что, кроме наиболее эффективного распределения ресурсов, в обществе существуют и другие цели, например, социального, этического или культурного характера (см. также пункт 5).

Выгоды и издержки могут быть дополнительно классифицированы как:

  • распределительные и перераспределительные;
  • прямые и косвенные
  • материальные и нематериальные.

Распределительные и перераспределительные последствия . Распределительные эффекты оказывают влияние на общий объем производимых в экономике материальных благ. Так как ресурсы всегда ограничены, любая альтернатива несет в себе распределительные издержки, поскольку отвлекает ресурсы из других потенциально возможные проектов (распределяет ресурсы иным образом). Иными словами распределительные издержки касаются упущенных возможностей в сфере общественного производства и/или потребления.

Перераспределительные эффекты касаются процесса перераспределения произведенных материальных благ между различными общественными группами (оставляя их общий объем неизменным).

Прямые и косвенные эффекты . Прямые эффекты – непосредственные последствия для тех, на кого было направлено принятое решение (отдельных лиц, социальных групп, организаций). Косвенные эффекты относятся к последствиям принятого решения для третьих лиц. Некоторые из косвенных эффектов бывают труднопрогнозируемы. К числу косвенных эффектов относятся:

  • снижение эффективности существующей системы регулирования;
  • рост общего объема регулирования и его приближение к неприемлемому для общества уровню;
  • снижение гибкости рынка.

Рассматривая косвенные эффекты, следует обращать особое внимание на то, чтобы рассматриваемая альтернатива являлась ответом на конкретную проблему и не приводила к более широким последствиям, идущим намного дальше первоначально поставленной цели.

Бывает, что неучтенные косвенные эффекты оказываются настолько существенными, что первоначально выбранный вариант предстает с их учетом менее подходящим для общества. Часто выявить такие эффекты возможно лишь только после введения регулирующих норм.

Материальные и нематериальные эффекты . Материальные эффекты легко идентифицировать и количественно оценить. К ним относятся, например, расходы на дополнительный персонал, призванный собирать и обрабатывать информацию, предоставляемую регулятору.

Нематериальными считаются такие последствия, которым трудно присвоить количественное значение. Нематериальные эффекты часто касаются степени удовлетворения людей и включают время, здоровье, комфорт, культурные ценности и т.п. В случае если присвоить какое-либо количественное значение этим элементам невозможно, необходимо дать им описательную или качественную характеристику. Однако в большинстве своем даже нематериальные эффекты подлежат примерной оценке.

ПРИМЕР: Количественная оценка нематериальных эффектов.

Существует много методов оценки различных нематериальных эффектов. Например, по отношению к уровню шума могут использоваться такие методы как: обесценение собственности в шумных районах, опросы, расходы на звукоизоляцию и т.д. Стоимость шума для людей можно оценить по размеру дополнительной суммы, которую они готовы платить за менее шумную машину или дом в более тихом пригороде. Аналогично, люди скорее будут более готовы заплатить большую сумму за избежание шума в ночное время, чем бы они заплатили за шум в течение дня.

Другие примеры: измерение эффектов загрязнения путем оценки расстояния, которые люди готовы проехать, чтобы оказаться на чистом пляже; стоимость очистки воды и т.п.

Указанием на стоимость времени для водителей может быть размер платы, которую они готовы платить на пользование скоростной автострадой вместо обычной дороги.

Анализ влияния регулирования должен быть максимально полным и охватывать все возможные выгоды и издержки, не ограничиваясь лишь теми из них, что носят финансовый характер (которые можно оценить в денежном эквиваленте). В число прочих входят плюсы и минусы, относящиеся к:

  • последствиям для развития экономики;
  • распределению ресурсов;
  • снижению риска.

В идеале процесс оценки воздействия регулирования должен содержать количественное представление всех выгод и издержек и подсчет чистого результата для каждой из возможных альтернатив. Это позволит легко сравнить представленные варианты и выбрать тот, что предлагает максимальный чистый положительный результат (или минимальный отрицательный).

На практике же, такое количественное представление часто невозможно (например, в случае нематериальных выгод или издержек) и не всегда необходимо. В данном случае следует сопоставить важность количественного представления для общего анализа и затраты, в том числе и временные, на его проведение. Иногда такой углубленный анализ может быть даже излишним (в случае, когда оптимальный вариант очевиден и без него), или же попытка присвоить численные значения каждому пункту может создать иллюзию чрезмерной точности измерения и свести анализ к только механическому процессу. Однако следует помнить о том, что бремя доказательства лежит на органе, предлагающем ту или иную альтернативу: в той или иной форме он должен обосновать введение новых мер. Во врезке 1.5 представлены некоторые подходы к количественному анализу издержек и выгод, связанных с введением регулирования.

Врезка 1.5. Некоторые методы количественного представления выгод и издержек

Возможны следующие варианты количественной оценки выгод и издержек (список не является исчерпывающим):

- при наличии свободного конкурентного рынка его цены являются естественным количественным выражением соответствующих выгод и затрат;

- в некоторых случаях рынок для соответствующих товаров и услуг (в основном нематериального характера) отсутствует, однако возможно установить их количественные значения исходя из других данных (см. пример «Количественная оценка нематериальных эффектов);

- в некоторых случаях хорошим приближением могут служить цены товаров (или услуг) - заменителей. Если рынок для заменителей отсутствует, для определения стоимости можно провести опрос их потенциальных потребителей. При этом необходимо уделить особое внимание составлению такого опросника и обеспечению репрезентативной выборки;

- иногда сложно присвоить денежный эквивалент получаемой выгоде, в то время как издержки легко поддаются подсчету. В этих случаях, выгода может быть выражена в физических единицах (например, количество сбереженных жизней людей), а затраты – в денежных. Анализ проводится путем ранжирования опций по параметру «затраты на единицу эффективности» или же «полученные выгоды на доллар затрат». Этот метод известен под названием анализа эффективности затрат (cost effectiveness analysis );

- если же выгоды и издержки не могут быть количественно представлены ни в денежных, ни в иных физических единицах измерения, необходимо составить полное качественное описание всех последствий рассматриваемой альтернативы. Такое описание должно позволять сделать вывод о том, является ли чистый совокупный эффект от введения альтернативы положительным.

Во всех случаях необходимо указывать сделанные при оценке предположения/допущения и источники использованных данных.

Дисконтирование будущих результатов

При формальном сопоставлении затрат и выгод их значения алгебраически суммируются для получения чистого результата от введения альтернативы. Однако так как в большинстве случаев различные затраты и выгоды относятся к разным временным интервалам, они не могут просто суммироваться без какой-либо корректировки на временной фактор. Необходимо учитывать то, что для общества не равнозначны предложение с существенными немедленными результатами и предложение, приносящее свои плоды лишь через несколько лет. Второй вариант будет, безусловно, менее ценен для общества.

Для сопоставления выгод и издержек, соответствующих разным временным интервалам, используется метод дисконтирования или чистой, приведенной к настоящему моменту стоимости (NPV – net present value ). Используемая ставка дисконтирования в данном случае представляет собой коэффициент обмена между стоимостью результатов сейчас и в определенное время в будущем.

При использовании качественных описаний проделать формальную процедуру дисконтирования невозможно, однако следует иметь в виду, что результаты, получаемые в более отдаленном будущем, будут иметь меньшую ценность.

Вероятностный подход

Часто при анализе альтернатив различные затраты и выгоды представлены не точечным значением, а интервалом, или же их значение четко зависит от принятых допущений, по поводу которых у различных экспертов нет единства.

В данном случае необходимо провести анализ чувствительности общего показателя чистого результата к изменению входных данных (sensitivity analysis). Такой анализ покажет степень неопределенности или риска, связанного с последствиями введения той или иной альтернативы. При значительном разбросе вариантов полезно провести сценарный анализ наиболее вероятных из них (как минимум, «худший», «лучший» и «наиболее вероятный» сценарии).

В некоторых случаях неопределенности нельзя избежать. При этом не следует скрывать степень неуверенности в полученных результатах, а лучше указать источники риска и степень его влияния на полученные результаты.

Некоторые существующие или предлагаемые регулирующие меры в той или иной степени ограничивают конкуренцию. Например, лицензионные требования создают входной барьер для желающих заниматься этим видом деятельности. Такие ограничения могут привести к повышению цен со стороны участников, работающих с этой сфере. Если какая-либо из предлагаемых альтернатив ограничивает конкуренцию, в соответствии с Соглашением о Принципах Конкуренции 1995г. (Competition Principles Agreement 1995 ) отчет о воздействии регулирования должен покрывать следующие дополнительные вопросы:

  • необходимо оценить, является ли ограничение конкуренции единственным способом достижения поставленной цели;
  • необходимо показать, что преимущества введения такой меры для всего общества существенно превышают недостатки.

При несоблюдении этих условий альтернатива, предлагающая ограничить конкуренцию, не может быть рекомендована.

Пункт 5. Определить перераспределительные последствия альтернатив и соотнести их с соответствующими группами.

Оценка перераспределительных эффектов очень важна при определении того, насколько желательна для общества в целом та или иная альтернатива. Так, какое-то предложение может иметь чистый положительный эффект для общества, однако при оценке перераспределительных эффектов может оказаться, что значительные выгоды от его введения получит лишь ограниченная группа людей, в то время как издержки лягут на гораздо больший социальный слой или же существенно затронут тех, кто не получит в результате совсем никаких преимуществ.

ПРИМЕР: Перераспределительные эффекты от налогообложения бензина с содержанием свинца

Автомобили являются основным источником свинцовых выбросов. Для ускорения перехода на автомобили, использующие бензин без свинца, и соответственно, улучшения общей ситуации с выбросами, бензин с содержанием свинца облагается по более высокой налоговой ставке. Однако такая политика имеет серьезный перераспределительный эффект: бензин с содержанием свинца в основном используется в старых автомобилях, которыми, как правило, владеют люди с низкими доходами. Дополнительный налог на свинец может отрицательно затронуть целые социальные группы. В данном случае необходимо сбалансировать налоговые стимулы к переходу на бензин без свинца с недопущением наложения дополнительных затрат на тех, кто менее всего может себе это позволить. Правительство приняло решение ввести налоговую ставку в размере 2 центов в литра, что существенно меньше предлагавшихся ранее 5 центов с литра.

Внимание должно фокусироваться на том, кто именно «выигрывает» и «проигрывает» от введения каждой из предлагаемых альтернатив. Такая информация поможет сделать наиболее правильный выбор.

Пункт 6. Определить источники данных и допущения, принятые в ходе оценки альтернатив

Объективно анализ строится на определенной информации и некоторых предпосылках (допущениях). При подготовке RIS необходимо указать источники информации, а также используемые предпосылки. Необходимо оценить, как изменение принятых допущений сказывается на привлекательности различных альтернатив. Также возможно возращение к этим допущениям и/или их пересмотр в ходе анализа реально возникших последствий принятых решений.

Пункт 7. Обобщение результатов для каждого представленного варианта

Здесь должен быть представлен перечень различных альтернатив с кратким описанием полученных результатов (см. приведенный ниже пример).

ПРИМЕР: Сводное представление результатов RIS (процедуры анализа воздействия регулирования).

Цель: Снизить уровень бытовых отходов, поступающих на свалку

Вариант

ВЛИЯНИЕ НА

Комментарий

Домашние хозяйства

Бизнес

Государство

Просвещение/ убеждение

Минимум расходов

Минимум расходов (если просветительские программы финансируются государством).

Потенциальный выигрыш отраслей по переработке отходов.

Постоянные просветительские программы обойдутся в х $ ежегодно

Неуверенность в снижении размера отходов.

Эффективно в некоторых случаях.

Может использоваться наряду с другими мерами.

Налог на свалки

Дополнительное налоговое бремя в размере b $ ежегодно

Дополнительное налоговое бремя в размере с $ ежегодно.

Основные отрасли, которые это затронет: …

Увеличение доходов бюджета на d $ . Средства могут быть использованы для финансирования других методов снижения отходов.

Определенность в снижении размера отходов, однако возможно нелегальное сваливание. Необходимость в мониторинге.

Уменьшить величину собираемого мусора или ограничить размер мусорных мешков

Может принудить домохозяйства уменьшить размер отходов путем их утилизации или многоразового использования упаковочных материалов. Не учитывает разницу в размерах и, соответственно, разные бытовые потребности домохозяйств.

Этот вариант трудно применим к бизнесу.

Экономия на сборе мусора, однако она может быть полностью компенсирована затратами на борьбу с запрещенным сваливанием отходов.

Наряду с налогом на свалки может существенно уменьшить размер отходов, заставляя домохозяйства подходить к процессу сбора мусора более творчески. Вероятен некоторый объем нелегального сваливания.

Субсидирование сбора отходов для утилизации

Существенные выгоды для экологически сознательных потребителей. Вероятно снижение отходов на е%.

Выгоды для отраслей, занимающихся утилизацией отходов. Большее число частных фирм может направить собственные ресурсы в эту область.

Затраты на дополнительные субсидии - f $ ежегодно.

Оцениваемое снижение количества мусора на свалках на g %. Нужно определить необходимый уровень субсидирования.

Предоставить оборудование для заготовки компоста.

Существенные выгоды для отдельных потребителей, учитывая, что оборудование будет использоваться.

Минимальное воздействие на бизнес. Фирмы, производящие подобное оборудование, получать выгоду в виде увеличения выручки.

Стоимость предоставления оборудования – h $ ежегодно.

Некоторая неопределенность в том, будет ли использоваться данное оборудование. Оцениваемое снижение размера органических отходов – i %.

2.1.5. Консультации

Пункт 1. Кто представляет основные заинтересованные стороны?

Пункт 2. Каких мнений по данному вопросу придерживаются эти стороны?

Пункт 3. Если консультации носили ограниченный характер или же не были проведены вовсе, почему было расценено, что проведение полноценных консультаций нецелесообразно?

Проведение консультаций со всеми заинтересованными сторонами (соответствующими государственными органами, правительствами штатов и территорий, организациями потребителей, бизнеса, экологическими организациями и т.п.) – основное требование проведения анализа воздействия регулирования (RIS). Это способствует тому, что решение правительством общественных проблем происходит наиболее открытым и прозрачным для общества образом. К тому же консультационный процесс способен существенно повысить общее качество принятого регулирования, так как:

  • достигается баланс между различными интересами;
  • проверяется достоверность правительственных оценок различных последствий возможных решений, включая то, как и будет ли вообще выбранная альтернатива работать на практике. Соответственно, снижается риск появления непредусмотренных обстоятельств при введении той или иной процедуры;
  • выявляются возможные взаимодействия между различными методами регулирования;
  • в результате лучшего понимания и принятия выбранной альтернативы как оптимальной в данных условиях возможно увеличение уровня добровольного соблюдения установленных требований, что снизит расходы на контроль и налагаемые санкции.

Консультации могут проводиться следующими способами:

  • организация многосторонних встреч;
  • разработка и представление документов для публичного обсуждения;
  • указание на проблему, требующую решения и приглашение высказаться всем желающим;
  • организация рабочих групп.

Краткий обзор высказанных мнений является неотъемлемой частью RIS. Сюда следует включить также информацию о консультациях с другими вовлеченными государственными органами и указать, удалось ли достичь консенсуса по основным вопросам.

Выводы и результаты. Представление рекомендуемого варианта

Пункт 1 Представить краткий обзор представленных альтернатив.

Пункт 2 Какой вариант(ы) выбран(ы) в качестве предпочтительного?

Пункт 3 Почему рекомендуется именно этот вариант? Почему были отклонены другие альтернативы?

Рекомендуемый вариант должен отвечать критериям административной простоты, гибкости и эффективности (сравнительной и общей). На орган, предлагающий то или иное регулирующее решение, ложится полная ответственность за доказательство того, что предложенная альтернатива является наилучшей.

Реализация выбранной альтернативы и последующий мониторинг

В этой части описывается механизм введения выбранной альтернативы и порядок мониторинга работы системы. Также здесь могут приводится критерии оценки ее эффективности и варианты отмены/корректировки в случае, если окажется, что принятый вариант не способствует решению проблемы.

Пункт 1. Как будет реализован выбранный вариант?

В этом пункте RIS необходимо учесть некоторые практические вопросы реализации выбранного варианта (если они не были рассмотрены ранее):

  • вопросы административного характера: какой орган будет отвечать за реализацию выбранного варианта, и каким образом он будет организовывать свою работу;
  • какие необходимые действия ожидаются от участников регулируемого сегмента: сбор и предоставление дополнительной информации, заполнение новых форм отчетности, подтверждение опыта, необходимой компетенции или образовательного уровня и т.д.;
  • для всех государственных органов, так или иначе участвующих в процессе реализации выбранного варианта – оценка требующихся дополнительных ресурсов и возникающих в связи с появлением новых функций затрат;
  • объем информации, необходимый для полноценной работы предлагаемой системы (не перекрывается ли он информацией, запрашиваемой в соответствии с уже существующими требованиями, предложения по рационализации информационного потока);
  • как будет обеспечиваться соблюдение установленных требований.

Пункт 2. Является ли выбранный вариант внутренне непротиворечивым, ясным, понятным и доступным для пользователей? Является ли он достаточно гибким, чтобы успешно применяться в разных условиях и обстоятельствах?

Необходимо убедится, что принятый механизм и способ его применения будет правильно понят всеми заинтересованными лицами. В случая принятия определенных законодательных норм следует проследить за тем, чтобы они не дублировали и не противоречили уже существующим требованиям, четко вписываясь в общее правовое поле.

В некоторых случаях можно предусмотреть встроенную возможность для регулирующего органа в определенных случаях отказываться или изменять действующую систему в соответствии с обстоятельствами.

Пункт 3 Какое влияние принятое решение окажет на бизнес, включая малый, и как будут минимизированы дополнительные «бумажные» и административные издержки?

«Бумажные» и административные издержки включают в себя дополнительные издержки для бизнеса, связанные с соблюдением нового типа регулирования. Их можно разделить на две широкие категории:

  • единовременные издержки, такие как расходы на получение дополнительных знаний для выполнения установленных требований, покупку/аренду дополнительного оборудования/помещений, расходы на юридические и консультационные услуги и т.д.;
  • перманентные издержки, такие как расходы на дополнительный персонал (рабочее время), расходные материалы и т.п. – т.е. расходы, связанные с тем, что определенное количество дополнительного времени и ресурсов необходимо будет постоянно направлять на соблюдение новых регулирующих требований.

Необходимо оценить и единовременные, и перманентные издержки. Их величина может быть определена в процессе консультаций с заинтересованными сторонами. Если информации недостаточно, их примерная оценка может быть осуществлена путем разумных предположений, использования доступных данных о структуре издержек и количестве предприятий (организаций), которые будут непосредственно затронуты принятыми регулирующими мерами.

ПРИМЕР. Гипотетический вариант регулирования предусматривает обязательное представление отчета о количестве и типе наемных работников на 1 июля каждого года для всех предприятий текстильной промышленности. Большинство предприятий уже ведут учет такой информации в соответствии с общими требованиями бухучета. Следовательно, расходы на соблюдение требований будут состоять в добавочном рабочем времени на обобщение такой информации и составление отчетности.

Предположим, в данной сфере работают около 30.000 малых предприятий, 3.000 средних и 500 крупных. Единовременные издержки состоят в обучении персонала правильному заполнению нового типа отчетности. Если в среднем на такое объяснение уходит 15 минут, и средняя заработная плата в отрасли – 12$ в час, то единовременные затраты составят 3$ на предприятие. Эта цифра умножается на количество предприятий для получения общей величины единовременных затрат для индустрии (см. таблицу ниже).

Перманентные затраты могут быть измерены как рабочее время на обобщение всей значимой информации, заполнение формы и пересылку ее регулятору. Можно предположить, что эти действия займут 10 минут для предприятий малого бизнеса, 15 – для среднего и 20 – для крупных предприятий. Общие результаты представлены в таблице.

Тип затрат

Малый бизнес

Средний бизнес

Крупные предприятия

Итого

Единовременные

90 000

9 000

1 500

100 500

Перманентные

60 000

9 000

2 000

71 000

Итого:

150 000

18 000

3 500

171 500

Итак, введение данного предложения увеличит общие расходы отрасли на 171500 долларов, что включает в себя 100500 единовременных издержек и 71000 ежегодных расходов.

Приведенный пример показывает, что даже небольшое увеличение издержек отдельного предприятия способно привести к существенному повышению затрат в масштабах всей отрасли.

Оценка затрат бизнеса на следование регулирующим мерам очень важна, так как подобные затраты могут:

  • исказить принятие экономических решений, снижая эффективность использования ресурсов;
  • снизить жизнеспособность бизнеса;
  • быть переложены на потребителей путем повышения цен.

Возможные пути снижения или минимизации таких расходов должны быть рассмотрены.

Пункт 4. Каким образом будет оцениваться эффективность принятого варианта? Как часто?

Пункт 5. Если выбран вариант введения прямого регулирования, предусмотрена ли возможность его пересмотра/отмены по прошествии определенного промежутка времени?

В этой части необходимо рассмотреть, как будут отслеживаться и оцениваться результаты в терминах достижения поставленной цели, и как принятый вариант может быть изменен или вовсе отменен при изменении обстоятельств, приведших к его введению.

По прошествии определенного периода времени после введения выбранной альтернативы ответственный государственный орган должен оценить следующие моменты:

  • Существует ли еще проблема, на решение которой было направлено регулирование?
  • Достигнуты ли поставленные цели?
  • Правильно ли были предугаданы последствия? Возникли ли какие-либо непредвиденные трудности? Проявились ли непредусмотренные косвенные последствия принятого решения?
  • Необходим ли еще принятый вариант? Является ли он все еще оптимальным или в изменившихся условиях лучше подходит другой вариант? Возможно, практический опыт введения альтернативы показал пути ее усовершенствования для достижения поставленной цели.

Комплекс действий по периодической оценке эффективности принятой регулирующей схемы должен включать:

  • разработку механизма обратной связи и рассмотрения жалоб;
  • систему постоянных консультаций с заинтересованными сторонами;
  • регулярное информирование общества о предпринятых мерах, например, путем публикации ежегодного отчета;
  • включение в нормативные акты оговорки о пересмотре/отмене действующей схемы в определенных ситуациях.

В некоторых случаях разумно принятие нормативных актов ограниченного срока действия. Эта оговорка предусматривает автоматическое прекращение действия данного нормативного акта по истечении определенного периода времени, например, пяти лет. По истечении срока по мере необходимости действие регулирования может быть продлено на следующий период. Включение такой оговорки является действенным способом сдерживания общего объема регулирования и снижения числа устаревших, но все еще имеющих юридическую силу регулирующих норм. Акты ограниченного срока действия особенно подходит для мер прямого регулирования, которые были введены для решения проблем временного характера или при чрезвычайных ситуациях (например, меры борьбы с засухой).

Следует отметить, что австралийская схема хорошо обеспечена организационно и методически. На ORR возлагаются функции по консультированию и методическому обеспечению органов, готовящих проекты регулирующих актов. ORR осуществляет консультирование регулирующих органов в процессе подготовки RIS , проводит бесплатное обучение сотрудников соответствующих органов, разрабатывает и распространяет методически материалы, в том числе образцы удачных RIS . По данным ORR, в 2002-2003 гг. Отчеты о регулирующем воздействии с соблюдением установленной формы и полнотой содержащейся в нем информации были подготовлены более чем в 80% случаев.

* * *

Итак, австралийская схема составления Отчета о воздействии регулирования является весьма подробно проработанной и активно применяемой на практике. Применяемый подход менее глобален, чем тот, который начинает использоваться в ЕС, однако он позволяет с разумными издержками давать достаточно точную оценку эффективности различных регуляторных опций.

Примеры RIS, признанные ORR удачными, приведены на сайте http://www.pc.gov.au/orr/index.html.

1.3. Выводы

Суммируя, следует отметить следующее. Введение анализа воздействия регулирования перед принятием регулирующих решений способно существенно повысить общее качество регулирования экономики, что, в свою очередь, способствует экономическому развитию. Учитывая большие претензии к качеству регулирования в России, включая как проблему избыточного административного давления на бизнес, так и неэффективности многих мер государственного регулирования с точки зрения достижения поставленных целей, зарубежный опыт реформ регулирования представляет большой практический интерес.

Для достижения максимального эффекта реформа регулирования должна носить системный характер. Практические подходы к построению эффективной системы государственного регулирования можно разделить на два блока:

1. Построение системы управления процессом регулирования , что предполагает

  • установление приоритетов и основных подходов к регулированию в нормативных актах высокого уровня, в том числе закрепление принципа минимизации государственного вмешательства;
  • установление четких процедур принятия решений о введении государственного регулирования, что включает в себя
    • введение процедур анализа воздействия регулирования (включая рассмотрение альтернативных способов решения существующей проблемы);
    • публичное обсуждение проектов нормативных актов и альтернативных предложений, в том числе проведение консультаций с заинтересованными сторонами;
  • информационное и методическое обеспечение новых подходов к регулированию (включая подготовку и распространение методических материалов, консультирование государственных служащих, занимающихся подготовкой проектов нормативных актов и т.п.)

2. Плановый пересмотр действующего регулирования в том числе:

  • определение графика пересмотра действующего регулирования;
  • при принятии нового регулирования определение способов и периодичности мониторинга его эффективности (и, соответственно, при необходимости его пересмотра).

Итак, использование анализа воздействия регулирования должно носить системный характер и встраиваться в общую схему принятия регулирующих решений. Для наибольшей эффективности работы всей системы принятия регулирующих решений необходимо учесть несколько ключевых моментов.

Во-первых, максимизировать политическую поддержку новым принципам принятия решений. Использование анализа воздействия регулирования должно поддерживаться на самом высоком уровне.

Во-вторых, в развитие базовых принципов необходимо разработать детальные требования к подготовке соответствующих документов на более низком уровне. Можно выделить целую группу стран ЕС, где идея проведения анализа воздействия регулирования на экономику при принятии/рассмотрении проектов регулирующих решений присутствует в виде общих норм и/или обязательств правительства, однако четкой системы для ее воплощения в жизнь не создано. Такая норма носит скорее рекомендательный характер для государственных органов, никакого контролирующего органа за соблюдением этих требований не установлено, процесс выбора альтернатив регулирования также четко не зафиксирован. Такая ситуация, например, в Финляндии, Италии, Испании и Дании. В результате на практике соответствующий анализ либо не проводится вообще, либо проводится формально.

В-третьих, необходимо тщательно распределить ответственность в системе. Обязанность анализировать воздействие принимаемого регулирующего решения на экономику и доказывать необходимость введения этой меры должна лежать на органе, принимающем такое решение (регуляторе). В то же время контроль за этим процессом должен лежать на некоем центральном органе, в функции которого также должно входить предоставление консультационной поддержки регулирующим органам. Данный центральный орган по контролю за регулированием может быть создан на базе одного из министерств (как в Новой Зеландии, Мексике), центрального аппарата правительства (Великобритания) или в качестве независимого органа (Австралия). При этом ответственность между ним и регуляторами должна распределяться таким образом, чтобы, с одной стороны, обеспечить обязательность и качество проведения анализа воздействия при принятии любых регулирующих решений, а с другой - избежать дублирования функций.

В-четвертых, необходимо обеспечить соответствующую образовательную и информационную подготовку регуляторов . Регулирующие органы для проведения качественного анализа воздействия регулирования должны обладать необходимым набором знаний и компетентными кадрами. Задача подготовки таких кадров и составления общих инструкций/руководств по проведению анализа воздействия регулирования может быть возложена на центральных орган по контролю за регулированием (см. предыдущий пункт).

Кроме того, рекомендуется интегрировать анализ воздействия регулирования в процедуру принятия регулирующих решений начиная с самой ранней стадии. Это позволит оценить необходимость прямого вмешательства в экономику на начальном этапе формулировки предложений и будет способствовать увеличению практического использования других альтернатив (мер саморегулирования, со-регулирования и т.п).

При проведении непосредственно самого анализа необходимо придерживаться четкой, но в то же время гибкой методики. Основной принцип является то, что «выбранная альтернатива должна приводить к совокупным выгодам для общества, которые оправдывают возникающие издержки, учитывая перераспределительные эффекты внутри общества». Оптимальным методом обеспечения этого является проведение анализа совокупных выгод и затрат от введения альтернатив (costs- benefits analysis ), и выбор регулирующей опции в соответствии с критерием максимальной чистой выгоды (т.е. максимизирующей благосостояние общества).

При проведении анализа воздействия регулирования следует учитывать максимально широкую перспективу: расценивать не только прямое, но и косвенное влияние существующей проблемы и вариантов ее решения на экономику и общество в целом. Проведение такого анализа на высоком качественном уровне подразумевает сбор и обработку самой различной информации со всех заинтересованных сторон (в частности, касающейся дополнительных расходов бизнеса на следование требованиям регулирования). Поэтому особое внимание следует уделить разработке системы сбора необходимой информации . В частности, большое значение имеют интеграция процесса анализа с публичными консультациями со всеми заинтересованными сторонами и укрепление связей регулирующих органов с различными исследовательскими организациями.

В общем случае рекомендуется повысить степень вовлечения общественности и заинтересованных сторон в процесс принятия регулирующих решений. Это может быть сделано путем проведения широких общественных консультаций на этапе подготовки отчета о воздействии регулирования, его публикации в открытых источниках до принятия самого регулирующего акта, стимулированием различных участников к созданию механизмов саморегулирования и т.п. В некоторых случаях отказ от прямого государственного регулирования в пользу альтернативных мер является более эффективным способом решения проблемы. Разнообразие форм принимаемых регулирующих мер является одним из критериев высокого качества всего регулирования экономики. К тому же тесное взаимодействие с заинтересованными сторонами при разработке мер регулирования повышают доверие участников к системе и, как следствие, создают дополнительные стимулы к соблюдению установленных требований.

Подробный анализ воздействия регулирования, будучи достаточно дорогостоящей мерой, должен фокусироваться на регулирующих мерах, имеющих (или способных оказать) существенное влияние на экономику. При наличии проблемы ограниченности ресурсов (в том числе и временных) такая фокусировка позволит провести наиболее тщательный количественный анализ именно там, где это более всего необходимо. Углубленный анализ незначительных регулирующих мер или ситуаций, когда оптимальная альтернатива видна при гораздо более поверхностной оценке, может лишь подтвердить очевидные выводы и не оправдать затраченные на него времени и усилий, особенно если подготовка детального отчета требует существенных затрат. Возможно установление некоего количественного порога совокупного влияния регулирующего предложения на экономику, при преодолении которого все проекты нормативных актов должны проходить процедуру тщательного анализа воздействия на экономику. Такая практика действует, например, в Корее, где пороговое влияние определено в 10 млрд.корейских вон (около 0,9 млн. долларов) или в воздействии на более чем миллион человек, и в США – 100 млн. долларов ежегодно. Аналогичный порог можно установить в качестве критерия для проверки подготовленного отчета центральным органом по контролю за регулированием.

Кроме повышения качества принимаемого регулирования большое значение имеет оценка эффективности работы уже существующих регулирующих схем и их возможный пересмотр. Следует четко осознавать, что число предписаний, которым бизнес может одновременно полностью подчиняться, ограничено, также как ограничено число регулятивных актов, за исполнением которых тот или иной государственный орган может успешно следить. Кроме того, по прошествии времени и изменении исходных условий отдельные регулирующие меры могут морально устаревать. Своевременный пересмотр и отмена/корректировка таких мер будет способствовать повышению качества регулирования всей экономики.

Следует остановиться на одном проблемном вопросе: должны ли все возможные воздействия (экономические, социальные, экологические) учитываться в рамках одного документа, либо к одному и тому же нормативно-правовому акту может быть применено несколько оценочных процедур. С одной стороны, при проведении комплексной политики логично обеспечивать учет всех возможных последствий принятия того или иного регулирующего решения. С другой стороны, чем больше факторов необходимо учитывать, чем более сложным становится анализ и возникает проблема достаточности ресурсов для осуществления такого анализа.

Однозначного ответа на вопрос, какой из подходов является более предпочтительным, пока нет. Опыт внедрения комплексной оценки воздействия на уровне ЕС может со временем показать, реализуема ли на практике идея учета всех значимых последствий принятия того или иного решения.

2. Процедуры, направленные на повышение качества государственного регулирования в России

В настоящее время в России существуют определенные механизмы, которые в принципе направлены на повышение качества регулирования. Однако, поскольку на практике значительное количество действующих регуляторных норм либо носят характер административных барьеров, либо неэффективны с точки зрения достижения поставленных целей регулирования, можно сделать вывод о том, что действующие механизмы являются недостаточными.

2.1. Общие механизмы, направленные на повышение качества регулирования, действующие в России

Все методы, так или иначе направленные на контроль за качеством принимаемых нормативных актов, можно разделить на две группы:

  • общие процедуры, которые должны соблюдаться для всех нормативных актов;
  • специальные процедуры. В данном случае речь идет прежде всего о процедурах, введенных законом «О техническом регулировании». Мы считаем, что модель, заложенная в данном законе, является хотя и не идеальной, но приближенной к системе, обеспечивающей существенное повышение качества регулирования. Поэтому анализу положений данного закона и вопросам его практического применения посвящен отдельный параграф.

Общие процедуры можно рассматривать как систему «фильтров», действующих на разных стадиях процесса принятия решений – на стадии разработки и принятия нормативных актов разного уровня, введения их в действие. Для разных типов нормативных актов действуют разные процедуры.

Судебный надзор

В настоящее время реально основная роль по проверке соответствия принимаемых нормативных актов действующему законодательству принадлежит судебной системе.

Система судебного надзора за единообразием законотворческой и правоприменительной деятельности в Российской Федерации состоит из нескольких уровней.

Конституционный контроль . На федеральном уровне единственным органом конституционного контроля является Конституционный суд Российской Федерации. Он решает исключительно вопросы права и разрешает дела о соответствии Конституции Российской Федерации:

  • федеральных законов, нормативных актов Президента Российской Федерации, Совета Федерации, Государственной Думы, Правительства Российской Федерации;
  • конституций республик, уставов, а также законов и иных нормативных актов субъектов Российской Федерации, изданных по вопросам, относящимся к ведению органов государственной власти Российской Федерации и совместному ведению органов государственной власти Российской Федерации и органов государственной власти субъектов Российской Федерации;
  • договоров между органами государственной власти Российской Федерации и органами государственной власти субъектов Российской Федерации, договоров между органами государственной власти субъектов Российской Федерации;
  • не вступивших в силу международных договоров Российской Федерации.

Правом на обращение в Конституционный суд для возбуждения конституционного судопроизводства обладают Президент Российской Федерации, Совет Федерации, Государственная Дума, одна пятая членов Совета Федерации или депутатов Государственной Думы, Правительство Российской Федерации, Верховный Суд Российской Федерации, Высший Арбитражный Суд Российской Федерации и органы законодательной и исполнительной власти субъектов Российской Федерации.

Также Конституционный Суд проверяет конституционность закона, примененного или подлежащего применению в конкретном деле, по жалобам граждан на нарушение их конституционных прав и свобод и по запросам судов.

Наконец, Конституционный суд – это единственный орган, который имеет право давать официальное толкование Конституции РФ (ст. 125 Конституции РФ, ст.ст. 1, 3, 36 Федерального конституционного закона от 21.07.1994 № 1-фкз «О Конституционном Суде Российской Федерации»).

Конституционный (уставный) контроль на уровне субъектов Российской Федерации. На уровне субъектов РФ действуют конституционные или уставные (в зависимости от правового статуса субъекта федерации) суды, полномочия которых схожи с полномочиями Конституционного суда Российской Федерации. Однако, если Конституционный суд действует (1) на территории всей России, (2) в пределах вопросов, относимых к ведению Российской Федерации и совместному ведению Российской Федерации и ее субъектов, и (3) оценивает соответствие вышеперечисленных актов Конституции РФ, то конституционные (уставные) суды субъектов РФ действуют на территории только одного субъекта РФ и разрешают дела о соответствии конституции или уставу субъекта законов и иных нормативных правовых актов, принятых по вопросам исключительного ведения данного субъекта РФ.

Нормативный контроль судов общей юрисдикции и арбитражных судов . Арбитражные суды и суды общей юрисдикции также играют определенную роль в осуществлении контроля за единообразием нормотворческой деятельности органов законодательной и исполнительной власти всех уровней, а также органов местного самоуправления.

В силу положений ст. 11 Гражданского процессуального кодекса РФ (ГПК РФ) и ст. 13 Арбитражного процессуального кодекса РФ (АПК РФ) арбитражные или общие суды, установив при разрешении конкретного дела, что нормативный правовой акт не соответствует нормативному правовому акту, имеющему большую юридическую силу, применяют нормы акта, имеющего наибольшую юридическую силу. При этом, в соответствии с ч. 3 ст. 13 АПК РФ и Постановлением Конституционного Суда РФ от 16.06.1998 № 19-П по делу о толковании отдельных положений статей 125, 126 и 127 Конституции Российской Федерации, если при рассмотрении конкретного дела суд придет к выводу о несоответствии закона, примененного или подлежащего применению в рассматриваемом деле, Конституции Российской Федерации, суд обязан обратиться в Конституционный Суд Российской Федерации с запросом о проверке конституционности этого закона.

Использование судебных механизмов при осуществлении нормативного контроля со стороны прокуратуры, органов законодательной и исполнительной власти, органов местного самоуправления и общественности . Еще один способ участия судов в надзоре за единообразием законотворческой деятельности закреплен в главе 24 ГПК РФ «Производство по делам о признании недействующими нормативных правовых актов полностью или в части».

Суд возбуждает подобное дело по заявлению гражданина или организации, считающих, что принятым и опубликованным в установленном порядке нормативным правовым актом органа государственной власти, органа местного самоуправления или должностного лица нарушаются их права и свободы, гарантированные Конституцией Российской Федерации, законами и другими нормативными правовыми актами, а также по обращению прокуратуры. В случае, если нормативным актом нарушается компетенция Президента Российской Федерации, Правительства Российской Федерации, законодательного (представительного) органа субъекта Российской Федерации, высшего должностного лица субъекта Российской Федерации, органа местного самоуправления или главы муниципального образования, эти органы или должностные лица тоже вправе обратиться в суд с заявлением о признании такого акта противоречащим закону полностью или в части.

В соответствии со ст.ст. 24, 26 и 27 ГПК РФ Верховный суд российской Федерации рассматривает дела об оспаривании нормативных правовых актов Президента Российской Федерации, Правительства Российской Федерации и иных федеральных органов государственной власти, Верховный суды республики, краевые, областные суды, суды городов федерального значения, суды автономной области и автономного округа рассматривают дела об оспаривании нормативных правовых актов органов государственной власти субъектов Российской Федерации, а районные суды рассматривают дела об оспаривании всех остальных нормативно-правовых актов.

Надзор за единообразием правоприменительной практики. Помимо участия в осуществлении контроля непосредственно за нормотворческой деятельностью, Верховный суд РФ и Высший Арбитражный суд РФ дают разъяснения по вопросам применения норм права в судебной практике, которые многими специалистами признаются обязательными для всех нижестоящих судов. Таким образом осуществляется судебный надзор за единообразием применения законодательства на всей территории Российской Федерации.

Таким образом, в соответствии с действующим законодательством судебная власть имеет весьма широкие полномочия по отмене нормативных актов, не соответствующих Конституции РФ или федеральным законам. Однако объективно судебный механизм контроля является хотя и необходимым, но явно недостаточным для предотвращения принятия нормативных актов, ущемляющих права граждан или юридических лиц и/или являющихся незаконными.

В целом, положение судебной власти в процессе нормотворческой деятельности можно назвать довольно пассивным. С одной стороны, это соответствует демократической теории разделения властей, которая стоит в основе государственной системы управления в России, а с другой стороны, резко сужает возможность судьи непосредственно воздействовать на законодателя с целью унификации системы регулирования. Это нелогично, так как именно судья, повседневно применяя действующие нормы, имеет более точное представление о правовых коллизиях и пробелах в законодательстве. Однако единственным случаем, когда суд может выступать в качестве инициатора рассмотрения дела о признании нормативного акта недействующим, – это запрос в Конституционный суд РФ о проверке конституционности закона, подлежащего применению в конкретном деле. Дела же о признании недействующими нормативных правовых актов всех других видов возбуждаются только по инициативе других лиц.

Другая важная проблема связана с тем, кто может быть инициатором отмены того или иного нормативного акта в судебном порядке. Заявителем, как правило, может быть только лицо, прямо и непосредственно пострадавшее от незаконного нормативного акта. Причем заявителю придется доказывать, что ему был нанесен ущерб вследствие принятия того или иного нормативного акта. Таким образом, очевидный факт противозаконности нормативного акта сам по себе не может стать предметом судебного разбирательства. Такие иски сразу отклоняются судами на том основании, что судебный процесс не предусматривает возможности «абстрактного нормоконтроля».

Еще одной проблемой, которая в определенной мере сведет на нет даже предоставление судам более широких полномочий в сфере нормативного контроля, является общая гражданская пассивность судей. В стране не хватает судейских кадров, поэтому действующие судьи перегружены работой, им не хватает времени даже для соблюдения процессуальных сроков по текущим делам. Большинство гражданских дел в судах общей юрисдикции длятся более года, а иногда и по 2, 3, 5 лет, и не всякий судья пойдет на дополнительное затягивание процесса, которое неминуемо последует, если он направит запрос в Конституционный суд, производство в котором также не отличается оперативностью. Поэтому можно предположить, что даже при законодательном закреплении более активной роли судов в сфере надзора за единообразием законодательства, подавляющее большинство судей не воспользуется предоставленными им возможностями.

Нельзя сбрасывать со счетов и длительность судебного разбирательства. Даже если иск об отмене того или иного нормативного акта подается сразу после его вступления в силу, судебный процесс неминуемо займет несколько месяцев, а то и лет.

«Фильтры» в системе законодательной власти

В рамках законодательной власти основной фильтр, который может ограничивать принятие «некачественны» законов, обеспечивается последовательным принятием федерального закона Государственной Думой, его последующим утверждением Советом Федерации и подписанием Президентом. Соответствующие правила установлены на уровне Конституции РФ. Причины, по которым Совет Федерации отказывается утверждать тот или иной закон, а Президент его подписывать, могут быть весьма разнообразны.

Порядок внесения законопроектов в Государственную Думу, их рассмотрения и принятия регулируется Регламентом Государственной Думы, утвержденный Постановлением Государственной Думы Федерального Собрания Российской Федерации от 22 января 1998 года N 2134-II ГД (последние изменения внесены 23 мая 2003 года). Регламент оговаривает вопросы, связанные с обеспечением «юридической чистоты» законопроекта (в частности, обязательность экспертизы законопроектов со стороны Правового управления Аппарата Государственной Думы). Кроме того, в Регламенте заложены определенные меры по обеспечению публичности обсуждения законопроектов, учету мнения заинтересованных сторон.

Однако в целом процедура принятия федеральных законов, описанная в Регламенте Государственной Думы, не гарантирует от принятия законов, имеющих негативные социально-экономические последствия. Во-первых, в этом документе жестко оговорена необходимость только юридической экспертизы. Так, финансово-экономическое обоснование требуется только для законопроектов, реализация которых требует материальных затрат (при этом на практике в качестве материальных затрат рассматривается, как правило, только необходимость прямого финансирования из государмтвенного, а отнюдь не дополнительные издержки, которые вынуждены нести хозяйствующие субъекты или потребители). В соответствии с Конституцией только при наличии заключения Правительства Российской Федерации могут быть внесены законопроекты о введении или отмене налогов, освобождении от их уплаты, о выпуске государственных займов, об изменении финансовых обязательств государства, другие законопроекты, предусматривающие расходы, покрываемые за счет федерального бюджета. Соответственно для других законопроектов заключения Правительства строго обязательным не является.

Во-вторых, все механизмы, связанные с публичностью обсуждения законопроектов, фактически не являются обязательными. Вопрос, с кем консультируется Дума при разработке и принятии того или иного закона, полностью оставлен на усмотрение соответствующих комитетов.

В-третьих, и это самое главное, Регламент Государственной Думы является документом, принятым самой Думой. Несоблюдение Регламента не является препятствием к принятию законов – Дума имеет право по своему усмотрению отступать от принятого регламента. Если первые два недостатка системы могут быть устранены путем внесения соответствующих изменений в регламент, последняя проблема неустранима, поскольку положение о том, что Государственная Дума сама определяет порядок собственной работы закреплено в Конституции РФ.

«Фильтры» в системе федеральных органов исполнительной власти

В системе федеральных органов исполнительной власти существует несколько процедур, так или иначе направленных на повышение качества регулирующих решений, принимаемых нормативными актами разного уровня. Процедуры связаны с деятельностью Правительства в качестве субъекта законодательной инициативы, с принятием постановлений и распоряжений Правительства в пределах его компетенции, с принятием нормативных документов отдельными федеральными органами исполнительной власти.

Общие полномочия Правительства по регулированию социально-экономической деятельности определены Конституций РФ и Федеральным конституционным законом от 17.12.1997 N 2-ФКЗ «О Правительстве Российской Федерации» (с изменениями, внесенными 31.12.1997 и 19.06.2004).

Более детально вопросы подготовки и рассмотрения проектов нормативных актов регулируются Регламентом Правительства Российской Федерации, утвержденным Постановлением Правительства РФ от 1 июня 2004 г. №260. Надо отметить, что в новом Регламенте Правительства вопросы подготовки нормативных актов разного уровня прописаны более подробно, чем в предыдущей версии этого документа.

В частности, Регламентом Правительства предусмотрены:

· Общая норма, в соответствии с которой проекты актов, требующих решения Правительства, вносятся в Правительство с пояснительной запиской, содержащей необходимые расчеты, обоснования и прогнозы социально-экономических, финансовых и иных последствий реализации предлагаемых решений (п. 53 Регламента);

· Система согласований вносимых нормативных актов с органами исполнительной власти по вопросам их компетенции. При наличии разногласий проводятся согласительные совещания. Проект акта Правительства может быть внесен в Правительство с разногласиями только вместе с протоколом согласительного совещания и подлинниками замечаний, подписанными соответствующими руководителями, имеющими разногласия (пп. 57-59 Регламента);

· Проекты федеральных законов, указов Президента Российской Федерации нормативного характера и постановлений Правительства после их согласования и до внесения в Правительство направляются на заключение в Министерство юстиции Российской Федерации, которое дает оценку проекта нормативного акта на предмет его соответствия актам более высокой юридической силы, отсутствия внутренних противоречий и пробелов в правовом регулировании соответствующих отношений, а также соблюдения правил юридической техник (п.60 Регламента);

· Проекты нормативных актов, оказывающих влияние на доходы или расходы федерального бюджета, бюджетов субъектов Российской Федерации, местных бюджетов и бюджетов государственных внебюджетных фондов направляются на заключение в Министерство финансов, а проекты нормативных актов, регулирующих отношения субъектов предпринимательской деятельности или их отношения с государством, а также оказывающих влияние на макроэкономические показатели развития страны - в Министерство экономического развития и торговли.

Вопросы, связанные с подготовкой законопроектов в органах исполнительной власти, конкретизированы в Постановлении Правительства РФ от 15 апреля 2000 года N 347 «О совершенствовании законопроектной деятельности Правительства Российской Федерации» (с изменениями на 20.08.2004) и Постановлении Правительства РФ от 02.08.2001 N 576 «Об утверждении Основных требований к концепции и разработке проектов федеральных законов» (с изменениями на 20.08.2004).

Для методического обеспечения законотворческого процесса приказом Министерства юстиции Российской Федерации и Института законодательства и сравнительного правоведения при Правительстве Российской Федерации от 10 января 2001 года N 3/51 утверждены «Методические правила по организации законопроектной работы федеральных органов исполнительной власти». Правила носят достаточно общий характер и фактически еще раз повторяют, какие документы и в каком порядке должны готовиться при разработке законопроекта. В предыдущей главе излагалось, насколько подробными являются методические материалы по подготовке отчета о регулирующем воздействии в Австралии. Для сравнения приведем выдержку из «Методических правил» Минюста, описывающую, как готовить документы, сопровождающие законопроект (врезка 2.1).

Врезка 2.1. Подготовка документов, прилагаемых к законопроекту (выдержка из «Методических правил по организации законопроектной работы федеральных органов исполнительной власти»)

24. К тексту законопроекта прилагаются: пояснительная записка, финансово-экономическое обоснование, проект распоряжения Правительства Российской Федерации о внесении законопроекта в Государственную Думу Федерального Собрания Российской Федерации и назначении официального представителя Правительства Российской Федерации при рассмотрении законопроекта палатами Федерального Собрания Российской Федерации.

25. В пояснительной записке к законопроекту требуется в краткой форме изложить следующие сведения:

- обоснование необходимости разработки законопроекта;

- предмет, цели и основные положения законопроекта;

- условия реализации законопроекта;

- прогноз социально-экономических и иных последствий реализации законопроекта, его место в системе действующего законодательства;

- перечень актов федерального законодательства, подлежащих признанию утратившими силу, приостановлению, изменению, дополнению или разработке в связи с принятием данного законопроекта.

26. В случае разработки законопроекта, реализация которого потребует финансовых или материальных затрат, необходимо вместе с законопроектом представить его финансово-экономическое обоснование.

Обоснование должно основываться на тщательном финансовом, экономическом, статистическом анализах и содержать точные расчеты и сведения об источниках финансирования реализации законопроекта на текущий и (или) последующие годы.

В целом следует отметить, что в структуре исполнительной власти действующие процедуры направлены, прежде всего, на обеспечение «юридической чистоты» разрабатываемых документов, но не из экономической целесообразности. Требования к обоснованию последней носят предельно общий характер.

Кроме того, существует та же проблема, что и в органах законодательной власти: нарушение процедур не является абсолютной гарантией того, что нормативный акт не будет принят.

Помимо процедур, действующих в процессе подготовки проектов нормативно-правовых актов, для актов органов исполнительной власти есть два дополнительных «фильтра», которые могут привести к их отмене (невступлению в силу).

Постановления и распоряжения Правительства Российской Федерации в случае их противоречия Конституции Российской Федерации, федеральным конституционным законам, федеральным законам и указам Президента Российской Федерации могут быть отменены Президентом Российской Федерации.

Для нормативных актов «низшего порядка» определенным фильтром служила их регистрация в Министерстве юстиции. На основании п. 5 ст. 6 Положения о Министерстве юстиции Российской Федерации, утвержденного Указом Президента РФ от 13.10.2004 № 1313, Минюст осуществляет государственную регистрацию нормативных правовых актов федеральных органов исполнительной власти, затрагивающих права, свободы и обязанности человека и гражданина, устанавливающих правовой статус организаций или имеющих межведомственный характер, а также актов иных органов в случаях, предусмотренных законодательством Российской Федерации.

В соответствии с п. 10 Указа Президента от 23.05.1996 № 763 «О порядке опубликования и вступления в силу актов Президента Российской Федерации, Правительства Российской Федерации и нормативных правовых актов федеральных органов исполнительной власти» те нормативные правовые акты федеральных органов исполнительной власти, которые подлежат государственной регистрации, но ее не прошли, а также зарегистрированные, но не опубликованные в установленном порядке, не влекут правовых последствий, как не вступившие в силу, и не могут служить основанием для регулирования соответствующих правоотношений, применения санкций к гражданам, должностным лицам и организациям за невыполнение содержащихся в них предписаний. На указанные акты нельзя ссылаться при разрешении споров.

Фактически решение о том, подлежит какой-либо ведомственный нормативный акт государственной регистрации или нет, принимает Министерство юстиции РФ. В соответствии с Положением о Министерстве юстиции Российской Федерации, Минюст осуществляет регистрацию ведомственных нормативно-правовых не только в заявительном порядке, когда соответствующий орган исполнительной власти сам предоставляет нормативный акт на государственную регистрацию, но и принудительно. Согласно подпункту 15 п. 7 Положения Минюст осуществляет проверку деятельности федеральных органов исполнительной власти по отбору нормативных правовых актов, подлежащих государственной регистрации, и при необходимости запрашивает нормативные правовые акты в целях их государственной регистрации. Запросы Минюста обязательны для исполнения.

При отказе в государственной регистрации Минюст возвращает нормативно-правовой акт издавшему его органу с указанием причин отказа. В течение 10 дней со дня получения отказа в государственной регистрации руководитель федерального органа исполнительной власти издает соответствующий документ об отмене нормативного правового акта, в регистрации которого отказано, и направляет его копию обратно в Министерство юстиции.

В отношении нормативных актов субъектов РФ Минюст проводит юридическую экспертизу на предмет их соответствия федеральному законодательству (подпункт 17 п. 7 Положения о Минюсте). При выявлении в акте положений, не соответствующих Конституции Российской Федерации и (или) федеральному законодательству, в орган государственной власти субъекта Российской Федерации, принявший акт, направляется экспертное заключение для рассмотрения и принятия мер по устранению выявленных нарушений. Экспертное заключение может быть также направлено в прокуратуру соответствующего органа для последующего обжалования нормативного акта в судебном порядке.

К плюсам механизма регистрации нормативных актов в Минюсте относится, безусловно, его превентивный характер. При прочих равных условиях акт, содержащий грубые нарушения действующего законодательства, просто не вступает в силу.

Однако эффективность этого способа ограничения ведомственного нормотворчества также оставляет желать лучшего. Во-первых, критерии регистрации достаточно расплывчаты. Хотя Минюст и имеет право затребовать любой нормативный акт для проверки, есть риски, что часть актов, подпадающих под установленные критерии, все равно «проскочит» через данный фильтр. Очень часто Минюст возвращается к вопросам оценки допустимости регистрации того или иного акта не по собственной инициативе, а с подачи заинтересованных лиц. С нашей точки зрения, целесообразно было бы наделить соответствующий орган полномочиями по регистрации всех нормативно-правовых актов федеральных органов исполнительной власти, применимых вне самих органов исполнительной власти.

Во-вторых, Минюст проверяет исключительно «юридическую чистоту» нормативно-правового акта, а не его экономическую целесообразность. Нередки случаи, когда нормативные акты, которым было отказано в регистрации, несколько видоизменялись, но при этом проблема их негативного воздействия на хозяйствующих субъектов отнюдь не решалась.

Таким образом в системе исполнительной власти, также как и в системе власти законодательной, в настоящее время не предусмотрено эффективных механизмов учета социально-экономических последствий вводимого регулирования и рассмотрения альтернативных вариантов решения проблемы. Существующие «фильтры» являются необходимыми, но отнюдь недостаточными для повышения качества регулирующих решений.

Функции федерального антимонопольного органа

В структуре органов исполнительной власти существует один «фильтр», направленный на проверку не только «юридической чистоты», но и экономического содержания нормативных актов.

В соответствии со ст. 12 Федерального закон от 22.03.1991 № 948-1 «О конкуренции и ограничении монополистической деятельности на товарных рынках» федеральный антимонопольный орган вправе выдавать федеральным органам исполнительной власти, органам исполнительной власти субъектов Российской Федерации, органам местного самоуправления и иным наделенным функциями или правами указанных органов власти органам или организациям, а также их должностным лицам предписания:

  • об отмене или изменении принятых ими актов, противоречащих антимонопольному законодательству;
  • о прекращении нарушений антимонопольного законодательства;
  • о расторжении или об изменении соглашений, заключенных ими и противоречащих антимонопольному законодательству;
  • о совершении действий, направленных на обеспечение конкуренции

Предписания антимонопольного органа являются обязательными для исполнения в соответствии с законом.

Требования к актам и действиям органов государственной власти в части неограничения конкуренции определены ст.ст. 7-8 закона «О конукренции…».

Основанием для возбуждения и рассмотрения дел, принятия решений и выдачи предписаний антимонопольным органом являются представления государственных и местных органов власти и самоуправления, заявления организаций и физических лиц, а также инициатива антимонопольного органа (п. 1.1 Правил рассмотрения дел о нарушениях антимонопольного законодательства, утвержденных приказом ГАК России от 25.07.1996 № 91 с изменениями на 25 ноября 2003 года).

Решение или предписание антимонопольного органа может быть обжаловано в течение трех месяцев. Федеральные органы исполнительной власти, органы исполнительной власти субъектов Российской Федерации, органы местного самоуправления, иные наделенные функциями или правами указанных органов власти органы или организации (их должностные лица) обжалуют решения и предписания федерального антимонопольного органа в арбитражном суде (ст. 28 Федерального закона от 22.03.1991 № 948-1 «О конкуренции и ограничении монополистической деятельности на товарных рынках»).

В случае неисполнения предписания федерального антимонопольного органа на виновных должностных лиц в системе государственной службы ( это все органы, кроме местного самоуправления) могут быть наложены дисциплинарные взыскания вплоть до освобождения от занимаемой должности в соответствии с Указом Президента РФ от 06.06.1996 № 810 «О мерах по укреплению дисциплины в системе государственной службы». Однако в самом законе «О конкуренции…» санкции за нарушение соответствующих статей не прописаны. Достаточно затруднен и процесс компенсации вреда хозяйствующим субъектам, пострадавшим от решений/действий должностных лиц, ограничивающих конкуренцию.

Само по себе наличие соответствующих полномочий у федерального антимонопольного органа представляется чрезвычайно важным. Именно конкурентное законодательство составляет основу реформы регулирования во многих странах, именно на него опирается система анализа регулирующего воздействия.

В России следует отметить две проблемы, связанные с применением данного механизма. Во-первых, положения закона «О конкуренции…» распространяются только на акты, действия и соглашения федеральных органов исполнительной власти, органов государственной власти субъектов Российской Федерации и органов местного самоуправления. Они не применяются к законодательству. Не очень понятно, насколько подпадают под действие статей 7 и 8 закона «О конкуренции…», например, действия Центрального Банка (входит ли он в состав «иных наделенных функциями или правами указанных органов власти органов или организаций»). Во-вторых, существуют проблемы правоприменения: недостаточная активность федерального антимонопольного органа в данной сфере и отсутствие значимых санкций к нарушителям. В- третьих, антимонопольные органы вступают в игру уже после принятия нормативных актов. Иными словами, существует та же проблема, что и в случае судебного обжалования: пока идет рассмотрение дела, соответствующий нормативный акт продолжает действовать. Хотя сроки рассмотрения дел в антимонопольном органе не так велики, как в суде, но все равно среднее рассмотрение занимает несколько месяцев. С учетом того, что фактически не отработаны процедуры компенсации вреда хозяйствующим субъектам, пострадавшим вследствие нарушений антимонопольного законодательства, можно констатировать, что наличие подобного «фильтра» полностью не решает проблему ограничивающих конкуренцию регуляций.

С нашей точки зрения, положения антимонопольного законодательства, направленные на недопущение действий государственных органов, в частности, принятия нормативных актов, ограничивающих конкуренцию, нуждаются, во-первых, в некоторой конкретизации и расширении, в частности по вопросу санкций за их неисполнение и компенсации вреда, а во-вторых, в действиях по более активному их применению, в том числе со стороны хозяйствующих субъектов.

2.2. Процедуры принятия нормативных актов, закрепленные законом «О техническом регулировании»

Существенным шагом, направленным на упорядочение государственного регулирования, стало принятие Федерального закона "О техническом регулировании" №184-ФЗ от 27 декабря 2002 г., вступившего в действие с 1 июля 2003 г. Закон содержит множество новаций, которые позволяют радикально изменить систему установления и контроля за соблюдением обязательных требований к продукции, в том числе зданиям, строениям и сооружениям, процессам производства, эксплуатации, хранения, перевозки, реализации и утилизации. Закон заложил основы не просто "косметического ремонта", а радикальной перестройки системы, которая потенциально может существенно снизить издержки хозяйствующих субъектов и государства, связанные с подтверждением соответствия обязательным требованиям и контролем за соблюдением таких требований.

Следует подробнее остановиться на процедурной стороне установления обязательных требований, подробно прописанной в данном законе[19] . Это первая попытка упорядочить процесс принятия регулирующих решений на уровне закона, которая может быть использована в качестве образца для других сфер экономического регулирования. Более того, заложенный в законе подход во многом соответствует тем мерам по повышению качества регулирования, которые реализовывались в рамках реформ регулирования в разных странах. Поэтому чрезвычайно важно проанализировать как само содержание установленных в законе норм, так и практику его применения.

В соответствии с законом обязательные требования к продукции, процессам производства, эксплуатации, хранения, перевозки, реализации и утилизации, выполнению работ и оказания услуг могут устанавливаться только техническими регламентами. Они принимаются только "в целях: защиты жизни или здоровья граждан, имущества физических или юридических лиц, государственного или муниципального имущества; охраны окружающей среды, жизни или здоровья животных и растений, а также предупреждения действий, вводящих в заблуждение приобретателей. Принятие технических регламентов в иных целях не допускается" (ст.6). При разработке технических регламентов могут использоваться международные или национальные стандарты.

Основной целью принятия технических регламентов является установление минимально необходимых требований, обеспечивающих различные виды безопасности продукции и процессов (химическую, биологическую, ядерную и радиационную безопасность, взрывобезопасность и т.п.). Содержащиеся в технических регламентах обязательные требования являются исчерпывающими, имеют прямое действие на всей территории страны и могут быть изменены только путем внесения изменений и дополнений в соответствующий технический регламент.

Технические регламенты принимаются федеральным законом. Они могут также приниматься международными договорами, подлежащими ратификации (ст.10 п.2). В особых случаях возможно принятие технических регламентов указом Президента и Постановлением Правительства. Федеральные органы исполнительной власти могут принимать в сфере технического регулирования документы только рекомендательного характера.

В законе подробно описан порядок разработки и принятия технических регламентов (ст.9), который является весьма нетипичным для российской нормотворческой практики.

Во-первых, в законе прямо указывается, что разработчиком технического регламента может быть любое лицо. Таким образом, разработка системы обязательных требований перестает быть монополией государства. Иными словами правила, определяющие условия создания технических регламентов, допускают конкуренцию на институциональном рынке, что может оказать существенное влияние не только на масштабы деятельности по подготовке технических регламентов, но и на качество законопроектов.

Во-вторых, вся процедура разработки технического регламента должна быть максимально открытой. Федеральный орган исполнительной власти по техническому регулированию обязан опубликовать уведомление о разработке проекта технического регламента в своем печатном органе и в электронной форме в информационной системе общего пользования (в Интернете). В уведомлении указывается цель разработки регламента, обосновывается необходимость такой разработки, указывается, к каким объектам он применяется, каким образом можно ознакомиться с проектом, данные разработчика. После опубликования уведомления проект технического регламента должен быть доступен для ознакомления всех заинтересованных лиц. Срок публичного обсуждения проекта технического регламента с момента опубликования уведомления не может быть меньше 2 месяцев. Обязанность предоставления копии проекта технического регламента возлагается на его разработчика. Соответственно, должно публиковаться и уведомление о завершении публичного обсуждения технического регламента, в котором, в частности, перечисляются полученные в письменной форме замечания заинтересованных лиц.

Отдельно оговорено, какие документы должны предоставляться при внесении законопроекта о техническом регламенте в Государственную Думу (проект может вноситься любым субъектом права законодательной инициативы). Это:

  • обоснование необходимости принятия технического регламента с указанием тех требований, которые отличаются от положений международных стандартов или обязательных требований, действующих в России на момент разработки проекта;
  • финансово-экономическое обоснование проекта;
  • документы, подтверждающие, публикацию уведомления о разработке проекта и о завершении публичного обсуждения технического регламента;
  • перечень полученных замечаний.

По сравнению с общими процедурами существенной новацией является включение в пакет документов последних двух позиций.

Собственно проект технического регламента и весь пакет документов к нему направляется Государственной Думой для получения отзыва в правительство.

Обязательна также публикация проекта закона о техническом регламенте, принятого в первом чтении (и в издании органа по техническому регулированию, и в электронной форме).

Перед вторым чтением обязательна экспертиза законопроекта экспертными комиссиями, в которых на паритетных началах должны быть представлены представители федеральных органов исполнительной власти, научных организаций, саморегулируемых организаций, общественных объединений потребителей и предпринимателей. Порядок создания и деятельности таких комитетов должен быть утвержден Правительством. Заключение экспертных комиссий также должны быть опубликованы.

Из самого факта принятия технических регламентов федеральными законами следует, что они будут опубликованы и окажутся доступными для всех заинтересованных лиц. В этом еще одно выгодное отличие новой системы от существующего порядка установления обязательных требований в ГОСТах, СНиПах и СанПиНах, которые в открытой печати не публиковались и для широкой публики были просто недоступны. Это облегчит соблюдение хозяйствующими субъектами обязательных требований, ведь значительная часть их нарушений на сегодня является следствием не умысла, а незнания. Новый закон позволит также избежать достаточно часто встречающихся на сегодняшний день ситуаций, когда в договоре содержится ссылка на ГОСТ, СНиП или другой документ, а одна из сторон не в состоянии ознакомиться с содержанием этого документа. Эта ситуация типична, например, для жилищно-коммунальной сферы. В договоре с потребителем может быть сказано, что качество, например, питьевой воды должно соответствовать ГОСТу, а сами параметры качества не указаны. Ознакомиться с ГОСТом у рядового потребителя возможности практически нет.

Итак, в рамках предложенной процедуры должно обеспечиваться:

  • ограничение ведомственного нормотворчества по установлению обязательных требований;
  • отсутствие монополии на разработку технических регламентов;
  • публичность обсуждения проектов технических регламентов заинтересованными сторонами и обязанность разработчика проекта регламента реагировать на полученные замечания;
  • возможность при принятии решения оценить не только сам текст законопроекта, но и поступившие замечания.

Таким образом, предлагаемая схема является безусловным шагом вперед по сравнению со «стандартными» методами разработки и принятия нормативных актов, имеющих существенное воздействие на хозяйствующих субъектов.

В то же время следует отметить ряд практический проблем, связанных с применением указанных процедур. В частности, существует противоречие между общими процедурами законопроектных работ Правительства и специальными процедурами, заложенными в Законе. В принципе, подобная ситуация не является уникальной: в частности, специальные процедуры предусмотрены в России для бюджетного законодательства. Однако для разрешения существующей ныне коллизии представляется целесообразными внесение изменений в Регламенты Правительства и Государственной Думы, которые учитывали бы положения закона «О техническом регулировании» и специфику разработки технических регламентов.

2.3. Выводы

Существующие в России общие процедуры обеспечения качества регулирования, включая механизмы судебного обжалования, «фильтров» в системе законодательной и исполнительной власти, являются важными, но отнюдь недостаточными. В большинстве своем они направлены на обеспечение «юридической чистоты», но не экономической целесообразности регулирования. Главные проблемы связаны с:

  • отсутствием процедур, позволяющих ex ante оценивать экономическую эффективность предлагаемых мер государственного регулирования, причем в сравнении не с идеальной моделью или текущим состоянием проблемы, а с другими возможными вариантами решения существующей проблемы;
  • отсутствием жесткой обязательности соблюдения даже действующих процедур для того, чтобы нормативный акт был принят;
  • ограниченностью субъектного состава лиц, которые могут в судебном порядке обжаловать нормативные акты.

Единственный экономический фильтр связан с полномочиями, предоставляемыми законом «О конкуренции и ограничении монополистической деятельности на товарных рынках» федеральному антимонопольному органу в сфере контроля за антиконкурентными последствиями решений и действий федеральных органов исполнительной власти, органов государственной власти субъектов Федерации и органов местного самоуправления. Однако, во-первых, эти механизмы действуют только ex post. Во-вторых, полномочия антимонопольного органа распространяются только на нормативные акты, принимаемые федеральными органами исполнительной власти, органами субъектов федерации и органами местного самоуправления. Более того, по всем действиям предусмотрена оговорка «если иное не предусмотрено федеральным законодательством». В-третьих, есть серьезные проблемы с правоприменением в этой сфере.

Соответственно приоритетной оказывается задача разработки и внедрения механизмов, направленных на анализ именно экономической эффективности тех или иных регулирующих решений. Подробно рекомендации по внедрению таких механизмов будут изложены в следующей главе.

Первой попыткой комплексного описания именно процедурной стороны принятия нормативных актов, включая механизмы публичного обсуждения их проектов, явился закон «О техническом регулировании». В целом прописанные в нем процедуры выглядят достаточно разумными и могущими обеспечить повышение качества принимаемых законов. Однако при практическом применении данного закона стали понятны проблемы и риски, связанные с введением формализованных процедур, которые следует учитывать при разработке аналогичных механизмов в других сферах. Отметим, что одной из главных проблем является незащищенность описанных процедур. В законе не сказано, что принятие технического регламента, по отношению к которому какие-либо процедурные требования были не соблюдены, не допускается. Не предусмотрено и никаких санкций за нарушение этих процедур. Насколько реально будет оспорить законы о технических регламентах, принятые с нарушением прописанных в законе процедур, например, в Конституционном суде, покажет только время. В целом проблемы реализации реформы технического регулирования связаны как с нормативно-правовым обеспечением реформы технического регулирования (определенные пробелы в тексте самого закона, значительное число отсылочных норм и, соответственно, важность полного соответствия подзаконной базы как букве, так и идеологии закона), так и с отсутствием поддерживающих механизмов (информационно-просветительской кампании, методических материалов и т.п.), что является слабым местом многих глобальных экономических реформ.

3. Направления повышения качества регулирования в России

Изложенное в предыдущих разделах описание процедур, направленных на повышение качества регулирования, используемых в различных странах, а также опыт России, позволяют сформулировать рекомендации по дальнейшему повышению качества регулирования. Под повышением качества регулирования имеется ввиду как ограничение административного давления на бизнес вследствие излишнего регулирования, так и выбор инструментов регулирования, в наибольшей степени отвечающих поставленной цели регулирования.

Совершенствование системы государственного регулирования признается одним из важнейших направлений экономической политики в России. В то же время, с нашей точки зрения, в настоящее время не до конца проработаны не только конкретные действия по повышению качества регулирования, но и концептуальный подход к совершенствованию системы регулирования.

Подобный концептуальный подход должен базироваться на двух элементах:

  1. Анализе рекомендаций и зарубежного опыта использования методов и процедур, повышающих качество регулирования;
  2. Учете особенностей российского нормотворческого процесса и правоприменения.

Кратко суммируем основные выводы, вытекающие из зарубежного опыта.

Построение эффективной системы регулирования должно включать два блока:

- создание эффективной системы принятия решений для введения нового регулирования;

- программу пересмотра уже принятого регулирования на предмет его экономической целесообразности.

В рамках первого блока необходимо:

- установление приоритетов и основных подходов к регулированию в нормативных актах высокого уровня (как программных документах правительства, так и законах);

- установление четких процедур принятия решений о введении государственного регулирования, что включает в себя

- введение процедур анализа воздействия регулирования (включая рассмотрение альтернативных способов решения существующей проблемы);

- публичное обсуждение проектов нормативных актов и альтернативных предложений, в том числе проведение консультаций с заинтересованными сторонами;

- невозможность принятия нормативных актов с нарушением установленных процедур;

- санкции за нарушение установленных процедур подготовки и принятия нормативных актов;

- расширение возможностей обжалования нормативных актов, в том числе по процедурных основаниям;

- информационное и методическое обеспечение новых подходов к регулированию (включая подготовку и распространение методических материалов, обучение и консультирование государственных служащих, занимающихся подготовкой проектов нормативных актов, разъяснение необходимости и сути реформы общественности и т.п.);

- развитие альтернативных способов регулирования рынков, в том числе саморегулирования.

В рамках второго блока необходимым является:

- определение порядка и графика пересмотра действующего регулирования;

- при принятии нового регулирования определение способов и периодичности мониторинга его эффективности (и, соответственно, при необходимости его пересмотра).

Все эти подходы являются вполне реализуемыми в России. Анализ российской практики показывает, что из рекомендуемых элементов в России в некоторой степени присутствуют механизмы публичного обсуждения проектов регулирующих решений (для технических регламентов - в формализованном виде, для остальных нормативно-правовых актов – на уровне «доброй воли» разрабатывающих их органов), судебного обжалования нормативно-правовых актов (по основаниям несоответствия нормативно-правовым актам более высокого уровня, включая Конституцию РФ). В некоторой степени анализируются конкурентные последствия принятия тех или иных нормативно-правовых актов, нормативно-правовые акты «низкого» уровня могут быть отменены на основании нарушения конкурентного законодательства.

Но данные элементы являются явно недостаточными. Оценка экономических последствий введения тех или иных мер государственного регулирования строго обязательна только в части анализа потребности в бюджетных средствах. Полностью отсутствуют процедуры сравнения различных вариантов решения проблемы. В результате эффективность государственного регулирования в целом остается недостаточной.

Эти недостатки системы принятия регулирующих решений в целом могут быть преодолены путем использования методов и подходов, апробированных в мировой практике. Отметим, что при реализации этих подходов возможны как «вариант-минимум» (совершенствование имеющихся процедур, обеспечивающих публичность и транспарентность принятия решений, предварительный анализ качества принимаемых нормативных актов как с юридической, так и с экономической точек зрения, возможности обжалования и отмены уже принятых нормативных актов), так и «вариант-максимум» (внедрение всех указанных выше механизмов обеспечения качества регулирования в практику нормотворческой деятельности).

Следует иметь ввиду, что избыточность и неэффективность государственного регулирования в России связана не только с формальными нормами (недостатками регламентации нормотворческого процесса), но и с неформальными. Отсутствие понимания того, что государственное вмешательство связано с издержками, которые могут превышать его положительный эффект, стереотип, при котором государственное вмешательство расценивается как единственный способ решения любых экономических проблем, весьма устойчив как среди собственно государственных служащих, так и среди других экономических агентов. Это следует принимать во внимание при формировании «повестки дня» реформы государственного регулирования.

Исходя из изложенных выше концептуальных подходов, представляется целесообразными реализация следующего комплекса мер по совершенствованию системы государственного регулирования.

Нормативная регламентация процедур принятия регулирующих решений.

Одним из важных факторов повышения качества регулирующих решений может служить нормативная регламентация разработки и принятия мер государственного регулирования .

Попытки разработать законопроект, формализующий требования к процессу разработки и принятия регулирующих решений, предпринимались Минэкономразвития России (законопроект «Об особенностях принятия решений в сфере государственного регулирования предпринимательской деятельности»). В целом данный законопроект в значительной степени мог решить задачу упорядочения процесса принятия регулирующих решений. В нем были определены: порядок публичного обсуждения проектов нормативных актов; требования к обоснованию проектов нормативных актов (включая вопросы независимой экспертизы регулирующего воздействия); последствия принятия нормативных актов с нарушением процедур (включая вопросы компенсации ущерба от применения такого нормативного правового акта). Иными словами, в законопроекте были учтены основные требования к процессу принятия регулирующих решений, которые широко применяются в мировой практике. На наш взгляд, принятие подобного закона стало бы большим шагом вперед на пути оптимизации государственного регулирования . К сожалению, с весны 2004 г. работа над этим законопроектом, а также публичные дискуссии вокруг него, фактически прекратились. Соответственно, представляется целесообразным вернуться к разработке подобного законопроекта .

Однако есть основания предполагать, что только принятие подобного закона полностью не решит проблему. Для реального изменения практики принятия регулирующих решений необходимы и другие меры.

А). Исключение возможности «вывести» принятие регулирующих решений из под действия общего закона.

Эта проблема, к сожалению, характерная для российского правоприменения, обсуждалась в предыдущем разделе. В соответствии с мировой практикой, процедуры публичного обсуждения и подготовки Отчета о регулирующем воздействии не применяются в полном объеме, например, к мерам налогового законодательства. Это объяснимо, поскольку предварительные публичные консультации могут способствовать уклонению от налогов. Однако это не означает, что для мер налогового характера вообще не должны применяться процедуры, оценивающие их целесообразность. Другое дело, что процедур может быть несколько иной, но она должна быть. Это особенно важно, поскольку далеко не всегда можно отделить чисто налоговые меры от мер неналоговых, особенно если они тесно взаимосвязаны.

Б). Одновременная разработка подзаконной базы.

Внедрение новых процедур разработки и принятия регулирующих решений на уровне законодательства, как показал опыт закона «О техническом регулировании», будет эффективным только при обеспечении соответствующей подзаконной и методической базы.

Соответственно, как минимум необходимо:

- внесение изменений в регламент Правительства, иные постановления Правительства, регулирующие законотворческий процесс в органах исполнительной власти. Соответствующие изменения, предполагающие включение в комплект документов, предоставляемых вместе с проектом нормативного акта, обязательную оценку последствий регулирующего решения (включая сравнение альтернативных вариантов решения проблемы), лист консультаций и список высказанных замечаний при консультациях и публичном обсуждении, могут быть внесены в данные нормативные акты и без принятия базового закона, хотя в этом случае эффективность предлагаемых мер будет ниже;

- внесение изменений в регламент Государственной Думы;

- внесение изменений в порядок регистрации нормативных правовых актов в Федеральной регистрационной службе (регистрируются только акты, принятые с соблюдением установленных процедур).

В). Одновременная разработка методических рекомендаций.

Новые процедуры принятия регулирующих решений потребуют от государственных служащих и иных лиц, занимающихся разработкой проектов нормативных актов, принципиально новых знаний и умений. Подготовка качественного анализа регулирующего воздействия – задача весьма непростая. Соответственно, чтобы разработка обоснования нормативных правовых актов не превратилось в профанацию, она должна опираться на солидное методическое обеспечение.

Необходимой составной частью методических рекомендаций должны являться примеры анализа конкретных нормативных актов (естественно, российских)[20] . При этом методические рекомендации должны носить именно рекомендательный характер. Все обязательные вещи, например, основные вопросы, которые должны быть отражены в обосновании, должны быть зафиксированы на уровне закона или в худшем случае Постановлений Правительства.

Отдельные методические рекомендации могут быть составлены по вопросам организации и обобщения результатов публичных обсуждений проектов. Подобные рекомендации могут быть подготовлены в том числе на основании опыта проведения публичных обсуждений проектов технических регламентов.

Г). Инфраструктурное обеспечение реформы.

Реализация концептуального изменения подхода к разработке и принятию нормативно-правовых актов требует соответствующего инфраструктурного обеспечения. Оно, как минимум, должно включать:

- обучение и консультирование лиц, занимающихся разработкой проектов нормативных актов (то есть составление программ обучения, собственно обучение, причем как сотрудников федеральных органов, так и сотрудников органов субъектов федерации и местного самоуправления, выделение специалистов, обязанностью которых будет консультирование лиц, занимающихся разработкой проектов нормативных актов;

- создание информационной инфраструктуры (соответствующих сайтов) и их поддержание;

- формирование экспертных советов и т.п.

В целом параллельно с разработкой и принятием закона должен разрабатываться подробный план мероприятий, обеспечивающий внедрение новой системы

Д). Составление программы анализа и пересмотра регулирования .

Формирование соответствующего плана анализа и, в случае необходимости, пересмотра нормативной базы должно стать составной частью плана мероприятий по реализации реформы. Целесообразным представляется, чтобы план анализа действующего регулирования формировался не по отдельным нормативно-правовым актам, а по блокам проблем и/или отраслям, поскольку избыточность регулирования зачастую видна только при анализе группы нормативных актов, каждый из которых сам по себе выглядит достаточно разумным. Второе условие анализа – исследование всей «вертикали» нормативных актов по конкретным вопросам, поскольку на уровне законов регуляторные требования могут выглядеть вполне разумными, но при практическом применении, определяемом содержанием нормативных актов более низкого уровня, оказываться неэффективными.

Само формирование плана анализа действующего регулирования должно происходить, прежде всего, на основании предложений, исходящих от субъектов экономической деятельности, поскольку именно им лучше всего видны те сферы, где государственное регулирования может оказаться излишним и подлежать ликвидации либо замене на иные формы регулирования.

Отдельной задачей является формирование порядка отказа от государственного регулирования определенных сфер. С учетом сложившихся стереотипов, связанных с восприятием государственного вмешательства как единственного способа преодоления провалов рынка, резкая отмена норм государственного регулирования может вызвать как политическое противодействие, так и общественное неприятие. В связи с этим целесообразным является разработка технологий поэтапной отмены государственного регулирования, основанной на системе ясных индикаторов – например, повышении конкуренции в определенных сферах, появлении организаций саморегулирования, отвечающих определенным критериям и т.п.. Иными словами, на уровне нормативных актов или программных документов Правительства (что хуже) закрепляется намерение государства отменить те или иные меры в определенный срок при условии достижения определенных индикаторов. Незадолго до достижения указанного срока проводится анализ регулирующего воздействия, который, в частности, определяет, достигнуты ли планируемые значения показателей. Если достигнуты, то государственное регулирование автоматически отменяется. Если нет, решение о его отмене/сохранении/продления переходного периода принимается по общей процедуре.

Е) Совершенствование системы государственной статистики

Для проведения качественного анализа регулирующего воздействия, в том числе по принципу «затраты-результат» требуется значительные объем отраслевой статистики. В настоящее время нет уверенности, что все необходимые для такого анализа данные собираются органами государственной статистики. В определенной степени заменой данных, собираемых ФСГС, могла бы стать ведомственная статистика. Однако в ходе реформы системы федеральных органов исполнительной власти из полномочий большинства из них были исключены полномочия по сбору ведомственной статистики. С нашей точки зрения, соответствующие полномочия необходимо вернуть, поскольку в противном случае тщательный количественный анализ последствий регулирующих решений становится невозможным.


[1] OECD, Regulatory Management and Reform, Statistics, 2001 http://www.oecd.org/statisticsdata/0,2643,en_2649_34141_1_119656_1_1_37421,00.html

[2] OECD, Regulatory Management and Reform, Statistics, 2001 http://www.oecd.org/statisticsdata/0,2643,en_2649_34141_1_119656_1_1_37421,00.html

[3] COM 2002/278, Brussels, 5.6.2002

[4] COM 2002/276, Brussels, 5.6.2002

[5] Подробную информацию см. на сайтах: http://www.cabinet-office.gov.uk/regulation/ - Cabinet Office Regulatory Impact Unit; http://www.brtf.gov.uk - The Better Regulation Task Force

[6] Better Policy Making: A Guide to Regulatory Impact Assessment , Regulatory Impact Unit, Cabinet Office, January, 2003.

[7] Подробнее см. сайт. http://www.administratievelasten.nl

[8] Cabinet letter “More leeway for businesses thanks to fewer burdens”, the Hague, April 8, 2004.

[9] “Focus on Administrative Burdens!”, a guide for defining and quantifying administrative burdens for businesses, Ministry of Finance, the Hague, December, 2003.

[10] См., например, Государственный контроль малого бизнеса и правовое регулирование защиты прав предпринимателей. М.: МИГПИ, 2002; Исследование в рамках проекта Фонда Евразия «Исследование и разработка рекомендация по упрощению процедуры регистрации юридических лиц», 2000 г.; Исследование ИНП «Общественный договор» «Расчет потерь общества от существования административных барьеров», 2001, www.inp.ru

[11] The OECD Report on Regulatory Reform , Paris, 1997.

[12] При подготовке раздела использованы материалы Бюро экономического анализа: Формализованная процедура выбора форм и инструментов регулирования (опыт Австралии), Информационно-аналитический бюллетень №32, декабрь, 2002; Принципы и процедуры оценки целесообразности государственного вмешательства в экономику. Аналитический доклад , 2004.

[13] Prime-Minister Statement. More Time for Business . March, 1997

[14] Office of Regulation Review. A Guide to Regulation . December, 1998 (2nd edition)

[15] Ministry for Custom and Consumer Affairs. Codes of Conduct Policy Framework . March, 1998

[16] Следует иметь ввиду, что значительная часть законодательной базы сформировалась в 10-20е годы XX века.

[17] Office of Regulation Review. A Guide to Regulation . December, 1998 (2nd edition)

[18] Ministry for Custom and Consumer Affairs. Codes of Conduct Policy Framework . March, 1998.

[19] Подробный анализ текста закона «О техническом регулировании» дан в: Завидова С., Крючкова П., Шаститко А. О реформе технического регулирования . М., МАКС-Пресс, 2003; Завидова С., Крючкова П. Реформа технического регулирования: первые результаты. Бюро экономического анализа, Информационно-аналитический бюллетень №58, апрель, 2004.

[20] Следует заметить, что отсутствие конкретных примеров является слабым местом многих имеющихся в настоящее время методических рекомендаций. Для прикладной работы на основании методических рекомендаций описания общих подходов зачастую недостаточно.

Оценить/Добавить комментарий
Имя
Оценка
Комментарии:
Привет студентам) если возникают трудности с любой работой (от реферата и контрольных до диплома), можете обратиться на FAST-REFERAT.RU , я там обычно заказываю, все качественно и в срок) в любом случае попробуйте, за спрос денег не берут)
Olya17:40:35 01 сентября 2019
.
.17:40:35 01 сентября 2019
.
.17:40:34 01 сентября 2019
.
.17:40:33 01 сентября 2019
.
.17:40:32 01 сентября 2019

Смотреть все комментарии (6)
Работы, похожие на Реферат: Рекомендации oecd 27 > 2 Анализ воздействия регулирования в Австралии 30 > Выводы 58

Назад
Меню
Главная
Рефераты
Благодарности
Опрос
Станете ли вы заказывать работу за деньги, если не найдете ее в Интернете?

Да, в любом случае.
Да, но только в случае крайней необходимости.
Возможно, в зависимости от цены.
Нет, напишу его сам.
Нет, забью.



Результаты(294402)
Комментарии (4230)
Copyright © 2005 - 2024 BestReferat.ru / реклама на сайте