| ДЕПАРТАМЕНТ ОБРАЗОВАНИЯ ГОРОДА МОСКВЫ
МЕЖДУНАРОДЫЙ ЦЕНТР ЭКСПЕРТИЗЫ И ПРОЕКТИРОВАНИЯ ОБРАЗОВАТЕЛЬНЫХ СИСТЕМ
КОНЦЕПЦИЯ
средней общеобразовательной с углублённым изучением немецкого языка
школы №1277
Москва 2004 г
Авторы
Васильева Наталия Сергеевна, директор школы №1277, заслуженный учитель школы Российской Федерации
Черкалина Елена Васильевна, сотрудник Международного центра экспертизы и проектирования образовательных систем
Основные положения концепции разработаны педагогическим советом школы
Рецензент
Ясвин Витольд Альбертович, директор Международного центра экспертизы и проектирования образовательных систем, доктор психологических наук, профессор
Содержание концепции
Введение 4
Цель и значение настоящей концепции 5
Психолого-педагогические основы образовательной деятельности 6
Стратегические задачи школы на различных этапах
образовательного процесса 9
Модель выпускника 12
Организационно-образовательная система школы 13
Образовательная подсистема школы 14
Организационная подсистема школы 22
ВВЕДЕНИЕ
Всякое дело имеет свои правила и секреты, не освоив которые, нельзя достичь в нём совершенства. Однако пути достижения совершенства могут быть разными: многотрудный и долгий путь преодоления постоянно возникающих препятствий и разрешения противоречий или системно-спланированная, согласованная деятельность, ведущая к намеченной цели. Это в равной степени относится ко всем сферам, не исключая образовательную деятельность.
Анализируя образовательные результаты и динамику развития нашей школы за последний период совместно с Международным центром экспертизы и проектирования образовательных систем, мы пришли к выводу о необходимости усовершенствования организационно-образовательной системы школы в логике достижения максимальной степени её согласованности для более эффективного достижения стратегических целей развития школы.
Организационно-образовательная модель школы строится на основе интегративно-матричной образовательной модели[1]
и отвечает следующим требованиям:
· базируется на соответствующих теоретических основах деятельности школы;
· интегрирует в себя весь научно-методический потенциал школы;
· обеспечивает преемственность образовательных подсистем младшей, средней и старшей школ;
Забиваем Сайты В ТОП КУВАЛДОЙ - Уникальные возможности от SeoHammer
Каждая ссылка анализируется по трем пакетам оценки: SEO, Трафик и SMM.
SeoHammer делает продвижение сайта прозрачным и простым занятием.
Ссылки, вечные ссылки, статьи, упоминания, пресс-релизы - используйте по максимуму потенциал SeoHammer для продвижения вашего сайта.
Что умеет делать SeoHammer
— Продвижение в один клик, интеллектуальный подбор запросов, покупка самых лучших ссылок с высокой степенью качества у лучших бирж ссылок.
— Регулярная проверка качества ссылок по более чем 100 показателям и ежедневный пересчет показателей качества проекта.
— Все известные форматы ссылок: арендные ссылки, вечные ссылки, публикации (упоминания, мнения, отзывы, статьи, пресс-релизы).
— SeoHammer покажет, где рост или падение, а также запросы, на которые нужно обратить внимание.
SeoHammer еще предоставляет технологию Буст, она ускоряет продвижение в десятки раз,
а первые результаты появляются уже в течение первых 7 дней.
Зарегистрироваться и Начать продвижение
· обеспечивает высокий уровень согласованности деятельности всех категорий субъектов образовательного процесса;
· предоставляет широкие возможности для развития личности каждого субъекта образовательного процесса.
Таким образом, на новом витке развития перед школой встаёт задача наиболее полного внедрения данной организационно-образовательной модели школы.
ЦЕЛЬ И ЗНАЧЕНИЕ
НАСТОЯЩЕЙ КОНЦЕПЦИИ
Целью данной Концепции
является определение стратегических ориентиров долговременного развития
школы 1277. При этом, особое внимание уделяется проблеме осознания этих ориентиров всеми субъектами образовательного процесса – как администрацией, педагогами и персоналом школы, так и учащимися и их родителями.
Концепция устанавливает основные критерии планирования и оценки результатов образовательной деятельности.
Концепция не является сборником методических рекомендаций или практическим пособием для педагогов, а носит системный методологический
характер
: формируются цели и задачи, определяются философские, психолого–педагогические и другие основы организации образовательной деятельности школы. Пакет необходимых документов методического уровня, непосредственно регулирующих образовательную деятельность, разрабатывается на основе принятой Концепции.
Концепция утверждается управляющим органом школы и публикуется. Текстом данной Концепции обеспечивается каждый, непосредственно осознанно участвующий в образовательном процессе (педагоги, учащиеся старших классов и др.)
Концепция представляет собой мобильный документ и может измениться в соответствии с новыми условиями функционирования образовательного учреждения. Изменения в Концепции подлежат утверждению управляющим органом школы.
ПСИХОЛОГО-ПЕДАГОГИЧЕСКИЕ ОСНОВЫ
ОБРАЗОВАТЕЛЬНОЙ ДЕЯТЕЛЬНОСТИ
"Роль образования на современном этапе развития России определяется задачами ее перехода к демократическому и правовому государству, к рыночной экономике, необходимостью преодоления опасности отставания страны от мировых тенденций экономического и общественного развития"
(Из Концепции модернизации Российского образования на период до 2010 г.)
Традиционно "образование" понималось как совокупность знаний, полученных специальным обучением. А следовательно, и образовательный процесс в школе строился как процесс передачи знаний от одного поколения к другому. При возрастающем потоке информации во всех областях знаний образовательный процесс в школе не может оставаться прежним, как не может, на наш взгляд, оставаться прежней миссия школы. Не передача знаний, не передача совокупного набора информации по всем предметам – главное в современной школе.
Сервис онлайн-записи на собственном Telegram-боте
Попробуйте сервис онлайн-записи VisitTime на основе вашего собственного Telegram-бота:
— Разгрузит мастера, специалиста или компанию;
— Позволит гибко управлять расписанием и загрузкой;
— Разошлет оповещения о новых услугах или акциях;
— Позволит принять оплату на карту/кошелек/счет;
— Позволит записываться на групповые и персональные посещения;
— Поможет получить от клиента отзывы о визите к вам;
— Включает в себя сервис чаевых.
Для новых пользователей первый месяц бесплатно.
Зарегистрироваться в сервисе
Миссия школы
Миссия школы понимается как целенаправленное и систематическое личностное развитие учащихся, родителей и самих педагогов с целью формирования и повышения их компетентности во всех сферах культуры жизнедеятельности.
Углубленное изучение в школе иностранных языков и страноведения, а также организация общения с зарубежными сверстниками и коллегами направлены на воспитание Человека Мира, которого характеризуют, прежде всего, патриотизм – осмысленное ощущение себя россиянином в международном сообществе и толерантность – понимание и принятие межкультурных и иных различий между людьми.
В основу Концепции школы положена теория развивающего образования Д.Б.Эльконина-В.А.Давыдова и теория деятельности А.Н.Леонтьева.
Данные подходы рассматривают возраст с точки зрения ведущей деятельности.
Под ведущей деятельностью понимается деятельность, в результате которой в психике ребенка появляется новообразование, специфическое для данного возраста. Причем, ведущая деятельность должна быть построена участниками образовательного процесса.
Таблица 1
Возрастная периодизация по ведущим видам деятельности
| Период
|
Младший школьный возраст
|
Подростковый возраст
|
Ранняя юность
|
| Хронологические границы
|
От 7 до 12 лет
|
От 12 до 14-15 лет
|
От 14-15 лет до 17-18 лет
|
| Сфера новообразования
|
Операционно-техническая
|
Мотивационно-потребностная
|
Операционно-техническая
|
| Новообразование
|
Произвольность психических процессов, развитие внутреннего плана действий
|
Стремление к взрослости и самостоятельности
|
Мировоззрение и профессиональное самоопределение
|
| Ведущая деятельность
|
Учебная деятельность
|
Интимно-личностное общение
|
Учебно-профессиональная деятельность
|
По теории Д.Б.Эльконина-В.В.Давыдова, основное содержание развития в процессе школьного образования состоит в превращении ребенка в субъект образовательного процесса
, то есть человека, заинтересованного в самоизменении и способного к нему.
В младшем школьном возрасте ученик становится тем человеком, который хочет и умеет учиться.
В развитии каждого отдельного человека деятельность носит совместный характер. В подростковом возрасте партнером ребенка становится общественный взрослый – учитель, наставник, вместе с ним ребенок осваивает правила, нормы, понятия, принципы деятельности во всех сферах общественного сознания, становясь творцом своей биографии.
Затем, в период ранней юности, наступает "ступень индивидуализации" (В.И.Слободчиков), на которой партнером молодого человека становится все человечество; он включается во множество общественно-распределенных деятельностей, реализуя свою личностную позицию.
Целью школы
становится формирование качеств субъекта разного вида деятельности.
При этом с начальной школы до окончания полной средней интегрированными становятся обучение и воспитание, т. е. происходит их сращение в единый образовательный процесс.
СТРАТЕГИЧЕСКИЕ ЗАДАЧИ ШКОЛЫ
НА РАЗЛИЧНЫХ ЭТАПАХ ОБРАЗОВАТЕЛЬНОГО ПРОЦЕССА
Для развития каждого ребёнка следует обеспечить ему полноценное проживание текущего возраста и максимальное разнообразие соответствуюших возрасту занятий, а не торопить события, обгоняющих свой возраст
Младшая школа
1-6 классы
Ведущей деятельностью в младшем школьном возрасте является учебная деятельность.
Формировать качества субъекта учебной деятельности – задача начальной школы.
В коллективно распределенной деятельности совместно со взрослыми ставятся учебные задачи, планируется работа по ее решению, проводятся поиск и исследования. Обучающиеся учатся самооценке и рефлексии.
За годы обучения в начальной школе должна сложиться мотивация познавательного интереса. Этому способствует и безотметочная система обучения, позволяющая формировать мотивацию обучения на качественно новом уровне.
У младших школьников к моменту окончания начальной школы должна возникнуть способность (умение) учиться.
Подростковая школа
7-9 классы
В начале подросткового возраста в отдельную область жизни выделятся экспериментирование с отношениями между собой и другими людьми, поиск новых смыслов. Перестраивается социальная ситуация, возникает "ориентировка на себя" как основное условие решения любых задач (Д.Б.Эльконин).
В подростковом возрасте происходит индивидуализация учебной деятельности. Индивидуально осуществляемая учебная деятельность индивидуальна только по принадлежности
(кому необходимо новое теоретическое знание, кто его инициатор, кто организует процесс поиска?) Все остальное может быть по-прежнему разделено между людьми. Замысел и основная идея могут принадлежать одному, но в процессе реализации этого замысла он подключает помощников. Кроме того, сам характер понятийного знания предполагает диалог с мысленными или реальными собеседникам. Когда учебная деятельность индивидуализируется, человек воображает себе таких собеседников, то есть присваивает "образы других людей".
При таком положении меняется задача школы. Теперь необходимо построить "лестницу во взрослый мир", создать специальное пространство, в рамках которого действовала бы разветвленная сеть подростковых сообществ, разных по своему устройству, по направлению деятельности, по характеру взаимодействия подростков друг с другом и со взрослыми. Необходимо дать подростку свободу выбора сообщества, организованности, клуба, возможность путешествовать из одного сообщества в другое. Это позволит подростку самому осознанно выбрать "свою" сферу деятельности, познакомиться с нормами и принципами, которым необходимо следовать при выполнении того или иного вида деятельности и, в конечном итоге, определиться в выборе дальнейших целей и построении индивидуального плана развития.
В рамках подросткового пространства необходимо дать подростку возможность осуществлять собственные общественно значимые проекты, в процессе подготовки и проведения которых он вынужден будет вступать в контакты с разными организациями и "общественными взрослыми".
В своем сообществе подросток должен иметь условия для проявления себя в разных ролях и позициях: командира и подчиненного, генератора идей и творческого исполнителя, партнера и конкурента
В подростковом пространстве необходимо создать условия для карьерного роста подростков внутри сети подростковых организаций от рядового члена организации до члена органа самоуправления и его руководителя.
В создании специальных педагогических ситуаций и условий для проб «себя» и заключается задача подростковой школы.
Старшая школа
поток 10-11 классов
В этом возрасте человек должен научиться ставить перед собой цели и задачи, планировать их достижение, распределять время и силы, то есть он должен приобрести черты субъекта разного вида деятельности и соответствовать модели выпускника школы.
Рис.1.
Формирование качеств субъекта на ступенях младшей, подростковой и старшей школ
МОДЕЛЬ ВЫПУСКНИКА
Формируя качества субъекта разного вида деятельности, школа добивается того, чтобы выпускник стремился стать Человеком мира
, который:
- осознает себя гражданином России, признает ценность данного качества;
- способен к учебной деятельности, к продолжению образования;
- способен к изучению иностранных языков;
- способен к самостоятельному творчеству;
- способен к самоопределению в разного вида культурах и государственно-политических формах, толерантен;
- способен к коммуникации и взаимодействию;
- способен к саморегуляции.
ОРГАНИЗАЦИОННО-ОБРАЗОВАТЕЛЬНАЯ
СИСТЕМА ШКОЛЫ
Для построения организационно–образовательной системы школы нами использован подход, разработанный группой консультантов в области образования Де Калуве Л., Маркс Э., Петри М. Данный подход получил международное признание и на протяжении двадцати лет используется в Нидерландах, Бельгии, Англии, Германии, Швеции и других европейских странах, а теперь также в России.
Предложенная ниже организационно-образовательная система школы 1277 - согласованная и внутренне непротиворечивая модель, включающая в себя образовательные подсистемы младшей, средней и старшей школ. Данный проект основывается на видении администрации и рабочей группы перспектив дальнейшего развития школы, экспертизе текущего состояния организационно-образовательной системы и анализе методического и человеческого потенциала, который обеспечивает готовность школы к планомерному переходу к новой организационно-образовательной модели.

Рис. 2.
Поле структурного развития организационно-образовательной системы[2]
ОБРАЗАВАТЕЛЬНАЯ ПОДСИСТЕМА ШКОЛЫ 1277
Образовательная подсистема школы включает в себя три образовательных подсистемы: младшей, средней и старшей школы. Каждая из этих подсистем спроектирована с учётом основного вида деятельности, характерного данной возрастной категории и задач формирования личности в данный возрастной период. Все три образовательные подсистемы выстроены в логике преемственности и взаимопроникновения, обеспечивая планомерный переход учащегося из одной образовательной подсистемы в другую. Такое построение трёх образовательных подсистем обеспечивает решение одной из важнейших задач: планомерный перевод учащегося с позиции субъекта учебной деятельности на позицию субъекта проектирования собственного образовательного процесса. Образовательная подсистема старшей школы в своих основополагающих компонентах базируется на интегративной образовательной подсистеме.
Для данной модели характерен широкий спектр содержания образовательного процесса: наряду с традиционным когнитивным содержанием, образование направлено на эмоциональное, нормативно – поведенческое, социальное и экспрессивное (умение выражать себя) развитие личности. Сильна межпредметная интеграция
, наряду с традиционными школьными дисциплинами, вводятся курсы, в которых границы между отдельными предметами стираются. На занятиях часто обсуждаются актуальные социальные проблемы, развиты индивидуальные формы образования, например, проектные. Школьники, согласно своим интересам, имеют возможность выбирать индивидуальные образовательные траектории: набор учебных дисциплин, глубину освоения отдельных курсов и тем. Такой образовательной модели соответствует полная интеграция обучения и воспитания. Образование представляет собой единый процесс воспитания, обучения и развития каждой личности.
Структура образовательной подсистемы
Младшая школа
1-6 классы
Методологическая основа организации образовательного процесса
Технологии развивающего обучения в их компетентностной модификации
Групповая организация школьников.
Классы формируются по мере поступления детей в школу. Таким образом, класс представляет собой группу различных способностей. Постоянный по составу класс является базовой группой, в которой обеспечивается индивидуальное развитие каждого учащегося.
Содержание образовательных курсов.
Отбор содержания образования внутри тем осуществляется с учётом необходимости формирования не только когнитивных, но и эмоциональных, экспрессивных, нормативных умений и навыков, интересов каждого учащегося.
Содержание образования ориентировано на формирование понятий и субъекта обучения в рамках коллективно - распределённой деятельности.
Интеграция образовательных курсов, построенных на основе комплексных тем, связанных общей проблематикой.
Организация образовательного процесса.
Основной формой организации образовательного процесса является классно-урочное преподавание.
В основе образовательного процесса лежит принцип моделирования. Деятельность учащихся носит пробно-поисковый характер.
Образовательные траектории по каждому предмету фиксированы на нескольких уровнях.
Образовательный процесс направлен на формирование школьника как субъекта учебной деятельности – ребёнка желающего и умеющего учиться, заинтересованного в самоизменении.
Мониторинг образовательного процесса.
«Безотметочность» с анализом относительных и абсолютных индивидуальных достижений.
Тесты и проверки базируются на требованиях Госстандартов по каждой дисциплине. Фиксируются несколько уровней тестов и проверок, в соответствии с несколькими учебными траекториями. Формы тестов и проверок разрабатываются педагогами.
Результаты мониторинга – ресурс для оценки временной динамики достижений учащегося и коррекции образовательных траекторий.
Психолого-педагогический мониторинг направлен на исследование образовательных подсистем каждого класса и младшей школы в целом. Результаты мониторинга – ресурс для анализа степени адекватности образовательной подсистемы задачам развития личности учащихся младшего школьного возраста и согласованности образовательных подсистем младшей и средней школ, дальнейшего усовершенствования образовательной подсистемы младшей школы.
Подростковая школа
7-9 классы
Методологическая основа организации образовательного процесса
Проблемные образовательные технологии
Групповая организация школьников.
В подростковую школу классы выходят в том же составе, что и были сформированы в начальной школе. Таким образом, класс представляет собой группу различных способностей. Постоянный по составу класс является базовой группой, в которой обеспечивается индивидуальное развитие каждого учащегося.
В рамках урочных занятий, элективных курсов и творческих мастерских образовательные группы формируются в соответствии с образовательными интересами учащихся.
Содержание образовательных курсов.
Отбор содержания образования внутри тем осуществляется с учётом необходимости формирования не только когнитивных, но и эмоциональных, экспрессивных, нормативных умений и навыков, интересов каждого учащегося.
Содержание образования ориентировано на формирование субъектности учебной деятельности и общения при переходе от коллективно – распределённой деятельности к её индивидуализации.
Разработка интегрированных курсов осуществляется на основе принципов «историзма» и «прагматизма» с учётом образовательных потребностей данной возрастной категории. Понятие становится средством в освоении предметов.
Насыщение образовательного плана элективными курсами и творческими мастерскими.
Принципы построения элективных курсов и творческих мастерских:
- преимущественно некогнитивное содержание каждого курса;
- широкий спектр предлагаемых курсов, актуальных для учащихся;
- свободный выбор учащимся одного из них.
Организация образовательного процесса.
Основной формой организации образовательного процесса является классно-урочное преподавание.
В основе образовательного процесса формирование познавательной компетентности учащихся путём создания проблемных ситуаций и организации деятельности по их разрешению. Обеспечение для каждого учащегося оптимального сочетания его самостоятельной поисковой деятельности с усвоением «готовых» научных положений.
На урочных занятиях ребёнку предоставляется право выбора группы для работы, тем, видов заданий. Группы формируются в соответствии с интересами и потребностями учащихся, они носят мобильный характер.
В рамках элективных курсов и творческих мастерских преобладают тематические проектные формы с особым акцентом на актуальность для школьников тематики проектов.
Образовательные траектории по каждому предмету фиксированы на нескольких уровнях. Гибкость образовательных траекторий достигается составления учащимися собственного плана развития на определённый промежуток времени и предоставлением возможностей для его реализации. В рамках элективных курсов и творческих мастерских педагогом, совместно с учащимся разрабатывается его индивидуальная образовательная траектория.
Образовательный процесс направлен на формирование коммуникативной грамотности учащихся: формирование навыков взаимодействия в группе при решении общей проблемы, формирование навыков функционирования в группе в различных социальных ролях, повышение компетентности в предотвращении и преодолении конфликтов, формирование принятия собственной ценности и ценности каждого члена группы и т.п.
Мониторинг образовательного процесса.
Диагностика достижения образовательного результата: степени присвоения знаний, умений и навыков, формирования компетентностей и функциональной грамотности.
Тесты и проверки базируются на требованиях Госстандартов по каждой дисциплине. Фиксируются несколько уровней тестов и проверок, в соответствии с несколькими учебными траекториями. Формы тестов и проверок разрабатываются педагогами.
В рамках элективных курсов и творческих мастерских уровень и формы проверок полностью соответствуют индивидуальным образовательным траекториям каждого учащегося, разрабатываются совместно с учащимся. Основной формой отчётности является публичная защита своего (или группового) труда – проект, реферат, отчёт.
Результаты мониторинга – ресурс для оценки временной динамики достижений учащегося и коррекции образовательных траекторий.
Психолого-педагогический мониторинг направлен на исследование образовательных подсистем каждого класса и подростковой школы в целом. Результаты мониторинга – ресурс для анализа степени адекватности образовательной подсистемы задачам развития личности учащихся среднего школьного возраста и согласованности образовательных подсистем младшей, подростковой и старшей школ, дальнейшего усовершенствования образовательной подсистемы средней школы.
В подростковой школе осуществляется аспектный подход к мониторингу образовательного процесса с распределением функций контроля между администрацией, педагогами и учащимися школы. Администрация проводит мониторинг формирования субъектности учащихся и учителей. Педагоги – контроль за предметным содержанием и за выполнением планов индивидуального развития каждого учащегося и движением по индивидуальным образовательным траекториям. Учащиеся являются субъектами диагностики развития образовательной подсистемы средней школы.
Старшая школа
поток 10-11 классов
Методологическая основа организации образовательного процесса
Профилизация образования старшеклассников посредством реализации индивидуальных образовательных планов.
Групповая организация школьников.
Поток учащихся 10-11 классов живёт как единый коллектив. В зависимости от составленного на основе предложенного «меню предметов» индивидуального расписания в каждом цикле (4 учебные недели) формируются группы для изучения предметных курсов.
Содержание образовательных курсов.
Отбор содержания образования внутри предмета осуществляется с учётом выбранной траектории.
Содержание образования ориентировано на формирование потребности быть субъектом разных видов деятельности.
Разработка интегрированных курсов осуществляется на основе принципов философского осмысления и развития гражданского общества.
Организация образовательного процесса.
Образовательный процесс ориентирован как на подготовку учащихся к продолжению образования в высшей школе, так и на завершение базовой подготовки в непрофилирующих образовательных областях.
Большое место занимают проектные формы образования, позволяющие формировать у учащихся целеполагание и умение планировать свою деятельность, развивать типы мыследеятельности, связанные с преобразованием действительности: конструирование, прогнозирование, разработка алгоритмов и сценариев и т.п.
Учащиеся совместно с педагогами проектируют свой образовательный процесс, определяя порядок изучения образовательных курсов, их глубину и продолжительность. При необходимости они могут вносить обоснованные изменения в свой образовательный план. Таким образом, образовательные траектории отличаются высокой степенью гибкости и носят индивидуальный характер.
Ориентиром образовательного процесса является модель выпускника школы.
Мониторинг образовательного процесса.
Формы проверки образовательных достижений учащихся максимально приближены к зачётной системе в высших учебных заведениях. Уровень проверки соответствует индивидуальным образовательным траекториям.
Результаты мониторинга – ресурс для оценки учащимся его образовательного уровня на каждом этапе деятельности (рефлексия).
Психолого-педагогический мониторинг направлен на исследование образовательной подсистемы старшей школы. Результаты мониторинга – ресурс для анализа степени адекватности образовательной подсистемы задачам развития личности учащихся старшего школьного возраста, дальнейшего усовершенствования образовательной подсистемы старшей школы.
В старшей школе осуществляется аспектный подход к мониторингу образовательного процесса с распределением функций контроля между администрацией, педагогами и учащимися школы. Администрация проводит мониторинг формирования субъектности учащихся и учителей. Педагоги – контроль за предметным содержанием и за реализацией индивидуальных образовательных траекторий учащихся. Учащиеся являются субъектами диагностики развития образовательной подсистемы старшей школы.
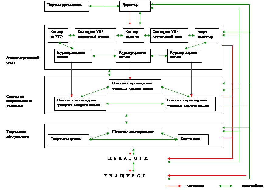
ОРГАНИЗАЦИОННАЯ ПОДСИСТЕМА ШКОЛЫ 1277
Организационная подсистема школы 1277 проектируется в логике матричной организационной модели
. Такой модели свойственно наличие не только привычной иерархической системы управления школой – вертикальных структур, но и разноуровневых объединений, интегрирующих в себе различные образовательные сферы и обладающих правом принятия коллегиальных решений в рамках, определённых концепцией школы – горизонтальных структур.
Организационная подсистема школы 1277 комплиментарна образовательной стратегии школы.
Вертикальные структуры
Директор школы
Осуществляет стратегическое планирование приоритетных задач развития школы, контроль за развитием школы.
Заместители директора
Заместители директора по учебно-воспитательной работе, научно-методической работе, иностранным языкам, кураторы подразделений младшей, средней и старшей школ осуществляют планирование работы своих подразделений, координацию деятельности членов подразделений, проводят мониторинг эффективности деятельности.
Педагоги
Проектируют образовательный процесс в соответствии с стратегическими задачами каждой возрастной группы, осуществляют в равной мере и обучающую и воспитательную функции, проводят мониторинг эффективности образовательного процесса.
Горизонтальные структуры
Административный совет.
В административный совет входят директор, заместители директора, кураторы подразделений старшей, средней и младшей школ. Функции административного совета – контроль за развитием школы и разработка стратегии реализации приоритетных задач. Административный совет принимает решения в управлении образовательным процессом в рамках, определенных концепцией школы.
Советы по педагогическому сопровождению учащихся.
В совет по педагогическому сопровождению учащихся младшей школы входят куратор подразделения, педагоги начальной школы, педагоги 5-6 классов, активно и успешно работающие в инновационном режиме.
В совет по педагогическому сопровождению учащихся средней школы входят куратор подразделения, педагоги, активно и успешно работающие в инновационном режиме, руководители творческих мастерских и элективных курсов.
В совет по педагогическому сопровождению учащихся старшей школы входят куратор подразделения, педагоги, активно и успешно работающие в инновационном режиме, руководители проектной деятельности, учащиеся.
Функции советов по педагогическому сопровождению учащихся – контроль за формированием содержания образования и пополнением научно – методического банка школы, курирование разработки и реализаций образовательных программ классов. Советы координируют методическую работу и воспитательную работу, принимают решения в сфере образования в своих подразделениях в рамках концепции школы.
Творческие группы, советы дела:
- по отбору и разработке содержания образования ;
- по разработке элективных курсов;
- по отбору и разработке форм и методов преподавания;
- по разработке подходов к мониторингу в логике обеспечения образовательных траекторий каждого учащегося и рефлексии его образовательной деятельности.
В творческие группы входят педагоги, специалисты, члены методического совета, учащиеся. Принцип формирования творческих групп – желание каждого внести свой вклад в разработку одной из обозначенных выше тем. Функции творческой группы – разработка общих подходов в области обозначенной темы и оказание профессиональной поддержки коллегам. Характер принятия решений – самостоятельные решения, ограниченные концепцией школы.
Школьное самоуправление.
В школьное самоуправление входят учащиеся и педагоги. Функции – совершенствование образовательного процесса и образовательной подсистемы. Характер принятия решений – самостоятельные решения, ограниченные концепцией школы.

Рис.3.
Организационная модель школы
[1]
Карпов В.А., Ясвин В.А.,
Образовательная система школы: проектирование, организация, развитие, Москва 2002
[2]
I
– поточно - сегментная модель; II
– постановочно – линейная модель; III
– смешено – коллегиальная модель; IV
– интегративно – матричная модель; V
– инновационно – модульная модель; Мл
– образовательная подсистема младшей школы; Ср
– образовательная подсистема средней школы; Ст
– образовательная подсистема старшей школы; Орг
– организационная подсистема.
|