КАБАНОВ В.Д.
МЕТОДИКА ВЫВЕДЕНИЯ
НОВЫХ ПОРОД СВИНЕЙ НА
ПОЛИГИБРИДНОЙ ОСНОВЕ
Проблемная лекция
В лекции изложены основные положения методики выве-дения новых пород свиней на полигибридной основе и дано теоретическое обоснование методов повышения эффективности селекции на примере создания скороспелой мясной (СМ-1), украинской мясной и белорусской мясной пород.
Рецензенты: Костомахин Н. М.
, доктор биологических наук, профессор, Кертиев Р.М.
, доктор сельскохозяйственных наук, профессор.
Содержание
стр.
Введение ……………………………………………….………….. 3
Общие положения …………………………………………..…….. 6
1. Крупномасштабная дискретная селекция …………………... 10
2. Гомогенизация наследственности путем дробления степени кровности ………………………………………………………… 11
3. Моделирование процессов роста и развития ……..………… 19
4. Фенотипическая оценка молодняка по собственной продуктивности …………………………………….……………. 22
5. Формирование разветвленной генеалогической структуры породы …………………………………………………………… 25
6. Научно-производственные испытания ……………………… 32
6.1 Оценка показателей воспроизводства …………………. 32
6.2 Сравнительные испытания откормочной и мясной продуктивности …………………………………..…………. 33
6.3 Изучение биологических особенностей свиней ………. 34
6.4 Производственные испытания животных на пригодность к использованию в условиях прогрессивных технологий .. 35
7. Проверка свиней выводимой породы на сочетаемость в системах гибридизации …………………………………………. 36
8. Демонстрация поголовья на выставках, смотрах и конкурсах …………………………………………………………………….. 42
Заключение ………………………………………………………. 45
ВВЕДЕНИЕ
Интенсификация свиноводства и постоянно увеличиваю-щийся спрос на нежирную высококачественную свинину выдви-гают во весь свой гигантский рост задачу по дальнейшему совершенствованию существующих и выведению новых пород, отвечающих требованиям интенсивного производства. В то же время проводившиеся в нашей стране породоиспытания показали, что многие отечественные породы свиней не в полной мере соответствуют этим требованиям. Они хорошо приспо-соблены к местным условиям, отличаются крепкой консти-туцией и высокими репродуктивными качествами, но харак-теризуются сравнительно низкой откормочной, мясной продук-тивностью и недостаточно эффективны в системах гибридиза-ции для производства высокопродуктивных товарных гибридов.
Забиваем Сайты В ТОП КУВАЛДОЙ - Уникальные возможности от SeoHammer
Каждая ссылка анализируется по трем пакетам оценки: SEO, Трафик и SMM.
SeoHammer делает продвижение сайта прозрачным и простым занятием.
Ссылки, вечные ссылки, статьи, упоминания, пресс-релизы - используйте по максимуму потенциал SeoHammer для продвижения вашего сайта.
Что умеет делать SeoHammer
— Продвижение в один клик, интеллектуальный подбор запросов, покупка самых лучших ссылок с высокой степенью качества у лучших бирж ссылок.
— Регулярная проверка качества ссылок по более чем 100 показателям и ежедневный пересчет показателей качества проекта.
— Все известные форматы ссылок: арендные ссылки, вечные ссылки, публикации (упоминания, мнения, отзывы, статьи, пресс-релизы).
— SeoHammer покажет, где рост или падение, а также запросы, на которые нужно обратить внимание.
SeoHammer еще предоставляет технологию Буст, она ускоряет продвижение в десятки раз,
а первые результаты появляются уже в течение первых 7 дней.
Зарегистрироваться и Начать продвижение
В связи с этим мы поставили задачу создать интенсивную породу свиней с высокой откормочной и мясной продуктив-ностью, хорошо адаптированную к многообразным природным и хозяйственным условиям разных природно-экономических зон, пригодную для интенсивного производства с применением прогрессивных технологий, а также к широкому использованию в системах гибридизации при скрещивании с отечественными породами. Главными отличительными особенностями свиней новой породы должны стать высокие скорость роста, конверсия корма и мясная продуктивность при интенсивном откорме до 120 кг. Впервые в отечественной, да и мировой практике ставилась задача создать породу свиней, способных откарм-ливаться до тяжелых весовых кондиций без признаков чрезмер-ного ожирения.
Решение подобной задачи осложняется тремя сдержива-ющими результативность селекции факторами:
1. отрицательной корреляцией многоплодия и живой массы поросят, а, следовательно, скорости роста свиней;
2. обратной корреляцией скорость роста с мясной продук-тивностью, особенно на заключительной стадии откорма;
3. неуклонным уменьшением доли мяса в теле по мере повышения живой массы и возраста животных в процессе их роста.
Преодоление указанных ограничивающих факторов дости-гается путем отбора животных, удовлетворяющих по уровню развития коррелирующих пар признаков, проводимого в узком диапазоне трансгрессивной изменчивости этих признаков, обусловленной их относительной независимостью. Изучение такой формы изменчивости как источника отбора показало, что в популяциях свиней, например, крупной белой породы, имеется примерно 20% животных, отвечающих высоким требованиям одновременно по скорости роста и мясной продуктивности.
Установлено также, что тандемная (поочередно по одному из указанных признаков) селекция всегда результативна и при-водит к изменению их в желательном направлении. При гомо-генном подборе, к примеру, по толщине шпика у подсвинков F1
получены различия, равные 1 мм, F2
– 3 мм, а по содержанию мяса в туше – 1,5 и 2,6% соответственно.
Селекция только по скорости роста не приводит к улуч-шению мясных качеств, а селекция на уменьшение толщины шпика не способствует повышению скорости роста. Одновре-менное изменение рассматриваемых признаков в желательном направлении достигается только в случае комплексной селекции по обоим признакам. Однако, чтобы отобрать животных, удовлетворяющих требованиям по 2, 3 и 4 признакам откорм-очной и мясной продуктивности, необходимо жесткость отбора повышать в 2, 4 и 7 раз по сравнению с отбором по одному признаку (15).
Сервис онлайн-записи на собственном Telegram-боте
Попробуйте сервис онлайн-записи VisitTime на основе вашего собственного Telegram-бота:
— Разгрузит мастера, специалиста или компанию;
— Позволит гибко управлять расписанием и загрузкой;
— Разошлет оповещения о новых услугах или акциях;
— Позволит принять оплату на карту/кошелек/счет;
— Позволит записываться на групповые и персональные посещения;
— Поможет получить от клиента отзывы о визите к вам;
— Включает в себя сервис чаевых.
Для новых пользователей первый месяц бесплатно.
Зарегистрироваться в сервисе
Более высокая степень улучшения рассматриваемых кор-релируемых признаков достигается при многопородных скре-щиваниях. Это объясняется, очевидно, генетической консоли-дацией по этим признакам пород, отселекционированных по не-зависимым уровням, подобно специализированным линиям, взаимодействующим в системах гибридизации, когда при спа-ривании гомогенных по отдельным признакам животных гете-розиготное потомство наследует признаки обоих родителей. Таким образом, степень развития коррелируемых признаков имеет склонность к повышению при условии действия неиз-менной по форме обратной корреляции.
С учетом этих и некоторых других обстоятельств была разработана методика выведения новой породы свиней на поли-гибридной основе с использованием научно обоснованных и проверенных в экспериментальной селекции методов, обеспе-чивающих получение животных с заданными свойствами и прогнозируемыми результатами.
Методика проверена в работе по выведению скороспелой мясной (СМ-1), украинской мясной и белорусской мясной пород свиней. Она предназначалась для выведения крупнозональной конкурентоспособной породы в бывшем СССР. Работа проводи-лась по единой методике на обширной территории страны от ее западных границ до Восточной Сибири и от берегов Балтийско-го моря до засушливых волжских степей в 73 крупных сельхоз-предприятиях Российской Федерации, Украины, Белоруссии и Молдавии. В реализации беспрецедентной по своему масштабу селекционной программы принимали участие ученые 19-ти научно-исследовательских учреждений и высших учебных заве-дений, а также многие коллективы практических работников.
Проводившаяся по замыслу и под научно-методическим руководством автора данной публикации работа была завершена в 1991г, а после развала СССР на большом селекционном мате-риале апробировали 3 породы: украинскую мясную (1992г) – в Украине, скороспелую мясную СМ-1 (1993г) – в России и бело-русскую мясную (2002г) – в Беларуси.
Основные положения методики выведения новых пород были опубликованы в монографии «Теория и методы выведения скороспелой мясной породы свиней» - М.: 1998 (30). Задача настоящей публикации – теоретическое обоснование исполь-зованных в ней методов повышения эффективности селекции.
Общие положения
В основу работы по созданию новой породы на полигибридной основе были положены хорошо известные в зоотехнии и проверенные на практике наиболее важные прин-ципы методики, разработанной М. Ф. Ивановым (12). Они пред-полагают выполнение в селекционной работе следующих меро-приятий:
- выбор исходных пород для межпородного скрещивания;
- отбор лучших хряков и свиноматок для проведения скрещивания;
- получение большого массива помесных животных;
- изучение наследственности и уровня продуктивности помесных животных;
- отбор особей желательного качества, отвечающих пос-тавленным задачам и пригодных для дальнейшего разведения в конкретных условиях;
- закрепление ценных качеств по наследству путём от-бора и однородного подбора по принципу «лучшее с лучшим»;
- разведение помесных животных нужной степени кров-ности в «себе»;
- размножение животных желательного качества с возможным повторением удачных сочетаний родительских пар;
- выбор выдающихся хряков и свиноматок – основателей линий и семейств;
- формирование генеалогической структуры породы по составу заводских линий хряков и семейств свиноматок;
- организация в племенном стаде линейного разведения с применением целенаправленного отбора и подбора в целях генетической консолидации породы, повышения продуктивнос-ти и крепости конституции животных;
- систематическое улучшение кормления и условий со-держания животных в целях повышения их продуктивности.
Отличительная особенность методики выведения новых пород на двухпородной основе путём простого воспроиз-водительного скрещивания состоит в применении высоких сте-пеней инбридинга, включая кровосмешение, и уровня выбрак-овки молодняка, достигающей 90%, в целях повышения гомо-зиготности животных, обеспечивающей породе генетическую константность и однородность. Эта методика показала высокую эффективность при выведении украинской степной белой и сибирской северной пород. Основные её положения с большим успехом применялись в работе по выведению всех других оте-чественных пород, создававшихся как по заранее продуманной схеме (кемеровская, муромская), так и полученных на основе народной селекции (миргородская, ливенская, брейтовская, ур-жумская и др.) на предапробационной стадии их выведения, когда проведение предусмотренных методикой селекционных мероприятий становится неизбежным.
В то же время на современном этапе породообразо-вания, предполагающем возможность использования одновре-менно многих лучших мировых селекционных достижений, и особенно при создании крупнозональных пород на полигиб-ридной основе, возникает необходимость применения наряду с традиционными и других методов, разработанных с использо-ванием последних достижений науки и передовой практики. Это в первую очередь касается ускоренных методов селекции, фено-типической оценки животных, контроля за эффективностью селекционного процесса (13, 27, 29, 53, 60) и других приёмов племенной работы.
Такие методы были разработаны и применены в работе по выведению скороспелой мясной породы (СМ-1) , полученной путём сложного воспроизводительного скрещивания 13-ти луч-ших отечественных и зарубежных пород: крупная белая (КБ), йоркширская шведской селекции (Й), ландрас шведской и немецкой селекции (Л), пьетрен (Птр), миргородская (М), уэссек-седлбекская (Ус), эстонская беконная (ЭБ), донской мясной тип (ДМ), белая короткоухая (БК), уэльская (Уэ), краснодарская окорочная (Кр), брейтовская (Бр) и кемеровская (КМ).
Методика создания породы изложена ранее (30). Отдельные вопросы создания породы освещены частично в работах других учёных, принимавших участие в работе по созданию новой породы (2, 5, 7, 8, 9, 16, 38, 43, 45, 53, 54, 60).
Прежде чем перейти к рассмотрению основных положений методики, отметим, что сложное скрещивание проводили поэтапно. На первом этапе, путём межпородного скрещивания, было получено 8 зональных мясных типов, разводившихся в различных зонах нашей страны в её прежних границах:
Полтавский (П) – скрещивали 5 пород: КБ, М, Л, Ус, Птр;
Кемеровский (КМ) – КМ, Л;
Ростовский (Р) – КБ, Уэ, ДМ, БК;
Ленинградский (Л) – Бр, Л;
Краснодарский (Кр) – гибриды кахиб и ахиб;
Белорусский (Б) – КБ, ЭБ, Л, Й;
Харьковский (Х) – КБ, Л, Уэ;
Молдавский (М) – селекция гибридов ахиб по принципу замкнутой популяции.
Свиней указанных мясных типов селекционировали в мясном направлении на протяжении нескольких поколений, после чего они были включены в процесс создания скороспелой мясной породы в качестве исходного поголовья.
На втором этапе свиней всех исходных мясных типов в целях создания единой генетической основы породы скрещи-вали с животными интегрирующего селекционного типа, спе-циально полученного для этой цели путём скрещивания свиней полтавского исходного (П) и белорусского (Б) мясных типов (ПБ).
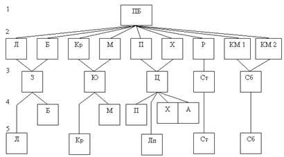
Целям формирования единой генетической основы породы служило также объединение отдельных улучшенных мясных типов (16, 27) и создание в результате такого слияния пяти укрупненных зональных типов: западного (З), южного (Ю), центрального (Ц), степного (Ст) и сибирского (Сб), предназна-ченных для разведения в крупных географических и природно-экономических зонах бывшего СССР. Полтавский и харьковский улучшенные исходные типы были объединены в Центральный зональный тип (2, 26, 43), разводимый в центральной части России и в Украине; ленинградский и белорусский типы – в Западный (36, 45, 50), распространённый в Северо-западном регионе России и Белоруссии краснодарский и молдавский – в Южный (9, 35), разводимый на Северном Кавказе и в Молдавии. Ростовский тип был преобразован в Степной зональный тип (38, 53), предназначенный для Ростовской области, Ставропольского края и Поволжья; кемеровской мясной тип (КМ-1) был объединён с другим одноименным типом (КМ-2) и группой свиней селекции Новосибирского ГАУ и преобразован в Сибир-ский зональный тип (7, 54), адаптированный к условиям Запад-ной и Восточной Сибири (схема, рис.1).

Схема 1. Схема создания скороспелой мясной породы (СМ-1)
Примечания. 1. Объединительный селекционный белорусско-полтав-ский (БП) генотип. 2. Исходные мясные типы: Л- ленинградский, Б– белорус-ский, Кр– краснодарский, М– молдавский, П– полтавский, Х– харьковский, Р– ростовский, КМ- кемеровский. 3. Укрупненные зональные типы: З – западный, Ю– южный, Ц– центральный, Ст– степной, Сб– сибирский. 4. Заводские типы, оставшиеся за пределами России: Б– белорусский, М– молдавский, П– полтавский, Х– харьковский, А- асканийский. 5. Заводские типы скороспелой мясной породы: Л– ленинградский, Кр– краснодарский, Л– липецкий, Ст– степной, Сб– сибирский.
Указанные укрупнённые зональные типы включали в себя заводские линии хряков и семейств свиноматок и вместе с зональными и заводскими типами составили сложную генеало-гическую структуру породы.
Таким образом, крупная по своим масштабам, много-породности и практической реализации, работа по созданию новой породы потребовала нетрадиционных методов форми-рования популяции, придания ей ярких отличительных черт, гено- фенотипической однородности животных и стабильности в отношении передачи признаков по наследству.
В их число входят:
1.метод крупномасштабной дискретной селекции;
2.метод гомогенизации наследственности путём дробления её на мелкие доли кровности;
3.моделирование процесса роста и развития;
4.метод фенотипической оценки молодняка по собственной продуктивности;
5.формирование разветвлённой генеалогической структуры породы;
6.научно-производственные испытания животных в процессе селекции;
7.проверка свиней выводимой породы на сочетаемость в системах гибридизации;
8.демонстрация породы на выставках, смотрах и конкурсах.
1. Крупномасштабная дискретная селекция
Крупномасштабный характер дискретной селекции (КДС)
определяется не только тем, что она осуществлялась на обшир-ной территории страны с охватом многочисленного поголовья (3, 26, 38, 55 и др.), но и введением в селекционный процесс одновременно большого количества оценённых по собственной продуктивности и отвечающих поставленным требованиям животных (14, 28, 41, 49, 57). Такое целенаправленное масси-рованное воздействие на формирование генофонда новой попу-ляции способствовало повышению эффективности и ускорению селекционного процесса примерно в 1,5 раза в сравнении с тра-диционными методами.
Дискретность селекции
выражается, во-первых, в расчле-нении генетического вклада животных интегрирующей селек-ционной группы (ПБ) на отдельные части и включение их одновременно в наследственную основу всех исходных мясных типов, и, во-вторых, в прерывании процесса селекции указанных исходных типов и индуцировании его в другом направлении на обновлённой генетической основе.
Применение КДС дало возможность в сравнительно короткие сроки довести численность свиней создаваемой породы в целом по стране (в старых её границах) до 220 тыс. голов, в том числе 16,1 тыс. основных свиноматок и 6,7 тыс. хряков. А также сформировать хорошо разветвлённую генеало-гическую структуру породы, включающую ряд зональных, заводских типов, 43 линии хряков и 73 семейства свиноматок, из числа которых в хозяйствах Российской Федерации было апробировано 21 заводская линия хряков и 48 семейств свино-маток.
2. Гомогенизация наследственности путём дробления степени кровности
Прежде чем излагать сущность метода, считаем целе-сообразным остановиться на принятой в настоящий публикации терминологии и обоснованности её применения. Термин «гомогенизация наследственности» вводится как условное селекционное понятие придания относительной однородности генофонду популяции по величине генетического вклада пород в его формирование. В этом отношении он, в отличие от «гомозиготности», предполагающей повышение однородности по частоте желательных генов, имеет большее сходство с одно-родностью генотипов по степени кровности пород, признанной строго с генетических позиций устаревшим понятием так же, как и «Закон о доле предков» Гальтона (13). Считая попытку пока-зать наследование продуктивных (количественных) признаков с помощью генной символики (буквами) напрасным трудом (13) и не предлагая других методов учёта наследственного влияния для практического применения в животноводстве взамен «долей крови», И.Иогансон с сотрудниками, например, в то же время отождествляют это понятие «с долей генов», когда говорят: «С каждым новым поколением доля генов первоначальной исходной популяции в генофонде потомков уменьшается наполовину по сравнению с предшествующим поколением, в результате чего после четырёх поколений она падает до 6,25%, а после пяти – до 3, 125%».*
Таким образом, принимая во внимание тождество понятий «доли крови» и «доли генов» как условной меры наследования количественных признаков, можно полагать, что дробление наследственности на мелкие доли в полигибридных скрещиваниях однотипных по направлению продуктивности животных, повышает вероятность увеличения частоты взаимодействия генов, контролирующих желательные признаки и накапливающихся путём отбора и подбора. С увеличением числа сходных по направлению продуктивности животных в полигибридных скрещиваниях повышается частота генов, контролирующих одноимённые признаки свиней разных пород.
Для наглядности сравним некоторые генетические науч-ные и условные понятия, связанные с наследственностью и используемые в селекции.
* «Генетика и разведение домашних животных». – М: «Колос». – 1970 (стр. 258).
Научные понятия
1. Частота генов в популяции, группе (линия, семейство), выборке.
2. Изменение частоты генов, гомозиготизация – приведения в однородное состояние популяции (выборки) по генам, контролирующим желательные признаки.
Условные понятия
1. Доля крови («доля генов»), степень кровности генотипа, животных, популяции, выборки.
2. Изменение доли крови («доли генов»), степени кровности, гомогенизация наследственности (вносится нами В.К.) – приведение в однородное, «гомогенное» состояние популяции (выборки) по генетическим вкладам принимавших участие в их создании пород, путём деления степени кровности на мелкие доли.
Следовательно, в отличие от гомозиготизации, предпола-гающей придание однородности популяции по частоте генов, гомогенизацию следует рассматривать как условное, опосредо-ванное понятие приведения популяции в однородное (гомоген-ное) состояние по генным вкладам пород в генофонд популяции.
Эффективность применения данного метода в создании новых пород на основе полигибридных скрещиваний зависит от целого ряда факторов, как например: выбор исходных пород, число и состав пород, сходных по направлению продуктивности, схема разведения (скрещивания), число скрещиваний (дроб-лений степени кровности), чередование и место пород в схеме скрещивания.
Результаты гомогенизации наследственности в зависи-мости от перечисленных факторов и влияние их на откормочную и мясную продуктивность животных в процессе экспери-ментальной селекции при создании скороспелой мясной породы представлены в табл.1.
1. Степень гомогенизации по долям кровности (долям генов) и влияние её на откормочную и мясную продуктивность свиней
| № груп-пы
|
Пород-ные сочета-ния1
|
Чис-ло
по-род
|
Число
дроб-
лений степе-
ней
кров-ности2
|
Суммарная доля крови пород
|
Среднесуточный прирост, г
|
Содержание мяса в туше, %
|
| мясо-саль-ного направ-ления
|
мяс-ного направ-ления
|
| 1
|
КБхКБ
|
1
|
1
|
1
|
-
|
798
|
52,5
|
| 2
|
КБхЛ
|
2
|
1
|
0,50
|
0,50
|
805
|
53,8
|
| 3
|
КБхПБ
|
7
|
9
|
0,625
|
0,375
|
820
|
55,6
|
| 4
|
(КБхЛ)х
КБ
|
2
|
2
|
0,75
|
0,25
|
855
|
53,5
|
| 5
|
(КБхПБ)х
ПБ
|
7
|
18
|
0,4375
|
0,5625
|
852
|
56,6
|
| 6
|
(КБхПБ)х
КБ
|
7
|
10
|
0,8125
|
0,1875
|
865
|
54,2
|
| 7
|
(ПХхПБ)х
ПБ
|
8
|
20
|
0,265625
|
0,734375
|
878
|
57,7
|
Условные обозначения:
1. КБ – крупная белая порода; Л - ландрас; ПБ – полтавско-белорусский мясной тип; ПХ – полтавско-харьковский мясной тип. 2. Равно числу скрещиваний в процессе создания породной комбинации типа.
Пояснения к таблице
1.
При определении числа пород в группах встречав-шиеся в разных сочетаниях одни и те же породы объединяли, а их доли крови суммировали. 2. Для получения суммарной доли крови пород степени их кров-ности суммировали в соответствии с направлением их продуктивности. 3. Обусловленное числом скрещиваний количество дроблений степени кровности указывает также на число расщеплений хромосом, представляющее интерес с позиций обмена факторами между хроматидами гомологичных хромосом, а, следовательно, повышения частоты свободной комбинации и взаимодействия генов при образовании гамет.
Определение числа пород и кратности дробления степеней кровности можно показать на примере породной комбинации, помещённой в группе 3 – КБ х ПБ и представляющей собой следующее сочетание пород:

Таким образом, в указанном сочетании было использовано 7 пород, принявших участие в 9 скрещиваниях, т.е. подвергших-ся 9 делениям степеней кровности.
Еще сложнее генетическая модель группы 5 – (КБ х ПБ) х ПБ, которую можно записать так:

По степеням кровности участвовавших в скрещивании пород это составит:
,
или ,
что при суммировании долей крови повторяющихся пород будет:
, а
в долях единицы –
КБ0,390625Л0,140625М0,046875Ус0,46875Птр0,09375Й0,1875
ЭБ0,09375
В данном сочетании насчитывается 7 пород, скрещивание которых дало 18 дроблений долей крови (долей генов).
Генетический вклад пород в генофонд породных сочета-ний (табл. 1) по долям крови и степень их изменчивости показа-ны в таблице 2.
2.
Кровность пород и степень ее изменчивости, %
| Группа
|
Условное обозначение пород
|
Коэф-
фици-ент измен-чивос-ти
|
| КБ
|
Л
|
М
|
Ус
|
Птр
|
Уэ
|
Й
|
ЭБ
|
| 1
|
100,0
|
-
|
-
|
-
|
-
|
-
|
-
|
-
|
-
|
| 2
|
50,0
|
50,0
|
-
|
-
|
-
|
-
|
-
|
-
|
25,0
|
| 3
|
59,4
|
9,4
|
3,1
|
3,1
|
6,2
|
-
|
12,5
|
6,2
|
12,0
|
| 4
|
75,0
|
25,0
|
-
|
-
|
-
|
-
|
-
|
-
|
25,0
|
| 5
|
39,1
|
14,1
|
4,7
|
4,7
|
9,4
|
-
|
18,7
|
9,4
|
9,6
|
| 6
|
79,7
|
4,7
|
1,6
|
1,6
|
3,1
|
-
|
6,2
|
3,1
|
14,2
|
| 7
|
20,3
|
20,3
|
6,2
|
6,2
|
12,5
|
6,2
|
18,7
|
9,4
|
6,9
|
Наиболее продуктивными оказались многопородные (7 – 8 – породные) комбинации в группах 3, 5, 6, 7 с числом дроблений степеней кровности, находившимся в пределах 9-20 (табл.1). Самая высокая мясная продуктивность отмечалась в наиболее выровненных по долям крови комбинациях 5 и 7 групп, у которых степень кровности породы с самым высоким долевым участием (в данном случае крупной белой породы) была менее 40%, а коэффициент изменчивости доли крови по всем породам был самым низким и составлял 9,6 и 6,9% соответственно (табл.2). У них отмечалось 18-20 дроблений степеней кровности, а суммарная доля крови пород мясо-сального направления продуктивности была на уровне 26-43, а мясного направления – 56-73%.
В многопородных комбинациях доля крови крупной белой породы в наибольшей степени повышалась в том случае, когда она использовалась в качестве отцовской формы на заключи-тельном этапе скрещивания (группа 6).
У животных этой группы мясная продуктивность состави-ла 54,2% и находилась примерно на уровне двухпородных ком-бинаций свиней крупной белой и ландрас пород (группы 2 и 4) с самым низким числом дроблений (1-2) долей крови и самым высоким коэффициентом их изменчивости, равным 25%.
Рассматриваемую схему воспроизводительного скрещива-ния, предусматривающую спаривание животных не отдельных пород, а сложных породных комбинаций, можно, вероятно, назвать способом «модульного создания высокопродуктивных генотипов». Преимущества данной схемы вполне очевидны. Они заключаются, во-первых, в использовании при создании проектного генотипа генов многих пород в нужном соотноше-нии, во-вторых, в сокращении сроков выведения породы за счёт одновременного (параллельного) создания и скрещивания авто-номных полигибридных модулей и ускорения, таким образом, формирования единой генетической основы новой популяции, в-третьих, в получении однородных по долям крови (генов) высокопродуктивных групп животных и целых популяций.
Метод гомогенизации наследственности или модульного создания высокопродуктивных генотипов свиней следует рас-сматривать как важное средство типизации животных в поли-гибридных скрещиваниях при выведении пород (а также произ-водстве товарных гибридов) и эффективен лишь в сочетании с целенаправленным отбором и подбором в процессе селекции. Генетическая консолидация скороспелой мясной породы наряду с гомогенизацией наследственности достигалась также путём:
1. повышения концентрации однотипных генов с помощью целенаправленного отбора и гомогенного подбора в про-цессе преимущественной (тандемной) селекции зональ-ных и заводских типов по одному - двум наиболее важ-ным хозяйственно полезным признакам;
2. создания однотипных животных по направлениям про-дуктивности и степени развития признаков в ходе после-дующей селекции по независимым уровням на целевой стандарт.
Наследственность породы формируется в процессе селек-ции по фенотипическому сходству. В отличие от инбридинга, приводящего к усилению концентрации идентичных генов неза-висимо от их эффекта, при подборе по принципу «подобное с подобным» взаимодействуют гены, вызывающие сходный эф-фект, независимо от того, являются они аллелями, или нет. Такая система опосредованного отбора и подбора не остается индифферентной к механизму гомозиготизации и при адди-тивных эффектах приводит в процессе длительной селекции к постепенному изменению признаков.
Смешение крови животных разных пород в многопо-родных скрещиваниях становится причиной уменьшения степе-ни кровности каждой из них в генофонде потомства, снижающей вероятность доминирования наследственности любой из пород, с одной стороны, и расширяющей разнообразие генных комби-наций, - с другой. С увеличением числа скрещиваемых пород в одно спаривание, как это происходит в сочетаниях многопо-родных гибридов, повышается кратность расщепления закоди-рованной в хромосомах наследственности животных разных пород, разложения ее на мелкие составные части и возможность формирования на этой основе новой наследственности.
В ходе последующей селекции создаются предпосылки для рекомбинации сходных по своему действию генов, повышения на новой основе суммарной степени кровности однотипных животных и увеличения, таким образом, генного вклада живот-ных желательных генотипов в генофонд потомков, а, следова-тельно, и улучшения селекционных признаков.
Усиление признаков бывает значительнее при гомогенном подборе по степени выраженности этих признаков, что обуслов-лено сходством химизма наследственности, протекающих в организме однотипных родителей биохимических процессов, обеспечивающих специфику и результаты аллеломорфных взаи-модействий, взаимного обогащения и постепенного формиро-вания на этой основе новой наследственности. Установлена прямая зависимость наследования признаков от степени кров-ности сходных по направлению и уровню продуктивности участвующих в скрещивании пород: чем выше суммарная доля генов участвующих в скрещивании сходных пород, тем выше аддитивный эффект наследования признаков, присущих данным породам.
3. Моделирование процесса роста и развития
В связи с изучением процесса роста и развития как важного селекционного признака и разработкой на этой основе теории высокой скорости роста (15,28) появляется возможность регулирования этого процесса в целях повышения продук-тивности животных, базирующегося на следующих принципах:
1. связи великорослости как конечного результата роста и скороспелости;
2. зависимости живой массы свиней в процессе роста от интенсивности роста на отдельных стадиях онтогенеза.
Первый принцип основывается на единстве противоречий двух сторон единого процесса роста и развития, которое можно сформулировать так: дифференциация клеток и тканей организ-ма является следствием ускорения и причиной замедления их роста.
Применительно к признакам скороспелости и велико-рослости эту связь можно выразить следующим образом: чем выше интенсивность роста свиней на ранних стадиях онтоге-неза и короче фаза активного роста, тем выше скороспелость и меньше живая масса взрослых животных (великорослость) как конечный результат роста.
Второй принцип опирается на важные закономерности индивидуального роста, относящиеся к увеличению живой мас-сы животных в связи с изменением их прироста на отдельных стадиях онтогенеза и выражающихся в следующем:
1.
количественные изменения процесса роста на одной стадии онтогенеза вызывают адекватные изменения на другой;
2.
каждому уровню роста на одной стадии соот-ветствует свой оптимальный уровень на другой.
Указанными закономерностями обусловлены разные типы роста у свиней разных пород, встречающиеся также, правда, в менее выраженной форме, в пределах внутрипородной измен-чивости, что свидетельствует, во-первых, о генетической обус-ловленности типов роста и возможности использования их в селекции и, во-вторых, о возможности моделирования их как сложных селекционных признаков, включающих в себя ско-рость, интенсивность, продолжительность, великорослость и другие характеристики процесса роста (15).
В работе по созданию скороспелой мясной породы форми-рование желательного типа роста осуществлялось по модели, разработанной путем комбинирования источников ускорения роста у свиней крупной белой породы и ландрас (33). Первая из них характеризуется быстрым ростом и умеренной скороспе-лостью. Животные этой породы отличаются высокой скоростью роста до 6 – 7 – месячного возраста, большой продолжительнос-тью наиболее активного роста (в период от 6 до 12 – месячного возраста) и большой великорослостью. Вторая отличается быс-трым ростом, высокой скороспелостью и умеренной высокорос-лостью. Животные характеризуются высокой скоростью роста, скороспелостью великорослости и достаточно большой продол-жительностью активного роста на ранней стадии онтогенеза.
Модель желательного типа проектировалась по принципу совмещения типов роста указанных пород и сочетала в себе великорослость одной породы с высокой скороспелостью другой. Разработанная формула для определения желательного типа роста показывает, как будет изменяться в онтогенезе живая масса одной породы, если она будет нарастать по схеме вели-корослости другой:
,
где: и - живая масса животных x
и y
пород в онтогенезе;
и - конечная живая масса (великорослость) животных x
и y
пород;
- показатель скороспелости великорослости (доля живой массы в онтогенезе от живой массы в момент завершения роста) породы у
, принятой за 100%.
Предположим, надо узнать, как будет изменяться в онто-генезе живая масса животных породы у
, если она будет нарас-тать по схеме увеличения скороспелости великорослости поро-ды х
.
Пример.
Определить живую массу хрячков породы у
в возрасте 6 месяцев, если их скороспелость будет равна скоро-спелости великорослости хрячков породы х
, живая масса кото-рых в возрасте 6 месяцев составляет 88 кг и конечная живая масса (великорослость) 313 , а конечная живая масса породы у
будет 336 кг.
Тогда 
Если повышение скорости роста животных с проек-тируемым ростом предусматривается не только путём повы-шения интенсивности роста (т.е. увеличения скороспелости великорослости), но одновременного увеличения великорослос-ти (конечной живой массы), тогда конечную живую массу поро-ды у
( ) в уравнении следует заменить на конечную живую массу животных проектируемого типа ( ).
Тогда формула примет такой вид: ,
Где - конечная живая масса (великорослость) проек-тируемой породы.
Таким образом, модель типа роста животных скороспелой мясной породы вобрала в себя особенности роста свиней великорослой крупной белой породы и скороспелой породы ландрас. Её принципиальное отличие от исходных типов роста заключается в смещении интенсивности роста на более ранний период онтогенеза в сравнении с крупной белой породой и увеличение продолжительности наиболее активного роста на более поздние сроки, чем у свиней породы ландрас. Такое изменение характера протекания процесса роста способствует значительному повышению абсолютной скорости роста у живот-ных проектируемого типа и даёт возможность получать при ин-тенсивном откорме желательную реализационную массу свиней 120 кг примерно в возрасте 6 месяцев, а 100 кг – в 5,5 месяцев при среднесуточном приросте 800г и более.
Желательный тип роста по разработанной модели форми-ровали двумя путями.
Первый путь -
это набор в полигибридных скрещиваниях пород, сходных по типам роста, позволивший сформировать и закрепить в генетическом отношении смоделированный тип роста. Из 13 исходных пород, принимавших участие в создании скороспелой мясной породы, только 2 породы было мясо-сального (универсального) направления продуктивности, а остальные – мясного направления. Соотношение долей крови в породе было примерно: 23% крупной белой породы и 77% ландрас и других, сходных с ней пород.
Второй путь –
включение смоделированного типа роста в целевой стандарт породы, селекционировавшейся на этот стан-дарт по фенотипическому сходству. Стандартом предусмат-ривалось, во-первых, повышение скорости роста примерно до 800г в суки, во-вторых, проводить селекцию не до 100кг, как это принято в отечественной практике, а до 120 кг, увеличивая продолжительность откорма в зоне наиболее активного роста на 20-25 суток, что служит одним из главных источников уско-рения роста. Смещение продолжительности интенсивного от-корма в зоне наиболее активного роста на более поздний период под генетическим контролем одновременно мясной продук-тивности, позволяет повышать среднесуточный прирост до 800-900г в сутки.
4. Фенотипическая оценка молодняка по собственной продуктивности
Действенным фактором повышения скорости роста, конверсии корма и мясной продуктивности свиней при крупномасштабной селекции служит массовая оценка животных по собственной продуктивности на основе скорости роста и толщины шпика без проведения трудоёмкой производственной операции по учёту расхода корма на прирост живой массы. Способность животных конвертировать корма в продукцию, пожалуй, единственный в своём роде признак, который можно не измерять, но о котором с большой определенностью можно судить по скорости роста свиней.
Для этого достаточно знать важнейший принцип: только те животные расходуют мало корма на продукцию, которые быстро растут.
Метод основан на определении высокой корреляции скорости роста и конверсии корма, приближающейся к, несуществующей в биологии, функциональной зависимости (14), получившей научное доказательство по соотношению под-держивающего и продуктивного корма в структуре его общих затрат на продукцию. Подтверждение приоритета выражено гра-фическим построением указанных затрат в форме асимпто-тических кривых, устремлённых справа вверх налево (15).
Оценочная шкала животных по величине прироста и толщине шпика строится по принципу учёта соотношения классов оценки по обоим указанным признакам. Соблюдение этого принципа предполагает повышение класса оценки животных в связи с повышением скорости роста и уменьшением толщины шпика, а также исключает возможность завышения класса оценки по толщине шпика при снижении скорости роста животных. Построенная по такому принципу шкала имеет форму корреляционной решётки, отражающей отрицательную связь (15).
Сопоставимое соотношение селекционной ценности клас-сов позволяет повысить надёжность оценки животных по уров-ню развития обоих селекционных признаков. За величину клас-сового промежутка по среднесуточному приросту принято 100г, а по средней толщине шпика на спине – 5мм. Изменение каж-дого из этих признаков на один класс соответствует по своей селекционной ценности изменению относительного содержания мяса и сала в теле свиней на 2-4%.
Экспериментальная проверка эффективности применения данного метода в четырёх поколениях дала следующие резуль-таты: возраст животных по достижении живой массы 100кг у свиней разных линий сократился на 20-30 суток (8,8-10%), среднесуточный прирост за период выращивания с момента отъёма повысился на 72-84г (14,7-17,1%), толщина шпика над 6-7-м грудными позвонками уменьшилась на 2-5 мм (9,1-11,8%).*
В процессе создания породы возраст по достижении живой массы 120кг в F4
в сравнении с исходными формами сократился с 209 до 188 суток, среднесуточный прирост увеличился с 767 до 847г, расход корма на 1 кг прироста живой массы снизился с 3,79 до 3,38 корм. ед., а доля мяса в туше повысилась с 56,9 до 58,0% (30).
Значение этого метода оценки для крупномасштабной селекции состоит в том, что он, благодаря своей простоте и доступности даёт возможность проводить проверку всего селекционируемого поголовья и повышать результативность отбора. Но великая роль его заключается в предоставлении возможности оценивать и отбирать животных не в искусственно созданной среде, а в условиях естественной конкуренции животных с учётом влияния генетических, паратипических факторов, взаимодействия генотипа и среды, выявлять особей, способных лучше поедать корма и конвертировать их в продукцию. Поэтому оценка молодняка по собственной продуктивности, а свиноматок и хряков – по результатам выращивания их потомства, явилась ключом к повышению эффективности селекции и способствовала сокращению сроков выведения скороспелой мясной породы примерно в 1,5 раза в сравнении с традиционными методами (27).
* Кабанов В.Д., Бадаева В.А., Ж. «Животноводство», №10, 1977г.
5. Формирование разветвленной генеалогической структуры породы
В условиях крупномасштабной селекции, проводимой на обширных территориях разных зон нашей страны с разнообраз-ными природно-климатическими, хозяйственными условиями, охватом большого числа хозяйств и поголовья, вынуждены при-бегать к формированию сложной генеалогической структуры по-роды, включающей в себя не только линии хряков и семейства свиноматок, но также зональные и заводские типы. Важной ха-рактерной особенностью скороспелой мясной породы служит наличие в ней, помимо линий и семейств, укрупненных зональ-ных и заводских типов, что при генетическом их сходстве при-дает породе большее генофенотипическое разнообразие, повы-шенную жизненность и продуктивность.
Генетическая формула породы с учетом степени кровности составляющих ее заводских типов и исходных пород выглядят так (31):
| Липецкий
|
1)
|
| 2)
|
| Степной
|

|
| Красно-дарский
|

|
| Ленин-градский
|

|
| Сибир-ский
|

|
Условные обозначения пород:
КБ – крупная белая, Й – йоркширская, Птр – пьетрен, М – миргородская, Ус – уэссекседлбекская, ЭБ – эстон-ская беконная, ДМ – донской мясной зональный тип, БК – белая корот-коухая, Уэ – уэльская, Крок – краснодарский окорочный зональный тип, Бр – брейтовская, КМ – кемеровская.
Укрупненные зональные типы предназначены для разведе-ния в отдельных краях и областях, о чем можно судить по их названиям: липецкий, степной, краснодарский, ленинградский, сибирский, выделившиеся в период образования Российской Федерации из более крупных зональных типов – центрального, степного, южного, западного и сибирского соответственно.
Отдельные заводские типы разводятся в хозяйствах двух и более субъектов РФ, например: свиньи липецкого типа – в Ли-пецкой и Тверской областях (26); степного – в Ростовской, Вол-гоградской, Саратовской областях, Ставропольском крае (38); сибирского – Новосибирской и Кемеровской областях (6, 7, 55).
Зональные и укрупненные заводские типы, обогащенные наследственностью белорусско-полтавского объединительного генотипа, а также путем взаимного обмена и скрещивания интегрированных в них исходных мясных типов, селекциони-ровались на повышение откормочной и мясной продуктивности при интенсивном откорме до 120 кг, крепости конституции, и улучшение признаков, характеризующих конституциональный тип животных (17).
Проводили комплексную селекцию, во-первых, по незави-симым уровням на целевой стандарт путем однородного отбора и подбора по основным признакам и, во-вторых, по одному - двум наиболее важным хозяйственно полезным признакам мето-дом преимущественной (тандемной) селекции в целях концен-трации генов, контролирующих указанные признаки, с использо-ванием целенаправленного отбора и гомогенного подбора жи-вотных заводских типов, в том числе:
липецкого – по выходу мяса в туше;
степного – по выходу мяса;
краснодарского – величине окорока;
ленинградского – скорости роста;
сибирского – скорости роста и мясной продуктивности.
Заводские типы включают в себя 21 заводскую линию хряков и 48 заводских семейств свиноматок, многие из которых сами имеют сложную структуру, состоящую из нескольких родственных групп (ветвей).
Рассмотрим, например, структуру липецкого заводского типа
, созданного в хозяйствах Липецкой и Тверской областей в составе центрального зонального типа на основе селекционного материала, полученного путем скрещивания свиней полтавского мясного типа (ПМ-1) с хряками интегрирующего генотипа (ПБ) полтавско-белорусской селекции (8, 26, 30). Разводить в «себе» начали сложных помесей кровностью 3/4П и 1/4Б по принципу сначала замкнутой селекции восьми сходных по происхождению разветвленных заводских линий, родоначальниками которых были выдающиеся хряки центрального зонального типа Цей 79101, Цветок 7133, Цеп 7911, Циркуль 7066, Цезий 7209, Целевой 7163, Цуг 7239, Цех 7159.
Основой формируемых новых заводских семейств свиноматок стали полученные от указанных хряков трехчет-вертикровные по полтавскому мясному типу выдающиеся по уровню продуктивности свиноматки- родоначальницы семейств: Цитаты, происходившей от Цея 79101, Цапли – от Цветка 7133, Цифры, Целины, Цесарки, Цены, Царевны и Цикли – от хряков в указанной выше последовательности. Такой характер родствен-ных отношений в стадах был продиктован необходимостью ве-дения ротации линий и семейств с учетом общности проис-хождения их родоначальников (схема, рис. 2).
По результатам проверки по собственной продуктивности на контрольном выращивании продуктивность животных должна быть на уровне: среднесуточный прирост – 800–900 г, а толщина шпика на спине у свинок – 26 мм, у хрячков – 24 мм.

Рис.2 Схема формирования генеалогической структуры липецкого заводского типа на основе 8 заводских линий и семейств.
*) П – свиноматки ПМ-1 и центрального зонального типов, завезенные из Полтавского НИИС, **) – свиноматки, происходящие от заводских линий, обозначенных номерами.
Линия, например, Цветка 7133 состояла из 5 родственных групп (ветвей) хряков с заводскими номерами 9/12, 75/10, 77/10, 305/35, и 307/35.
Полновозрастные хряки и свиноматки имели живую массу 312 и 239 кг соответственно, длину туловища 184 и 164 см. На контрольном откорме потомство этой линии достигло живой массы 100 кг в возрасте 180 суток при среднесуточном приросте 882 г и расходе корма на 1 кг прироста 2,80 корм. ед. Длина туши была 96 см, толщина шпика на спине – 26 мм, масса задней трети полутуши – 10,7 кг и площадь «мышечного глазка» - 30,9 см2
.
Ростовский заводской тип
создан в результате сложного воспроизводительного скрещивания свиней ростовского мясного (Р) типа с животными интегрирующего генотипа (ПБ) в степени кровности 1/2Р 1/4П 1/4Б с последующим разведением «в себе» при целенаправленной селекции (38, 39, 52 и др.).
Характерная особенность данного типа – наличие в нем крупных линий – популяций с тремя-четырьмя ветвями линий хряков и семейств свиноматок, позволяющих путем ротации производителей поддерживать линию и ее генетическую консолидацию по принципу замкнутой селекции.
При формировании линий предусматривалось закрепление хряков за определенными семействами свиноматок. В дополнение к этому осуществлялись специализация линий по направлению продуктивности, дифференциация по числу ветвей и ротация производителей.
Согласно этим принципам родоначальники планомерно использовались в сочетании со свиноматками одной ветви, их сыновья – с дочерями второй, внуки – с внучками третьей ветви и т.д. Такое чередование уже через один цикл обеспечивает в линии генеалогическое сходство на уровне 86 %, а число ветвей определяет степень возрастания гомозиготности. При наличии в линии трех ветвей после первой ротации инбридинг бывает в степени III-III, а уровень гомозиготности в, F3
составляет 11,6 %. Такая степень родства допустима в отцовских линиях, в которых при высокой интенсивности отбора хряков вероятность депрессивных явлений понижается. В материнских линиях с четырьмя ветвями в зависимости от принципа ротации производителей инбридинг будет типа IV-IV и частично III-III, а степень возрастания гомозиготности составит 7,2 %.
В составе степного заводского типа в Ростовской области сформированы 4 линии и семейства: Степняка и Степной, Стимула и Стихии, Струга и Струи, Стрепета и Стужи.
Линия Степняка состоит из четырех ветвей (по 3-4 основных хряка и 30-40 свиноматок), объединенных генетически путем ротации хряков в поколениях. Животные этой линии хорошо приспособлены, к резко континентальному климату степной зоны, характеризуются крепкой конституцией, прочным копытным рогом, высокой стрессустойчивостью. Молодняк этой выдающейся линии на интенсивном откорме на ВДНХ СССР дал среднесуточный прирост 945 г. Продуктивность свиноматок семейства Степной (81 голова) составила: многоплодие – 11,1 поросенка, молочность – 56,0 кг, число поросят в гнезде при отъеме – 9,6 гол., общая масса гнезда – 200 кг, средняя живая масса поросенка – 20,8 кг.
Использование животных линии Степняка в скрещиваниях позволяет сократить в сравнении с крупной белой породой сроки откорма до 100 и 120 кг на 10 и 17 суток, снизить расход корма на 1 кг прироста – на 0,43 и 0,71 корм. ед. и получать туши с выходом постного мяса 59,6 и 58,8 % соответственно.
В системе племенной работы со свиньями в Ростовской области животные линии Степняка рекомендованы для исполь-зования в прямом и реципрокном вариантах промышленного скрещивания, в первой, второй и третьей позициях при возврат-ном и трехпородном скрещиваниях, а также в качестве заключи-тельной отцовской формы в схеме двухступенчатой трехкомпо-нентной породно-линейной комбинации.
В Ставропольском крае степной зональный тип представ-лен тремя линиями и семействами с несколькими ветвями: Ставра и Ставры, Старта и Старты, Стрижа и Стрелы (56-60). Линии Ставра и Стрижа отселекционированы и совершенству-ются как отцовские по откормочной и мясной продуктивности, а линия Старта – по воспроизводительным качествам.
Главным методом дальнейшего совершенствования завод-ского типа служило разведение по линиям и использованием внутрилинейного подбора. Для этого в каждой линии сформи-ровано не менее четырех родственных групп, а в отдельных племхозяйствах – из восьми ветвей, что позволяет вести внутри-линейный подбор без применения родственного спаривания не менее четырех поколений.
По такому же принципу формировалась сложная генеало-гическая структура и других укрупненных заводских типов, что подробно изложено в монографии «Теория и методы выведения скороспелой мясной породы», 1998 г.
Особое внимание в работе по формированию генеалоги-ческой структуры породы уделялось поиску и повторениям удачных спариваний в целях получения высокопродуктивных хряков и свиноматок – родоначальников линий и семейств. Так, выявление удачного сочетания выдающегося хряка Тира 6455 белорусской селекции, давшего потомство со скоростью роста 864 г и конверсией корма 3,63 корм. ед., с маткой Быстрая 114, также характеризовавшейся высокой скоростью роста (средняя живая масса всех ее поросят в 2-месячном возрасте 20,3 кг), поз-волило получить выдающегося хряка – основателя линии Цитру-са 4841 (новое название в центральном зональном типе генеало-гической линии Тира) со скоростью роста потомков 841 г и кон-версией корма 3,3 корм. ед., хорошо передающего свои качества по наследству и давшего большое число выдающихся потомков.
Живой массы 120 кг Цитрус 4841 достиг в возрасте 196 сут. при среднесуточном приросте 890 г. и расходе корма 3,27 корм ед., и превосходил своих сверстников по возрасту при достижении контрольной живой массы на 12 сут., среднесуточ-ному приросту – на 91 г и конверсии корма – на 0,44 корм. ед.
Успех работы с породой определялся влиянием не одного – двух выдающихся животных, как это нередко бывало при создании новых пород, а большой группы хряков и свиноматок, что стало возможным при крупномасштабной селекции в сочета-нии с другими методами, разработанными и впервые применен-ными при создании новой породы.
Основное влияние оказали 10 хряков, 5 из которых были центрального зонального типа (генеалогические линии Центра, Цитруса, Циклона, Цуката, и Цензура) полтавской селекции и 5 – западного зонального типа (Забег, Забой, Зубренок, Зонтик и Заток) белорусской селекции. Все 10 перечисленных основате-лей линий восходили, практически, к 4 родоначальникам гене-алогических линий в составе исходных мясных типов – Тира, Аира, Муфлона и Эффекта (30).
6. Научно – производственные испытания
В отличие от средств производства механического свойст-ва, «живая» порода в процессе ее выведения не поддается замене отдельных деталей и узлов, а нуждается в изначальном воссоз-дании каждого составляющего ее генотипа от генетического зачатия до полного совершенства, требуя на это многих лет и не поддающихся учету коллективных усилий. Формируясь в недрах производства и являясь его неотъемлемой составной частью, порода создается и совершенствуется в ходе своего непрерыв-ного развития и поступательного движения, а поэтому требует к себе пристального внимания, выверенных действий и всеохваты-вающего контроля. Слишком долгим бывает путь возвращаться назад и начинать все сначала. Вполне очевидно, что в методику выведения новой породы и селекционную программу должны быть включены разделы, касающиеся изучения биологических качеств потомства каждого поколения и сопоставления уровня его продуктивности, крепости конституции, естественной резис-тентности, адаптивных свойств с прототипами, целевым стан-дартом и лучшими мировыми образцами.
В методике по созданию скороспелой мясной породы были предусмотрены следующие подобные испытания:
1. оценка показателей воспроизводства;
2. сравнительные испытания животных по откормочной и мясной продуктивности;
3. изучение биологических особенностей, в том числе ин-тенсивности протекания биохимических процессов, естествен-ной резистентности, адаптационных качеств;
4. производственные испытания животных на пригодность к использованию в условиях прогрессивных технологий.
6. 1 Оценка показателей воспроизводства
Ежегодно оценивали репродуктивные качества всех основ-ных и проверяемых хряков и свиноматок, входивших в селек-ционное стадо, в соответствии с требованиями Инструкции по бонитировке свиней 1976 г. Общая численность животных новой породы, предъявленных к апробации, составляла 219,7 тыс. голов, в том числе 16,1 тыс. основных свиноматок и 6,7 тыс. хряков (30).
Продуктивность свиноматок, разводившихся в разнообраз-ных природно-климатических и хозяйственных условиях, в среднем составляла : многоплодие - 10,9 поросенка на опорос, молочность – 56,5 кг, число поросят в гнезде к 2-месячному воз-расту – 9,9 гол. средней живой массой каждого 19,2 кг с коле-банием средних показателей по зональным типам соответствен-но : 10,5 – 11,2 кг; 51,9 – 66,2 кг; 9,2 – 10,1 гол. и 18,5 – 20,1 кг.
Самые высокие показатели продуктивности свиноматок разводимых в России заводских типов были: многоплодия у свиноматок ленинградского заводского типа (11,2 гол.), молоч-ности – новосибирского (66,2 кг), числу поросят при отъеме – ставропольского (10,1 гол.) и средней живой массы поросенка 2-месячного возраста – ростовского заводского типа (20,1 кг). Хотя продуктивность свиноматок большинства заводских типов превышала требования целевого стандарта и класса элита бонитировочной шкалы, постоянный контроль за репродуктив-ными качествами открывал возможности дальнейшего совер-шенствования данных продуктивных признаков в процессе по-следующей селекции. В связи с этим она была сориентирована на повышение скорости роста свиней путем увеличения живой массы поросят при рождении и в подсосный период, поддержи-вая многоплодие на уровне 10-11 поросят.
6. 2 Сравнительные испытания откормочной и мясной продуктивности
Для изучения откормочной и мясной продуктивности в селекционном центре Белорусского НИИ животноводства про-водили сравнительные испытания молодняка выводимой поро-ды F1
-F4
, а также исходных форм и объединительного (ПБ) селекционного генотипа (16,19, 22 и др.). На испытания, прово-дившиеся в одинаковых условиях по методике контрольного откорма, в каждом поколении ставили по 60-70 голов всех зональных типов, половину из которых откармливали до 100, а другую половину – до 120 кг.
Посредством испытаний осуществляли контроль за ходом реализации селекционной программы, вносили в нее коррек-тивы, направленные на повышение продуктивности животных и усиление генетической консолидации породы. Результаты испы-таний регулярно публиковали в специальных информационных бюллетенях, издававшихся Всероссийским НИИ племенного дела в животноводстве, и рассылали исполнителям работы по выведению новой породы.
Такие бюллетени были опубликованы по характеристике потомства каждого поколения, а также по результатам оценки исходных мясных типов и методике выведения породы, созданию отдельных зональных типов, результатам испытаний в условиях промышленной технологии, результатам межпород-ного скрещивания, проведения конкурсов и другие.
6. 3 Изучение биологических особенностей свиней
В целях изучения крепости конституции свиней в каждом поколении осуществляли контроль за состоянием биохимии-ческих процессов и естественной резистентностью животных согласно «Методическим указанием по определению естествен-ной резистентности организма сельскохозяйственных живот-ных» (1985). Об интенсивности биохимических процессов суди-ли по биохимическому составу крови и белковому составу сыво-ротки крови, о защитных реакциях свиней – по клеточным и гуморальным факторам защиты. Изучали уровень глюкозы, резервной щелочности, трансаминаз АСТ в крови, общего белка, альбуминовых и глобулиновых фракций – в сыворотке, интен-сивность фагоцитоза, лизоцимную и бактерицидную активность сыворотки крови и другие показатели (30).
Изучали и другие биологические особенности животных, например, гистоморфологию мышечной и жировой тканей, а также стрессустойчивость животных и качество мяса методами галотанового теста, иммунологического шока, генной диагнос-тики (5,30, 34, 45 и др.). По результатам этих исследований при-нимали меры по улучшению отбора, подбора животных, вноси-ли коррективы в селекционную программу.
В работе по совершенствованию центрального и сибирско-го зональных типов применяли иммуногенетический анализ се-лекционного процесса (4, 10, 40 и др.).
Результаты исследований указывают на высокую интен-сивность биохимических процессов, естественную резистент-ность животных, способность их противостоять неблагоприят-ным влияниям окружающей среды и адаптироваться к разнооб-разным природным и хозяйственным условиям.
6. 4 Производственные испытания животных на пригодность к использованию в условиях прогрессивных технологий
Производственные испытания проводили в условиях круп-ного свиноводческого предприятия ЭПО «Заднепровское» Ви-тебской области республики Беларусь, работающего по прогрес-сивной технологии производства свинины (21, 42 и др.). Молод-няк всех заводских типов был завезен в производственную зону свиноводческого предприятия для проверки в возрасте 2,5–3,0 месяцев. Поросят отбирали от свиноматок и хряков ведущих за-водских линий и семейств по 25-50 голов из каждого хозяйства, не менее 100 голов от каждого зонального типа. Контролем служили свиньи крупной белой породы и ландрас. Две трети поголовья откармливали до 100 кг и одну треть – до 120 кг.
По уровню откормочной и мясной продуктивности свиньи выводимой породы в условиях промышленного комплекса пре-вышали крупную белую породу, а по ряду признаков и ландрас уже во втором – третьем поколениях от разведения «в себе», т.е. к моменту выхода породы на проектный генотип, когда показа-тели продуктивности новой породы достигли уровня развития, соответствовавшего требованиям целевого стандарта. Важно от-метить, что в филогенезе свиньи создававшейся породы указан-ного уровня развития достигли несколько раньше (в F2
-F3
) при откорме до 100 кг, чем до 120 кг (F3
-F4
), что свидетельствует о недостаточной в генетическом отношении продолжительности селекции свиней до более высоких весовых кондиций. Ранее нами было установлено, что отбор бывает результативнее в том возрасте и живой массе, на которые сориентирована селекция (15). В связи с этим было усилено внимание отбору свиней с высокой мясной продуктивностью при откорме до 120 кг. Для ремонта племенного стада оставляли свинок с толщиной шпика над 6-7 грудными позвонками, не превышающей 32 мм при достижении живой массы 120 кг в возрасте не более 205 суток.
7. Проверка свиней выводимой породы на сочетаемость в системах гибридизации
В работе по выведению новых пород приходится иметь дело с межпородным скрещиванием при выборе исходных пород, поиске нужной степени кровности помесного потомства для разведения «в себе», проверки эффективных породных соче-таний и других случаях. В связи с этим важным разделом метод-ики и селекционной программы должна стать оценка резуль-татов скрещивания на разных этапах работы в целях повышения результативности селекции, проверки генетической консолида-ции и типизации создаваемой породы, эффективности использо-вания ее в системах гибридизации и решения других задач.
Применительно к созданию скороспелой мясной породы подобные испытания проводили в следующих целях:
1. изучения эффективности скрещивания многих пород при создании исходных мясных типов;
2. создания желательной генетической конструкции объединительного генотипа;
3. проверки степени консолидации выводимой породы по характеру наследования признаков при скрещивании с другими породами;
4. выработки предложений по созданию локальных систем разведения с использованием гибридизации.
Важным итогом экспериментальной селекции стала корректировка селекционной программы по результатам оценки объединительного генотипа (17, 18, 23, 24 и др.). Первоначально его создание намечалось путем скрещивания полтавского (П) мясного, созданного на 5-породной основе (крупная белая, ланд-рас, миргородская, уэссекседлбекская, пьетрен), и харьковского (Х) мясного 3-породного (крупная белая, ландрас, уэльская) типов. Но пробные скрещивания свиней исходных типов с таким интегрирующим генотипом (ПХ) показала, что полученное полигибридное потомство при убое в 120 кг – давало туши с толстым слоем шпика и сравнительно низким выходом мяса – 33 мм и 52,3% соответственно.
Для достижения поставленной цели более подходящим оказалось скрещивание полтавского мясного типа с белорусским (Б), полученным от 4-породного скрещивания (крупная белая, ландрас, эстонская беконная и йоркширская) и характеризовав-шимся высокой мясной продуктивностью – 28 мм и 58,3% соот-ветственно. Белорусский мясной тип был проверен в скрещива-нии с крупной белой породой в сравнении с лучшими мирового значения мясными породами (например, ландрас (Л), дюрок (Д), гемпширская (Г)), оказался стойким в передаче признаков по наследству и показал высокую откормочную и мясную продук-тивность (табл.3).
3. Результаты скрещивания белорусского мясного типа с крупной белой породой в сравнении с другими породами.
| Породное сочетание
|
Возраст при дости-жении массы 120 кг, сут.
|
Сред-несут. прирост на откор-ме, г
|
Расход корма на 1 кг при-роста, корм. ед.
|
Тол-щина шпика на спине, мм
|
Площадь «мышеч-ного глазка», см2
|
Доля мяса
в туше, %
|
| КБ х КБ
|
222
|
722
|
4,28
|
38
|
29,7
|
53,3
|
| КБ х Д
|
204
|
840
|
3,82
|
28
|
38,1
|
59,1
|
| КБ х Г
|
208
|
817
|
3,89
|
33
|
34,2
|
58,0
|
| КБ х Б
|
206
|
808
|
3,88
|
34
|
35,2
|
57,7
|
| КБ х Л
|
208
|
793
|
3,94
|
34
|
34,1
|
57,5
|
| КБ х КЧ
|
212
|
773
|
4,06
|
36
|
30,4
|
53,5
|
Молодняк интегрирующего генотипа (ПБ) в полной мере соответствовал требованиям целевого стандарта: характеризо-вался хорошим телосложением, длинным туловищем, ярко выра-женными мясными формами, крепкой конституцией, высоким многоплодием (10-11 поросят с живой массой в 2 месяца 20-22 кг) и высокой откормочной и мясной продуктивностью. Молод-няк на откорме до 120 кг, давал среднесуточный прирост 809 г, при затрате на 1 кг прироста 3,85 корм. ед. и туши с толщиной шпика 28 мм и выходом постного мяса 57,5%.
В системе промышленного скрещивания выводимую породу, начиная с F2
, испытывали на сочетаемость с другими породами при разных методах скрещивания в разных хозяйственных условиях, а также в одинаковых условиях селекционного центра и контрольного свинарника в испытаниях на сочетаемость зональных, заводских типов и линий при скрещивании с животными крупной белой породы (1, 11, 39, 48, 59 и др.). Всего в испытания по скрещиванию было вовлечено 78 опытных групп, насчитывавших 10205 свиноматок, 2300 голов молодняка на откорме из 11 зональных и заводских типов. В их число входило 28 групп с общей численностью 300 свиноматок крупной белой и скороспелой мясной пород, а остальное поголовье предназначалось для сравнительной оценки получен-ных помесей от скрещивания некоторых других пород. Во всех вариантах скрещиваний обозначение родительских пар дается в последовательности: свиноматка - хряк.
Высокая эффективность скрещивания свиней скороспелой мясной породы установлена с животными крупной белой, круп-ной черной, ландрас, эстонской беконной, брейтовской, белорус-ской черно-пестрой, уэльской и некоторых других пород. Прояв-лявшийся во всех случаях аддитивный характер наследования хозяйственно-полезных признаков, свидетельствует о наслед-ственной константности новой породы, обеспечивающей доми-нирование признаков и высокую результативность межпородно-го скрещивания. Об этом наглядно свидетельствуют, например, данные табл. 4 по сравнительным испытаниям скороспелой мяс-ной и наиболее консолидированных в наследственном отноше-нии ландрас и крупной черной (КЧ) пород при скрещивании с животными крупной белой породы.
4. Эффективность скрещивания свиней скороспелой мясной породы (СМ-1) с крупной белой породой в сравнении с крупной черной и ландрас (Клемин В.П.).
| Породное сочетание
|
Возраст при дос-тижении массы 120 кг, сут.
|
Сред-несут. прирост на откор-ме, г
|
Расход корма
на 1 кг прирос-та, корм. ед.
|
Тол-щина шпи-ка на спи-не, мм
|
Площадь «мышечного глазка», см2
|
Содержание мяса в туше, %
|
| КБ х Л
|
218
|
815
|
3,20
|
35
|
32,1
|
55,1
|
| КБ х КЧ
|
211
|
800
|
3,36
|
37
|
29,6
|
53,3
|
| КБ х СМ-1
|
215
|
864
|
3,11
|
34
|
31,4
|
56,0
|
В процессе выведения породы были одновременно изуче-ны и рекомендованы производству эффективные методы скре-щивания свиней скороспелой мясной с животными других пород в целях использования их в локальных системах гибридизации. Сравнительная эффективность 2, 3, 4-породного (крупная белая, ландрас, эстонская беконная и скороспелая мясная) показаны в табл. 5 (9).
5. Эффективность двух-, трех- и четырехпородного методов скрещивания.
| Метод
скрещива-ния*
|
Многоплодие,
гол
|
Средняя мас-
са поросенка
в 2 мес., кг
|
Возраст в 120
кг, сут.
|
Среднесут.
прирост, г
|
Расход корма
на 1 кг прирос-та, корм. ед.
|
Тол-щина шпи-ка на спи-не, мм
|
Доля мяса в туше, %
|
| КБ х КБ
|
10,6
|
17,8
|
221
|
662
|
4,24
|
31
|
55,8
|
| СМ х СМ
|
10,6
|
19,6
|
206
|
783
|
3,82
|
29
|
59,1
|
| КБ х СМ
|
10,8
|
19,8
|
208
|
728
|
3,91
|
28
|
58,2
|
| СМ х КБ
|
10,9
|
19,9
|
210
|
715
|
3,96
|
28
|
58,4
|
| (КБ х Л)
х СМ
|
10,9
|
20,8
|
204
|
768
|
3,79
|
28
|
60,1
|
| (КБ х Л х ЭБ) х СМ
|
11,2
|
21,4
|
199
|
794
|
3,74
|
27
|
60,4
|
* В каждой группе было по 27-32 свиноматки.
Эффект от двух -, трех – и четырехпородного скрещивания в среднем по всем признакам, характеризующим воспроизво-дительные качества составил: двухпородного – 7%, трехпород-ного – 10 и четырехпородного – 14%; по откормочной продук-тивности – 8,11 - 14 %, по признакам мясной продуктивности – 9 - 10,9%.
Наблюдалось усиление эффекта скрещивания при увели-чении числа пород мясного направления продуктивности, при-нимавших участие в скрещивании. При двухпородном реци-прокном скрещивании отмечен аддитивный характер наследо-вания признаков откормочной и мясной продуктивности.
Эффективность разных методов скрещивания свиней скороспелой мясной породы с животными других пород в сравнении с крупной белой породой показан в табл. 6 (25).
6. Сравнительная эффективность разных методов скрещивания скороспелой мясной породы.*
| Вид продук-тивности
|
Чистопородное разведение (контроль)
|
Методы скрещивания
|
В среднем по всем методам скрещи-вания
|
| крупная белая
|
скоро-спелая мясная
|
2-х по-
родное
|
3-х по-
родное
|
4-х по-
родное
|
возврат-
ное
|
| Число сви-номаток
|
160
|
140
|
502
|
83
|
32
|
14
|
631
|
| Воспр. качества
|
100
|
108
|
107
|
111
|
114
|
115
|
110
|
| Свиней на откорме
|
281
|
177
|
825
|
323
|
70
|
24
|
1242
|
| Откор-мочная прод-сть
|
100
|
108
|
106
|
108
|
115
|
112
|
110
|
| Мясная прод-сть
|
100
|
111
|
107
|
110
|
109
|
113
|
110
|
| В ср. по показателям прод-сти
|
100
|
109
|
107
|
111
|
113
|
114
|
110
|
* В сравнении с крупной белой породой при чистопородном разведении.
Сравнение проводили в каждом эксперименте отдельно по каждой группе и каждому показателю продуктивности. Эффективность скрещивания выражали в процентах к животным крупной белой породы при чистопородном разведении (контрольная группа), после чего результаты суммировали по признакам, характеризующим виды продуктивности, группируя полученные данные по методам скрещивания.
Воспроизводительные способности определяли по много-плодию, молочности, числу поросят в гнезде, общей массе гнез-да и средней живой массе каждого поросенка при отъеме; откор-мочную продуктивность – по возрасту при достижении живот-ными реализационной массы, среднесуточному приросту и конверсии корма; мясную продуктивность – по длине туши, толщине шпика, площади «мышечного глазка», массе задней трети полутуши и содержанию постного мяса в туше.
Отмечен высокий эффект при всех методах скрещивания по воспроизводительной, откормочной и мясной продуктив-ности в сравнении с чистопородным разведением крупной белой породы.
Более высокий эффект, чем при двухпородном скрещи-вании, наблюдается в трех -, четырехпородном и возвратном скрещивании, что свидетельствует о преимуществе «гибридной свиноматки», обеспечивающий гетерозис по всем репродуктив-ным признакам.
Промежуточный характер наследования признаков при двухпородном скрещивании и доминирующий эффект наследо-вания признаков в сложных и возвратном видах межпородного скрещивания указывают на высокую генетическую констант-ность скороспелой мясной породы. Благодаря этим ценным качествам, а также большому эффекту комбинационной сочета-емости, свиньи скороспелой мясной породы получили широкое распространение в системах разведения как при чистопородной селекции, так и в скрещивании с другими породами еще до апробации. Уже при завершении работ по созданию породы с ее использованием в Российской Федерации получали примерно 2 млн. гибридов в год, а за 3 года, предшествовавших апробации породы, было получено более 4 млн. голов. По оценке комиссии по апробации нового селекционного достижения Минсельхоза РФ, экономическая эффективность использования свиней скоро-спелой мясной породы при гибридизации составила 52,9 млн. рублей (в ценах 1991 года), а общий экономический эффект от использования СМ – 1 оценивался в 53,6 млн. рублей.
Таким образом, проверка свиней выводимой породы на сочетаемость в межпородных скрещиваниях с другими поро-дами в разных зонах страны как в условиях применения тради-ционных технологий, так и в специализированных предпри-ятиях, работающих по прогрессивным технологиям, позволила осуществлять следующие важные селекционные мероприятия:
1. обеспечивать типизацию формируемых популяций (зо-нальных и заводских линий и семейств) путем регулирования долей генов исходных пород, их генного вклада в генофонд породы и составляющих ее генотипов;
2. следить за ходом генетической консолидации породы, обеспечивающей ей закрепление по наследству четко выражен-ных отличительных и продуктивных признаков и стабильную передачу их по наследству;
3. выявлять удачные породные сочетания и внедрять их в производство путем создания эффективных систем разведения с применением гибридизации для получения высокопродук-тивных товарных гибридов, а также вносить предложения по рациональному использованию выводимой породы.
8. Демонстрация поголовья на выставках, смотрах и конкурсах
Улучшению работы по выведению породы во многом способствовал регулярный показ свиней на районных, областных, республиканских и всесоюзных выставках, смотрах и конкурсах. Животные создаваемой породы составляли инте-ресную и наиболее привлекательную часть натурной экспо-зиции на выставках, вызывая повышенный интерес у посети-телей, руководителей и специалистов сельхозпредприятий, вла-дельцев свиней в крестьянских и личных подсобных хозяйствах населения. Выставки были не только смотром достижений науки и передовой практики в селекции, но и активным средством пропаганды и внедрения создававшихся зональных, заводских типов, линий и семейств в производство, но их неоценимое значение состояло в том, что здесь порода получала первичную предапробационную оценку.
Начиная с 1987 года, свиньи создававшейся скороспелой мясной породы регулярно демонстрировались на ВДНХ СССР, где они в павильоне «Свиноводство» принимали участие в двух Всесоюзных конкурсах по интенсивному откорму свиней и пяти смотрах – конкурсах, посвященных разным вопросам селекции и гибридизации, в том числе: «Племенное дело и гибридизация в свиноводстве»; «Селекционные достижения и гибридизация»; «Основные породы, типы, линии и кроссы свиней»; «Повыше-ние эффективности племенного дела и достижения селекции в животноводстве»; «Основные породы и гибридные лини сви-ней» (20, 30).
На конкурсных испытаниях свиней на откорме содержали группами по 12-16 голов в станке. Кормили животных 2 раза в сутки увлажненным (соотношение корма и воды 1:2) комбикор-мом рецепта К – 55 с добавлением 0,1 – 0,2 кг сухого обрата на голову в сутки. Контролем служили свиньи крупной белой породы, завозившейся из госплемзаводов «Индустрия» Минской области (БКБ – 1) и «Большое Алексеевское» Московской облас-ти (МКБ – 1), длительное время селекционировавшиеся на улуч-шение откормочной и мясной продуктивности с использованием свиней этой породы иностранной селекции, и свиньи породы ландрас из ГПЗ «Красный Бор» Новгородской области. Кон-трольный убой свиней проводили на Московском мясоком-бинате.
Результаты конкурсных испытаний свиней скороспелой мясной породы F3
-F4
разных зональных типов в сравнении с крупной белой породой и ландрас представлены в табл. 7.
7 . Результаты испытаний свиней скороспелой мясной породы на конкурсе 1988 г.
| Зональный тип и порода
|
n
|
Возраст при достижении
120 кг, сут.
|
Среднесуточ-
ный прирост, г
|
Толщина шпика на спине, мм
|
Площадь «мышечного
глазка», см2
|
Доля мяса в туше, %
|
| Центральный
|
32
|
215
|
777
|
29
|
36,2
|
58,2
|
| Западный
|
32
|
202
|
837
|
31
|
36,8
|
57,4
|
| Южный
|
30
|
201
|
783
|
30
|
36,7
|
59,8
|
| Степной
|
16
|
172
|
995
|
30
|
34,7
|
58,3
|
| Сибирский
|
14
|
223
|
681
|
29
|
38,8
|
57,7
|
| В среднем по скороспелой мясной породе
|
124
|
203
|
810
|
30
|
36,6
|
58,4
|
| Крупная белая
|
16
|
204
|
747
|
27
|
35,0
|
56,5
|
| Ландрас
|
16
|
208
|
823
|
31
|
36,2
|
58,0
|
На испытаниях по интенсивному откорму скороспелой мясной породы по большинству признаков откормочной и мясной продуктивности превосходили свиней крупной белой породы и были примерно на уровне породы ландрас.
По итогам Всесоюзного конкурса за успешную работу по выведению скороспелой мясной породы коллективам – победи-телям сельхозпредприятий были присуждены 3 премии и 8 по-ощрительных премий – за достижение наивысших результатов по отдельным показателей продуктивности.
На смотрах – конкурсах лучшим животным за развитие отдельных показателей – было присуждено 29 аттестатов 1 сте-пени и 8 аттестатов 2 степени. В связи с тем, что порода еще не была апробирована, дипломы за достижение выдающихся пока-зателей хозяйствам – победителям по существовавшему положе-нию не присуждались.
Заключение
Включение в методику выведения новых пород рассмот-ренных выше приемов и методов племенной работы позволяет повысить эффективность селекционного процесса и сократить продолжительность работы по выведению пород примерно в 1,5 раза.
Применение методики дало возможность создать скоро-спелую мясную породу (СМ – 1), отвечающую по уровню про-дуктивности требованиям высших мировых селекционных дос-тижений, характеризующуюся высокой скоростью роста и кон-версией корма, способную откармливаться до тяжелых весовых кондиций без чрезмерного ожирения.
Свиньи скороспелой мясной породы дают на интенсивном откорме прирост 800-900 г в сутки, расходуют на 1 кг прироста живой массы 3,3-3,5 корм. ед., что соответствует примерно 36-38 МДж обменной энергии, и при откорме до 120 кг обеспечивают выход постного мяса 58-59 % (табл. 8).
8. Изменение откормочной и мясной продуктивности скороспелой мясной породы в процессе ее создания (30).
| Селекцион-
ный признак
|
Исход-ные типы
|
Скороспелая мясная порода в поколениях
|
Селек-цион-ный сдвиг
|
Эффект селек-
ции за одно по-коление
|
| F1
|
F2
|
F3
|
F4
|
| Возраст в 120 кг, сут.
|
209
|
212
|
226
|
194
|
188
|
21
|
5,25
|
| Среднесуточ-ный прирост, г
|
767
|
733
|
742
|
837
|
847
|
80
|
20
|
| Расход корма, корм. ед.
|
3,79
|
3,46
|
3,51
|
3,27
|
3,38
|
0,41
|
0,10
|
| Выход мяса, %
|
56,9
|
54,6
|
56,1
|
57,7
|
58,0
|
1,1
|
0,30
|
Свиньи отдельных заводских типов показали более высо-кую продуктивность. Так, животные ленинградского заводского (совхоз «Дружба») и степного типа (совхоз «Петровский» Став-ропольского края) дали среднесуточный прирост по 948 г и 953 г соответственно, израсходовав на 1 кг прироста по 3,27 и 3,25 корм. единицы, и туши с выходом постного мяса 55,4%.
Результаты сравнительной оценки свиней скороспелой мясной породы к моменту апробации (F4
), крупной белой и ландрас пород представлены в табл. 9.
9. Откормочная и мясная продуктивность свиней скороспелой мясной, крупной белой и ландрас пород (30).
| Порода
|
Возраст в 120 кг, сут.
|
Среднесуточ- ный прирост, г
|
Расход корма на 1 кг прироста, корм. ед.
|
Содержится
в туше
|
| мяса
|
сала
|
| Скоро-спелая мясная
|
188
|
847
|
3,38
|
58,0
|
22,1
|
| Крупная белая
|
221
|
713
|
3,70
|
55,0
|
26,3
|
| Ландрас
|
215
|
730
|
3,62
|
57,6
|
24,9
|
Свиньи скороспелой мясной породы превосходят по уровню продуктивности свиней лучших мировых пород крупной белой и ландрас : по возрасту при достижении живой массы 120 кг на 33 и 27 суток (17,5 и 14,4 %), среднесуточному приросту – 134 и 117 г ( 18,9 и 16,0 %), расходу корма на 1 кг прироста живой массы – 0,32 и 0,24 корм. ед. (9,5 и 7,1 %), содержанию постного мяса в туше на 3,0 и 0,4 % соответственно.
Такой высокий уровень продуктивности, впервые достиг-нутый в отечественной селекции, свидетельствует об эффектив-ности методики выведения новых пород на полигибридной основе, позволившей, полнее использовать достижения науки, передовой практики, преимущества современного породообра-зования, интегрировать оригинальные генотипы животных, представляющие высшие мировые селекционные достижения, в генофонд породы. Неоспоримые преимущества новой методики заключаются в том, что представленные в ней прогрессивные, научно обоснованные и проверенные методы рассчитаны на управление процессами роста и развития, селекции животных, моделирование прогрессивных генотипов с заданными свойства-ми и прогнозируемыми результатами высокой продуктивности.
Библиографический список
1. Бабеев А.А., Казачок Г.Е.
и др. Использование хряков степного типа СМ-1 ставропольской селекции в гибридизации. // Зоотехния, 1992, № 3-4.-С. 16-18.
2. Баньковский Б.В.
Создание центрального типа новой мясной породы свиней в регионах Украины.// Сборник научных трудов. Создание новых пород сельскохозяйственных живот-ных. – М., 1987г.
3. Баньковский Б.В., Акимов С.В.
Метод создания завод-ской линии центрального типа новой мясной породы свиней. // Пятый съезд Всесоюзного общества генетиков и селекционеров. Тезис доклад – М., 1987. – Т.З. – С. 17.
4. Гарай В.В., Гупалов Н.В., Повзикова Л.Н.
Изучение сочетаемости линий с использованием групп крови. // Научные тр. ВНИИ плем. – М., 1985.- С. 129.
5. Горин В.В., Гильман Л.З.
Взаимосвязь мясной продук-тивности и стессустойчивости свиней западного типа создава-емой породы. // Генетика количественных признаков у живот-ных. – Таллин, 1987. – С. 27-28.
6. Гришкова А.П., Тарасов Н.А. Нечаева Е.В.
Создание сибирского зонального типа новой мясной породы свиней (СМ-1) // Интенсификация животноводства в Кемеровской области. – Новосибирск, 1990. – С. 34-37.
7. Гудилин И.И.
Методика создания линий новосибирской селекции скороспелой мясной породы свиней (СМ-1). // Генет-ика. – М., 1994
8. Гупалов Н.В.
Теория и практика создания заводского типа липецкой селекции в новой скороспелой мясной породе свиней. // Труды ВНИИ плем. «Современные аспекты селекции, биотехнологии, и форматизации в племенном животноводстве». Юбилейный сборник. – М., 1997.
9. Гучь Ф.А., Гуменный М.Ф.
Выведение южного типа но-вой мясной породы свиней в Молдавии. // Создание новых пород с. – х. животных. – М., 1987. – С. 156-162.
10. Епишин В.А., Гупалов Н.В., Жукова Н.М.
Особенности аллелофонда и воспроизводительные качества свиней формируе-мых линий центрального типа новой мясной породы. // Cб. трудов ВНИИ плем «Селекция с/х животных на устойчивость к болезням и повышение естественной резистентности». – М., 1989.
11. Загорельский В.Н., Горин В.В., Шелестов А.Д.
, Под-скребкин Н.В.
Использование свиней создаваемого западного типа в системе гибридизации Витебской области. // Сб.: «Воп-росы интенсификации племенного свиноводства». – М., 1989.
12. Иванов М.Ф.
Полное собрание сочинений в 7 томах. – М., 1963 – 1965гг.
13. Иоганссон И., Рендель Я., Граверт О.
Генетика и раз-ведение домашних животных. – М., : «Колос», 1970. – 351 с.
14. Кабанов В.Д.
«Связь интенсивности роста и толщины слоя подкожного сала с затратами корма». // Вестник с/х науки, 1963, №12. – С. 99-103.
15. Кабанов В.Д.
Рост и мясные качества свиней. – М.: «Колос», 1972, 192.с.
16. Кабанов В.Д., Корнеев П.И., Горин В.Т.
и др. Методические рекомендации по использованию результатов оценки селекционного материала при выведении новой мясной породы свиней. – М., 1983.
17. Кабанов В.Д.. Епишин В.А., Кошель П.П.
Продук-тивность свиней новых зональных типов при скрещивании. // Свиноводство, 1985, №3. – С. 31-32.
18. Кабанов В.Д., Печкуров Н.А., Кошель П.П.
Эффектив-ность простого двухпородного и возвратного скрещивания сви-ней новых генотипов. // Свиноводство, 1987, №1. – С. 20-22.
19. Кабанов В.Д., Корнеев П.И., Горин В.Т.
и др. Результаты испытаний зональных типов выводимой новой мясной породы. – М., 1987.
20.Кабанов В.Д., Горин В.Т., Корнеев П.И.
и др. Результаты Всесоюзных конкурсов по интенсивному откорму и смотров – конкурсов свиней выводимой новой мясной породы на ВДНХ СССР. – М., 1989.
21. Кабанов В.Д., Горин В.Т., Корнеев П.И.
и др. Результаты производственных испытаний откормочной и мясной продук-тивности свиней зональных типов выводимой новой мясной породы в НПО «Заднепровское» Витебской области. – М., 1989.
22. Кабанов В.Д. Горин В.Т., Корнеев П.И.
и др. Результаты сравнительных испытаний откормочной и мясной продук-тивности свиней разных зональных типов создаваемой новой породы. – М., 1989.
23.Кабанов В.Д., Эльзессер В.О.
Воспроизводительные качества свиней центрального типа новой мясной породы и ее помесей. // Свиноводство, 1989, №3. – с. 28-30.
24. Кабанов В.Д., Печкуров Н.А.
Получение гибридного молодняка на основе свиней центрального типа выводимой специализированной мясной породы. // Сб.: «Вопросы интенси-фикации племенного свиноводства». – М., 1989. – С. 7-13.
25. Кабанов В.Д., Горин В.Т., Корнеев П.И.
и др. Результаты испытаний по скрещиванию свиней новой советской мясной породы с животными других пород. – М., 1990.
26. Кабанов В.Д., Гупалов Н.В., Епишин В.А., Французов В.В.
Создание липецкого заводского типа свиней новой мясной породы. // Зоотехния, 1991, №5. – с. 21-26.
27. Кабанов В.Д.
Новая порода свиней скороспелая мясная. // Вестник Российской академии с/х наук., 1983, №6.
28. Кабанов В.Д.
Теория высокой скорости роста свиней и ее практическое использование. // Вестник Российской академии с/х наук 1985, №4, - С. 36-39.
29. Кабанов В.Д.
Новое направление селекции в свиновод-стве. // Вестник Российской академии с/х наук., 1986, №4.- С. 35.
30. Кабанов В.Д., Гупалов Н.В., Епишин В.А., Кошель П.П.
Теория и методы выведения скороспелой мясной породы свиней. – М., 1998, 380 с.
31. Кабанов В.Д. Свиноводство.
– М. : «Колос», 2001.- 431 с. (учебник для высших учебных заведений).
32. Кабанов В.Д.
Гомогенизация наследственности путем дробления степени кровности и ее роль в селекции с/х живот-ных. – М.: МГАВМ и Б. им. К.И. Скрябина, 2001, - 27 с.
33. Кабанов В.Д.
Теория высокой скорости роста свиней и использование ее в селекции. Проблемная лекция. – М.: МГВАМ и Б. им К.И. Скрябина, 2005. – 42с.
34. Калашникова Л.А., Рыжова Н.В, Гупалов Н.В.
Генная диагностика стрессчувствительности свиней. // Аграрная наука. – Киев, 1996. – С.10.
35. Капко П.С., Соколов Н.В., Черный В.И.
и др. Южный зональный тип новой специализированной мясной породы сви-ней СМ-1. (Краснодарский заводской тип). // Сб. научных трудов «Вопросы интенсификации свиноводства»: ВНПО по племенному делу в животноводстве. – М., 1989. – С. 37-47.
36. Клемин В.П., Павлова С.Ф.
и др. Создание заводских линий западного типа новой мясной породы свиней.// Сб. Совер-шенствование генетических ресурсов в свиноводстве. – Л., 1987.
37. Клемин В.П., Павлова С.Ф., Филиппенко Н.Б.
Различные варианты однородного подбора помесных животных. // Зоотехния, 1990, №8. – С. 34-36.
38. Коваленко В.А., Степанов В.И., Михайлов Н.В.
Степной тип новой мясной породы: методы выведения, особенности генеалогической структуры и продуктивные качества. // Сб. научных трудов «Вопросы интенсификации мясного свиноводства». – М., 1989. – С. 26-36.
39. Коваленко В.А., Иванова Н.В., Бессарабов Н.И.
Продук-тивные качества свиней степного типа в системах скрещивания и гибридизации. // Новые направления породообразования и породоулучшения в свиноводстве. – Персиановка, 1992. – С. 94-98.
40. Крючковский А.Г., Дмитриева Г.П., Лейман Д.Н.
и др. Иммуногенетический анализ селекционного процесса при создании сибирского типа мясных свиней. // Совершенствование пород и повышение продуктивности с/х животных и птицы в Сибири – Новосибирск. – Со ВАСХНИЛ, 1986. – С. 146-151.
41. Кузьмина А.А.
Оценка свиней новой мясной породы при контрольном выращивании до различной живой массы. // Бюл. науч. работ ВНИИ РГЖ. – Л. – Пушкино, 1990, №120. – С. 21-22.
42. Лейман Д.Н., Крючковский А.Г., Косачев В.В.
Скрещивание маток создаваемой мясной породы свиней СМ-1 с хряками гемпшир и дюрок в условиях свинокомплекса. // Сб. научных трудов. «Повышение эффективности селекционнопле-менной работы в животноводстве» Со РАСХН.- Сип НИПТИЖ, 1994. – С. 40-43.
43. Медведев В.А., Ткачев А.Ф., Хватов А.И.
и др. Создание центрального типа советской мясной породы свиней. Харьков-ский заводской тип. // Сб. научных трудов «Вопросы интенси-фикации племенного свиноводства». – М. 1999. – С. 21-36.
44. Медведев В.А., Рассоха Л.В.
Сочетаемость маток крупной белой породы с хряками центрального типа советской мясной породы. // «Проблемы селекционно – племенной работы в животноводстве». – М., 1990. – С. 176-178.
45. Никитченко И.Н., Гильман Л.З.
Мясные качества и устойчивость к стрессу свиней, используемых для создания западного типа новой мясной породы. // Докл. ВАСХНИЛ, 1985, №11. – С. 34-36.
46. Повод Н.Г.
Продуктивность и биологические особен-ности чистопородных и помесных свиней при выведении цен-трального днепропетровского типа отечественной мясной поро-ды.// Интенсификация селекционного процесса в свиноводстве. – Персиановка, 1999. –С. 24-29.
47. Погодаев В.А.
Продуктивность животных в процессе выведения линии Стрижа новой мясной породы свиней. // Повы-шение продуктивных и племенных качеств с/х животных. – Ставрополь, 1987. – С. 80-85.
48. Погодаев В.А., Кухарев В.А., Арлянский Ю.А.
Сочетае-мость свиней крупной белой и степного типа специализирован-ной породы при гибридизации. // Повышение продуктивности и племенных качеств с/х животных. – Ставрополь, 1990. – С. 69-72.
49. Рудишин О.Ю.
Оценка хряков новой мясной породы по собственной продуктивности. // Бюл. науч работ. – ВНИИГРЖ.- С. – Пб. – Пушкино, 1993, №136. – С. 9-11.
50. Серегин А.С.
Взаимосвязь отдельных признаков у сви-ней создаваемых типов. // Животноводство, 1995, №8. – С. 49-50.
51. Серегин А.С.
Способ отбора свиней. // Патент № А 01. К 67/ 2. – 1995.
52. Степанов В.И., Коваленко В.А.
Методика выведения степного типа новой мясной поды свиней. Персиановка, 1984. – С.40.
53. Степанов В.И., Коваленко В.А., Михайлов Н.В.
Совер-шенствование селекционно-племенной работы – основа интен-сификации породообразовательного процесса. // Сб. «Создание новых пород с/х животных». – М., 1987.
54. Тарасов Н.А.
Создание в Сибири свиней нового завод-ского типа. // Животноводство, 1979, №6. – С. 48-50.
55. Тарасов Н.А.. Гришкова А.П., Зимирев М.Е.
Сибирский тип новой мясной породы свиней в Кемеровской области. // Сб. «Создание новых пород с/х животных». – М., 1987.
56. Филенко В.Ф., Погодаев В.А.
Сочетаемость специали-зированных типов, используемых в создании степного типа новой мясной породы свиней. // Повышение продуктивности свиноводства на Северном Кавказе. // Краснодар, 1986. – 33 с.
57. Филенко В.Ф.
комплексная оценка свиней новой мясной породы степного типа при разведении «в себе». // Пятый съезд Всесоюзного общества генетиков и селекционеров. – Тез доклад. – М., 1987. – С. 221-222.
58. Филенко В.Ф.
Создание заводских линий новой мясной породы свиней степного типа. // Повышение продуктивных и племенных качеств с/х животных. // Ставрополь, 1987. – С.73-79.
59. Филенко В.Ф.
Степной тип свиней мясной породы и его гибриды. // Генетика, разведение и селекция свиней. – М., 1988. – С. 100-105.
60. Филенко В.Ф.
Методы ускоренной селекции при созда-нии и совершенствовании новой мясной породы свиней СМ-1 степного типа. // Повышение продуктивных племенных качеств с/х животных. – Ставрополь, 1990. – С. 77-82.
|