| Министерство образования и науки Российской Федерации
Федеральное агентство по образованию
Саратовский государственный технический университет
Балаковский институт техники, технологии и управления
Технологическое обеспечение надёжности
Методические указания к выполнению контрольной работы
для студентов специальности 120100
заочной формы обучения
Одобрено
редакционно-издательским советом
Балаковского института техники,
технологии и управления
Балаково 2009
ВВЕДЕНИЕ
Все потенциальные возможности автоматов и автоматических линий относительно повышения производительности машин и производительности труда человека можно реализовать лишь при условии, что механизмы и устройства, выполняющие функции человека, будут иметь высокую надёжность в работе.
Надёжность есть свойство объектов выполнять заданные функции, сохраняя во времени значения установленных эксплуатационных показателей в заданных пределах, соответствующих заданным режимам и условиям использования, технического обслуживания, ремонтов, хранения и транспортирования.
Такими функциями для автоматов и автоматических линий является выполнение технологических процессов обработки, контроля, сборки, которые обеспечивают получение продукции в требуемом качестве и количестве. Поэтому надёжность определяется способностью к бесперебойному выпуску годной продукции в соответствии с производственной программой в течение всего срока службы.
Технологические процессы, конструкции механизмов и устройств, компоновка автоматов и линий разрабатываются из условия их бесперебойной работы. Однако в реальных условиях эксплуатации неизбежно возникают неполадки в работе, простои и потери производительности. Чем чаще неполадки и длительность их устранения, тем выше разность между цикловой (теоретической) и фактической производительностью. Таким образом, надёжность автоматов и автоматических линий характеризует, прежде всего, степень реализации возможностей производительности, заложенных в технологических процессах и конструкциях машин.
РАСЧЕТ СТРУКТУРНОЙ НАДЕЖНОСТИ АВТОМАТИЧЕСКИХ СИСТЕМ
Количественные характеристики надежности
Наработка
- продолжительность или объем работы объекта. Для невосстанавливаемых и восстанавливаемых изделий понятие наработки различается: в первом случае подразумевается наработка до первого отказа (он же последний), во втором - между двумя соседними во времени отказами (после каждого отказа производится восстановление работоспособности). Математическое ожидание случайной наработки Т
Забиваем Сайты В ТОП КУВАЛДОЙ - Уникальные возможности от SeoHammer
Каждая ссылка анализируется по трем пакетам оценки: SEO, Трафик и SMM.
SeoHammer делает продвижение сайта прозрачным и простым занятием.
Ссылки, вечные ссылки, статьи, упоминания, пресс-релизы - используйте по максимуму потенциал SeoHammer для продвижения вашего сайта.
Что умеет делать SeoHammer
— Продвижение в один клик, интеллектуальный подбор запросов, покупка самых лучших ссылок с высокой степенью качества у лучших бирж ссылок.
— Регулярная проверка качества ссылок по более чем 100 показателям и ежедневный пересчет показателей качества проекта.
— Все известные форматы ссылок: арендные ссылки, вечные ссылки, публикации (упоминания, мнения, отзывы, статьи, пресс-релизы).
— SeoHammer покажет, где рост или падение, а также запросы, на которые нужно обратить внимание.
SeoHammer еще предоставляет технологию Буст, она ускоряет продвижение в десятки раз,
а первые результаты появляются уже в течение первых 7 дней.
Зарегистрироваться и Начать продвижение
(1)
Вероятность безотказной работы
- вероятность того, что в пределах заданной наработки t
отказ объекта не возникнет:
(2)
Вероятность противоположного события называется вероятностью отказа
:
(3)
Интенсивностью отказов
называют условную плотность вероятности возникновения отказа изделия при условии, что к моменту t
отказ не возник:
(4)
Функции f(t)
и l(t)
измеряются в ч-1
. [1]
Структурно-логический анализ автоматических систем
Целью расчета надежности автоматических систем (АС) является оптимизация конструктивных решений и параметров, режимов эксплуатации.
Для расчета надежности система расчленяется на элементы. Расчленение автоматической системы на элементы условно и зависит от постановки задачи расчета надежности. Например, при анализе работоспособности технологической линии её элементами могут считаться отдельные установки и станки, транспортные и загрузочные устройства и т.д. В свою очередь станки и устройства также могут считаться техническими системами и при оценке их надежности должны быть разделены на элементы - узлы, блоки. Для расчетов параметров надежности удобно использовать структурно - логические схемы надежности
АС, которые графически отображают взаимосвязь элементов и их влияние на работоспособность системы в целом. Структурно - логическая схема представляет собой совокупность соединенных друг с другом последовательно или параллельно звеньев. Последовательное
соединение
, при котором отказ любого элемента приводит к отказу всей системы (рис. 1). Параллельным
(с точки зрения надежности) считается соединение, при котором отказ любого элемента не приводит к отказу системы, пока не откажут все соединенные элементы (рис. 2).


Рис.1. Последовательное Рис.2. Параллельное соединение
соединение элементов элементов
Примером последовательного соединения элементов структурно - логической схемы может быть технологическая линия, в которой происходит переработка сырья в готовый продукт. Если же на некоторых участках линии предусмотрена одновременная обработка на нескольких одинаковых единицах оборудования, то такие элементы (единицы оборудования) могут считаться соединенными параллельно[2].
Сервис онлайн-записи на собственном Telegram-боте
Попробуйте сервис онлайн-записи VisitTime на основе вашего собственного Telegram-бота:
— Разгрузит мастера, специалиста или компанию;
— Позволит гибко управлять расписанием и загрузкой;
— Разошлет оповещения о новых услугах или акциях;
— Позволит принять оплату на карту/кошелек/счет;
— Позволит записываться на групповые и персональные посещения;
— Поможет получить от клиента отзывы о визите к вам;
— Включает в себя сервис чаевых.
Для новых пользователей первый месяц бесплатно.
Зарегистрироваться в сервисе
Расчеты структурной надежности систем
Системы с последовательным соединением элементов.
Такое соединение элементов в технике встречается наиболее часто, поэтому его называют основным соединением
. В системе с последовательным соединением для безотказной работы в течение некоторой наработки t
необходимо и достаточно, чтобы каждый из ее n
элементов работал безотказно в течение этой наработки. Считая отказы элементов независимыми, вероятность одновременной безотказной работы n
элементов определяется по теореме умножения вероятностей: вероятность совместного появления независимых событий равна произведению вероятностей этих событий:
(5)
Аргумент (t)
, показывающий зависимость показателей надежности от времени, опускаем для сокращения записей формул. Надежность системы при последовательном соединении оказывается тем более низкой, чем больше число элементов. Кроме того, вероятность безотказной работы АС при последовательном соединении не может быть выше вероятности безотказной работы самого ненадежного из ее элементов (принцип “хуже худшего”) и из малонадежных элементов нельзя создать высоконадежной АС с последовательным соединением.
Если все элементы системы работают в периоде нормальной эксплуатации, можно записать:
(6)
есть интенсивность отказов системы. Таким образом, интенсивность отказов системы при последовательном соединении элементов равна сумме интенсивностей отказов элементов[4].
Системы с параллельным соединением элементов.
Для отказа системы с параллельным соединением элементов в течение наработки t
необходимо и достаточно, чтобы все ее элементы отказали в течение этой наработки. Отказ системы заключается в совместном отказе всех элементов, вероятность чего (при допущении независимости отказов) может быть найдена по теореме умножения вероятностей как произведение вероятностей отказа элементов:
(7)
Соответственно, вероятность безотказной работы
(8)
Вероятность отказа системы не может быть выше вероятности самого надежного ее элемента (“лучше лучшего”) и даже из сравнительно ненадежных элементов возможно построение вполне надежной системы.
При экспоненциальном распределении наработки: 
откуда средняя наработка системы 
Системы типа “m из n”.
Систему типа “m из n” можно рассматривать как вариант системы с параллельным соединением элементов, отказ которой произойдет, если из n элементов, соединенных параллельно, работоспособными окажутся менее m элементов (m < n).
На рис. 3 представлена система “2 из 5”, которая работоспособна, если из пяти её элементов работают любые два, три, четыре или все пять (на схеме пунктиром обведены функционально необходимые два элемента, причем выделение элементов 1 и 2 произведено условно, в действительности все пять элементов равнозначны). Системы типа “m из n” наиболее часто встречаются в связных системах автоматизации технологических линий (при этом элементами выступают связующие каналы).
Для расчета надежности систем типа “m из n“ при сравнительно небольшом количестве элементов можно воспользоваться методом прямого перебора
. Он заключается в определении работоспособности каждого из возможных состояний системы, которые определяются различными сочетаниями работоспособных и неработоспособных состояний элементов. Все состояния
системы “2 из 5“ занесены в таблицу 1. Таблица 1
Таблица состояний системы “2 из 5”
| № состояния
|
Состояние элементов
|
Состояние системы
|
Вероятность
состояния системы
|
| 1
|
2
|
3
|
4
|
5
|
| 1
|
+*
|
+
|
+
|
+
|
+
|
+
|

|
| 2
|
+
|
+
|
+
|
+
|
-**
|
+
|
-
|
| 3
|
+
|
+
|
+
|
-
|
+
|
+
|
-
|
| 4
|
+
|
+
|
-
|
+
|
+
|
+
|
-
|
| 5
|
+
|
-
|
+
|
+
|
+
|
+
|
-
|
| 6
|
-
|
+
|
+
|
+
|
+
|
+
|
-
|
| 7
|
+
|
+
|
+
|
-
|
-
|
+
|

|
| 8
|
+
|
+
|
-
|
+
|
-
|
+
|
-
|
| 9
|
+
|
-
|
+
|
+
|
-
|
+
|
-
|
| 10
|
-
|
+
|
+
|
+
|
-
|
+
|
-
|
| 11
|
+
|
+
|
-
|
-
|
+
|
+
|
-
|
| 12
|
+
|
-
|
+
|
-
|
+
|
+
|
-
|
| 13
|
-
|
+
|
+
|
-
|
+
|
+
|
-
|
| 14
|
+
|
-
|
-
|
+
|
+
|
+
|
-
|
| 15
|
-
|
+
|
-
|
+
|
+
|
+
|
-
|
| 16
|
-
|
-
|
+
|
+
|
+
|
+
|
-
|
| 17
|
+
|
+
|
-
|
-
|
-
|
+
|

|
| 18
|
+
|
-
|
+
|
-
|
-
|
+
|
-
|
| 19
|
-
|
+
|
+
|
-
|
-
|
+
|
-
|
| 20
|
+
|
-
|
-
|
-
|
+
|
+
|
-
|
| Окончание таблицы 1
|
| 21
|
-
|
+
|
-
|
-
|
+
|
+
|
-
|
| 22
|
-
|
-
|
-
|
+
|
+
|
+
|
-
|
| 23
|
+
|
-
|
-
|
+
|
-
|
+
|
-
|
| 24
|
-
|
+
|
-
|
+
|
-
|
+
|
-
|
| 25
|
-
|
-
|
+
|
-
|
+
|
+
|
-
|
| 26
|
-
|
-
|
+
|
+
|
-
|
+
|
-
|
| 27
|
+
|
-
|
-
|
-
|
-
|
-
|

|
| 28
|
-
|
+
|
-
|
-
|
-
|
-
|
-
|
| 29
|
-
|
-
|
+
|
-
|
-
|
-
|
-
|
| 30
|
-
|
-
|
-
|
+
|
-
|
-
|
-
|
| 31
|
-
|
-
|
-
|
-
|
+
|
-
|
-
|
| 32
|
-
|
-
|
-
|
-
|
-
|
-
|

|
Примечание * - работоспособные состояния элементов и системы; **- неработоспособные состояния
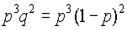
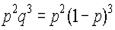
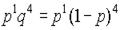
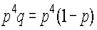
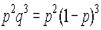
Для данной системы работоспособность определяется лишь количеством работоспособных элементов. По теореме умножения вероятностей вероятность любого состояния определяется как произведение вероятностей состояний, в которых пребывают элементы. Например, в строке 9 описано состояние системы, в которой отказали элементы 2 и 5, а остальные работоспособны. При этом условие “2 из 5“ выполняется, так что система в целом работоспособна. Вероятность такого состояния
(9)
С учетом всех возможных состояний вероятность безотказной работы системы может быть найдена по теореме сложения вероятностей всех работоспособных сочетаний. Поскольку в табл. 3.1 количество неработоспособных состояний меньше, чем работоспособных (6 и 26), проще вычислить вероятность отказа системы. Для этого суммируются вероятности неработоспособных состояний, где не выполняется условие “ 2 из 5 “:
(10)
Тогда вероятность безотказной работы системы
(11)
Расчет надежности системы “m из n“ может производиться комбинаторным методом
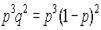
, в основе которого лежит формула биномиального распределения. Биномиальному распределению подчиняется дискретная случайная величина k - число появлений некоторого события в серии из n опытов, если в отдельном опыте вероятность появления события составляет p. При этом вероятность появления события ровно k и определяется
(12)
где
- биномиальный коэффициент, называемый “числом сочетаний по “k из n“ (т.е. сколькими разными способами можно реализовать ситуацию “k из n“):
(13)
Значения биномиальных коэффициентов приведены в приложении 1.
Поскольку для отказа системы “m из n“ достаточно, чтобы количество исправных элементов было меньше m, вероятность отказа может быть найдена по теореме сложения вероятностей для k = 0, 1, ... (m-1)
:
(14)
Аналогичным образом можно найти вероятность безотказной работы как сумму для k=m, m+1, ... , n
:
(15)
Очевидно, что Q+P=1
, поэтому в расчетах следует выбирать ту из формул, которая в данном конкретном случае содержит меньшее число слагаемых.
Для системы “2 из 5“ (см. рис. 3) получим:
(16)
Вероятность отказа той же системы по:
(17)
что дает тот же результат для вероятности безотказной работы.
В табл.2 приведены формулы для расчета вероятности безотказной работы систем типа “m из n“ при m<=n<=5. Очевидно, при m=1
система превращается в обычную систему с параллельным соединением элементов, а при m = n -
с последовательным соединением [4].
Таблица 2
Формулы для расчета вероятности безотказной работы систем типа “m из n“ при m<=n<=5
| Общее число элементов , n
|
| m
|
1
|
2
|
3
|
4
|
5
|
| 1
|
p
|
2p-p2
|
3p-3p2
+p3
|
4p -6p2
+4p3
-p4
|
5p-10p2
+10p3
-5p4
+p5
|
| 2
|
-
|
P2
|
3p2
-2p3
|
6p2
-8p3
+3p4
|
10p2
-20p3
+15p4
-4p5
|
| 3
|
-
|
-
|
p3
|
4p3
-3p4
|
10p3
-15p4
+6p5
|
| 4
|
-
|
-
|
-
|
p4
|
5p4
-4p5
|
| 5
|
-
|
-
|
-
|
-
|
p5
|
Мостиковые схемы.
Мостиковая структура (рис. 4, а, б) не сводится к параллельному или последовательному типу соединения элементов, а представляет собой параллельное соединение последовательных цепочек элементов с диагональными
элементами, включенными между узлами различных параллельных ветвей (элемент 3 на рис. 4, а, элементы 3 и 6 на рис. 4, б). Работоспособность такой системы определяется не только количеством отказавших элементов, но и их положением в структурной схеме. Например, работоспособность АС, схема которой приведена на рис. 4, а, будет утрачена при одновременном отказе элементов 1 и 2, или 4 и 5, или 2, 3 и 4 и т.д.. В то же время отказ элементов 1 и 5, или 2 и 4, или 1, 3 и 4, или 2, 3 и 5 к отказу системы не приводит.
а) б)
Рис.4. Мостиковые системы
Для расчета надежности мостиковых систем можно воспользоваться методом прямого перебора
, как это было сделано для систем “m из n“, но при анализе работоспособности каждого состояния системы необходимо учитывать не только число отказавших элементов, но и их положение в схеме (табл. 3).
Таблица 3
Таблица состояний мостиковой системы
| №
состояния
элементов
|
Состояние
|
Вероятность состояния системы
|
| 1
|
2
|
3
|
4
|
5
|
в общем
случае
|
при
равнонадёжных элементах
|
| 1
|
+
|
+
|
+
|
+
|
+
|
+
|

|

|
| 2
|
+
|
+
|
+
|
+
|
-
|
+
|

|

|
| 3
|
+
|
+
|
+
|
-
|
+
|
+
|

|
-
|
| 4
|
+
|
+
|
-
|
+
|
+
|
+
|

|
-
|
| 5
|
+
|
-
|
+
|
+
|
+
|
+
|

|
-
|
| 6
|
-
|
+
|
+
|
+
|
+
|
-
|

|
-
|
| 7
|
+
|
+
|
+
|
-
|
-
|
+
|
p1
p2
p3
q4
q5
|

|
| 8
|
+
|
+
|
-
|
+
|
-
|
+
|

|
-
|
| 9
|
+
|
-
|
+
|
+
|
-
|
+
|

|
-
|
| 10
|
-
|
+
|
+
|
+
|
-
|
-
|

|
-
|
| 11
|
+
|
+
|
-
|
-
|
+
|
+
|

|
-
|
| 12
|
+
|
-
|
+
|
-
|
+
|
+
|

|
-
|
| 13
|
-
|
+
|
+
|
-
|
+
|
-
|
q1
p2
p3
q4
p5
|
-
|
| 14
|
+
|
-
|
-
|
+
|
+
|
+
|

|
-
|
| 15
|
-
|
+
|
-
|
+
|
+
|
-
|

|
-
|
| 16
|
-
|
-
|
+
|
+
|
+
|
-
|

|
-
|
| 17
|
+
|
+
|
-
|
-
|
-
|
+
|

|

|
| 18
|
+
|
-
|
+
|
-
|
-
|
+
|

|
-
|
| 19
|
-
|
+
|
+
|
-
|
-
|
-
|

|
-
|
| 20
|
+
|
-
|
-
|
-
|
+
|
-
|

|
-
|
| 21
|
-
|
+
|
-
|
-
|
+
|
+
|

|
-
|
| 22
|
-
|
-
|
-
|
+
|
+
|
-
|

|
-
|
| 23
|
+
|
-
|
-
|
+
|
-
|
+
|

|
-
|
| 24
|
-
|
+
|
-
|
+
|
-
|
-
|

|
-
|
| 25
|
-
|
-
|
+
|
-
|
+
|
-
|

|
-
|
| 26
|
-
|
-
|
+
|
+
|
-
|
-
|

|
-
|
| 27
|
+
|
-
|
-
|
-
|
-
|
-
|

|

|
| 28
|
-
|
+
|
-
|
-
|
-
|
-
|

|
-
|
| 29
|
-
|
-
|
+
|
-
|
-
|
-
|

|
-
|
| 30
|
-
|
-
|
-
|
+
|
-
|
-
|

|
-
|
| 31
|
-
|
-
|
-
|
-
|
+
|
-
|

|
-
|
| 32
|
-
|
-
|
-
|
-
|
-
|
-
|

|

|
Вероятность безотказной работы системы определяется как сумма вероятностей всех работоспособных состояний:

В случае равнонадёжных элементов:
(18)
Для анализа надежности АС, структурные схемы которых не сводятся к параллельному или последовательному типу, можно воспользоваться также методом логических схем с применением алгебры логики
(булевой алгебры). Применение этого метода сводится к составлению для АС формулы алгебры логики, которая определяет условие работоспособности системы. При этом для каждого элемента и системы в целом рассматриваются два противоположных события - отказ и сохранение работоспособности.
Для составления логической схемы можно воспользоваться двумя методами: минимальных путей (рис.5.) и минимальных сечений (рис.6.). Рассмотрим метод минимальных путей
для расчета вероятности безотказной работы на примере мостиковой схемы (см. рис. 4, а).
Минимальным путем
называется последовательный набор работоспособных элементов системы, который обеспечивает ее работоспособность, а отказ любого из них приводит к ее отказу.
Минимальных путей в системе может быть один или несколько. Очевидно, система с последовательным соединением элементов (см. рис. 1.) имеет только один минимальный путь, включающий все элементы. В системе с параллельным соединением (см. рис. 2.) число минимальных путей совпадает с числом элементов, и каждый путь включает один из них.
Для мостиковой системы из пяти элементов (рис.4, а) минимальных путей четыре: (элементы 1 и 4), (2 и 5), (1, 3 и 5), (2, 3 и 5). Логическая схема такой системы (рис. 5.) составляется таким образом, чтобы все элементы каждого минимального пути были соединены друг с другом последовательно, а все минимальные пути параллельно.
Рис.5. Логическая схема Рис.6. Логическая схема мостиковой
мостиковой системы по системы по методу минимальных сечений
методу минимальных путей
Затем для логической схемы составляется функция алгебры логики А по общим правилам расчета вероятности безотказной работы, но вместо символов вероятностей безотказной работы элементов Рi
и системы Р
используются символы события (сохранения работоспособности элемента ai
и системы А). Так, “отказ“ логической схемы рис. 5. состоит в одновременном отказе всех четырех параллельных ветвей, а “безотказная работа” каждой ветви - в одновременной безотказной работе ее элементов. Последовательное соединение элементов логической схемы соответствует логическому умножению (“И”), параллельное - логическому сложению (“ИЛИ”). Следовательно, схема рис. 5. соответствует утверждению: система работоспособна, если работоспособны элементы 1 и 4, или 2 и 5, или 1,3 и 5, или 2,3 и 4. Функция алгебры логики запишется:
(19)
Переменные, а
рассматриваются как булевы, т.е. могут приниматься только два значения: 0 или 1. Тогда при возведении в любую степень k
любая переменная a
сохраняет свое значение: . На основе этого свойства функция алгебры логики может быть преобразована к виду
(20)
Заменив символы событий аi
их вероятностями рi
, получим уравнение для определения вероятности безотказной работы системы
(21)
Метод минимальных путей дает точное значение только для сравнительно простых систем с небольшим числом элементов. Для более сложных систем результат расчета является нижней границей вероятности безотказной работы.
Для расчета верхней границы вероятности безотказной работы системы служит метод минимальных сечений
. Минимальным сечением
называется набор неработоспособных элементов, отказ которых приводит к отказу системы, а восстановление работоспособности любого из них - к восстановлению работоспособности системы. Минимальных сечений может быть несколько. Система с параллельным соединением элементов имеет только одно минимальное сечение, включающее все ее элементы (восстановление любого восстановит работоспособность системы). В системе с последовательным соединением элементов число минимальных путей совпадает с числом элементов, и каждое сечение включает один из них.
В мостиковой системе (см. рис. 4, а) минимальных сечений четыре (элементы 1 и 2), (4 и 5), (1, 3 и 5) , (2, 3 и 4). Логическая схема системы (см. рис.6.) составляется таким образом, чтобы все элементы каждого минимального сечения были соединены друг с другом параллельно, а все минимальные сечения - последовательно. Аналогично методу минимальных путей, составляется функция алгебры логики. “Безотказная работа” логической системы рис. 6. заключается в “безотказной работе” всех последовательных участков, а “отказ” каждого из них - в одновременном “отказе” всех параллельно включенных элементов. Как видно, поскольку схема метода минимальных сечений формулирует условия отказа системы, в ней последовательное соединение соответствует логическому “ИЛИ”, а параллельное - логическому “И”. Схема рис. 6. соответствует формулировке: система откажет, если откажут элементы 1 и 2, или 4 и 5, или 1, 3 и 5, или 2, 3 и 4. Функция алгебры логики запишется:
После преобразований с использованием свойств булевых переменных и после замены событий их вероятностями переходит в выражение для определения вероятности безотказной работы [5].
В ряде случаев анализа надежности ТС удается воспользоваться методом разложения относительно особого элемента
, основанным на известной в математической логике теореме о разложении функции логики по любому аргументу. Согласно ей, можно записать:
(23)
где
рi
и qi
=1-рi
- вероятности безотказной работы и отказа i
- го элемента, Р (рi
= 1) и Р (рi
= 0) -вероятности работоспособного состояния системы при условии, что i
- й элемент абсолютно надежен и что i
- й элемент отказал. Для мостиковой схемы (см. рис. 4, а) в качестве особого элемента целесообразно выбрать диагональный элемент 3. При р3
= 1 мостиковая схема превращается в параллельно - последовательное соединение (рис. 7, а), а при р3
= 0 - в последовательно - параллельное (рис. 7, б).
а) б)
Рис.7. Преобразование мостиковой схемы при абсолютно надёжном (а) и
отказавшем (б) центральном элементе
Для преобразованных схем можно записать:
(24)
(25)
Тогда получим:
(26)
Комбинированные системы.
Большинство реальных АС имеет сложную комбинированную структуру
, часть элементов которой образует последовательное соединение, другая часть - параллельное, отдельные ветви элементы или ветви структуры образуют мостиковые схемы или типа “m из n”.
Метод прямого перебора для таких систем практически не реализуем. Более целесообразно в этих случаях предварительно произвести декомпозицию системы, разбив ее на простые подсистемы - группы элементов, методика расчета надежности которых известна. Затем эти подсистемы в структурной схеме надежности заменяются квазиэлементами с вероятностями безотказной работы, равными вычисленным вероятностям безотказной работы этих подсистем. При необходимости такую процедуру можно выполнить несколько раз до тех пор, пока оставшиеся квазиэлементы не образуют структуру.
ПОВЫШЕНИЕ НАДЕЖНОСТИ ТЕХНИЧЕСКИХ СИСТЕМ
Методы повышения надежности.
Расчетные зависимости для определения основных характеристик надежности ТС показывают, что надежность системы зависит от ее структуры (структурно - логической схемы) и надежности элементов. Поэтому для сложных систем возможны два пути повышения надежности: повышение надежности элементов и изменение структурной схемы.
Повышение надежности элементов на первый взгляд представляется наиболее простым приемом повышения надежности системы. Действительно, теоретически всегда можно указать такие характеристики надежности элементов, чтобы вероятность безотказной работы системы удовлетворяла заданным требованиям. Однако практическая реализация такой высокой надежности элементов может оказаться невозможной. Рассмотрение методов обеспечения надежности элементов ТС является предметом специальных технологических и физико-химических дисциплин и выходит за рамки теории надежности. Однако, в любом случае, высоконадежные элементы, как правило, имеют большие габариты, массу и стоимость. Исключение составляет использование более совершенной элементной базы, реализуемой на принципиально новых физических и технологических принципах (например, в РЭС - переход от дискретных элементов на интегральные схемы) [2].
Изменение структуры системы с целью повышения надежности подразумевает два аспекта.
С одной стороны, это означает перестройку конструктивной или функциональной схемы ТС (структуры связей между составными элементами), изменение принципов функционирования отдельных частей системы (например, переход от аналоговой обработки сигналов к цифровой). Такого рода преобразования ТС возможны исключительно редко, так что этот прием, в общем, не решает проблемы надежности.
С другой стороны, изменение структуры понимается как введение в ТС дополнительных, избыточных элементов, включающихся в работу при отказе основных. Применение дополнительных средств и возможностей с целью сохранения работоспособного состояния объекта при отказе одного или нескольких его элементов называется резервированием.
Принцип резервирования подобен рассмотренному ранее параллельному соединению элементов и соединению типа “n из m”, где за счет избыточности возможно обеспечение более высокой надежности системы, чем ее элементов.
Выделяют несколько видов резервирования: временное, информационное, функциональное и др. Для анализа структурной надежности ТС интерес представляет структурное резервирование - введение в структуру объекта дополнительных элементов, выполняющих функции основных элементов в случае их отказа.
Классификация различных способов структурного резервирования осуществляется по следующим признакам:
1) по схеме включения резерва:
- общее резервирование, при котором резервируется объект в целом;
- раздельное резервирование, при котором резервируются отдельные элементы или их группы;
- смешанное резервирование, при котором различные виды резервирования сочетаются в одном объекте;
2) по способу включения резерва:
- постоянное резервирование, без перестройки структуры объекта при возникновении отказа его элемента;
- динамическое резервирование, при котором при отказе элемента происходит перестройка структуры схемы. В свою очередь подразделяется на:
а) резервирование замещением, при котором функции основного элемента передаются резервному только после отказа основного;
б) скользящее резервирование, при котором несколько основных элементов резервируется одним или несколькими резервными, каждый из которых может заменить любой основной (т.е. группы основных и резервных элементов идентичны).
3) по состоянию резерва:
- нагруженное резервирование, при котором резервные элементы (или один из них) находятся в режиме основного элемента;
- облегченное резервирование, при котором резервные элементы (по крайней мере, один из них) находятся в менее нагруженном режиме по сравнению с основными;
- ненагруженное резервирование, при котором резервные элементы до начала выполнения ими функций находятся в ненагруженном режиме.
Основной характеристикой структурного резервирования является кратность резервирования - отношение числа резервных элементов к числу резервируемых ими основных элементов, выраженное несокращаемой дробью (типа 2:3; 4:2 и т.д.). Резервирование одного основного элемента одним резервным (т.е. с кратностью 1:1) называется дублированием.
Количественное повышение надежности системы в результате резервирования или применения высоконадежных элементов можно оценить по коэффициенту выигрыша надежности, определяемому как отношение показателя надежности до и после преобразования системы [4].
МЕТОДИЧЕСКИЕ РЕКОМЕНДАЦИИ К ВЫПОЛНЕНИЮ, ОФОРМЛЕНИЮ И СДАЧЕ КОНТРОЛЬНОЙ РАБОТЫ
Работа оформляется письменно в отдельной тетради или на листах формата А4 печатным текстом Times New Roman №14, межстрочный интервал - одинарный. Схемы, таблицы и графики должны быть выполнены с использованием чертежных принадлежностей или на компьютере.
Контрольная работа должна содержать:
1. Номер варианта.
2. Текст задачи и рисунок.
3. Задание содержит в качестве исходных данных структурную схему надежности автоматизированной системы (АС) и интенсивность отказов ее элементов. Поскольку заданная схема надежности является комбинированной, ее следует подвергнуть декомпозиции. Далее, вводя соответствующие квазиэлементы, преобразовать исходную схему к простейшему виду и, используя соответствующие формулы (5-26), для ряда значений наработки t
вычислить значения вероятностей безотказной работы элементов, квазиэлементов и всей системы. В работе следует привести все промежуточные преобразования исходной схемы, конкретные рабочие расчетные формулы с их обоснованием, а результаты расчета представить в виде таблицы, в которой по столбцам изменяется значение наработки t
, а по строкам в столбцах приводятся вычисленные значения вероятностей безотказной работы элементов, квазиэлементов и всей системы, полученные по рабочим формулам. При этом диапазон измерения наработки t
должен обеспечить снижение вероятности безотказной работы системы до уровня 0.1 - 0.2 и содержать не менее 8-10 значений аргумента.
4. График изменения вероятности безотказной работы системы от времени наработки.
Выполненная работа сдается в деканат и проверяется преподавателем. Зачет работы проводится по результатам собеседования во время сессии.
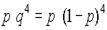
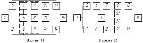
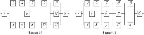
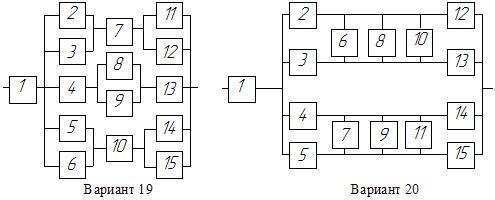
ИСХОДНЫЕ ДАННЫЕ К ЗАДАНИЮ
Для выполнения контрольной работы даны варианты схем для расчёта надёжности технической системы и теоретические вопросы.
По структурной схеме надежности технической системы, в соответствии с вариантом задания, требуемому значению вероятности безотказной работы системы g и значениям интенсивностей отказов ее элементов li
требуется:
1. Произвести структурные преобразования исходных схем.
2. Заполнить таблицу аналогично таблице примера.
3. Построить график изменения вероятности безотказной работы системы от времени наработки в диапазоне снижения вероятности до уровня 0,1 – 0,2 по формуле .
На схемах, обведенные пунктиром m элементы являются функционально необходимыми из n параллельных ветвей.

  









ПРИМЕР РАСЧЕТА НАДЕЖНОСТИ
Структурная схема надежности приведена на рис. 8. Значения интенсивности отказов элементов даны в 10-6
/ч.
λ1
=0,001
λ2
= λ3
= λ4
= λ5
= 0,1
λ6
= λ7
=0,01
λ8
= λ9
= λ10
= λ11
=0,2
λ12
= λ13
= λ14
= λ15
=0,5
Рис.8. Исходная схема системы γ = 50%
1. В исходной схеме элементы 2 и 3 образуют параллельное соединение. Заменяем их квазиэлементом А.

2. Элементы 4 и 5 также образуют параллельное соединение, заменив которое элементом В и учитывая, что р4
= р5
= р6
, получим

3. Элементы 6 и 7 в исходной схеме соединены последовательно. Заменяем их элементом С, для которого при р6
= р7

4. Элементы 8 и 9 образуют параллельное соединение. Заменяем их элементом D, для которого при р8
= р9
, получим

5. Элементы 10 и 11 с параллельным соединением заменяем элементом Е, причем, так как р10
= р11
= р8
, то

6. Элементы 12 , 13 , 14 и 15 образуют соединение “2 из 4”, которое заменяем элементом F. Так как р12
= р13
= р14
= р15
, то для определения вероятности безотказной работы элемента F можно воспользоваться комбинаторным методом:
7. Преобразованная схема изображена на рис. 9.

Рис.9. Преобразованная схема
8. Элементы A, B, C, D и Е образуют (см. рис. 9.) мостиковую систему, которую можно заменить квазиэлементом G. Для расчета вероятности безотказной работы воспользуемся методом разложения относительно особого элемента (см. раздел 3.4), в качестве которого выберем элемент С. Тогда

где рG
(рС
=1)
- вероятность безотказной работы мостиковой схемы при абсолютно надежном элементе С (рис. 10, а), рG
(рС
=0)
- вероятность безотказной работы мостиковой схемы при отказавшем элементе С (рис.10, б).

Рис.10. Преобразования мостиковой схемы при абсолютно надёжном (а) и
отказавшем (б) элементе С
Учитывая, что рВ
= рА
, получим:

9. После преобразований схема изображена на рис. 11.

Рис.11. Преобразованная схема
10. В преобразованной схеме ( см.рис. 11) элементы 1, G и F образуют последовательное соединение. Тогда вероятность безотказной работы всей системы
Р=р1
рG
рF
.
11. Так как по условию все элементы системы работают в периоде нормальной эксплуатации, то вероятность безотказной работы элементов с 1 по 15 подчиняются экспоненциальному закону: .
12. Результаты расчетов вероятностей безотказной работы элементов
1 - 15 исходной схемы для наработки до 3·106
часов представлены в таблице 4.
13. Результаты расчетов вероятностей безотказной работы квазиэлементов A, B, C, D, E, F и G по также представлены в таблице 4.
Таблица 4 Расчет вероятности безотказной работы системы
| Элемент
|
λi
,
|
Наработка t, x 106
ч
|
| x10-6
ч-1
|
0,5
|
1,0
|
1,5
|
2,0
|
2,5
|
3,0
|
1,9
|
2,85
|
| 1
|
0,001
|
0,9995
|
0,9990
|
0,9985
|
0,9980
|
0,9975
|
0,9970
|
0,9981
|
0,9972
|
| 2 - 5
|
0,1
|
0,9512
|
0,9048
|
0,8607
|
0,8187
|
0,7788
|
0,7408
|
0,8270
|
0,7520
|
| 6,7
|
0,01
|
0,9950
|
0,9900
|
0,9851
|
0,9802
|
0,9753
|
0,9704
|
0,9812
|
0,9719
|
| 8 - 11
|
0,2
|
0,9048
|
0,8187
|
0,7408
|
0,6703
|
0,6065
|
0,5488
|
0,6839
|
0,5655
|
| 12 - 15
|
0,5
|
0,7788
|
0,6065
|
0,4724
|
0,3679
|
0,2865
|
0,2231
|
0,3867
|
0,2405
|
| A, B
|
-
|
0,9976
|
0,9909
|
0,9806
|
0,9671
|
0,9511
|
0,9328
|
0,9701
|
0,9385
|
| C
|
-
|
0,9900
|
0,9801
|
0,9704
|
0,9608
|
0,9512
|
0,9417
|
0,9628
|
0,9446
|
| D, E
|
-
|
0,9909
|
0,9671
|
0,9328
|
0,8913
|
0,8452
|
0,7964
|
0,9001
|
0,8112
|
| F
|
-
|
0,9639
|
0,8282
|
0,6450
|
0,4687
|
0,3245
|
0,2172
|
0,5017
|
0,2458
|
| G
|
-
|
0,9924
|
0,9888
|
0,9863
|
0,9820
|
0,9732
|
0,9583
|
0,9832
|
0,9594
|
| P
|
-
|
0,9561
|
0,8181
|
0,6352
|
0,4593
|
0,3150
|
0,2075
|
0,4923
|
0,2352
|
| 12` - 15`
|
0,322
|
0,8513
|
0,7143
|
0,6169
|
0,5252
|
0,4471
|
0,3806
|
0,5424
|
0,3994
|
| F`
|
-
|
0,9883
|
0,9270
|
0,8397
|
0,7243
|
0,6043
|
0,4910
|
0,7483
|
0,5238
|
| P`
|
-
|
0,9803
|
0,9157
|
0,8270
|
0,7098
|
0,5866
|
0,4691
|
0,7343
|
0,5011
|
| 16 - 18
|
0,5
|
0,7788
|
0,6065
|
0,4724
|
0,3679
|
0,2865
|
0,2231
|
0,3867
|
0,2405
|
| F``
|
-
|
0,9993
|
0,9828
|
0,9173
|
0,7954
|
0,6413
|
0,4858
|
0,8233
|
0,5311
|
| P``
|
-
|
0,9912
|
0,9708
|
0,9034
|
0,7795
|
0,6226
|
0,4641
|
0,8079
|
0,5081
|
Таблица 5
Численные значения параметров к заданию
| №
|
g,
|
Интенсивности отказов элементов, l i
, x10-6
1/ч
|
| вар.
|
%
|
1
|
2
|
3
|
4
|
5
|
6
|
7
|
8
|
9
|
10
|
11
|
12
|
13
|
14
|
15
|
| 1
|
90
|
0.1
|
1.0
|
0.5
|
1.0
|
0.1
|
| 2
|
95
|
0.2
|
0.5
|
1.0
|
0.1
|
| 3
|
80
|
0.1
|
1.0
|
2.0
|
1.0
|
5.0
|
0.2
|
| 4
|
70
|
0.05
|
1.0
|
0.5
|
0.2
|
0.02
|
| 5
|
50
|
0.01
|
0.05
|
0.1
|
0.5
|
1.0
|
| 6
|
75
|
0.01
|
0.05
|
1.0
|
0.05
|
0.1
|
-
|
| 7
|
65
|
0.05
|
0.5
|
0.05
|
0.005
|
0.1
|
0.2
|
0.1
|
-
|
| 8
|
85
|
0.1
|
0.5
|
0.2
|
0.01
|
0.5
|
0.1
|
-
|
| 9
|
60
|
0.03
|
0.5
|
0.2
|
1.0
|
0.03
|
0.1
|
-
|
| 10
|
50
|
0.1
|
0.5
|
1.0
|
0.5
|
1.0
|
0.1
|
-
|
| 11
|
75
|
0.05
|
0.2
|
0.5
|
0.2
|
0.1
|
| 12
|
65
|
0.02
|
0.1
|
1.0
|
2.0
|
0.1
|
0.05
|
| 13
|
70
|
0.01
|
0.2
|
0.1
|
1.0
|
0.5
|
0.1
|
-
|
| 14
|
50
|
0.01
|
0.1
|
10.0
|
0.2
|
10.0
|
0.5
|
-
|
| 15
|
85
|
0.01
|
1.0
|
5.0
|
0.2
|
5.0
|
0.1
|
-
|
| 16
|
80
|
0.1
|
1.0
|
2.0
|
1.0
|
5.0
|
3.0
|
1.0
|
0.05
|
| 17
|
95
|
0.1
|
5.0
|
1.0
|
5.0
|
10.0
|
5.0
|
1.0
|
0.2
|
| 18
|
60
|
0.01
|
1.0
|
0.1
|
-
|
| 19
|
75
|
0.1
|
5.0
|
0.5
|
5.0
|
1.0
|
3.0
|
1.0
|
5.0
|
0.5
|
5.0
|
| 20
|
90
|
0.1
|
10.0
|
20.0
|
10.0
|
| 21
|
90
|
0.1
|
1.0
|
0.5
|
2.0
|
0.5
|
0.2
|
1.0
|
| 22
|
80
|
1.0
|
0.2
|
0.5
|
1.0
|
0.5
|
1.0
|
1.0
|
0.1
|
| 23
|
70
|
0.5
|
0.2
|
1.0
|
0.5
|
1.0
|
0.5
|
1.0
|
0.2
|
0.5
|
1.0
|
0.2
|
| 24
|
60
|
1.0
|
2.0
|
4.0
|
2.0
|
4.0
|
5.0
|
1.0
|
| 25
|
50
|
0.5
|
10.0
|
0.5
|
5.0
|
0.8
|
5.0
|
1.0
|
5.0
|
| 26
|
60
|
1.0
|
2.0
|
3.0
|
5.0
|
2.0
|
5.0
|
1.0
|
Контрольные вопросы
1. Дайте определение понятию «надежность». Необходимость обеспечения надежности технических объектов.
2. Основные показатели надежности. В каком одном из четырех состояний может находиться технический объект?
3. Дайте определение понятию «отказ». Виды и причины отказов и повреждений оборудования.
4. Показатели безотказности. Дайте определение основным показателям.
5. Основные показатели долговечности и сохраняемости.
6. Показатели ремонтопригодности. Чем оцениваются показатели ремонтопригодности?
7. Какие комплексные показатели оценивают надежность объекта на различных интервалах его использования?
8. Какие характеристики могут служить критериями отказов и предельных состояний объекта? Чем необходимо руководствоваться при выборе тех или иных критериев?
9. Основные составляющие теории надежности, используемые в расчетах, стадии их применения. К чему сводится в итоге анализ надежности объекта?
10. Основные показатели теории вероятностей и математической статистики, используемые в теории надежности.
11. Дайте определение функции случайной величины. Чем характеризуется распределение случайной величины?
12. Дайте определение и объясните смысл понятий квантиль, мода, медиана, дисперсия, среднее квадратическое отклонение.
13. Надежность оборудования в период нормальной эксплуатации. Какой закон используется при расчете надежности? Его достоинства.
14. Основные зависимости расчета показателей безотказности в период нормальной эксплуатации.
15. Надежность оборудования в период постепенных отказов. Основные зависимости, используемые при расчете надежности.
16. Вероятность безотказной работы в период действия внезапных и постепенных отказов.
17. Основные показатели, характеризующие надежность восстанавливаемых изделий.
18. Дайте определение понятия «техническая система». Классификация систем с позиции надежности. Как определяется вероятность безотказной работы системы?
19. Основные положения метода расчета надежности последовательной системы.
20. Пути повышения надежности оборудования в машиностроительной промышленности. Цели и задачи резервирования. Классификация основных способов резервирования технических объектов.
21. Расчет показателей надежности систем при различных способах резервирования.
22. Расчет надежности зубчатых передач. Критерии, характеризующие работоспособность деталей машин. Основные принципы расчета надежности по основным критериям.
23. Схема расчета надежности по критерию прочности.
24. Необходимость проведения испытаний на надежность. Пути сокращения объема испытаний.
25. Основные способы повышения надежности устройств.
26. Расчет надежности зубчатых передач.
Список рекомендуемой литературы
1. Острейковский В.А. Теория надежности: учеб. для вузов / В.А. Острейковский. – М.: Высшая школа, 2003. – 463 с.: ил.
2. Диллон Б., Сингх Ч. Инженерные методы обеспечения надежности систем; перев. с англ. – М.: Мир, 1984. – 318 с., ил.
3. Половко А.М., Гуров С.В. Основы теории надежности: практикум. СПб: БХВ – Петербург, 2006. – 560 с.: ил.
4. Решетов Д.Н. и др. Надежность машин: учеб. пособие для машиностр. спец. вузов / Д.Н. Решетов, А.С. Иванов, В.З. Фадеев / под ред. Д.Н. Решетова. – М.: Высшая школа, 1988. – 238 с.: ил.
5. Хазов Б.Ф., Дидусев Б.А. Справочник по расчету надежности машин на стадии проектирования. – М.: Машиностроение, 1986. – 224 с.: ил.
ПРИЛОЖЕНИЕ
Биномиальные коэффициенты 
| n
|
m
|
| 0
|
1
|
2
|
3
|
4
|
5
|
6
|
7
|
8
|
9
|
10
|
| 0
|
1
|
| 1
|
1
|
1
|
| 2
|
1
|
2
|
1
|
| 3
|
1
|
3
|
3
|
1
|
| 4
|
1
|
4
|
6
|
4
|
1
|
| 5
|
1
|
5
|
10
|
10
|
5
|
1
|
| 6
|
1
|
6
|
15
|
20
|
15
|
6
|
1
|
| 7
|
1
|
7
|
21
|
35
|
35
|
21
|
7
|
1
|
| 8
|
1
|
8
|
28
|
56
|
70
|
56
|
28
|
8
|
1
|
| 9
|
1
|
9
|
36
|
84
|
126
|
126
|
84
|
36
|
9
|
1
|
| 10
|
1
|
10
|
45
|
120
|
210
|
252
|
210
|
120
|
45
|
10
|
1
|
| 11
|
1
|
11
|
55
|
165
|
330
|
462
|
462
|
330
|
165
|
55
|
11
|
| 12
|
1
|
12
|
66
|
220
|
495
|
792
|
924
|
792
|
495
|
220
|
66
|
| 13
|
1
|
13
|
78
|
286
|
715
|
1287
|
1716
|
1716
|
1287
|
715
|
286
|
| 14
|
1
|
14
|
91
|
364
|
1001
|
2002
|
3003
|
3432
|
3003
|
2002
|
1001
|
| 15
|
1
|
15
|
105
|
455
|
1365
|
3003
|
5005
|
6435
|
6435
|
5005
|
3003
|
Методические указания
для выполнения контрольной работы по курсу
«Технологическое обеспечение надёжности»
Для студентов специальности 120100
Заочного обучения
Составили: САДЧИКОВА Галина Михайловна
ИВЛЮШИНА Ирина Михайловна
Рецензент В. Н. Евсюков
Редактор Л. В. Максимова
Подписано в печать 30.03.09 Формат 60x84 1/16
Бумага тип. Усл. печ. л. Уч.- изд. л.
Тираж 100 экз. Заказ Бесплатно
Саратовский государственный технический университет
410054, г. Саратов, ул. Политехническая,77
Копипринтер БИТТиУ, 413840, г. Балаково, ул. Чапаева, 140
|