| МИНИСТЕРСТВО ОБРАЗОВАНИЯ И НАУКИ РОССИЙСКОЙ ФЕДЕРАЦИИ
ФЕДЕРАЛЬНОЕ АГЕНТСТВО ПО ОБРАЗОВАНИЮ
ВСЕРОССИЙСКИЙ ЗАОЧНЫЙ ФИНАНСОВО-ЭКОНОМИЧЕСКИЙ ИНСТИТУТ
МЕТОДИЧЕСКИЕ УКАЗАНИЯ
ПО ДЕЛОВОЙ ИГРЕ
по дисциплине
ИССЛЕДОВАНИЕ СИСТЕМ УПРАВЛЕНИЯ
для преподавателей
факультет – Менеджмента и маркетинга
Кафедра – Менеджмента
МОСКВА 2008 г.
Методические указания разработали д.э.н., профессор Блинов А.О.,
д.э.н., профессор Максимцов М.М.,
к.э.н., доцент Рудакова О.С.,
Сычев Ю.К.
Методические указания обсуждены на заседании кафедры Менеджмента
Зав. кафедрой д.э.н.,
профессор Максимцов М.М.
Методические указания одобрены на заседании Научно-методического совета ВЗФЭИ.
Проректор по УМР,
председатель НМС
профессор Дайитбегов Д.М.
Методические указания посвящены порядку проведения деловой игры по курсу «Исследование систем управления». Содержат основные теоретические сведения, необходимые для проведения деловой игры. Предназначены для преподавателей дисциплины «Исследование систем управления»
ВВЕДЕНИЕ
Методические указания предназначены для преподавателей, организующих проведение деловой игры по курсу «Исследование систем управления».
Дисциплина «Исследование систем управления» входит в Государственный образовательный стандарт по специальности «Менеджмент». Умение проводить исследования и приобретать навыки исследовательской деятельности становится неотъемлемой характеристикой профессионального менеджера. Необходимость изучения дисциплины продиктована настоятельной потребностью построения организаций, способных обеспечить выпуск высококачественной продукции (или услуг) в нужном объеме и ассортименте. Создать такую организацию без проведения исследований невозможно. Особую роль здесь играют исследования системы управления на основе изучения всех ее характеристик: целей, функций, управленческих решений и структуры управления. Это позволит познать и оценить сущность и тенденции развития системы управления любой организации, ее возможности и перспективы, своевременно и оперативно ее совершенствовать с учетом особенностей отрасли и специфики организации.
Будущие руководители должны не только знать современные методы управления, но и иметь навыки их использования с учетом факторов внешней среды, умения работать в составе группы при выработке управленческих решений, осуществлять правильную самооценку своих действий.
Забиваем Сайты В ТОП КУВАЛДОЙ - Уникальные возможности от SeoHammer
Каждая ссылка анализируется по трем пакетам оценки: SEO, Трафик и SMM.
SeoHammer делает продвижение сайта прозрачным и простым занятием.
Ссылки, вечные ссылки, статьи, упоминания, пресс-релизы - используйте по максимуму потенциал SeoHammer для продвижения вашего сайта.
Что умеет делать SeoHammer
— Продвижение в один клик, интеллектуальный подбор запросов, покупка самых лучших ссылок с высокой степенью качества у лучших бирж ссылок.
— Регулярная проверка качества ссылок по более чем 100 показателям и ежедневный пересчет показателей качества проекта.
— Все известные форматы ссылок: арендные ссылки, вечные ссылки, публикации (упоминания, мнения, отзывы, статьи, пресс-релизы).
— SeoHammer покажет, где рост или падение, а также запросы, на которые нужно обратить внимание.
SeoHammer еще предоставляет технологию Буст, она ускоряет продвижение в десятки раз,
а первые результаты появляются уже в течение первых 7 дней.
Зарегистрироваться и Начать продвижение
Современные требования к повышению качества подготовки специалистов настоятельно требуют внедрения в учебный процесс активных методов обучения. Деловые игры относятся к таким методам обучения и позволяют получить неординарные, непредсказуемые результаты за счет активизации индивидуального и группового потенциала участников. Термин «деловые игры» используется для обозначения специально организованной имитации реальных или потенциально возможных экономических, политических, социальных, производственных или иных ситуаций, а также действий людей в таких ситуациях.
В отличие от традиционных методов обучения в форме лекций и семинаров, применение деловых игр способствует активизации индивидуальных и групповых исследований, «мозговых штурмов», которые организуют «добывание знаний» обучающимися, «приводят» участников игры к самостоятельным обобщениям, выводам и способствуют выработке у студентов устойчивых практических навыков самостоятельной научной, управленческой и консалтинговой деятельности.
Деловая игра позволяет принимать управленческие решения в различных ситуациях путем игры по заданным правилам группы людей или человека и компьютера. С помощью моделирования и имитации процессов появляется возможность анализа и решения сложных практических задач, формируется мыслительная культура, мастерство общения, приобретаются управленческие навыки.
Через познание и решение игровых проблемных ситуаций, выполнение игровых ролей участники апробируют полученные в учебном курсе теоретические знания и нарабатывают опыт разрешения реальных проблем. Получаемые таким путем знания, умения и навыки имеют более высокую степень усвояемости по сравнению с другими методами обучения. Исследования показывают, что использование графиков и рисунков обеспечивает усвоение знаний на 40-50%, а применение упражнений и симуляций – на 95%!
Деловая игра служит для развития навыков совместной работы, работы в определенной роли, осознанию места и значимости каждой роли в коллективе. В ходе игры студенты должны закрепить приобретенные в ходе изучения курса теоретические знания по исследованию систем управления и выработке управленческих решений.
Таким образом деловые игры выступают не только как средство анализа систем управления, но и как инновационный метод подготовки специалистов.
Сервис онлайн-записи на собственном Telegram-боте
Попробуйте сервис онлайн-записи VisitTime на основе вашего собственного Telegram-бота:
— Разгрузит мастера, специалиста или компанию;
— Позволит гибко управлять расписанием и загрузкой;
— Разошлет оповещения о новых услугах или акциях;
— Позволит принять оплату на карту/кошелек/счет;
— Позволит записываться на групповые и персональные посещения;
— Поможет получить от клиента отзывы о визите к вам;
— Включает в себя сервис чаевых.
Для новых пользователей первый месяц бесплатно.
Зарегистрироваться в сервисе
Вместе с изменением роли обучающегося меняется и роль преподавателя – сегодня он уже не транслятор, а менеджер учебного процесса. Целью методических указаний является помощь преподавателям дисциплины «Исследование систем управления» в организации и проведении деловой игры; предоставление необходимой информации и рекомендаций по ее проведению с целью повышения эффективности учебного процесса.
1.ДЕЛОВАЯ ИГРА КАК АКТИВНЫЙ МЕТОД ОБУЧЕНИЯ
1.1.Активные методы обучения как форма совершенствования учебно-воспитательного процесса
Новые условия хозяйствования в России и принципиальное изменение деловой активности в связи с переходом к рынку кардинальным образом изменили основные требования, предъявляемые к специалистам, прошедшим специальное обучение и желающим заниматься управленческой деятельностью.
В условиях плановой экономики вывод будущего из прошлого был основой стратегии управления. В нынешних условиях управленческие дисциплины должны быть нацелены на создание будущего, часто в значительной степени вопреки прошлому и настоящему. На место логики в значительной степени должны приходить интуиция и творчество, что требует пересмотра как содержания, так и методов обучения студентов. Обучение должно быть направлено на выработку у студентов определенного отношения к деятельности и на формирование реального поведения в определенных ситуациях.
Существует огромная разница между знанием того, как решать проблемы, и умением и стремлением решать проблему, произведя для этого определенные действия. Специалист в своей повседневной деятельности как раз и должен уметь решать возникающие проблемы.
В процессе обучения следует перенести центр внимания с поиска «правильных» ответов на процесс решения проблемы. В реальной действительности очень часто не существует однозначных (правильных) ответов. В большинстве случаев работник получает тот результат, которого он смог добиться, применяя определенные способы решения проблемы, проявляя настойчивость и гибкость. И результат будет зависеть от того, насколько он способен решать проблемы, а не находить «правильные» ответы.
При пассивном типе обучения студенту отводится роль слушающего человека, усваивающего и повторяющего материал, полученный им от преподавателя, или прочитывающего его в соответствующих учебниках.
При активных методах обучения студент выступает в качестве творца знаний, вырабатывает интуицию при нахождении альтернативных решений управленческих проблем, повседневно возникающих в служебной деятельности подавляющего большинства специалистов и менеджеров. Другими словами учащийся становится не объектом, а субъектом знаний.
Под активными формами и методами обучения следует понимать систему приемов и средств преподавания, стимулирующих и развивающих познавательную деятельность студентов, их способность к самостоятельному творческому, профессиональному мышлению.
Конечной целью использования новых технологий в учебном процессе является создание условий для становления и развития личности, обладающей необходимыми профессиональными качествами, способностью к культурной и деловой коммуникации, умеющей критически осмысливать проблемы, принимать решения из ряда альтернатив на основе творческого поиска, выработки у студентов оптимального креативного мышления. Так называемое learning-by-doing (кейсы, ролевые игры, проектные задания) позволяет студентам пройти стажировку в бизнес-среде, а сотрудникам организации - повысить квалификацию.
Требования, которые предъявляет реальная практика к современному специалисту, не просто высоки по части компетенции, заключающейся в том, что выражается в обобщенном понятии под названием «специальность», но они также чрезвычайно разнообразны, часто необычны с точки зрения традиционных представлений и, самое главное, постоянно меняются, находясь в зависимости от времени и конкретных обстоятельств.
Достижение уровня профессиональной подготовки, соответствующего требованиям профессиональной компетентности работника квалифицированного труда и специалиста невозможно только с помощью традиционных методов обучения и организации учебной деятельности. Кроме того, непрерывный рост объема и сложности знаний и умений, подлежащих усвоению, не позволяет полагаться на односторонность или стереотипность мышления.
К понятию «интенсификация обучения» примыкает понятие «активизация обучения». Под активизацией учебно-познавательной деятельности обучаемых понимается целеустремленная деятельность преподавателя, направленная на разработку и использование таких форм, содержания, приемов и средств обучения, которые способствуют повышению интереса, самостоятельности, творческой активности студента в усвоении знаний, формированию умений, навыков, их практическому применению, а также формированию способностей прогнозировать ситуацию и принимать самостоятельные решения.
Познавательный интерес является ведущим фактором активизации обучающихся. Студент не станет изучать конкретную ситуацию, если она надуманна и не отражает реальной действительности в области его профессии. Профессиональный интерес предполагает применение методов или форм проведения занятий, имитирующих или воспроизводящих профессиональную деятельность обучаемых, связанную с их интересами.
Для активного обучения характерна принудительная активизация мышления – студент должен быть активным независимо от того, желает он этого или нет; достаточно длительное время вовлечения обучаемых в учебный процесс, самостоятельная творческая выработка решений, повышенная степень мотивации и эмоциональности; постоянное взаимодействие обучаемых и преподавателей посредством прямых и обратных связей.
К числу основных методов, побуждающих студентов к активности, можно отнести деловые игры.
Деловая игра
– это модель процесса принятия управленческого или хозяйственного решения, в ней синтезируются характеристические признаки метода анализа конкретных ситуаций, игрового проектирования и ситуационно-ролевых игр. В деловой игре обучающийся осуществляет деятельность, сочетающую в себе учебный и профессиональный элементы. Знания усваиваются им не абстрактно, а в контексте профессии.
Деловая игра включает в себя в определенном соотношении такие понятия как «игра», «модель», «имитация», которые взаимосвязаны и взаимопроникаемы.
Деловые игры имеют такие составляющие, которые их принципиально отличают от всех других технологий. Это, прежде всего, операциональный сценарий или блок-структура, в которые заложен более или менее жесткий алгоритм «правильности» и «неправильности» принимаемого решения, то есть участник игры видит то воздействие, которое оказали его решения на будущие события.
1.2.Сущность деловой игры
Деловые игры как средство обучения практическим действиям стали впервые применяться в военных организациях, где отрабатывались действия командного состава в связи с предстоящей военной операцией. В научный оборот термин «деловые игры» вошел в 1957 году, когда на ежегодном семинаре в Саранак-Лейк американская ассоциация управления подготовила и провела деловую игру «Имитация решения в высшем управленческом звене».
Деловая игра – это форма деятельности людей, имитирующая те или иные практические ситуации, одно из средств активизации учебного процесса в системе образования. Под деловой игрой понимается модель взаимодействия людей в процессе достижения целей экономического, политического или престижного характера. Такая игра строится на моделировании объекта управления, но для принятия решений в ней обязательно должны быть роли, как должностные, так и игровые, игровое проектирование решений и взаимодействие участников.
В деловой игре динамичность моделируемой системы определяет необходимость построения участникам игры «
цепочки решений»
для достижения конечного результата. Решения, принимаемые на основе исходной информации, воздействуют на модель объекта управления и тем самым влияют на изменение его первичного состояния. Оценивание результатов, осуществляемое на каждом фрагменте деловой игры, поступает в игровой комплекс для дальнейшего использования и влияет на последующие результаты, достигаемые участниками. На всех этапах деловой игры происходит взаимодействие, решения принимаются преимущественно коллективно.
Практически в любой деловой игре моделируется реальная профессиональная ситуация. Вместе с тем деловые игры имеют сценарий или блок-структуру, в которые заложен более или менее жесткий алгоритм «правильности» и «неправильности» принимаемого решения, то есть участник игры видит то воздействие, которое оказали его решения на будущие события.
В деловых играх подчеркнут аспект инструментального обучения
и в то же время формализован и минимизирован по сравнению с реальностью межличностный аспект. Поэтому, хотя деловые игры по основному замыслу преследуют задачу столкновения обучаемого с действительностью, «погружения» его в реальную практику, игровая имитационная модель неизбежно эту задачу упрощает, главным образом в направлении придания статичности межличностным и деловым отношениям, что в некоторой степени искажает реальную действительность.
Деловые игры можно использовать для создания управленческих и коммуникативных обучающих моделей, способствующих лучшему пониманию механизмов взаимодействия и коллективного принятия решений, развивающих аналитический, диагностический и прогностический потенциал обучаемых.
Основные характеристики деловой игры:
· моделирование процесса труда (деятельности) руководителей и специалистов по выработке управленческих или профессиональных решений;
· распределение ролей между участниками игры;
· различие ролевых целей при выработке решений;
· взаимодействие участников, исполняющих те или иные роли;
· наличие общей цели у всего игрового коллектива;
· коллективная выработка решений участниками игры;
· реализация цепочки решений в игровом процессе;
· многоальтернативность решений;
· наличие управляемого эмоционального напряжения;
· наличие разветвленной системы индивидуального или группового оценивания деятельности участников игры (поощрение и наказание, оценка принимаемых решений участников деловых игр).
Использование деловых игр в процессе обучения повышает интерес к учебным занятиям и к тем проблемам, которые моделируются и разыгрываются в деловых играх, формирует реальную самооценку обучающихся; возрастает мотивация к освоению инновационных знаний и развивается инновационное мышление; накапливается опыт правильной оценки возможных реальных ситуаций. Приобретению участниками игры навыков принятия решений способствует получение информации основанной на конкретных примерах.
1.3.Виды деловых игр
В зависимости от целевой направленности выделяются следующие виды
деловых игр:
производственные
– ставят целью принятие решений по проблемам производства, разработку стратегий выживания в условиях стагнации, нерентабельности или конкурентной борьбы;
исследовательские
– связаны с разработкой новых концепций, испытанием проблем и решений гипотетического характера, прогнозированием последствий и потенциальных проблем при внедрении нововведений;
квалификационные или аттестационные
– проводятся для выявления уровня компетентности, квалификации специалистов, принятия решений по вопросам подбора или увольнения, продвижения, оценки и аттестации кадров, управления компетентностью персонала;
дидактические (учебные)
– развивают репродуктивное и творческое педагогическое и психологическое мышление, адаптационные свойства и способности, профессиональные и коммуникативные знания, умения и навыки.
В практике игрового моделирования используются следующие признаки классификации
деловых игр:
по назначению
– учебная, исследовательская, экспериментальная, проектировочная, производственная, аттестационная, универсальная;
по форме взаимодействия участников
– игра с взаимодействием (установление контакта с помощью различных видов связи является обязательным элементом), без взаимодействия (решения одной группы не влияют на результаты и поведение другой);
по динамике моделируемых ситуаций
– саморазвивающаяся, с регламентированным временем; с произвольным (зависящим от трудностей решения задач) регламентом;
по способам обработки и передачи информации
– ручная (без применения технических средств; с использованием обычных – тех-средств оргтехники, с использованием ЭВМ, с использованием Интернет);
по скорости игрового времени
– с реальным масштабом времени, в условно ускоренном времени, в условно замедленном времени, в произвольном масштабе времени (при отсутствии нормированного аналога в реальной жизни);
по типу коммуникации
– с использованием устной, письменной (вербальной и невербальной), визуальной, формальной, неформальной, межличностной, межгрупповой коммуникации;
по конечному продукту игры
– с материализованным конечным продуктом или с абстрактным результатом.
1.4.Технология создания деловой игры
Создание деловой игры необходимо начинать с определения целей её применения. Это могут быть педагогические и игровые цели.
Педагогические цели включают основные параметры модели обучения студентов или повышения квалификации руководителей и специалистов к инновационной деятельности и могут быть сформулированы в терминах действия, например: «освоить…», «овладеть …», «научиться …» и пр.
Данные цели носят не только педагогический (обучающий), но и развивающий характер, что позволяет ввести дополнительно исследовательские цели.
Введение исследовательского этапа в деловую игру способствует корректировке параметров, что позволяет конкретизировать объект имитации и «посмотреть на него глазами» обучаемых, то есть учесть мнения различного контингента играющих и, главное, творчески подойти к решению предлагаемой проблемы с освоением навыков ведения дискуссии и обоснованности собственных высказываний.
Установка на исследование способствует достижению в деловой игре чрезвычайно важной цели – развития личности участника игры.
К таким целям относятся:
· приобретение опыта делового общения;
· овладение социальными нормами формальной коммуникации;
· формирование положительной установки на внедрение инноваций;
· корректировка индивидуального стиля;
· развитие навыков коллективного принятия решений в условиях конструктивного взаимодействия и сотрудничества и др.
Объективные условия для реализации таких целей на всех этапах игры обеспечиваются прежде всего с помощью таких конструктивных элементов деловой игры, как правила, система поощрения и наказания и система экспертного оценивания результатов и продвижения вперед. Эффективным механизмом осуществления подобных целей может служить и рефлексия, процедура которой также предусматривается сценарием.
Большое значение для активизации интереса имеют и чисто игровые цели,
которые ставятся перед всеми играющими. Это вполне реальные и понятные для участников деловой игры цели, которые не всегда воспринимаются как игровые, они тесно связаны с объектом имитации, способствуют вхождению в игровую роль, конкретизируют обстановку (атмосферу) в игре.
Источники деловой игры.
Базовой для деловой игры является модель социально-экономической системы в целом, включая объект управления, управляющую систему и элементы обратной связи. Описание объекта управления может быть осуществлено с разной степенью детализации, но основные характеристики и параметры модели, а также исходные условия ее функционирования должны быть изначально охарактеризованы. Материалами для игры могут быть результаты исследования, проведенного на предприятии (например, результаты аудиторской проверки или маркетинга), печатные материалы, конкретная деятельность по управлению предприятием или персоналом, организационному развитию.
Состав и количество участников игры.
Конструирование модели участников зависит в основном от анализируемой проблемы и целей (управленческих, педагогических, игровых, исследовательских и пр.). Уровень участников игры, их специализация и сфера практической деятельности должны соответствовать уровню, на котором следует решать проблему.
Регламент деловой игры.
Время, затрачиваемое на игру, определяется ее продолжительностью и количеством этапов или фрагментов, а также их сложностью с точки зрения принимаемых решений. Деловая игра может длиться от одного до нескольких дней, причем желательно без перерывов и от 4 до 10 часов в день.
Сценарий деловой игры или ее блок-структура.
Сценарий обычно включает в себя развернутое изложение сущности игры и логическую последовательность ее реализации, а также вопросы, связанные с управлением игрой. Даются подробные инструкции организаторам, участникам игры, экспертам, приводятся при необходимости варианты расчетов, справки, таблицы, схемы и вся вспомогательная документация, обосновывается система оценки результатов деятельности учебных групп.
Система оценивания результатов игры
«компетентными судьями» или экспертами. С этой целью в описание игры включаются специальные разработки методик оценивания: бланки, таблицы.
Вспомогательный материал.
Обычно он предлагается в приложении и включает тесты, упражнения, ситуации и специальные задания для разного целевого предназначения.
Организация пространственной среды.
Целесообразно такого рода информацию описывать, для того чтобы начинающий преподаватель мог предусмотреть ситуации, когда для принятия решений необходимо иметь несколько помещений или когда сценарий включает разные формы деловой коммуникации: работа в микрогруппах, дискуссия, пленум и т.д.
1.5.Процесс проведения деловой игры
В любой деловой игре можно выделить этапы, то есть последовательность шагов по ее проведению.
Введение в игру
. Обычно на этом этапе участников знакомят со смыслом, целями и задачами проводимой игры, общим регламентом, осуществляют консультирование и инструктаж. Однако в случае необходимости игре может предшествовать лекция или беседа по актуальным проблемам, затрагиваемым в игре.
Разделение слушателей на группы
. Оптимальный размер группы 5–7 человек; в каждой группе выбирается лидер и, при необходимости, распределяются игровые роли. Роли могут распределяться как в начале игры, так и по мере необходимости, по ее ходу. Например, для внутрикомандной работы разыгрывается один комплект ролей, а для пленума (межгруппового взаимодействия) – другой. Деятельность по формированию игровой группы предполагает оценку индивидуальных качеств обучаемых, степени их подготовленности к деловой игре, их игровой мотивации (формальное участие или искренняя заинтересованность, стремление отличиться или же научиться новому). Все участники должны хорошо знать условия и правила игры и соблюдать их. Цель игры должна соответствовать потребностям ее участников. Эффективность игры резко снижается из-за участия в ней некомпетентных людей, незнакомых с ее теоретическими основами и тем родом деятельности, который она имитирует. Для большинства игр желателен однородный по уровню знаний, опыта и компетентности состав участников. Не менее важно, чтобы между ними установились отношения доверия и открытости. Только в этом случае оценки, советы, замечания и критика будут правильно восприниматься и окажут обучаемым реальную помощь. Перечисленные требования относятся не только к непосредственным участникам-игрокам, но и к зрителям, которые тоже входят в круг обучаемых, выполняют в процессе игры роли наблюдателей, аналитиков, оценщиков и др.
Погружение в игру.
На этом фрагменте слушатели получают «игровое задание», например: разработать «визитную карточку команды», подготовить мини-презентацию, сделать комплимент партнерам по игре или принять участие в тренинге на совместимость и «срабатываемость» участников. Существуют специальные упражнения, осуществляющие функцию «погружения» в игровое взаимодействие. Их выбор зависит, прежде всего, от намерений и ожиданий организатора игры, а также от особенностей аудитории и времени, отводимого на такую форму занятий.
Изучение и системный анализ ситуации или проблемы
. Эта работа осуществляется в каждой группе (проблематизация). Участники игры анализируют предлагаемую ситуацию, осуществляют диагностику и ранжирование проблем, договариваются о терминологии, формулируют проблемы и т.д. Кроме того, они получают не только информацию, материалы для анализа, но и установки по поведению и правилам игры, следовательно, происходит процесс ознакомления с правилами и вхождение в ролевое поведение.
Игровой процесс
.
На этом этапе в соответствии с принятой в каждой группе стратегией осуществляется поиск или выработка вариантов решений, прогнозирование возможных потенциальных проблем, рисков и других последствий рассматриваемых решений и конкретных действий. В ходе дискуссии вырабатывается коллективное решение, затем разрабатывается и обосновывается проект, который визуализируется на плакатах или слайд-шоу, делаются расчеты и заполняются документы, необходимые для решения и его презентации на пленуме с применением стандартных ППП. На этом этапе необходимо использовать сеть Интернет для коммуникации и сбора информации; различные поисковые системы. Консультации с преподавателем могут проводиться по электронной почте, с помощью форумов и чатов в реальном времени. Это представляется весьма важным в условиях заочного обучения и наличия дефицита времени. Среди Интернет-ресурсов, наиболее часто используемых в самостоятельной работе, следует отметить электронные библиотеки, образовательные порталы, тематические сайты, библиографические базы данных, сайты периодических изданий. Важно отметить, что использование информационных технологий в самостоятельной работе студентов позволяет не только интенсифицировать их обучение, но и закладывает прочную основу их дальнейшего непрерывного самообразования. Для выполнения расчетов, подготовки презентаций рекомендуется использовать стандартные пакеты прикладных программ.
Общая дискуссия или пленум
. Каждая группа делегирует представителя своей команды для презентации и обоснования своих решений или проектов (обмен мнениями, оппонирование, вопросы и ответы). Для проведения межгруппового общения изменяется пространственная среда игры и распределяются специальные роли, как правило, исполняющие игровые функции («адвокат дьявола», провокатор, оппонент, критик и т.д.). На пленуме активно работают экспертные группы, которые оценивают не только результаты проективной деятельности команд, но и культуру коммуникации и презентации. По итогам дискуссии может выступить и преподаватель, но лишь с комментариями по содержанию дискуссии, по проектам, а не вообще по всей игре. Кроме того, преподавателю на этом этапе приходится вести пленум, а, следовательно, ставить вопросы и корректно управлять процессом обмена мнениями.
Подведение итогов игры.
Необходимость этого этапа особенно важна, так как здесь оцениваются решения и проекты, происходит знакомство с разными стратегиями, определяется их эффективность и конкурентоспособность. Кроме того, на этом этапе подсчитываются баллы, штрафные и поощрительные очки, выявляются лучшие команды, игроки, проекты. Именно на этом этапе игра получает логическое завершение, особенно если ее итоги подводит не только преподаватель – организатор игры, но и представители практики, специалисты по исследуемой проблеме. Система оценивания в конечном итоге должна соотносить планируемые цели и полученный результат игры. Кроме того, она должна предполагать оценку в определенных шкалах качества вырабатываемых решений и проектов; позволять оценивать деятельность каждого отдельного участника и работу команды; оценивать личные характеристики участников игры. Грамотное подведение итогов помогает участникам адекватно оценить свои сильные и слабые стороны, утвердиться в собственном мнении, сделать соответствующие выводы. При подведении итогов игры желательно ранжировать ее участников в зависимости от достижений, анализировать и объяснять причины успеха лидеров и отставания аутсайдеров.
Рефлексия
(лат. геfleхio – отражение, следствие чего-либо, размышление, полное сомнений, противоречий; анализ собственного психического состояния). Это важный фрагмент игры, устанавливающий обратную связь, позволяющий провести мониторинг мнений и выяснить степень удовлетворенности, потери и приобретения. Именно рефлексия позволяет преподавателю не просто выявить степень удовлетворенности обучаемых проведенной игрой и принятыми решениями, а услышать информацию о трудностях, которые испытали участники, об их удачах и личных достижениях.
«
Выгружение из игры».
С этой целью командам предлагается разработать «Памятку», или «Урок, которые можно извлечь». Существует много техник, способствующих «выгружению» участников из игрового процесса. Их выбор зависит от целей игры и игротехнической компетентности преподавателя. Завершающая часть игры может быть посвящена размышлениям участников об их будущем, о перспективах использования в учебном процессе такого рода технологий обучения, домашним заданиям и т.д. В зависимости от целей игры можно также поменять местами два последних фрагмента, так как рефлексия, кроме того, может потребовать достаточно большого времени и после нее иногда бывает сложно переключиться на игровое взаимодействие.
Большие возможности для повышения эффективности игрового обучения и выходящего за пределы игровой процедуры дальнейшего самопознания ее участников дает видеозапись.
С ее помощью становится возможным для участников игры:
· посмотреть и проанализировать свое поведение как бы со стороны,
а для руководителя и всех участников:
· отобрать, отдельно рассмотреть и детально обсудить наиболее важные эпизоды игры, подобрать оптимальные варианты поведения;
· проверить правильность самооценок игроков, а также оценок наблюдателей и руководителя;
· установить степень успеха обучаемых посредством сопоставления фрагментов первого и повторных проигрываний ими одних и тех же ролей или ситуативных действий.
При просмотре видеозаписи следует обращать особое внимание на корректность ее использования. Так, например, многократные показ и публичное обсуждение ошибочных форм поведения отдельных игроков может задевать их чувство собственного достоинства.
Один из важнейших факторов успеха деловой игры — это руководство игрой,
контроль за ее процессом.
Руководитель выполняет в организации игры следующие функции:
· оценивает целесообразность проведения игры и формирует (лучше на основе добровольности) состав ее участников;
· знакомит с условиями и правилами игры, консультирует участников;
· готовит или адаптирует применительно к конкретным условиям базу данных для начального периода игры; устанавливает ее регламент;
· осуществляет текущий контроль за соблюдением правил игры;
· следит за соблюдением в процессе игры этических норм, защищает «меньшинство» от группового давления и предотвращает возможные личные обиды и конфликты;
· помогает выявлять и анализировать неэффективные способы действий и овладевать эффективными моделями поведения;
· следит за ориентацией игрового процесса на достижение поставленных целей, предотвращает возможные отклонения и «заносы» (например, переход участников ролевой игры к выяснению личных взаимоотношений);
· собирает по завершению игры ее рабочие документы (решения задач, отчеты и т.п.) и проверяет правильность их заполнения;
· оценивает результаты выполнения заданий, поведение участников и т.п., делает общие выводы, дает частные рекомендации конкретным участникам игры.
Для выполнения этих и некоторых других функций руководитель должен обладать соответствующими качествами:
· чувствовать состояние участников и обладать коммуникационными способностями;
· уметь вербализировать (точно выражать в словах) чувства и поведение участников и делать обобщения;
· быть объективным, не стоять на стороне какого-либо участника или команды;
· уметь корректно сопоставлять правильные и неправильные позиции участников, не задевая чувство собственного достоинства их носителей;
· быть внимательным к каждому участнику, учитывать интересы отдельных игроков и всей группы;
· уметь понятно представить ситуацию, обрисовать и показать правильные образцы поведения;
· быть готовым находиться в тени, на заднем плане игры, удерживаться от чрезмерного вмешательства в ее процесс, предоставляя тем самым широкую свободу действий ее участникам.
В полной мере удовлетворять этим и некоторым другим требованиям может лишь квалифицированный и опытный руководитель.
2.ВАРИАНТЫ СЦЕНАРИЕВ ДЕЛОВЫХ ИГР ПО КУРСУ «ИССЛЕДОВАНИЕ СИСТЕМ УПРАВЛЕНИЯ»
2.1.Деловая игра №1«Проектирование предприятия в конкурентной среде»
Цели проведения игры
.
Игра «Проектирования предприятия в конкурентной среде» предназначена для закрепления пройденных материалов по дисциплине «Исследование систем управления» и проводится на последнем семинаре.
Игра «Проектирование предприятия в конкурентной среде» должна сформировать в сознании её участников образные модели предприятия.
Реализация этой цели предполагает
:
1. Создание в игре достаточного числа ситуаций, показывающих необходимость утверждения положительного образа вновь созданного предприятия.
2. Единство этих ситуаций, умелое выделение общего и особенностей работы предприятий в различных ситуациях.
Наличие перечисленных предпосылок формирования игрового образа обеспечивает достижение целого комплекса учебных подцелей (и наоборот обеспечивается им). Так, первая предпосылка
для «Проектирования предприятия в конкурентной среде» равносильна реализации следующих подцелей:
· дать практические навыки принятия решений по проектированию и обоснованию управленческих решений, а также проведения соответствующих экономических расчетов на основе релевантной информации;
· дать практический материал для сравнения и выбора предпочтительных форм проектирования предприятия и осуществления хозяйственной деятельности предприятия;
· сформировать навыки создания команды и управления ею в разных ситуациях и в условиях структурных неопределенностей.
Множество ситуаций, порождаемых игрой, должно обладать внутренним единством. Это проявление единой сущности, выражаемой системой экономических законов и категорий, а также элементов психологии в рамках группового поведения и индивидуальных особенностей, которые должны стать обобщением всей событийной ткани игры.
Следовательно, вторая предпосылка
связана с другой группой подцелей:
· продемонстрировать участникам игры связь экономических показателей и законов, а также законов и правил психологии с реальной действительностью;
· научить активному воздействию на ситуацию, основанную на понятии экономической и психологической сущности своих действий, воспитать активный стиль экономического мышления.
Третья предпосылка
делает деловой образ отражением действительности, придаёт реалистичность достаточно символичной форме такой игры как «Проектирование предприятия в конкурентной среде». Как правило, игроки стараются (и к этому их должен поощрять преподаватель) привлечь свои прежние знания и приобретённые за время подготовки к игре для интеграции делового опыта. Вместе с тем они стремятся расширить полученные знания, распространить их за пределы игры, включая свой кругозор, новые факты и понятия. Отсюда получаем ещё одну важную подцель:
• стимулировать участников игры к дальнейшему более углубленному изучению вопросов, связанных с исследованием систем управления, менеджмента малого бизнеса, организационному поведению, теории организаций, стратегическому менеджменту, маркетингу и т.д.
Краткое описание игры
Все участники игры делятся на отдельные команды по 5-7 человек во главе с выбранными ими руководителями. Перед началом игры они выбирают также стратегию своего поведения, которая может строиться как на сугубо прагматических основаниях — занятие более высокого места в игре в результате выбора наиболее яркой и предпочтительной формы проектирования своей работы, так и на общественной значимости и на степени проработанности вопросов содержания экономической деятельности в плане развития научно-технических достижений, разработки и внедрения различных инноваций в сфере услуг, товаров и самой организации их производства и представления.
Команда каждого предприятия должна придумать название, слоган, разработать корпоративную культуру, миссию, разработать организационную структуру, сферу деятельности предприятия, ассортимент выпускаемой продукции, изделий или предоставляемых услуг, варианты технологии их производства и сбыта, соответствующие её целям и наличным ресурсам. Учитывается также и внешний вид участников (см.табл.1). Студент должен быть опрятно и аккуратно одет. На костюме необходимо прикрепить бейджик, на котором необходимо написать ФИО студента и должность, которую он занимает на предприятии.
По итогам каждой презентации проекта, успешность предприятия оценивается с точки зрения его оригинальности в целом, а также по отдельным её компонентам с поправочными коэффициентами, указанными в таблице критериев оценки:
· внешний облик участников – 1;
· наличие наглядных материалов- 1;
· работа в команде- 1;
· проведение презентации-2;
· ответы на вопросы- 2;
· участие в обсуждении-3.
В презентации проекта предприятия обязательное участие всех участников.
Таблица 1
Результаты оценки выступления команд
| №№
п/п
|
Название команды
|
Внешний облик участников
|
Наличие наглядных материалов
|
Работа в команде
|
Проведение презентаций предприятия
|
Ответы на вопросы
|
Участие в обсуждении
|
Сумма
|
Список наиболее отличившихся участников игры
________________________________________________________________
Как видно из таблицы, общая оценка включает в себя участие каждой команды в обсуждении в качестве конкурента или потребителя продукции (услуги) другого предприятия на рынке, а также в процессе официального оппонирования со стороны руководителей других команд.
Суммарная оценка определяется как средняя арифметическая оценок всех экспертов, участвующих в игре.
Участники игры внутри каждой команды распределяют между собой две группы ролей (т.е. структурируются двояким образом), во-первых, в соответствии с должностью на предприятии: от директора предприятия, президента компании, главного менеджера до руководителей ведущих подразделений предприятия (остальные члены команды). Во-вторых, - по ролевым функциям в коллективе, составляющем игровую команду. В качестве таковых можно рекомендовать выделить роли - капитана (играющего тренера), его заместителя, оратора-президента, адвоката (защитника), критика (нападающего), генератора (эрудита), демонстратора и т.д.
Предварительное распределение состава команд по ролевым и должностным функциям способствует лучшей организации и оптимальной концентрации и координации усилий команды в подготовительный период, а также в процессе самой игры при работе команды в режиме «вопросов-ответов».
Задача каждой команды в процессе игры состоит в:
· презентации спроектированного предприятия (допускается использование любых наглядных материалов и выразительных средств при проведении рекламной компании и представлении фирмы);
· определении юридического статуса предприятия;
· формулировке миссии и стратегии предприятия;
· описании вида деятельности;
· слогана, корпоративной культуры;
· разработки организационной структуры;
· оценке рынков сбыта, конкуренции, рисков и т.д.
Все эти материалы оформляются в виде аналитической записки и перед началом презентации передаются в жюри. В записке указываются ФИО участников.
Особенности регламента и правила проведения игры
1.Порядковый номер выступления команд устанавливается жеребьевкой на установочных занятиях.
2.Открытие игры и представление членов команд (5 мин.)
3.Каждая команда делает основной доклад при презентации своего предприятия, используя вспомогательные аудио-визуальные средства, печатные, рекламные материалы и т.д. (6 мин. + 1 мин. на подготовку).
4.После основного доклада выступающей команде задаются по три вопроса от других команд. Первый вопрос задает руководитель проекта, второй - обязательно, один из членов его команды. Отвечать на вопрос может любой из членов выступающей команды. Каждый вопрос-ответ суммарно занимает не более 1 мин. (На вопрос из этого времени отводится не более 20 секунд)
5. Руководители всех команд, кроме выступающей в данный момент, выделяются в особую группу оппонентов, которые дают предварительную (до жюри) словесную, содержательную оценку презентации. Оценка производится с учетом основного доклада и всех ответов на вопросы. Выступления в заключении по 3 мин.
6.После вопросов, ответов и выступлений оппонентов (капитанов других команд) выступающей команде предоставляется право на ответное слово (не более 5 мин.).
7.Каждый из участников игры в начале выступления с вопросом или ответом четко называет свою фамилию и номер команды. Наиболее отличившихся члены жюри выделяют в особый список, и они отмечаются персонально по итогам игры.
8.Результаты оцениваются от 1 до 5. После выставления проставляются баллы, умноженные на поправочные коэффициенты.
9. Итоговая оценка подводится членами жюри в течение 10-20 минут. На заключительное слово председательствующему и членам жюри отводится 10 минут. При подведении итогов членами жюри отмечаются команды, занявшие первые три места и персонально отличившиеся члены команд.
10. Итого суммарно вся игра займет 4 академических часа .
2.2.Деловая игра №2 «Организационные начала»
Подготовка игры
Руководитель игры:
· анализирует анкетные данные участников игры в целях предварительного распределения игровых ролей;
· готовит образцы необходимых документов для игры;
· разрабатывает условия и сценарий игры;
· определяет регламент (расписание) игры;
· разрабатывает инструкции игрокам и проводит инструктаж участников игры.
Участники игры:
· изучают рекомендованную к данной теме литературу;
· самостоятельно определяют источники информации по теме, подбирают и анализируют ее;
· готовят для обсуждения в подгруппах и окончательного утверждения свои предложения по: названию фирмы, фирменному знаку, виду продукции или услуги, территориальному размещению фирмы, поставщикам сырья и материалов и потребителям готовой продукции;
· разрабатывают схему организационной структуры будущей фирмы для обсуждения в подгруппе, выработки оптимального варианта и его окончательного утверждения.
Цель игры
Приобретение практического опыта работы с исходными документами и материалами для создания фирмы и разработки ее организационной, управленческой и информационной структуры.
Условия игры
1. В зависимости от количества студентов группа распределяется по подгруппам с учетом интересов участников по 5
человек в каждой.
2. Фирма создается как акционерное общество закрытого типа.
3. Размер уставного капитала определяется действующим законодательством.
4. Руководитель игры исполняет должность менеджера высшего ранга и ведет арбитраж. Все остальные должности высшего и среднего звеньев управления вакантны.
5. Каждый участник игры располагает денежным капиталом в размере 100 млн. руб., вложенным в один из коммерческих банков.
6. Создание, расширение и развитие фирмы осуществляется, за счет собственных средств и коммерческого кредита.
Сценарий игры
1. После распределения студентов на подгруппы руководитель игры ставит перед ними проблемную ситуацию – определить игровые роли в будущей фирме путем выборов:
а) инициативной группы по подготовке и проведению общего собрания акционеров – по одному представителю от подгруппы;
б) для выборов президента (генерального директора), главного бухгалтера, главного инженера фирмы – кандидатуры избираются общим собранием.
2. На общем собрании обсуждаются и утверждаются: название фирмы, фирменный знак, вид продукции, место расположения фирмы, источники финансирования, разработчики проектов и т. д.
3. При положительном решении поставленной проблемы руководитель ставит перед высшим руководством задачу – сформировать среднее звено руководства фирмы, т. е. назначить своим приказом начальников (менеджеров) отделов и служб.
4. Далее игра переходит в следующую стадию, на которой каждый из ее участников определяет права и обязанности по занимаемой должности и представляет на утверждение президенту фирмы. Объем прав и обязанностей упрощается для решения одной игровой задачи – разработки оптимального варианта организационной структуры фирмы, структуры управления, структуры информационного обмена, схемы административной и функциональной подчиненности подразделений и служб, описания связей между ними, их предназначения, функций и задач.
5. Разработанные документы визируются по линиям взаимосвязи подразделений и служб и представляются на утверждение руководителю игры.
6. На заключительной стадии игры участники переходят к обсуждению в подгруппах финансовых вопросов (предварительный, примерный анализ затрат на разработку устава фирмы, технико-экономического обоснования проекта строительства, бизнес-плана и других документов, иных видов затрат, связанных с созданием фирмы и ее подразделений). Итоги обсуждения представляются президенту фирмы, главному бухгалтеру и главному инженеру для подготовки проектов решения последующих задач деятельности фирмы.
В заключении деловой игры руководитель заслушивает краткие сообщения всех должностных лиц по итогам их работы и ставит задачи по подготовке к следующему циклу игры.
Регламент (расписание) деловой игры
Данный документ составляется руководителем игры и зависит от количества часов, выделенных для ее проведения, от уровня подготовки студентов, их специализации, практического опыта, материально-технического и методического обеспечения игры. Основное время должно быть направлено на создание и отработку документов фирмы, отражающих ее организационную, управленческую и информационную структуры.
Можно предложить следующий регламент проведения пленума деловой игры.
1.Открытие игры и представление членов команд (5 мин.)
2.Каждая команда делает основной доклад при презентации своего предприятия, используя вспомогательные аудио-визуальные средства, печатные, рекламные материалы и т.д. (6 мин. + 1 мин. на подготовку). Порядковый номер выступления команд устанавливается жеребьевкой
3.После основного доклада выступающей команде задаются по три вопроса от других команд. Первый вопрос задает руководитель проекта, второй - обязательно, один из членов его команды. Отвечать на вопрос может любой из членов выступающей команды. Каждый вопрос-ответ суммарно занимает не более 1 мин. (На вопрос из этого времени отводится не более 20 секунд)
4. Руководители всех команд, кроме выступающей в данный момент, выделяются в особую группу оппонентов, которые дают предварительную (до жюри) словесную, содержательную оценку презентации. Оценка производится с учетом основного доклада и всех ответов на вопросы. Выступления в заключение по 3 мин.
5.После вопросов, ответов и выступлений оппонентов (капитанов других команд) выступающей команде предоставляется право на ответное слово (не более 5 мин.).
6.Каждый из участников игры в начале выступления с вопросом или ответом четко называет свою фамилию и номер команды. Наиболее отличившихся члены жюри выделяют в особый список, и они отмечаются персонально по итогам игры.
7.Результаты оцениваются от 1 до 5.
8. Итоговая оценка подводится членами жюри в течение 10-20 минут. Помимо выступления на общий итог влияют разработанные командами документы:
Протокол общего собрания акционеров будущей фирмы.
Перечень документов, необходимых для регистрации фирмы.
Схемы:
организационной структуры;
структуры управления;
информационной структуры фирмы.
Приказ № 1 о назначении должностных лиц фирмы.
На заключительное слово председательствующему и членам жюри отводится 10 минут. При подведении итогов членами жюри отмечаются команды, занявшие первые три места и персонально отличившиеся члены команд.
9. Таким образом, пленум игры может быть проведен за 4 академических часа .
2.3. Деловая игра №3:«Разработка организационной структуры управления предприятием»
Цель игры
Целью деловой игры является освоение практических навыков проведения департаментализации и разработки организационной структуры управления предприятием.
Порядок проведения деловой игры
Для сравнительной оценки полученных в ходе дискуссии результатов из состава слушателей создается экспертная группа в количестве 3-5 человек, возглавляемая проводящим деловую игру преподавателем. Остальные слушатели разбиваются по своему желанию на 2-4 рабочие группы, каждая из которых параллельно осуществляет предложенные расчеты и защищает их перед экспертной комиссией. В заключение каждого раздела и деловой игры в целом преподавателем подводятся итоги дискуссий, дается оценка полученных результатов.
Исходные данные к игре
В качестве объекта исследования каждой рабочей группе игроков предлагаются на выбор предприятия различных направлений специализации и организационно-правовых форм бизнеса, дается их краткая характеристика за последний год (табл. 2)
Таблица 2
Краткая характеристика предприятий - объектов исследования
| Показатели
|
Наименование предприятий
объектов исследования
|
| № 1
|
№ 2
|
№ 3
|
№ 4
|
| 1. Организационно-правовая форма предприятия
2. Направление (я) специализации
3. Краткое описание технологии производства
4. Краткое описание основных элементов внешней среды предприятия
5. Численность работников, чел., в том числе аппарата управления
6. Объем производства продукции (работ, услуг) по видам
7. Расходы по производству и реализации продукции - всего, млн. руб.
8. Расходы по организации и управлению предприятием в расчете на 1 работника аппарата управления, тыс. руб.
|
Для оценки эффективности предлагаемых организационных структур управления слушателям выдаются следующие нормы управляемости штабных и линейных руководителей:
Таблица 3
Нормы управляемости штабных и линейных руководителей
| Уровень производства
|
Тип организации производства
|
| массовое и крупносерийное
|
Индивидуальное и мелкосерийное
|
серийное
|
| Высший (штабной)
|
5-6 чел.
|
3-4 чел.
|
4-5 чел.
|
| Низший (линейный)
|
11-15 чел
|
7-11 чел.
|
9-13 чел
|
Последовательность проведения игры
Деловая игра состоит из следующих основных разделов и этапов (табл.4).
Таблица 4
Рекомендуемая последовательность проведения деловой игры
| Наименование разделов деловой игры
|
Наименование этапов деловой игры
|
| 1. Организация департаментализации предприятия
|
1. Анализ департаментализации задачи и составление функциональной диаграммы предприятия
2. Формирование должностей на предприятии
3. Формирование подразделений предприятия
|
| 2. Построение организационной структуры управления предприятием
|
4. Определение уровней организации
5. Разработка организационной структуры предприятия
6. Определение связей и распределение управленческих функций между подразделениями
7. Оценка эффективности организационной структуры управления предприятием
|
Первый этап.
Анализ производственной задачи и составление функциональной диаграммы предприятия.
Разбивка общей производственной задачи предприятия на ряд подзадач осуществляется с использованием следующих приемов:
1. Выделение объектов деятельности предприятия с учетом его планируемой специализации.
2. Выделение отдельных этапов деятельности (или видов работ) с учетом технологии производства (например, складирование, сборка, упаковка и т.д.)
3. Разделение работ по фазам выполнения на отдельные задачи (задания). Например, работы по материально-техническому снабжению (рис.6).
4. Разделение работ по иерархии исполнения на распорядительные и исполнительные.
В результате слушатели должны составить и обсудить функциональную диаграмму рассматриваемого предприятия (рис. 7).
При этом условно обозначим буквой «А» – объекты деятельности, «В» – этапы деятельности, «С» – задачи (задания).
Второй этап.
Формирование должностей на предприятии.
Формирование должностей на предприятии осуществляется на основе функциональной диаграммы, в которой выделенные задания определяют перечень функциональных особенностей исполнителя
 
Рис. 6. Механизм разделения отдельных видов работ на отдельные задачи
(задания)
Объединение отдельных заданий в единую должность может проводится двумя способами:
1-централизовано, когда однотипные задания, возникающие в различных задачах, передаются одному исполнителю;
2-децентрализовано, когда за определенными должностями закрепляют отдельные задания и создают тем самым многофункциональное рабочее место.
Слушатели разрабатывают перечень должностей для рассматриваемого предприятия по одному из указанных выше способов, предварительно дав им сравнительную характеристику с указанием положительных и отрицательных моментов (табл. 5).
Таблица 5
Формирование должностей на предприятии
| Наименование заданий
|
Наименование должности
|
Характеристика
должности[1]
|
Третий этап
.
Формирование подразделений предприятия.
Подразделения предприятия формируются путем объединения отдельных должностей с однотипной сферой деятельности.
Слушателям необходимо разработать схему увязки заданий (исполнительских должностей) с внутрифирменными подразделениями, воспользовавшись табл. 6.
Таблица 6
Формирование подразделений предприятия
| Наименование
должностей
|
Наименование работ
и заданий
|
Наименование
внутрифирменных
подразделений
|
Четвертый этап
.
Определение уровней организации.
Для решения данной проблемы слушатели заполняют табл.7.
Таблица 7
Определение функциональной характеристики подразделений и связи между ними
| № п/п
|
Наименование
подразделения
|
Функциональная
характеристика
|
Количество подразделений
|
С какими
подразделениями связано?
|
 При составлении таблицы должны учитываться следующие аспекты:
1. Все внутрифирменные подразделения в зависимости от их функциональных характеристик относят к штабным и линейным.
2. Количество однопрофильных подразделений зависит от размера предприятия, его специализации и территориальной рассредоточенности, применяемой технологии производства.
Пятый этап.
Разработка организационной структуры предприятия.
Перед началом выполнения данного задания слушателям необходимо изучить возможные типы организационных структур управления предприятием (продуктовая, функциональная, территориальная, матричная), дать их сравнительную характеристику и охарактеризовать условия создания.
Каждая из групп разрабатывает свой вариант организационной структуры рассматриваемого предприятия и защищает его перед экспертной комиссией (рис. 8-11).
 
Рис.8. Условная схема продуктовой организационной структуры предприятия
Условные обозначения: А – штабные подразделения; В – линейные подразделения.
 
Рис. 9. Условная схема функциональной организационной структуры
предприятия
Условные обозначения: А – штабные подразделения; В – линейные подразделения.
| Рис. 10. Условная схема территориальной организационной структуры предприятия
|
|
  
| Рис. 11. Условная схема матричной организационной структуры предприятия
|
|
Условные обозначения: А – штабные подразделения; В – линейные подразделения.
Шестой этап.
Определение связей и распределение управленческих функций между подразделениями.
Для организации управления предприятием необходимо обосновать связи между подразделениями в его организационной структуре. При этом они могут строить как по линейному (рис. 12), так и по функциональному (рис. 13) принципу.
 
Рис. 12. Примерная схема организации линейного подчинения на предприятии
Условные обозначения: А – штабные подразделения; В – линейные подразделения.
 
Рис. 13. Примерная схема организации функционального подчинения
на предприятии
Условные обозначения: А – штабные подразделения; В – линейные подразделения.
Особое внимание необходимо обратить на сравнительную характеристику и условия применения централизации или децентрализации на предприятии, сравнив их с исходными условиями игры.
При обосновании функциональных характеристик подразделений учитываются различные варианты делегирования полномочий:
а) полное делегирование, при котором линейные подразделения выполняют соответствующую работу и несут за него ответственность (рис. 14).
 
Рис. 14. Примерная схема полного делегирования полномочий
Условные обозначения: А – штабные подразделения; В– линейные подразделения.
б) ограниченное делегирование, при котором линейные подразделения выполняют соответствующую задачу и несут ответственность за нее совместно со штабными подразделениями (рис. 15).
 
Рис. 15. Примерная схема ограниченного делегирования полномочий
Условные обозначения: А – штабные подразделения; В – линейные подразделения.
в) нулевое делегирование, при котором линейные подразделения выполняют соответствующую работу, а ответственность за нее несут штабные подразделения (рис. 16).
 
Рис. 16. Примерная схема нулевого делегирования полномочий
Условные обозначения: А – штабные подразделения; В – линейные подразделения.
Седьмой этап.
Расчет эффективности рекомендуемой организационной структуры управления предприятием.
В заключение деловой игры слушателям необходимо сделать расчет экономической эффективности рекомендуемой ими организационной структуры управления предприятием и свести по лученные данные в табл.8.
Таблица 8
Сравнительная эффективность различных вариантов организационной структуры управления предприятием
| Показатели
|
Варианты организационной структуры
управления предприятием
|
| № 1
|
№ 2
|
№ 3
|
Нормативные показатели для расчета таблицы берутся слушателями из исходных данных.
Регламент (расписание) пленума деловой игры
1.Открытие игры и представление членов команд (5 мин.)
2.Каждая команда делает основной доклад при презентации своего предприятия, используя вспомогательные аудио-визуальные средства, печатные, рекламные материалы и т.д. (6 мин. + 1 мин. на подготовку). Порядковый номер выступления команд устанавливается жеребьевкой
3.После основного доклада выступающей команде задаются по три вопроса от других команд. Первый вопрос задает руководитель проекта, второй - обязательно, один из членов его команды. Отвечать на вопрос может любой из членов выступающей команды. Каждый вопрос-ответ суммарно занимает не более 1 мин. (На вопрос из этого времени отводится не более 20 секунд)
4. Руководители всех команд, кроме выступающей в данный момент, выделяются в особую группу оппонентов, которые дают предварительную (до жюри) словесную, содержательную оценку презентации. Оценка производится с учетом основного доклада и всех ответов на вопросы. Выступления в заключение по 3 мин.
5.После вопросов, ответов и выступлений оппонентов (капитанов других команд) выступающей команде предоставляется право на ответное слово (не более 5 мин.).
6.Каждый из участников игры в начале выступления с вопросом или ответом четко называет свою фамилию и номер команды. Наиболее отличившихся члены жюри выделяют в особый список, и они отмечаются персонально по итогам игры.
7.Результаты оцениваются от 1 до 5.
8. Итоговая оценка подводится членами жюри в течение 10-20 минут. При этом по пятибальной системе оцениваются следующие моменты:
· качественность и своевременность выполнения рабочими группами всех этапов игры;
· соответствие рекомендуемых рабочими группами организационных структур управления условиям выбранного ими предприятия;
· активность участия рабочих групп в проводимых дискуссиях и аргументированность их выводов-рекомендаций.
Особое внимание акцентируется на следующих аспектах рассматриваемой проблемы:
· понятие организационного построения предприятия, его значение в эффективности функционирования хозяйственного субъекта;
· требования к организационной структуре управления предприятием;
· основные принципы построения организационной структуры управления предприятием;
· виды организационных структур управления предприятием.
На заключительное слово председательствующему и членам жюри отводится 10 минут. При подведении итогов членами жюри отмечаются команды, занявшие первые три места и персонально отличившиеся члены команд.
9. Таким образом, пленум игры может быть проведен за 4 академических часа .
СПИСОК ЛИТЕРАТУРЫ
Основная литература
:
1.Блинов А.О. Тренинг персонала: учебное пособие/А.О.Блинов, О.В.Василевская, В.П.Невежин, Н.В.Смоляков. - М.:КНОРУС, 2005.- 496 с.
2.Зельдович Б.З. Ситуационное обучение управленческим дисциплинам. М.: Экзамен, 2008, - 544 с.
3.Игнатьева А.В., Максимцов М.М. Исследование систем управления: учеб. пособие для студентов вузов/А.В. Игнатьева, М.М.Максимцов. – 2-е изд., перераб. и доп. – М.: ЮНИТИ-ДАНА: Закон и право, 2008. – 167 с.
4.Парамонова Т.Н., Блинов А.О. Маркетинг: активные методы обучения. М.: КНОРУС, 2007.
5.Пугачев В.П.Тесты, деловые игры, тренинги в управлении персоналом: учебник для студентов вузов. – М.: Аспект Пресс, 2002. – 285 с.
Дополнительная литература:
6.Аванесов В.С. Композиция тестовых заданий. Учебная книга. 3 изд., доп.. - М.: Центр тестирования, 2002 г. - 240 с.
7.Ашкеров Ю.В. О формировании знаний в триаде «Наука-образование-производство». - Москва, 2001 - 80 с.
8.Блинов А.О, Василевская О.В. Искусство управления персоналом. - М.: КНОРУС, 2001.
9.Блинов А.О., Захаров И.В., Захаров В.Я. Исследование систем управления: опросы для менеджеров. М.: Элита, 2008.
10.Вачугов Д.Д. Практикум по менеджменту: деловые игры: Учебное пособие/Д.Д. Вачугов, В.Р. Веснин, Н.А. Кислякова. Под ред. Д.Д.Вачугова - М.: Высшая школа, 2004. - 192 с.
11.Гершунский Б.С.Философия образования. - М., 1998. - 428 с.
12.Глухов В.В., Кобышев А.Н., Козлов А.В. Ситуационный анализ (деловые игры для менеджмента) Учебное пособие/ под ред. В.В. Глухова - СПб.: Специальная литература, 1999. - 223 с.
13.Кларин М.В. Корпоративный тренинг от А до Я: Научно-практическое пособие. - М.: Дело, 2000. - 224 с.
14.Ли Д. Практика группового тренинга. Пер. с англ. - СПб.: Питер, 2001. - 224 с.
15.Менеджмент: Учебник / Под ред. М.М. Максимцева, М.А. Комарова. - 3-е изд. М.: ЮНИТИ-ДАНА, 2006
16.Ментс М. Ван. Эффективное использование ролевых игр в тренинге /Пер. с англ. - СПб.: Питер. 2001. - 208 с.
17.Мишин В.М. Исследование систем управления: Учебник. М.: ЮНИТИ-ДАНА, 2003
18.Одегов Ю.Г., Никонова Т.В., Балахонова Д.К. Управление персоналом. Практикум: ролевые и деловые игры /под ред. М.Н. Кулапова. - М.: Экзамен, 2003.
19.Панфилова А.П. Игротехнический менеджмент. Интерактивные технологии для обучения и организационного развития персонала: Учебное пособие. - СПб: ИВЭСЭП, «Знание», 2003. - 536 с.
20.Рес Ф., Смит Б. 500 лучших советов тренеру /Пер. с англ. - СПб.: Питер, 2001. - 128 с.
21.Смирнов С.Д. Педагогика и психология высшего образования: Учебное пособие. - М.: Издательский центр «Академия», 2001.
22.Торн К., Маккей Д. Тренинг. Настольная книга тренера. /Пер. с англ. - СПб.: Питер, 2001. - 2008 с.
23.Я – менеджер. Деловые игры. – Ставрополь: издательство ставропольского университета, 1998. – 225 с.
СОДЕРЖАНИЕ
ВВЕДЕНИЕ
1.ДЕЛОВАЯ ИГРА КАК АКТИВНЫЙ МЕТОД ОБУЧЕНИЯ
1.1.Активные методы обучения как форма совершенствования учебно-воспитательного процесса
1.2.Сущность деловой игры
1.3.Виды деловых игр
1.4.Технология создания деловой игры
1.5.Процесс проведения деловой игры
2.ВАРИАНТЫ СЦЕНАРИЕВ ДЕЛОВЫХ ИГР ПО КУРСУ «ИССЛЕДОВАНИЕ СИСТЕМ УПРАВЛЕНИЯ»
2.1.Деловая игра №1 «Проектирование предприятия в конкурентной среде»
2.2.Деловая игра №2 «Организационные начала»
2.3.Деловая игра №3 «Разработка организационной структуры управления предприятием»
СПИСОК ЛИТЕРАТУРЫ
ПРИЛОЖЕНИЯ
ПРИЛОЖЕНИЕ
ЗАО "Д-Топ
Г
ран"
«
Мы создаем экологическое тепло
»
Аналитическая записка
Вниманию уважаемого жюри предлагается аналитическая записка по проекту команды ЗАО «Д-ТопГран».
Участники команды:
Капитан команды –
Юридический статус предприятия:
ЗАО «Д-ТопГран» является юридическим лицом с момента его государственной регистрации в установленном порядке, имеет самостоятельный баланс, обособленное имущество, расчетный и иные, в том числе валютные, счета в банковских и иных кредитных учреждениях, может заключать от своего имени договоры, приобретать имущественные и неимущественные права, нести обязанности, быть истцом и ответчиком в суде.
Официальное полное наименование на русском языке: Закрытое акционерное общество «Древесно-топливные гранулы», сокращенное и наиболее употребляемое наименование: ЗАО «Д-ТопГран».
Организационно-правовая форма: закрытое акционерное общество.
Место нахождения ЗАО «Д-ТопГран»:
Предприятие создано на неограниченный срок.
ЗАО «Д-ТопГран» имеет печать со своим наименованием, штампы и бланки, зарегистрированные в установленном порядке эмблемы и другую символику.
Миссия ЗАО «Д-ТопГран»:
Создать в России эффективно функционирующую систему переработки древесных отходов и торфа для получения экологически чистого и безопасного биотоплива.
Стратегия ЗАО «Д-ТопГран»:
1. Стать одним из ведущих производителей биотоплива для российских промышленных потребителей.
2. Оказать содействие развитию производства биотоплива в России и постепенному переводу региональных и частных котельных на экологически чистое топливо.
3. Организация производства топливных гранул из иных видов сырья: торфа, соломы, угольной пыли и др.
Описание вида деятельности:
Производство экологически чистого и безопасного биотоплива путем прессования и гранулирования отходов деревообрабатывающей промышленности.
Методом прессования изготавливаются гранулы не только из древесных опилок, но также из торфа, соломы, травы, костры льна, лузги, и других материалов. Гранулы, изготовленные из разных материалов, обладают разными свойствами, поэтому варианты их использования разнообразны.
Наибольшее распространение получило использование гранул в качестве источника тепловой энергии. С этой целью можно использовать гранулы практически из любого вида органического сырья, но наиболее востребованными являются гранулы из древесных опилок.
Кроме сжигания с целью получения тепла, гранулы используются следующим образом:
Древесные гранулы:
· В качестве абсорбента для туалета домашних животных;
· В качестве подстилки в конюшнях.
Торфяные гранулы:
· В качестве искусственного грунта в странах с повышенной ветровой эрозией почвы;
· В качестве абсорбента в промышленных фильтрах;
· В качестве усилителя действия минеральных удобрений;
· Как материал для хранения овощей и фруктов;
· Для сбора и удаления нефтепродуктов с поверхности земли и акваторий при их разливе;
· Для производства активированных углей;
· Для производства теплоизолирующих строительных материалов;
· Для производства поризованного кирпича.
Использование гранул в качестве топлива занимает лидирующее положение благодаря большому количеству их неоспоримых достоинств. Главным из этих достоинств является возможность полной автоматизации процесса горения. Данное качество стало главной движущей силой в процессе бурного развития систем автономного отопления загородных домов и дачных домиков. В настоящее время производство автоматических котлов, работающих на топливных гранулах, во многих Европейских странах поставлено на промышленную основу. Модельный ряд представлен несколькими десятками вариантов – любой мощности и на любой вкус. С некоторым запозданием, но этот процесс начался и в России – производство таких агрегатов налажено в Санкт-Петербурге и планируется - в Пскове.
Корпоративная культура:
В нашей компании мы уделяем большое значение формированию корпоративной культуры.
Вопросы управления, планирования, снабжения ресурсами денежными, техническими и людскими являются основными для предприятия. На сегодняшний день мы хотим добиться лидерства в этой отрасли, поскольку ее продукция востребована не только внутри страны, но и за рубежом.
Все вместе: и современные высокие технологии, и высококвалифицированный персонал - сегодня стоит больших денег, одновременно являясь и мотивом, и конечным результатом динамичной продуктивной работы руководства предприятия.
Персонал на нашем предприятии будет играть одну из ведущих ролей. Важная задача – воспитание и развитие кадрового резерва. Опыт играет колоссальную роль. Одна из задач на сегодня - каких специалистов мы хотим для себя. Внутри предприятия должен соблюдаться некий баланс опыта и молодости. Особое внимание будет уделяется выявлению талантов среди молодых студентов и дальнейшее их вовлечение в работу в коллективе.
Как это ни банально, но одно из основных средств привлечения и удержания персонала - заработная плата. Среди специалистов значительно и влияние мотивации, интереса к работе. Будем стараться, чтобы люди видели, что здесь они могут реализовать свой потенциал и достичь определенных высот в рамках своей специальности.
Корпоративная культура на нашем предприятии - это комплекс всего, что будет сохранять наше предприятие с ее традициями. Каждый элемент, который мы можем отнести к корпоративной культуре, входит в палитру общей картины: работа с молодежью, управление современными методами. Одна из традиций, которые мы намереваемся ввести в повседневную практику: каждую неделю будет проводиться оперативное совещание с присутствием 3-5 человек (руководителей). Перед ними в обязательном порядке будут выступать начальник и руководители проектов. Казалось бы, совещание это чисто техническое мероприятие, однако объединяет всех. Будет проходить оно в присутствии наиболее влиятельных руководителей, представителей финансового сектора, кадровиков, юристов и других. Чтобы иметь под контролем все, что будет происходит на предприятии, в каком состоянии каждый из проектов, подетально.
Одним из элементов корпоративной культуры можно назвать моральные способы поощрения людей за производственное достижения. У нас подобную функцию будет выполнять "доска почета", традиция отмечать производственные достижения сотрудников.
Одной из главных задач корпоративной культуры в нашем предприятии будет поддержание духа коллектива, ничего не ломая, стремясь к новому, создавать условия для движения вперед. Было бы просто заработать и разбежаться, а вот выстраивать долгосрочную перспективу, добиваться намеченных целей очень сложно, и именно на это направлено развитие корпоративной культуры нашей компании.
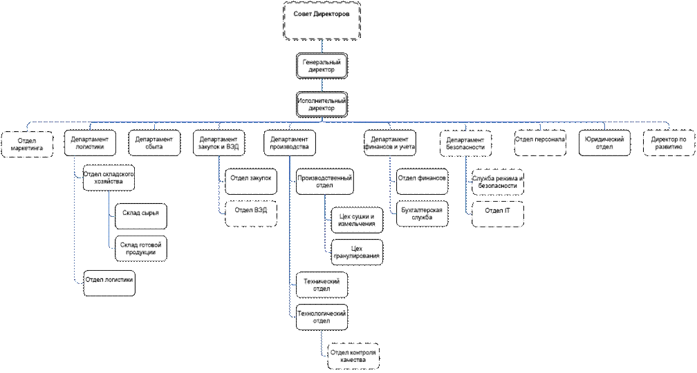
Разработка организационной структуры:
Организационная структура компании ЗАО «Д-ТопГран», представленная на Рис. 1, носит линейно-функциональный характер.
Основу линейно-функциональных структур составляет принцип построения и специализации управленческого процесса по функциональным подсистемам организации, по которым на каждом уровне управления формируются функциональные службы.
Линейно-фукциональные организационные структуры являются наиболее распространенными в настоящее время. Они удачно сочетают линейные (производственные) подразделения, выполняющие весь объем основной производственной деятельности, с отделами и службами, реализующими конкретные функции управления в масштабах всей организации (планирование, финансы, бухгалтерия, маркетинг, кадры).
Передача текущего управления руководителям линейных подразделений и функциональное разделение управленческой деятельности организации в целом позволяют высшему руководству сосредоточиться на решении стратегических проблем развития предприятия, обеспечить его наиболее рациональное взаимодействие с внешней средой. Впервые организационная структура приобретает некоторый стратегический потенциал, а менеджмент - условия его реализации.
Преимущества линейно-функциональной структуры управления:
1) наличие профессионалов в подготовке управленческих решений и их ответственность;
2) соблюдение принципа единоначалия.
Безусловным достоинством рассматриваемой организационной структуры является ее гибкость. Линейно-функциональная организация обеспечивает достаточные возможности реструктуризации линейных подразделений по мере роста организации, изменения технологии, отделения родственных производств. С развитием предприятия изменяется и “набор” функциональных отделов, а также содержание выполняемых ими задач.
Рис. 1. Организационная структура ЗАО «Д-ТопГран»
Недостатком линейно-функциональных структур управления является увеличение времени движения информации, что влияет на скорость и своевременность принятия управленческих решений. Однако данный недостаток не является существенным для проектируемого предприятия, так как при небольших масштабах предприятия и малом числе уровней иерархии управления использование линейно-функциональной структуры не окажет заметного влияния на увеличение времени движения информации.
На основе вышеизложенного можно сделать вывод о том, что для проектируемого предприятия использование линейно-функциональной структуры управления является наиболее рациональным.
Перспективой развития линейно-функциональной структуры может стать расширение до дивизиональной структуры. Американская корпорация “Дженерал Моторс” была одной из первых организаций, которой удалось преодолеть ограниченность линейно-функциональной структуры. В условиях диверсифицированного производства было решено значительно расширить самостоятельность крупных подразделений и, предоставив им право самим реагировать на конъюнктуру рынка, превратить их в “центры прибыли”. Это смелое управленческое решение было предложено и реализовано президентом компании А. Слоуном, назвавшим новую структуру “скоординированной децентрализацией”. В дальнейшем такая организационная структура получила название дивизиональной.
Основная идея состоит в выделении относительно обособленных структурных подразделений и наделении их широкими правами административно-хозяйственной деятельности. Хотя дивизиональная департаментизация может осуществляться по различным основаниям, ее суть остается неизменной - новое сочетание централизации и децентрализации, при котором все основные проблемы подразделение решает самостоятельно, а незначительный (относительно) центральный аппарат обеспечивает стратегию развития компании в целом, контролируя прибыльность подчиненных подразделений.
Обзор рынка сбыта древесных топливных гранул в России
Россия богата ископаемыми энергоносителями, промышленные предприятия равно как и жилищно-коммунальный сектор в нашей стране располагают весьма ограниченными ресурсами, которых едва хватает для поддержания существующих систем отопления и производства электрической энергии в работоспособном состоянии, не говоря уже о снижении вредных выбросов в атмосферу и экономии топлива.
На территории Северо-Западного Федерального Округа сосредоточено более половины лесных ресурсов европейской части России и расположено более 30% эксплуатируемых лесных ресурсов страны. По объему производства продукции из леса регион занимает ведущее место в России. Он является главным экспортером лесопродукции.
Здесь действуют такие крупные предприятия, как Сыктывкарский лесопромышленный комплекс (ЛПК), Котласский, Архангельский, Соломбальский, Кондопожский, Сегежский, Светогорский, Питкярантский, Сясьский ЦБК, предприятия по производству пиломатериалов, фанеры, древесно-стружечных и древесноволокнистых плит. Поэтому именно этот регион мы рассматриваем в качестве основного рынка сбыта для биотоплива, которое будет выпускаться в рамках нашего Проекта.
Спрос на топливную гранулу в целом предъявляют очень разные сегменты потребителей. Причем поведение потребителей биотоплива, относящихся к разным группам, может существенно различаться и определяется такими факторами, как объем и способ потребления, мотивация для использования биотоплива.
Следует отметить, что крупные потребители предъявляют самые мягкие требования к качеству биотоплива. Для таких заказчиков главная характеристика качества биотоплива – его количество, а вернее ежемесячный объем отгрузки каждым потребителем. Ограничения по качеству минимальны. Цена, так или иначе, коррелирует с теплотворной способностью и влажностью биотоплива. Эти показатели имеют значение, прежде всего, с точки зрения стоимости транспортировки биотоплива в больших объемах. Другие технические характеристики качества биотоплива в большинстве случаев имеют для энергетиков второстепенное значение. Собственно часто биомасса (в том числе и топливные гранулы) используется на электростанциях для совместного сжигания с углем, технологические и экологические характеристики существенно хуже, нежели у топливных гранул или даже щепы, а стоимость с учетом экологических и административных издержек – намного выше. Поэтому энергетические компании не требуют соответствия биотоплива каким-то жестким стандартам. Именно эта категория потребителей / покупателей предлагает наиболее привлекательные и удобные для производителей условия бизнеса.
Правительством РФ принято решение об увеличении экспортных пошлин на необработанную древесину с 01.04.2009 до 50 Евро/м3. По сути дела - необработанный лес станет “невыездным”, т.е. будет перерабатываться внутри страны. Деревоперерабатывающая промышленность Европы в значительной степени ориентирована на российское сырье, следовательно, объем первичной деревопереработки, при которой получается больше всего отходов, в Европе будет уменьшаться (деревоперерабатывающие предприятия будут переноситься в Россию, и этот процесс уже бурно набирает обороты), а вместе с ним будет уменьшаться и количество производимых в Европе древесных гранул.
В среднесрочной перспективе (2-5 лет) котельные мощности, пригодные для эффективного сжигания биотоплива могут наращиваться, что обеспечивает практически неограниченный рыночный потенциал для поставщиков биотоплива.
В долгосрочной же перспективе (8-10 лет и более) следует принимать во внимание возможные изменения в мировой энергетике, устранение дисбаланса между производством и потреблением биотоплива, появление новых экологически чистых и возобновляемых источников энергии, т.е. непредсказуемых факторов, которые приведут к падению темпов роста рынка топливных гранул.
Таким образом, можно предполагать, что спрос на топливные гранулы будет продолжать бурный рост в течение 3-5 лет с возможными краткосрочными колебаниями, связанными с погодными условиями и изменениями цен на традиционные энергоносители. После этого рост, скорее всего, замедлится. Однако высокий уровень спроса на биотопливо будет сохраняться еще в течение нескольких десятилетий.
Таблица 1
Классификация потребителей и покупателей
| Категория
|
Основные характеристики
|
| Крупные электростанции и ТЭЦ
|
Неограниченная емкость рынка
Отсутствие сезонности спроса
Стабильный уровень цен и объемов закупки
Наименьшие требования к качеству
Гибкость в отношении условий поставки и оплаты
Большой минимальный объем закупки. В большинстве случаев стремятся к заключению долгосрочных контрактов в т.ч. прямых.
|
| Районные и частные котельные
|
Большая емкость рынка
Средний и высокий уровень цен
Сезонность потребления; может присутствовать сезонность спроса
Частые изменения уровня цен (в зависимости от сезона и рыночной конъюнктуры)
Гибкость в отношении минимального объема закупки. Обычно стремятся к заключению долгосрочных контрактов в т.ч. прямых
Не очень жесткие требования к качеству
|
| Частные потребители
|
Ограниченная, но быстрорастущая емкость рынка
Высокий уровень цен
Ярко выраженная сезонность спроса
Частые изменения уровня цен (в зависимости от сезона и рыночной конъюнктуры)
Малые объемы закупки. В большинстве случаев закупки осуществляются через местных розничных поставщиков
Очень жесткие требования к качеству
|
| Торговые компании, снабжающие промышленных потребителей
|
Наиболее активные покупатели гранул на российском рынке
Средний, стабильно растущий уровень цен. Нивелируют колебания цен.
Сезонность спроса отсутствует.
Гибкость в отношении минимального объема закупки. Обычно стремятся к заключению долгосрочных контрактов в т.ч. прямых
Требования к качеству зависят от того, на какой сегмент рынка осуществляются поставки
|
| Торговые компании, реализующие биотопливо в розницу
|
Средний или высокий, стабильно растущий уровень цен. Нивелируют колебания цен на конечном рынке.
Сезонность спроса отсутствует и неярко выражена.
Гибкость в отношении минимального объема закупки. Обычно стремятся к заключению долгосрочных контрактов в т.ч. прямых
Жесткие требования к качеству
|
| Агенты
|
На основе агентских соглашений представляют интересы различных покупателей, относящихся к перечисленным категориям. Все условия бизнеса соответствуют категории покупателя. Вознаграждение, как правило, выплачивает покупатель
|
Как одно из перспективных направлений развития проекта, рассматривается развитие внутреннего (местного) рынка биотоплива. Цена биотоплива, доставленного потребителю, формируется с учетом затрат на доставку и различается для разных потребителей, по-разному удаленных от места производства топливных гранул и транспортной инфраструктуры. Наиболее перспективный сегмент внутреннего рынка для данного проекта – муниципальные котельные малой и средней мощности, в настоящее время использующие в качестве топлива уголь и мазут. Топливные гранулы будут стоить на 20% дешевле мазута и при сопоставимой стоимости будут удобнее и эффективнее в использовании нежели уголь.
Доставка готовой продукции на местные котельные может осуществляться грузовым транспортом в биг-бэгах емкостью 500 – 1100 кг. Для этого предполагается применять собственный и наемный автотранспорт, а также собственные автопогрузчики. Для разгрузки биотоплива на площадках потребителей могут использоваться: автопогрузчики или тельферы грузоподъемностью 1-1,5 тонны.
Условия конкуренции
Конкуренция в биотопливной отрасли существует преимущественно на рынке сырья – древесных отходов и неделовой древесины. Конкуренция на рынке готового биотоплива практически отсутствует, т.к. подобные производства преимущественно ориентированы на экспорт. Емкость западноевропейского рынка при этом практически не ограничена.
На текущий момент в Северо-Западном Федеральном Округе не планируются и не реализуются инвестиционные проекты, связанные с систематическим использованием древесных отходов и нетоварной древесины. Сырье, которое планируется использовать для производства биотоплива, используется в небольших масштабах, преимущественно, зимой – в виде дров, реализуемых в частном секторе. Оставшиеся древесные отходы, а также нетоварная древесина зачастую остаются на делянках в лесу или подлежат захоронению на свалках, что приносит ощутимый ущерб окружающей среде, а также влечет за собой непроизводительные затраты.
Риски
· Задача переработки древесных отходов в топливо – совершенно ново для нашей страны. Любое новое дело сопряжено с инвестиционными рисками.
· Существенные затраты на организацию сбора отходов деревообработки и транспортных услуг. Применение специального правого режима позволит снизить степень риска за счет качества производимой продукции и более низких отпускных цен.
· Получение однородных партии гранул. Произведенные из одинакового сырья
· Отлаженная система угольных и газовых отраслей. Противодействие развитию биотоплива.
· Проблемы с подъездами, энерго- и газоснабжением и другими элементами промышленной инфраструктуры, создание каждого пеллетного производства становится уникальным и крайне сложным проектом.
- Технологическая практика и система испытаний и сертификации твердого биотоплива в России еще не сложилась.
[1]
В данной графе указывается функциональная характеристика должности: исполнительская или управленческо-распорядительная, а также возможное совмещение должностей.
|