|
МЕТОДИЧЕСКИЕ ПОЯСНЕНИЯ к лабораторной работе № 87
Системы ФАПЧ
(для ФРТК, составитель Ю.П.Озерский)
Содержание:
Стр
1. Введение 1
2. Структурная схема и уравнения системы ФАПЧ 2
3. Результаты анализа нелинейных уравнений 5
4. Результаты анализа линеаризованных уравнений 8
5. Моделируемые схемы 9
6. Задание 12
Список литературы 14
1. Введение
Системой фазовой автоподстройки частоты (ФАПЧ или Phase Lock Loop – PLL) называют систему, содержащую генератор колебаний, полная фаза которого автоматически подстраивается под полную фазу входного колебания, либо отклоняется от нее по требуемому закону, задаваемому внешним управляющим сигналом. Такие системы находят широкое применение в различных областях науки и техники.
Их используют, например, для: – определения частоты и начальной фазы принимаемого гармонического сигнала или несущего колебания модулированного радиосигнала, – оценки доплеровского смещения частоты принимаемого колебания, – демодуляции (детектирования) частотно-, фазо-, амплитудно-, балансно- модулированных (ЧМ, ФМ, АМ, БМ) сигналов.
В этих случаях система ФАПЧ выполняет роль следящего фильтра, который отслеживает требуемый параметр входного радиосигнала.
Системы ФАПЧ применяют также для формирования ЧМ и ФМ сигналов со стабильной несущей частотой. В таком случае система ФАПЧ поддерживает несущую частоту своего генератора равной частоте эталонного генератора на входе и осуществляет отклонение частоты своего генератора от эталона по закону, задаваемому внешним модулирующим напряжением.
Системы ФАПЧ входят в состав синтезаторов частоты. С помощью таких устройств создают множество колебаний разных частот из колебания единого эталонного генератора. Системы ФАПЧ при этом осуществляют операции умножения и деления частоты эталонного генератора.
Системы ФАПЧ используют для фазовой синхронизации циклотронов и других ядерных реакторов. С помощью системы ФАПЧ поддерживают постоянство частоты переменного напряжения в единой сети электроснабжения страны.
Явления синхронизации биоритмов живых организмов наблюдают и используют в биологии и медицине. Синхронизация многих процессов осуществляют в экономической, финансовой и других видах человеческой деятельности.
Забиваем Сайты В ТОП КУВАЛДОЙ - Уникальные возможности от SeoHammer
Каждая ссылка анализируется по трем пакетам оценки: SEO, Трафик и SMM.
SeoHammer делает продвижение сайта прозрачным и простым занятием.
Ссылки, вечные ссылки, статьи, упоминания, пресс-релизы - используйте по максимуму потенциал SeoHammer для продвижения вашего сайта.
Что умеет делать SeoHammer
— Продвижение в один клик, интеллектуальный подбор запросов, покупка самых лучших ссылок с высокой степенью качества у лучших бирж ссылок.
— Регулярная проверка качества ссылок по более чем 100 показателям и ежедневный пересчет показателей качества проекта.
— Все известные форматы ссылок: арендные ссылки, вечные ссылки, публикации (упоминания, мнения, отзывы, статьи, пресс-релизы).
— SeoHammer покажет, где рост или падение, а также запросы, на которые нужно обратить внимание.
SeoHammer еще предоставляет технологию Буст, она ускоряет продвижение в десятки раз,
а первые результаты появляются уже в течение первых 7 дней.
Зарегистрироваться и Начать продвижение
В данной работе изучаются основные свойства систем ФАПЧ, используемых для отслеживания частоты и начальной фазы радиосигнала, принимаемого в смеси с шумовой помехой.
- Структура и уравнение системы ФАПЧ
Структурная схема изучаемой системы ФАПЧ показана на рис.1. При ее рассмотрении используются следующие обозначения: 
Рис. 1
– ГУН – генератор колебаний, управляемый напряжением, – y
(t
) – выходное колебание ГУНа, – x
(t
) – входное колебание (входной радиосигнал системы ФАПЧ), – e
(t
) – внешнее управляющее напряжение (которое в ряде приложений системы ФАПЧ отсутствует), – u
(t
) – внутреннее управляющее напряжение системы ФАПЧ, – Sum – сумматор напряжений и (который при отсутствии напряжения также отсутствует), – ФД – фазовый дискриминатор (детектор), сравнивающий полные фазы колебаний и , – (t
) – выходное напряжение ФД, именуемое также сигналом ошибки, – ПФ – петлевой фильтр (линейный фильтр нижних частот ФНЧ), преобразующий сигнал ошибки (t
) в управляющее напряжение u
(t
).
Системы ФАПЧ бывают как аналоговыми, так и цифровыми. При первом знакомстве с этими системами удобней сначала изучить их аналоговые варианты. В аналоговой системе ФАПЧ колебания и синусоидальны. Для таких систем имеем: – x
(t
) = A
cos [ сн
t
+ сн
+ с
(t
)] = A
cos [ с
(t
)] – входной радиосигнал, у которого А
– действующее значение, сн
– несущая частота, сн
– начальная фаза, с
(t
) = – девиация фазы, – девиация частоты, – полная фаза, – y
(t
) =  cos [ + + =  cos [ – выходной радиосигнал, у которого – действующее значение, – исходная частота, – начальная фаза,  – девиация фазы, – девиация частоты, – крутизна линеаризованной модуляционной характеристики ГУНа, (t
) – полная фаза, – – выходное напряжение ФД, где D –
числовой коэффициент, F
(z
) – нормированная дискриминационная характеристика ФД, – ПФ характеризуется комплексным коэффициентом передачи H
(j
) и импульсной переходной характеристикой h
и
(t
) (или символическим коэффициентом передачи H
(p
), где p
= j
, или H
(s
), s
= , при этом u
(t
) = (или .
Равенство записанное в символической форме с учетом приведенных выше соотношений, имеет следующий вид:
(1) Его и называют символическим уравнением системы ФАПЧ.
Вычитая из равенства (1) равенство получаем другой вариант записи символического уравнения системы ФАПЧ:  (2) где (или ) – разность полных фаз входного радиосигнала и выходного колебания ГУНа, – начальное рассогласование по частоте между названными колебаниями.
Сервис онлайн-записи на собственном Telegram-боте
Попробуйте сервис онлайн-записи VisitTime на основе вашего собственного Telegram-бота:
— Разгрузит мастера, специалиста или компанию;
— Позволит гибко управлять расписанием и загрузкой;
— Разошлет оповещения о новых услугах или акциях;
— Позволит принять оплату на карту/кошелек/счет;
— Позволит записываться на групповые и персональные посещения;
— Поможет получить от клиента отзывы о визите к вам;
— Включает в себя сервис чаевых.
Для новых пользователей первый месяц бесплатно.
Зарегистрироваться в сервисе
Из выражений (1) и (2) видно, что более конкретная запись этих уравнений требует задания вида дискриминационной характеристики ФД (функции F
(z
)) и структуры ПФ ( функции H
(p
)). В аналоговых системах ФАПЧ обычно применяют параметрический или векторно-мерный ФД. Параметрический ФД состоит из перемножителя напряжений, ФНЧ и фазовращателя, который сдвигает выходное напряжение ГУНа перед подачей его на перемножитель на угол Для такого ФД имеем; sin[ , где k
фд
– коэффициент передачи ФД. Таким образом, для данного ФД имеем 
Векторно-мерный ФД содержит векторный сумматор входных напряжений на катушках индуктивности и два амплитудных диодных детектора. При условии , обычно выполняемом на практике, нормированная дискриминационная характеристика этого ФД также близка к синусоидальной. Следовательно, для указанных ФД выражение (2) приобретает следующий вид:
(3а) где К
= .
Этой символической форме соответствует следующее интегро-дифференциальное уравнение системы ФАПЧ: (3б) Видно, что уравнения (3а) и (3б) являются нелинейными.
В момент включения системы ФАПЧ, используемой как следящий фильтр, обычно выполняются неравенства и С течением времени система ФАПЧ должна свести модули величин и к нулю. Режим работы системы ФАПЧ от момента ее включения до момента достижения модулем функции допустимо малой величины называют режимом вхождения в синхронизм или режимом захвата сигнала. Рассматривая этот режим, необходимо ответить на следующие вопросы.
1. При любых ли рассогласованиях по частоте и по начальной фазе при система может войти в синхронизм за приемлемый отрезок времени.
2. Чем задается характер и длительность процесса вхождения в синхронизм.
Дальнейший режим поддержания близости полных фаз и с допустимой ошибкой называют режимом синхронизации или режимом сопровождения сигнала или режимом слежения. Для этого режима интересно определить:
3. Связь между величиной ошибок сопровождения и параметрами системы и входного воздействия.
4. Возможны ли нарушения режима сопровождения и при каких условиях этот может произойти.
Свойства системы ФАПЧ в режиме захвата выявляют анализируя ее нелинейное уравнение. Оно же определяет и поведение системы в режиме слежения при больших и резких изменениях полной фазы сигнала, при действии сильных помех или при больших управляющих напряжениях Обсуждение результатов такого анализа дано в разделе 3.
В режиме слежения стараются обеспечить высокую точность сопровождения, то есть малость значений . При этом нелинейная дискриминационная характеристика ФД используется на малом участке вблизи начала координат и ее можно линеаризовать, то есть положить . В режиме точного слежения можно также считать, что   и , где и – вариации фазы входного радиосигнала и колебания ГУНа. При указанных условиях нелинейное уравнение (1) заменяют его линеаризованным приближением: . (4)
Конкретизируем теперь запись уравнений (3) и (4) для следующих видов петлевых фильтров, применяемых на практике.
А. Отсутствие петлевого фильтра ( В таком случае уравнения системы ФАПЧ приобретают следующий вид: , (5а) (5б) (5в)
Б. Петлевой фильтр в виде интегрирующей цепи, показанной на рис. 2а. В этом случае имеем где 

Рис. 2
Из выражений (3) и (4) получаем: (6а) (6б) (6в)
В. Петлевой фильтр в виде пропорционально-интегрирующей цепи, изображенной на рис. 2б. Для данного ПФ имеем: где (Нетрудно показать, что этот ПФ может быть выполнен также в виде схемы, представленной на рис. 2в.). В результате подстановки данного выражения в уравнения (3)-(4) получаем:  (7а)  = (7б)  (7в)
Г. Петлевой фильтр в виде параллельно включенных безынерционного блока с вещественным коэффициентом передачи и идеального интегратора с коэффициентом передачи , структурная схема которого дана на рис. 2г. Для данного ПФ имеем: Систему ФАПЧ с таким ПФ иногда называют системой с двумя интеграторами. Для нее имеем: (8а) (8б) (8в)
- Результаты анализа нелинейных уравнений системы ФАПЧ
Рассмотрим нелинейные уравнения (5)-(8). Известно, что каждое нелинейное уравнение анализируется индивидуально, причем различными методами, включая численные методы и методы моделирования на ЭВМ. Ввиду этого в рамках данного описания невозможно подробно изложить пути решения и все результаты исследования приведенных уравнений. Интересующиеся могут обратиться к специальной литературе по системам ФАПЧ. Некоторые сведения даны в [1-3]. Ниже приведем только основные из них.
Остановимся сначала на простейшей системе ФАПЧ без петлевого фильтра и рассмотрим случай вхождения ее в синхронизм с сигналом постоянной частоты при условии и Тогда нелинейное уравнение данной системы может быть записано в виде: (9) и представлено графически на фазовой плоскости, то есть в системе координат – ось абсцисс и ось ординат (см. рис. 3). На рис. 3 нижняя кривая 1 соответствует случаю а верхняя кривая 2 – случаю, когда модуль больше нуля, но меньше величины 

Рис. 3.
Рассмотрим сначала кривую 1. Нетрудно понять, что точки 0, 0л, 0п и все остальные для которых где целые числа, являются устойчивыми точками. Для этих точек выполняются условия и При малых отклонениях от названных точек возникает сигнал ошибки такого знака, при котором изменение полной фазы колебаний ГУНа направлено на уменьшение этого отклонения. Точки –Pi, Pi и т.д. соответственно являются неустойчивыми точками.
Если система ФАПЧ включается при условии то она сразу же оказывается в синхронизме с входным сигналом ( однако, вероятность данного варианта практически равна нулю).
При условии и начинается процесс вхождения в синхронизм по начальной фазе. Случайная величина равновероятно принимает любые значения в диапазоне Если | | то приближенно имеем Тогда получаем В этом случае сдвиг по фазе уменьшается по экспоненциальному закону, как и в любой линейной системе 1-го порядка. Если то для отрезка времени выражение (9) приобретает вид: Тогда функция уменьшается сначала линейно, а затем экспоненциально. При условии скорость убывания функции сначала мала из-за малости модуля величины Затем скорость убывания начинает возрастать (вблизи значений , далее, при малых , процесс убывания становится экспоненциальным. В любом случае данный переходный процесс является апериодическим и величина стремится к нулю асимптотически. Длительность процесса установления определяется величиной отрезка времени от момента до момента достижения модулем функции допустимого малого значения Ясно, что величина максимальна при 
Остановимся теперь на наиболее вероятном случае и описываемом кривой 2 на рис. 3. В этом случае устойчивыми будут точки Уо, Ул, Уп и т.д., а неустойчивыми – точки Нл, Нп. Можно видеть, что если значения и соответствуют точке Уо, то синхронизм устанавливается без переходного процесса. Однако, в такой устойчивой точке поддерживается лишь синхронизм по частоте, то есть, равенство но не обеспечивается равенство начальных фаз входного радиосигнала и колебаний ГУНа. При этом имеем Данный небаланс по начальной фазе характерен и для линейных следящих систем и называется ошибкой по скорости Образуемый при этом ненулевой сигнал ошибки служит для сдвига рабочей точки ГУНа по его модуляционной характеристике настолько, чтобы подстроить частоту ГУНа под частоту входного сигнала.
В случаях, когда начинается процесс вхождения в синхронизм, при котором исходная рабочая точка системы ФАПЧ на кривой 2 (рис.3), не совпадающая с устойчивой точкой Уо переходит в какое-либо устойчивое положение (точку). Если ее начальное положение оказывается между точками Уо и Нп, то рабочая точка будет смещаться влево в сторону устойчивой точки Уо, пока асимптотически не совпадет с ней. Если начальное положение рабочей точки окажется между точками Нл и Уо, то она начнет движение вправо до совпадения с точкой Уо. Если же начальное положение рабочей точки окажется правее точки Нп, то рабочая точка начнет сдвигаться вправо до совпадения с устойчивой точкой Уп. В этом случае говорят, что произошло проскальзывание по дискриминационной кривой ФД с накоплением дополнительного запаздывания по начальной фазе на величину Такое явление иногда называют появлением экстрасистолы, то есть, с выпадением одного периода дискриминационной кривой (в медицине это соответствует отсутствию одного очередного сокращения сердца). В случае аналогичной ситуации при отрицательном значении произойдет проскальзывание с опережением по начальной фазе на величину . Такое явление иначе называют тахикардией (появлением лишнего удара сердца наряду с его периодическим сокращением). Другой аналогией описанной ситуации является наличие в группе спортсменов-бегунов, осуществляющих равномерное движение по беговой дорожке круглого стадиона, бегуна, до этого проигравшего (или соответственно выигравшего) один круг многокругового забега.
Во всех рассматриваемых случаях длительность вхождения в синхронизм имеет конечное значение, зависящее от величин 
Если же модуль начальной расстройки по частоте окажется больше величины то кривая, соответствующая уравнению (9) на рис. 3, не будет иметь точек пересечения с осью абсцисс, в том числе и устойчивых точек. Тогда система ФАПЧ не входит в синхронизм, так как она не может выработать столь большого сигнала ошибки, который необходим для изменения частоты ГУНа на величину, большую
Диапазон частот входного сигнала, в котором система ФАПЧ еще может войти в режим синхронизма по частоте, называют полосой захвата сигнала . Для данной системы ФАПЧ без ПФ имеем 2
Найдем теперь условие срыва режима синхронизации по частоте в системе ФАПЧ без ПФ. Нетрудно видеть, что в режиме слежения в уравнении (5) имеем и поэтому следует рассмотреть влияние вариации начальной фазы входного радиосигнала.
Из анализа рисунка 3 следует, что любые скачки начальной фазы не приводят к срыву синхронизации по частоте. Если эти скачки окажутся меньше то они будут отслежены и система возвратится в устойчивую точку кривой 1 (см. рис. 3). При скачках, больших система перейдет в другую устойчивую точку (с проскальзыванием на целое число радиан), но после этого равенство сохранится.
Иное дело, если появляется скачек частоты Из выражений (5а) и (5б) видно, что реакция системы ФАПЧ без петлевого фильтра на скачек подобна ее реакции на наличие начальной расстройки по частоте Следовательно, при условии, что суммарное отличие частоты сигнала от начальной частоты ГУНа не превышает величины данная система не выходит из режима синхронизации.
Диапазон частот входного радиосигнала, в котором система ФАПЧ при отсутствии помех может поддержать синхронизацию по частоте, называют полосой удержания системы В нашем случае имеем  
Анализ нелинейных уравнений (6)-(8) показывает, что системы ФАПЧ с упомянутыми выше ПФ являются уже системами 2-го порядка. У них переходный процесс может иметь апериодический, критический и колебательный характер. Это зависит от соотношений между величинами параметров ПФ и величины Что касается величин и то отметим следующее.
Для системы ФАПЧ с ПФ в виде интегрирующей цепи имеем = 2AK
[1]. При этом для 1 получаем При условии > 1 приближенно имеем Например, при
У системы с ПФ в виде пропорционально-интегрирующей цепи при условии <  < 2 согласно имеем: < 2 и < 2
Система ФАПЧ с двумя интеграторами теоретически обладает Это объясняется следующим. Если петлю системы ФАПЧ разомкнуть, то сигнал ошибки будет иметь вид функции с нулевой постоянной составляющей. При замкнутой петле обратной связи из-за реакции ГУНа на управляющее напряжение форма сигнала ошибки видоизменяется. (Этот ее вид наблюдается в данной работе). Она перестает быть чисто синусоидальной и у нее появляется постоянная составляющая, знак которой совпадает со знаком начальной расстройки по частоте. Эта составляющая преобразуется интегратором ПФ в линейно-нарастающую во времени компоненту управляющего напряжения которая и обеспечивает перестройку ГУНа теоретически в бесконечных пределах. Реальная величина полосы захвата у системы с двумя интеграторами определяется ограниченным диапазоном перестройки ГУНа и/или допустимым временем вхождения в синхронизм при такой подстройке.
Для расширения полосы захвата и ускорения процесса захвата в любой из рассматриваемых систем ФАПЧ могут быть приняты дополнительные меры. Одной из них является принудительное сканирование (перестройка частоты ГУНа) в желаемой полосе захвата по пилообразному закону с требуемой скоростью, задаваемому дополнительным источником управляющего напряжения После захвата сигнала такое напряжение отключают. При другом варианте в систему ФАПЧ вводят частотный детектор (ЧД), который по результату сравнения частот и формирует дополнительное управляющее напряжение осуществляющее требуемую перестройку ГУНа. При этом дискриминационная характеристика ЧД охватывает требуемую полосу захвата. (В таком случае говорят, что система ФАПЧ имеет частотно-фазовый детектор ЧФД). На рис. 4 приведен пример структурной схемы такой системы ФАПЧ.

Рис. 4
Действие ЧД в данной схеме поясняется следующими приближенными соотношениями. Выходной сигнал перемножителя Х6, формируемый из произведения содержит низкчастотную составляющую, пропорциональную функции Выходной сигнал ФД пропорционален функции На выходе дифференциатора Х8 имеем сигнал, пропорциональный функции На выходе перемножителя Х7 получаем сигнал, пропорциональный функции:
 Из этого сигнала, зависящего от начальной разности частот интегратор Х9 и образует дополнительное управляющее напряжение подстраивающее частоту ГУНа в режиме захвата. В режиме синхронизации, когда эта разность обращается в ноль, накопленное выходное напряжение интегратора Х9 поддерживает равенство текущей частоты ГУНа и входного сигнала.
- Результаты анализа линеаризованных уравнений
Рассматривая линеаризованное уравнение (4), прежде всего отметим, что линейная модель системы ФАПЧ является частным случаем линейного следящего фильтра. Свойства таких устройств уже изучались в курсе Радиотехника. Поэтому здесь остановимся лишь на некоторых особенностях, характерных именно для систем ФАПЧ.
Из уравнений (5б)-(8б) обычно находят комплексные (симиволические) коэффициенты передачи, связывающие любые пары выходного и входного сигналов системы ФАПЧ. Они задают АЧХ, ФЧХ и соответствующих устройств на базе системы ФАПЧ. Для систем ФАПЧ, используемых как следящие фильтры, такими коэффициентами являются следующие.
Безразмерный коэффициент, связывающий вариации начальной фазы (и вариации частот) колебаний ГУНа и входного радиосигнала при условии : (10)
Его знание позволяет оценить точность подстройки ГУНа под входной радиосигнал, как в отсутствие, так и при наличии шумовой помехи. Принцип и результаты оптимизации параметров линеаризованных систем ФАПЧ с рассматриваемыми ПФ с целью обеспечения минимума ошибки слежения при наличии входной шумовой помехи изложены, например, в [3].
Поскольку девиация частоты ГУНа следит за девиацией частоты входного радиосигнала и пропорциональна управляющему напряжению то это напряжение используют в качестве выходного напряжения демодулятора ЧМ сигнала на системе ФАПЧ. Коэффициент, связывающий величины и и имеющий размерность Вс/рад, является коэффициентом передачи такого демодулятора: (11)
Если к выходу демодулятора ЧМ сигнала подключить интегратор с коэффициентом передачи , то выход этого интегратора может служить выходом демодулятора ФМ сигнала на системе ФАПЧ. Коэффициент передачи такого демодулятора равен: (12)
Данный коэффициент имеет размерность В/рад.
Из выражений (11) и (12) видно, что эти коэффициенты можно выразить через коэффициент Ниже приведены выражения для коэффициентов линеаризованных систем ФАПЧ с рассматриваемыми ПФ.
А. Система ФАПЧ без петлевого фильтра: где – постоянная времени системы ФАПЧ.
Б. Система с петлевым фильтром в виде интегрирующей цепи (рис. 2а): где – коэффициент затухания системы ФАПЧ, – ее постоянная времени.
В. Система ФАПЧ с петлевым фильтром в виде пропорционально-интегрирующей цепи (рис. 2б и рис. 2в): где , 
Г. Система ФАПЧ с двумя интеграторами:

где 
Аналогично записываются коэффициенты передачи для других приложений системы ФАПЧ, например, для частотного модулятора, у которого – модулирующая функция, имеем: = = ,
- Моделируемые схемы
Данная работа выполняется на ЭВМ с помощью программы Micro Cap v.6 Demo. Используются три следующих файла.
Файл Lab87_1.cir содержит схему, приведенную на рис. 5. Схема имеет: – модулятор ЧМ сигнала, состоящий из генератора, управляемого напряжением (VCO X4) и трех источников V2, V10, V9 модулирующего сигнала (меандр-SQUARE, треугольный импульс-TRIANGLE, гармонический сигнал-SIN), – источник входного шума, состоящий из двух генераторов (Noise Х5 и Х8), – смеситель входного радиосигнала и шума (сумматор Х6), – исследуемую систему ФАПЧ.

Рис. 5
В свою очередь данная система ФАПЧ содержит: – фазовый детектор ФД (перемножитель Х1, ФНЧ – цепь фазовращающая цепь –  – набор петлевых фильтров ПФ (цепь интегратор Х9, сумматор Х13), – сумматор Х19 управляющих напряжений и , – генератор, управляемый напряжением (VCO X3), – дополнительный частотный детектор ЧД (перемножитель Х14 и его ФНЧ – цепь дифференциатор Х15, перемножитель Х16 и интегратор Х18.
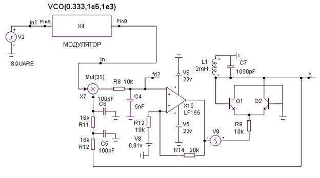
Файл Lab87_2.cir содержит схему, приведенную на рис. 6. Схема содержит: – модулятор ЧМ сигнала (VCO X4), генератор модулирующего напряжения-меандра V2 и систему ФАПЧ, которая в свою очередь имеет:
– ФД (перемножитель Х7), ПФ (цепь ), ГУН (на транзисторах Q1, Q2 и ОУ Х10), фазосдвигающую цепь ( ).( При этом источник затухающего синусоидального сигнала V9 является вспомогательным и поставлен для того, чтобы ускорить процесс самовозбуждения ГУНа, который в программе Micro Cap обычно имеет большую продолжительность).

Рис. 6
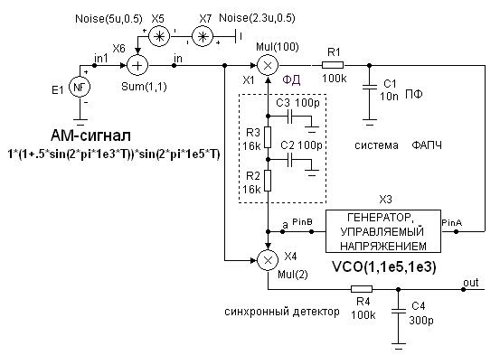
Файл Lab87_3.cir содержит схему, приведенную на рис. 7.
Данная схема имеет: – источник амплитудно-модулированного сигнала Е1, – источник входного шума (Noise X5, X7), – смеситель входного радиосигнала и шума (сумматор Х6), – систему ФАПЧ, выделяющую несущую частоту входного АМ сигнала, которая в свою очередь имеет ФД (перемножитель Х1), ПФ (цепь ГУН (VCO X3), фазосдвигающая цепь ( – синхронный детектор АМ сигнала (перемножитель Х4 и ФНЧ из цепи 

Рис. 7
Задание
1. Вызвать файл Lab87_1cir и провести следующие исследования.
1.1. Определить полосу захвата и полосу удержания систем ФАПЧ без дополнительного ЧД с указанными ниже ПФ в отсутствие помех.
Для этого установить коэффициент передачи сумматора Х19 по входу напряжения равным нулю. Установить коэффициент передачи сумматора Х6 по входу шума равным нулю.
1.1.1. Смоделировать систему ФАПЧ без ПФ.
Для этого подключить к входу напряжения сумматора Х19 выход ФНЧ ФД (выход цепи 
1.1.1.1.Определить полосу захвата данной системы ФАПЧ.
Для этого подключить к входу модулятора источник V2 меандра (SQUARE). Установить амплитуду меандра равной 2 В. (В таком случае система ФАПЧ входит в режим синхронизации.) Длительность развертки по оси времени установить 2 мс. Осуществить наблюдение осциллограмм: модулирующего сигнала (точка in1), входного радиосигнала (точка in), выходного сигнала демодулятора ЧМ сигнала (точка fd1) и выходного колебания ГУНа (точка a).
Увеличивая последовательными шагами амплитуду меандра и наблюдая осциллограммы только в точках in1 и fd1, измерить амплитуду меандра, при которой система ФАПЧ уже не может захватить входной радиосигнал. Пересчитать это значение в величины и Обратить внимание на несинусоидальность формы сигнала ошибки при проскальзывании по дискриминационной характеристике ФД в отсутствии захвата сигнала, о чем говорилось выше.
1.1.1.2. Определить полосу удержания данной системы ФАПЧ.
Для этого подключить к входу модулятора источник V10 треугольного модулирующего сигнала (TRIANGLE).Установить его амплитуду порядка 3-5 В и длительность развертки по оси времени 2 мс. Осуществить наблюдение осциллограмм в точках in1 и fd1. Измерить величину модулирующего сигнала, при которой происходит срыв сопровождения сигнала, а также величину ошибки сопровождения до момента срыва. Рассчитать величины и 
1.1.1.3. Изучить поведение системы ФАПЧ на границе полосы захвата и удержания при наличии шумовой помехи. Для этого установить коэффициент передачи сумматора Х6 по входу шума, равным единице. Для двух-трех действующих значениях шума (вторые параметры в генераторах шума, одновременно устанавливаемые в обоих генераторах Х5 и Х8) осуществить наблюдение в точках in и fd1 при длительности развертки по времени 6 мс. Выявить наличие или отсутствие явлений экстрасистолии или тахикардии.
1.1.2. Смоделировать систему ФАПЧ с ПФ в виде интегрирующей цепи, либо с ПФ в виде пропорционально-интегрирующей цепи.
Для этого, в первом случае, подключить к входу напряжения сумматора Х19 выход цепи . Во втором случае подключить к первому входу сумматора Х13 выход цепи и установить коэффициент передачи по этому входу, равным 0.8. Ко второму входу сумматора Х13 подключить выход цепи и установить его коэффициент передачи, равным 0.2 (здесь положено m
= 0.2). Выход сумматора Х13 соединить с входом напряжения сумматора Х19.
Определить полосу захвата и полосу удержания выбранной системы ФАПЧ. Для этого повторить выполнение пунктов 1.1.1.1. и 1.1.1.2 для этой системы.
1.2. Исследовать систему ФАПЧ с двумя интеграторами, смоделировав ее для случая k
=1, B
= 1e4.
Для этого установить коэффициенты передачи по обоим входам сумматора Х13, равными единице. К его первому входу подключить интегратор Х9 с коэффициентом передачи 1e4, а ко второму входу выход цепи 
1.2.1. Исследовать особенности режима захвата данной системы ФАПЧ в отсутствие входного шума.
Для этого установить коэффициент передачи сумматора Х6 по входу шума равным нулю. Подключить к входу модулятора источник меандра V2 (SQUARE).
Увеличивая поочередными шагами амплитуду меандра, начиная с 2 В, и наблюдая осциллограммы в точках in1 и fd1 на временном интервале 2 мс, убедиться в ином характере процесса захвата в этой системе ФАПЧ по сравнению с предыдущими системами. Измерить амплитуду меандра, при которой время вхождения в синхронизм начинает превышать 0.3 мс.
1.2.2. Исследовать реакцию данной системы ФАПЧ на линейный закон возрастания частоты входного радиосигнала в отсутствие шумовой помехи.
Для этого подключить к входу модулятора источник V10 треугольного модулирующего сигнала (TRIANGLE). Варьируя амплитуду такого модулирующего сигнала, и наблюдая осциллограммы в точках in1 и fd1, изучить реакцию системы на данный сигнал. Оценить характер и величину ошибки сопровождения. Зафиксировать скорость изменения частоты входного сигнала, при которой происходит срыв сопровождения.
1.2.3. Исследовать данную систему ФАПЧ в режиме демодуляции гармонического ЧМ сигнала в отсутствие и при наличии шумовой помехи.
Для этого подключить к модулятору источникV9 синусоидального сигнала (SIN). Установить амплитуду этого сигнала, равную 2 В. Установить длительность развертки по времени 6 мс. Изменяя последовательными шагами частоту модулирующего сигнала от 250 Гц до 10 кГц и измеряя амплитуды и относительный фазовый сдвиг модулирующего и демодулированного сигналов (в точках in1 и fd1), качественно построить АЧХ и ФЧХ данного демодулятора. Оценить величины верхней граничной частоты и в области рабочей полосы.
Подключить к входу системы ФАПЧ шумовую помеху. Для нескольких действующих значений помехи и нескольких значений частоты модуляции осуществить наблюдение осциллограмм в точках in1 и fd1. Отметить характер и величины ошибок сопровожде- ния сигнала, а также наличие или отсутствие случаев экстрасистолии и тахикардии.
1.2.4. Исследовать режим захвата в данной системе ФАПЧ при использовании дополнительного ЧД. Для этого подключить к входу модулятора источник V2 меандра и установить амплитуду меандра 20 В. Установить масштабы наблюдения осциллограмм в точках in1 и fd1: по оси ординат 25, -5, а по оси абсцисс 6 мс. Осуществить наблюдение названых осциллограмм. Затем подключить к системе ФАПЧ ЧД, установив коэффициент передачи сумматора Х19 по входу напряжения равным единице. Произвести повторное наблюдение осциллограмм в точках in1 и fd1 (в том же масштабе по осям координат). Измерить длительность процесса вхождения в синхронизм в последнем случае.
2. Вызвать файл Lab87_2.cir. Ознакомиться с представленной схемой.
2.1. Установить амплитуду модулирующего сигнала 2 В, длительность развертки по времени 6 мс и осуществить наблюдение осциллограмм: модулирующего сигнала (точка in1), входного радиосигнала (точка in), выходного сигнала демодулятора ЧМ сигнала (точка fd2) и выходного колебания ГУНа (точка b).
2.2. Предложить методику измерения для данной системы ФАПЧ величины Используя ее, оценить названную величину.
3. Вызвать файл Lab87_3.cir. Ознакомиться с данной схемой. 3.1. Исследовать свойства представленного демодулятора АМ сигнал в отсутствие шумовой помехи.
Для этого отключить источник шума от входа системы, установив коэффициент передачи сумматора Х6 по входу шума, равным нулю. Изучить осциллограммы: АМ сигнала (точка in1), входного и выходного радиосигналов системы ФАПЧ (точки in, a) и выходного сигнала демодулятора (точка out). Оценить время вхождения в синхронизм и все параметры выходного сигнала демодулятора.
Предложить выражение для коэффициента передачи идеального демодулятора на линеаризованной системе ФАПЧ. Сопоставить результаты измерений и предложенной гипотезы.
3.2. Подключить источник шума к системе ФАПЧ. Проследить влияние шума на длительность вхождения в синхронизм и степень искажения выходного сигнала.
Список литературы
1. Радиотехнические цепи и сигналы. Уч. пособие для вузов/Д.В.Васильев, М.Р.Витоль, Ю.Н.Горшенков
и др. Подред. К.А.Самойло.
– М.: Радио и связь, 1982. 528 с. (стр. 387-402). 2. Линдсей В.
Системы синхронизации в связи и управлению / Пер. с англ. Под ред. Ю.Н.Бакаева и В.В.Капранова.
– М.: Сов.радио, 1978. 600 с. (стр. 74-177, 333-419). 3. Стиффлер Дж.Дж.
Теория синхронной связи. Пер. с англ. / Под ред. Э.М.Габидулина.
– М.: Связь, 1975. 488 с. (стр. 111-146).
|