| Введение.. 2
РАЗДЕЛ 1. БЮДЖЕТИРОВАНИЕ И ПЛАНИРОВАНИЯ НА ПРЕДПРИЯТИИ 4
1.1 Сущность и основные принципы финансового планирования. 4
1.1.1. Стратегическое планирование. 8
1.1.2. Бизнес-план. 10
1.2 Бюджетирование. 12
1.2.1 Технология бюджетирования. 21
Формирование бюджетов. 21
Планирование
— это процесс разработки и установления руководством предприятия, система количественных и качественных показателей его развития, которая определяеттемпы, пропорции, тенденции развития данного предприятия как в текущем, так и на перспективу.
Планирование — это главная функция управления.
Бюджетирование -
это система краткосрочного планирования, учета и контроля ресурсов и результатов деятельности коммерческой организации по центрам ответственности и/или сегментам бизнеса, позволяющая анализировать прогнозируемые и полученные экономические показатели в целях управления бизнес-процессами.
Бюджет предприятия (Главный бюджет) представляет собой систему взаимосвязанных бюджетов и в структурированной форме описывает ожидания менеджеров относительно продаж, расходов и других хозяйственных операций в планируемом периоде. Он включает два основных блока: систему операционных бюджетов (плановые сметы основных бизнес-процессов) и систему финансовых бюджетов. Соответственно, с точки зрения последовательности подготовки документов процесс бюджетирования может быть условно разбит на две основных части, каждая из которых является законченным этапом планирования: 1) подготовка операционных бюджетов, 2) подготовка финансовых бюджетов.
Организация бюджетирования позволяет согласовать деятельность подразделений внутри компании и подчинить её общей стратегической цели. Бюджеты охватывают все стороны хозяйственной деятельности и включают плановые и отчетные (фактические) данные.
В бюджетах отражены цели и задачи компании. Поэтому актуальность проблемы состоит в том ,что в процессе бюджетирования должен обеспечивается текущий контроль за решениями и процедурами по достижению запланированных финансовых показателей в результате образования, распределения и использования хозяйственных средств компании на всех стадиях ее создания, деятельности, реорганизации и ликвидации, а также в результате формирования и изменения стоимостных оценок и пропорций активов и пассивов компании.
Забиваем Сайты В ТОП КУВАЛДОЙ - Уникальные возможности от SeoHammer
Каждая ссылка анализируется по трем пакетам оценки: SEO, Трафик и SMM.
SeoHammer делает продвижение сайта прозрачным и простым занятием.
Ссылки, вечные ссылки, статьи, упоминания, пресс-релизы - используйте по максимуму потенциал SeoHammer для продвижения вашего сайта.
Что умеет делать SeoHammer
— Продвижение в один клик, интеллектуальный подбор запросов, покупка самых лучших ссылок с высокой степенью качества у лучших бирж ссылок.
— Регулярная проверка качества ссылок по более чем 100 показателям и ежедневный пересчет показателей качества проекта.
— Все известные форматы ссылок: арендные ссылки, вечные ссылки, публикации (упоминания, мнения, отзывы, статьи, пресс-релизы).
— SeoHammer покажет, где рост или падение, а также запросы, на которые нужно обратить внимание.
SeoHammer еще предоставляет технологию Буст, она ускоряет продвижение в десятки раз,
а первые результаты появляются уже в течение первых 7 дней.
Зарегистрироваться и Начать продвижение
Целью данной работы является исследование бюджетирования как процесса разработки и формирования плановых бюджетов, объединяющих планы руководства предприятий и в первую очередь производственные, маркетинговые и финансовые планы. Бюджеты являются инструментом финансового планирования (прогнозирования), и контроля за деятельностью компании и ее структурных подразделений.
Для организации бюджетирования должны быть решены основные задачи:
• установление объектов бюджетирования;
• разработка системы бюджетов — операционных и финансовых;
• расчет соответствующих показателей бюджетов;
• вычисление необходимого объема денежных ресурсов, обеспечивающих финансовую устойчивость, платежеспособность и ликвидность баланса предприятия;
• расчет величины внутреннего и внешнего финансирования, выявление резервов их дополнительного привлечения;
• прогноз доходов, расходов и капитала предприятия.
В работе применяется несколько основных исследовательских подходов. Прежде всего, системный подход, в рамках которого объект исследования предстает как один из аспектов целостной, сложноорганизованной системы. Определенное место в исследовании занимают элементы сравнительного подхода.
Работа состоит из введения, двух разделов, включающих в себя, заключения и списка литературы.
1.1 Сущность и основные принципы финансового планирования
Планирование является важнейшей частью предпринимательской практики. Важность планирования выражена в известном афоризме: «Планировать или быть планируемым». Смысл высказывания заключается в том, что фирма, которая не умеет или не считает нужным планировать свою деятельность, сама оказывается объектом планирования, средством для достижения чужих целей. Конечно, планирование - не всемогущий инструмент, не золотой ключик, способный открыть любую дверь. Однако серьезный подход к планированию создает основу для устойчивой и эффективной работы фирмы.
Сегодня, пройдя этап отвержения прошлых достижений, многие столкнулись с проблемой, когда вопросы планирования встают на повестке дня как наиболее важные, от которых зависит дальнейшее успешное развитие предприятия. Этап «вхождения» в рыночную экономику требовал принятия быстрых, безотлагательных мер, когда краткосрочное, а тем более долгосрочное планирование не имело смысла. Цель во многом определялась достижением максимума прибыльности при минимальных издержках. По мере развития рынка стало очевидным, что для успешного продвижения и стабильности необходимы стратегия развития, наличие планов, ясное понимание целей и задач. Образовавшийся вакуум инструментов планирования каждое предприятие заполняло по своему видению вопроса, многообразие методов привело к тому, что общепринятые методы до сих пор не выработаны.
Сервис онлайн-записи на собственном Telegram-боте
Попробуйте сервис онлайн-записи VisitTime на основе вашего собственного Telegram-бота:
— Разгрузит мастера, специалиста или компанию;
— Позволит гибко управлять расписанием и загрузкой;
— Разошлет оповещения о новых услугах или акциях;
— Позволит принять оплату на карту/кошелек/счет;
— Позволит записываться на групповые и персональные посещения;
— Поможет получить от клиента отзывы о визите к вам;
— Включает в себя сервис чаевых.
Для новых пользователей первый месяц бесплатно.
Зарегистрироваться в сервисе
На Западе в рамках современной экономической системы были выработаны и успешно используются на практике свои подходы к планированию развития отдельной фирмы в интересах ее владельцев и с учетом реальной обстановки на рынке. Такая система планирования основывалась на стратегическом плане компании, который находил дальнейшее развитие в более детальных конкретных планах.
Рассмотрим классификацию планирования по типам (см. рис. 1). Стратегическое планирование является одним из видов управленческой деятельности, направленной на:
· Совершенствование инвестиционной политики предприятия;
· Адаптацию предприятия к внешней среде;
· Организацию координации подразделений предприятия
· Прогнозирование развития предприятия.
Стратегическое планирование представляет собой совокупность главных целей предприятия, а так же основных способов их достижения.
Из рис.1 мы видим, что планирование делится на четыре основных типа:
1. В зависимости от длительности горизонта планирования;
2. В зависимости от ориентации на конкретные цели развития предприятия;
3. В зависимости от временной ориентации идей;
4. В зависимости от степени неопределенности в планировании.
В данной работе детально рассмотрены первый и второй типы планирования. Предприятие являясь субъектом экономики само определяет направления своей деятельности. Прогнозируя величину финансовых показателей, предприятие самостоятельно определяет объемы финансовых ресурсов, размер капитала и резервов.

Рис. 1. Классификация планирования
К основным финансовым показателям относятся: собственные оборотные средства, амортизационные отчисления, кредиторская и дебиторская задолженность, прибыль.
Таким образом, финансовое планирование представляет собой процесс определения будущих действий по формированию и использованию финансовых ресурсов. Оно обеспечивает взаимосвязь доходов и расходов предприятия. Цель данного вида планирования в обеспечении производственного процесса финансовыми ресурсами, соответствующего объема и структуры.
Основными задачами финансового планирования являются:
- определение объекта планирования;
- разработка системы финансовых планов с выделением оперативных
административных, и стратегических планов;
- расчет необходимых финансовых ресурсов;
- расчет объемов и структуры внутреннего и внешнего финансирования, выявление резервов и определение объемов дополнительного финансирования;
- Прогноз доходов и расходов предприятия.
Ниже приведен укрупненный процесс планирования на предприятии.

Рис.2. Система финансового планирования на предприятии
Для решения этих задач могут применяться различные методы планирования: нормативный, расчетно-аналитический, балансовый, метод оптимизации плановых решений, экономико-математическое моделирование.
Однако не стоит думать, что планирование – это панацея от всех бед. С введением на предприятии планирования результаты не появятся на следующий день. Необходимо, чтобы планирование носило долговременный характер. По исследованиям западных экспертов, лишь 6% от общего числа предприятий ведущих постоянное планирование добиваются успеха. В основной массе планирование создает стабильность в развитии предприятия, поддерживает его потенциал на высоком уровне, оказывает помощь для эффективного развития.
Процесс планирования на предприятии, как правило имеет многоуровневую систему. Подробный анализ каждого звена представлен ниже.
Стратегическое планирование является основой любой системы планирования. Без четкого понимания целей и задач, поставленных перед предприятием в целом и перед отдельными его работниками, трудно проводить оценку и анализ деятельности предприятия.
Осуществляя стратегическое планирование руководство предприятием должно осознавать, что для его успешного решения иногда необходимы новые методы и способы мышления. Поддержка новых начинаний может обеспечить предприятию более высокий уровень составления планов и как результат увеличение эффективности всего планирования. Сотрудники должны знать, что любое их предложение будет рассмотрено, а инициатива поддержана.
Связь между стратегическим планированием и оперативными решениями – задача номер один в стратегии предприятия. Стратегический план должен приниматься не ради самого стратегического плана, а ради того, чтобы его положения могли быть переведены в конкретные решения. Увязка стратегии и оперативности, вот что отвечает требованиям эффективного планирования.
В то же время надо понимать, что принятие стратегического плана и его реализация – это разные процессы. Только после того, как будет одобрен и принят стратегический план, можно говорить о способах его реализации.
Стратегическое планирование представляет собой систему действий и решений, предпринимаемых руководством предприятия, для выработки специфических стратегий, предназначенных для достижения целей и задач, поставленных перед данным, конкретным предприятием. Принимая управленческие решения руководство предприятием использует при этом стратегическое планирование как инструмент для этих решений. В рамках процесса стратегического планирования можно выделить четыре основных вида управленческой деятельности:
· организационное стратегическое предвидение;
· внутренняя координация;
· распределение ресурсов;
· адаптация к внешней среде.
Стратегическое планирование представляет собой совокупность главных целей предприятия, а также способов достижения этих целей. Поставленная цель и стратегический план не одно и тоже. Стратегическое планирование
должно исходить из реальных возможностей предприятия. Оно направлено на: прогнозирование развития предприятия, организацию координации подразделений предприятия, совершенствование инвестиционной политики, адаптацию к внешней среде.
Прогнозирование развития предприятия.
Осуществляя стратегическое планирование руководство должно получить прогноз дальнейшего развития. Полученный прогноз позволяет понять в каком направлении движется предприятие и какие результаты будут достигнуты при определенном значении экономических показателей.
Организация координации подразделений.
Включает в себя координацию стратегической деятельности для отражения сильных и слабых сторон предприятия с целью достижения эффективной интеграции внутренних операций. Достижение полной координации действий подразделений предприятия является частью управленческой деятельностью.
Адаптация к внешней среде.
Адаптация охватывает все действия стратегического планирования по взаимодействию предприятия с внешней средой.
Предприятие должно быть готово к встрече, как с благоприятными, так и неблагоприятными явлениями внешней среды. Необходима выработка поведения в любой ситуации. Создание благоприятных возможностей посредством разработки более совершенных производственных систем, взаимодействия с государственными органами и обществом в целом.
Стратегическое планирование представляет собой детальное, всестороннее комплексное планирование, предназначенное для того, чтобы обеспечить выполнение задач, поставленных перед предприятием. Основные направления стратегического развития должны быть понятны руководству предприятия и приняты им на вооружение. Именно оно руководство отвечает за разработку стратегии, в то время как выполнение ее ложится на плечи всего коллектива.
Стратегическое планирование должно основываться на обширной информации, поступающей как от подразделений занимающихся исследовательскими направлениями, так и от собранных фактических данных о состоянии рынка, конкуренции, отрасли и других факторов.
Стратегический план каждого предприятия является его своеобразной визитной карточкой. Он индивидуален, достаточно определен, что позволяет мобилизовывать под определенную идею материальные, финансовые, трудовые ресурсы. Будучи достаточно целостным в течении продолжительного времени стратегический план должен тем не менее предусматривать возможность корректировки с целью определенной модификации. Постоянно изменяющаяся внешняя среда делает такие корректировки неизбежными.
Как уже отмечалось выше, стратегическое планирование только тогда будет эффективным, когда оно будет увязано с системой реализации этих планов, организацией производства, контролем и мотивацией. В настоящий момент, объем информации обрушивающийся на предприятие возрастает с каждым днем.
Само наличие стратегического планирования позволяет спрогнозировать с большой долей вероятности будущие проблемы и возможности.
Принимая обоснованные и систематизированные плановые решения, руководство снижает риск принятия неправильного решения из-за ошибочной или недостоверной информации о возможностях самого предприятия и влиянии внешней среды.
Стратегическое планирование- это не будущие решения, а скорее будущее решений, принимаемых сегодня. Правильно ли была разработана стратегия и как быстро окупятся инвестиции покажет бизнес-план, являющийся следующим этапом процесса планирования на предприятиях.
Бизнес-план - это план обоснования эффективности инвестиций. Его разработка ни в коем случае не подменяет составление оперативных планов.
Бизнес-план может быть двух видов в зависимости от типа инвестора. Если предприятию необходимы внешние инвестиции, то составляется бизнес-план для внешнего инвестора.
Внешним инвестором может выступить коммерческий банк, инвестиционная компания, какое-либо юридическое или физическое лицо и т.п. При этом, данные хозяйствующие субъекты могут быть как российскими, так и зарубежными.
Бизнес-план для внутреннего использования составляется в том случае, когда предприятие желает использовать часть своей чистой прибыли в виде инвестиций в собственный бизнес.
Составление бизнес-плана, несомненно, способствует внутреннему управлению предприятием, так как он разрабатывается на основе постановки целей, способов их практического осуществления, увязки финансовых, материальных и трудовых ресурсов. Это заставляет менеджеров анализировать и прогнозировать ситуацию, изучать возможности фирмы, что позволяет принимать более квалифицированные решения. Профессиональное составление бизнес-планов позволяет сохранить средства инвесторов и снижает вероятность банкротства.
Основная часть бизнес-плана имеет организационный и производственный характер. Соответствующие разделы бизнес-плана в обобщенном виде дают представления о продукции, планируемой к производству, ее основных качествах, дизайне, упаковке, организации сбыта, сервиса после продажи. Обязательно обосновывается примерная цена продажи и затраты на ее производство. В состав бизнес-плана входит детально проработанный производственный план, а также результаты маркетинговых исследований, так как для организации сбыта необходимо оценить конкуренцию на рынке, насыщенность аналогичными видами продукции. Это, в свою очередь, определяет методику проведения рекламной компании и т.д.
Для решения проблем финансового обеспечения нового предприятия имеет значение юридический план, в котором определяется организационно-правовая структура предприятия (от нее зависят конкретные способы привлечения капитала) и виды деятельности, что может быть связано с получением лицензий и патентов.
В других странах принято оценивать хозяйственный риск и страховать его отдельные виды, что находит отражение в разделе плана по оценке рисков и страхованию. Для оценки хозяйственного риска необходим тщательный анализ инвестиционных проектов на основе специальных методик и экспертных оценок специалистов. Другие виды рисков (кредитные валютные и пр.) анализируются с позиций источников их возникновения и вероятности наступления. Цель составления этого раздела – профилактика рисков и разработка программы страхования.
Завершающая часть бизнес-плана представляет собой финансовый план, обобщающий все предыдущие разделы в стоимостном выражении. В нем должны быть отражены данные об объеме продаж и общей прибыли, объеме инвестиций, использовании собственных средств, а также заемных – с указанием источников и сроков погашения задолженности, срок окупаемости вложений, издержки производства и обращения, процентное отношение доходов и расходов, сроки выплаты дивидендов (если речь идет об акционерных обществах).
Прогноз объемов продаж составляется по конкретному виду продукции на три года: для первого года – помесячно, для второго – поквартально, для третьего – в целом на год. Это и понятно, в первый год производства уже должны быть известны покупатели продукции. Расчеты на второй и третий годы имеют характер прогнозов, составленных на основе маркетинговых исследований, обоснованность которых крайне важна, так как под запланированный объем производства производится закупка оборудования, сырья, привлекается определенная численность работников и т.п.
Баланс доходов и расходов по конкретному виду продукции составляется для сопоставления выручки от реализации продукции и затрат на ее производство во временном разрыве, так как в первый год производства компании, как правило, несут убытки. Значительную часть расходов предполагается осуществлять за счет привлеченных и заемных источников. Доля заемных средств зависит от многих факторов, в том числе от величины активов и их структуры, отдачи вложенного капитала, размера ссудного процента, но вместе с тем заемные средства не могут быть преобладающими в общем объеме источников финансирования.
В состав финансового плана также входит план доходов, план расходов и баланс активов и пассивов фирмы, которые разрабатываются для первого года помесячно, для второго – поквартально, для третьего – в целом за год.
1.2 Бюджетирование
Одним из проверенных мировой практикой эффективных способов управления предприятием в рыночных условиях является бюджетный метод управления. Этот метод в различных вариантах применяется практически всеми крупными и средними предприятиями (фирмами), а в последнее время стал популярен и в малом бизнесе.
Сущностью бюджетного метода управления является представление о том, что вся деятельность предприятия состоит в балансировании дохода и расхода,
места возникновения которых, могут быть четко определены и закреплены за руководителем соответствующего ранга.
Необходимо для полного осмысления бюджетирования перечислить функции, которые оно выполняет:
1.Аналитическая функция
· переосмысление бизнес-идеи;
· коррекция стратегии;
· постановка дополнительных целей;
· анализ операционных альтернатив.
2.Функция финансового планирования
· вынуждает планировать и тем самым обдумывать будущее
3.Функция финансового учета
· вынуждает учитывать и обдумывать совершенные действия в прошлом и тем самым помогает принимать правильные решения в будущем
4.Функция финансового контроля
· позволяет сравнивать поставленные задачи и полученные результаты;
· выявляет слабые и сильные стороны
5.Мотивационная функция
· осмысленное принятие плана;
· ясность постановки целей;
· наказание за срыв;
· поощрение за выполнение и перевыполнение.
6.Координационная функция
· координация функциональных блоков оперативного планирования.
7.Коммуникационная функция
· согласование планов подразделений компании;
· нахождение компромиссов;
· закрепление ответственности исполнителей.
Бюджет - финансовый документ, отражающий серию спланированных событий, которые свершатся в будущем, т.е. прогноз будущих финансовых операций.
Система бюджетов позволяет руководителю заранее оценить эффективность управленческих решений, оптимальным образом распределить ресурсы между подразделениями, наметить пути развития персонала и избежать кризисной ситуации. Наряду с понятием "разработка бюджетов на многих отечественных предприятиях используется термин "бюджетирование".
Бюджеты могут быть составлены как для предприятия в целом, так и для его подразделений. Основной бюджет - это финансовое, количественно определенное выражение маркетинговых и производственных планов, необходимых для достижения поставленных целей. Его зачастую называют генеральным, он охватывает производство, реализацию, распределение и финансирование. В основном бюджете в количественном выражении рассматриваются будущая прибыль, денежные потоки и поддерживающие планы. Основной бюджет представляет итог многочисленных обсуждений и решений о будущем предприятия, обеспечивает как оперативное, так и финансовое управление.
Исходя из определений основных функций управления — планирование, мотивация, контроль — бюджетирование соединяет в единое целое управленческий цикл планирования и контроля.
Бюджетный процесс используется для достижения двух основных целей - планирования и контроля.
Планирование - это качественное и количественное описание задачи, проектирование возможных результатов и пути их достижения.
Контроль - это действие, которое помогает выполнению проектируемых решений, и представление оценки, обеспечивающее обратную связь.
Для выполнения этих функций необходимо иметь данные бюджета и исполнительских отчетов. Отчет исполнителя — это изменение фактического состояния объекта. Он, как правило, состоит из сравнения бюджетных и фактических результатов. Расхождения бюджетных и фактических данных называются отклонениями. Отчет помогает управлять по отклонениям, что позволяет менеджерам на практике концентрировать усилия на процессах, заслуживающих внимания, а не на тех, которые исполняются без отклонений.
Бюджетирование – это система согласованного управления подразделениями предприятия в условиях динамично развивающегося, диверсифицированного бизнеса. С его помощью принимаются управленческие решения, связанные с будущими событиями, на основе систематической обработки данных.
На современном промышленном предприятии задача бюджетирования состоит в повышении эффективности работы предприятия посредством:
- целевой ориентации и координации всех событий на предприятии;
- выявления рисков и снижения их уровня;
- повышение гибкости, приспособляемости к изменениям.
Как и любое явление бюджетирование имеет свои положительные и отрицательные стороны.
Достоинства бюджетирования:
· Оказывает положительное воздействие на мотивацию и настрой коллектива;
· Позволяет координировать работу предприятия в целом;
· Анализ бюджетов позволяет своевременно вносить корректирующие изменения;
· Позволяет учиться на опыте составления бюджетов прошлых периодов;
· Позволяет усовершенствовать процесс распределения ресурсов;
· Способствует процессам коммуникаций;
· Помогает менеджерам низового звена понять свою роль в организации;
· Служит инструментом сравнения достигнутых и желаемых результатов.
Недостатки бюджетирования:
· Различное восприятие бюджетов у разных людей (например, бюджеты не всегда способны помочь в решении повседневных, текущих проблем, не всегда отражают причины событий и отклонений, не всегда учитывают изменения условий; кроме того, не все менеджеры обладают достаточной подготовкой для анализа финансовой информации);
· Сложность и дороговизна системы бюджетирования;
· Если бюджеты не доведены до сведения каждого сотрудника, то они не оказывают практически никакого влияния на мотивацию и результаты работы, а вместо этого воспринимаются исключительно как средство для оценки деятельности работников и отслеживания ошибок;
· Бюджеты требуют от сотрудников высокой производительности труда; в свою очередь, сотрудники противодействуют этому, стараясь минимизировать свою нагрузку, что приводит к конфликтам, вызывает состояние подавленности, страха, а, следовательно, снижает эффективность работы;
· Противоречие между достижимостью целей и их стимулирующим эффектом: если достичь поставленных целей слишком легко, то бюджет не имеет стимулирующего эффекта для повышения производительности; если достичь целей слишком сложно, - стимулирующий эффект пропадает, поскольку никто не верит в возможность достижения целей.
Бюджетный метод в условиях нестабильности является важным методом управления предприятием. Его применение эффективно в области:
· финансового менеджмента (этот метод – единственное средство, при помощи которого можно заранее сформировать достаточно ясное представление о структуре бизнеса предприятия, регулировать объем расходов в пределах, соответствующих общему притоку денежных средств, определить, когда и на какую сумму должно быть обеспечено финансирование);
· управления коммерческой деятельностью (этот метод вынуждает руководителей систематически заниматься маркетингом, т.е. изучать свою продукцию и рынки сбыта для разработки более точных прогнозов, что способствует лучшему знанию ситуации на предприятии; определять наиболее целесообразные и эффективные коммерческие мероприятия в пределах, обеспеченных имеющимися ресурсными возможностями для их осуществления);
· организации общего управления (этот метод определяет значение и место каждой функции, например коммерческой, производственной финансовой и других, осуществляемой на предприятии, и позволяет обеспечить должную координацию деятельности всех служб управления предприятием);
· управления затратами (этот метод способствует более экономичному расходованию средств производства, материальных и финансовых ресурсов и обеспечивает контроль расходов в зависимости от той цели, для которой они производятся, в соответствии с полученными от руководства разрешениями);
· общей стратегии развития предприятия (этот метод – средство количественной оценки происходящего, анализа достигнутых результатов по сравнению с прогнозными показателями).
Расчеты, осуществляемые в процессе формирования бюджета предприятия, позволяют в полном объеме и своевременно определить необходимую сумму денежных средств на их реализацию, а также источники поступления этих средств (собственные, кредитные, средства инвестора и т.п.).
Таким образом, эффект от разработки бюджета состоит в повышении степени гибкости предприятия из-за возможности предвидеть результаты управленческих действий, определить базовые установки для каждого направления деятельности предприятия и рассчитать разные варианты, заранее подготавливая ответные действия на возможные изменения как во внешней, так и во внутренней среде.
Кроме того, функции бюджета изменяются в зависимости от того, в какой фазе формирования и реализации он находится. В начале отчетного периода бюджет представляет собой план продаж, расходов и других финансовых операций в наступающем периоде. В конце он играет роль измерителя, позволяющего сравнивать полученные результаты с плановыми показателями и корректировать дальнейшую деятельность.
Таким образом, необходимость научиться управлять финансами в условиях нестабильности, организовать производство конкурентоспособной продукции, обеспечивая эффективное развитие предприятия, ставит перед руководством предприятия сложную задачу: овладеть методикой формирования бюджета как основного финансового плана и экономического регулятора отношений как между бизнес-единицами предприятия, так и предприятия с внешней средой.
На сегодняшний день процесс формирования бюджета в странах с развитой экономикой представляет собой целостную, четко работающую систему непрерывного планирования, включающую все основные вопросы: от обоснования целей и задач до контроля за его исполнением на всех стадиях. При этом на обеспечение максимально быстрого процесса обработки и анализа собираемых данных, необходимых для бюджетирования, на что тратится большая часть рабочего времени менеджеров, используются специальные программные продукты.
Однако специфика отечественных экономических условий не позволяет формально отнестись к внедрению системы бюджетирования по западному образцу. Требуется корректировка методологических основ формирования бюджета с учетом особенностей российских предприятий при использовании основных достижений западной науки. Формирование системы бюджетирования сталкивается с рядом трудностей. С одной стороны, процесс бюджетирования должен быть поддержан организационно (выделены функции, ответственные исполнители, обучены работники экономической службы), а с другой стороны, должен быть обеспечен максимально быстрый процесс обработки и анализа собираемых данных. Наиболее частый недостаток разрабатываемых бюджетов – малая вовлеченность конкретных исполнителей в процесс планирования и управления, сложность формирования системы гибкой и адекватной оценки результатов деятельности.
Таким образом, для успешного формирования, внедрения и функционирования системы бюджетирования на предприятии необходимо соблюдение следующих условий.
1.Необходимо совершенствование организационной структуры предприятия, определяющей функции и ответственность руководителей; структуры бизнес процессов, так как от степени ее рациональности и прозрачности зависит скорость и качество планирования; учетной системы, поскольку из нее поступают данные о фактических результатах по выполнению планов и оно невозможно при отсутствии хотя бы одного из этих компонентов.
2.Необходима интеграция бюджетирования с организационной и информационной структурами предприятия и схемами исполнения бизнес процессов. Практический опыт показал, что согласование бюджетирования с другими инструментами управления в несколько раз повышает эффективность его и все системы управления.
3.Для успешного планирования необходимо стандартизировать данные и наладить их совместное использование всеми бизнес единицами предприятия.
4.На предприятии должны быть четко структурированы все процессы, распределены функции и определены лица, ответственные за конкретные процессы. Соблюдение этого условия позволяет автоматизировать все необходимые для этого операции и в итоге существенно упростить процесс бюджетирования.
Одним словом перед руководителями стоит сложная задача – грамотно начать внедрение системы бюджетирования, одновременно решая две основные проблемы – организационную и техническую.
Таким образом, можно выделить следующие этапы реформирования системы финансов предприятия:
· анализ существующей системы учета, планирования, документооборота;
· разработка технологии формирования бюджета в условиях нестабильности и неполноты информации;
· апробация механизма бюджетирования в условиях промышленного предприятия;
· распределение обязанностей по подготовке отдельных документов для составления бюджета между структурными подразделениями и конкретными исполнителями, определение форматов предоставляемых документов, сроков их подготовки и внедрения системы документооборота;
· разработка сводного бюджета предприятия на основе предоставленной информации и результатов анализа финансово-хозяйственной деятельности предприятия с учетом поставленных целей развития;
· разработка методики контроля выполнения бюджета, процедур текущих корректировок бюджета при изменениях внешних и внутренних условий.
Существует много разновидностей бюджетов, применяемых в зависимости от структуры и размера организации, распределения полномочий, особенностей деятельности и т.п.
К двум основным, «идеологически» различающимся типам бюджета эксперты относят бюджеты, построенные по принципам «снизу вверх» и «сверху вниз».
Бюджет, составленный «снизу вверх», предусматривает сбор и фильтрацию бюджетной информации от исполнителей к руководителям нижнего уровня и далее к руководству компании. При таком подходе много сил и времени, как правило, уходит на согласование бюджетов отдельных структурных единиц. Кроме того, довольно часто представленные «снизу» показатели сильно изменяются руководителями в процессе утверждения бюджета, что в случае необоснованности решения или недостаточной аргументации может вызвать негативную реакцию подчиненных. В дальнейшем такая ситуация нередко ведет к снижению доверия и внимания к бюджетному процессу со стороны менеджеров нижнего уровня, что выражается в небрежно подготовленных данных или сознательном завышении цифр в первоначальных версиях бюджета. Этот вид бюджетирования широко распространен в России как из-за неопределенности перспектив развития рынка в целом, так и по причине нежелания руководства заниматься планированием (к сожалению, для большой части отечественных топ-менеджеров стратегическое планирование до сих пор остается лишь красивым иностранным термином).
Бюджет, составляемый по принципу «сверху вниз», требует от руководства компании четкого понимания основных особенностей организации и способности сформировать реалистичный прогноз хотя бы на рассматриваемый период. Такой подход обеспечивает согласованность бюджетов отдельных подразделений и позволяет задавать контрольные показатели по продажам, расходам и т.п. для оценки эффективности работы центров ответственности. Бюджетирование «сверху вниз», по моему убеждению, является предпочтительным. Однако на практике, как правило, применяются смешанные варианты составления бюджетов, содержащие в себе черты обоих подходов — вопрос лишь в том, какой подход преобладает.
Долгосрочные и краткосрочные бюджеты (Short- & Long-term budgets). В западной практике долгосрочным бюджетом считается бюджет, составленный на срок 2 года и более, а краткосрочным — на период не более 1 года. Естественно, в России сейчас достоверность трех-, пяти- и уж тем более десятилетних бюджетов будет, мягко говоря, невысокой. По разным оценкам, «горизонт прогнозирования» в нашей стране сейчас составляет от полугода до полутора—двух лет. Таким образом, представляется вполне рациональным считать краткосрочными бюджетами квартальные и менее, а долгосрочными — от полугода до года.
Зачастую в компании долгосрочное и краткосрочное бюджетирование объединяются в единый процесс. В этом случае краткосрочный бюджет составляется в рамках разработанного долгосрочного и поддерживает его, а долгосрочный уточняется по прошествии каждого периода краткосрочного планирования и как бы «прокатывается» вперед еще на один период. Причем краткосрочный бюджет, как правило, несет гораздо больше контрольных функций, нежели долгосрочный, который в основном является средством планирования.
Постатейные бюджеты (Line-item budgets). Они предусматривают жесткое ограничение суммы по каждой отдельной статье расходов без возможности переноса в другую статью. То есть если тому или иному отделу запланировано потратить не более 5 тысяч рублей на рекламу, то больше ему не дадут, даже если подразделение сэкономило на командировках 15 тысяч рублей. В западной практике такой подход широко используется в правительственных учреждениях, однако нередко применяется и в коммерческих организациях для обеспечения более жесткого контроля и ограничения полномочий руководителей нижнего и среднего звена. В России сама концепция постатейных бюджетов широко распространена в коммерческих структурах, но на практике редко воплощается с достаточной жесткостью.
Бюджеты с временным периодом (Lapsing budgets). Термин «бюджет с временным периодом» означает систему бюджетирования, в которой не израсходованный на конец периода остаток средств не переносится на следующий период. Эта разновидность бюджета используется в большинстве организаций, так как позволяет более четко контролировать деятельность менеджеров и расход ресурсов компании, пресекая «накопительские» тенденции.
К недостаткам данного метода бюджетирования эксперты относят неравномерность расходования бюджетных средств, когда в конце периода менеджеры начинают в срочном порядке тратить различными способами остаток средств, опасаясь, что в случае «недорасхода» бюджет на следующий период будет урезан на соответствующую сумму. Кроме того, в конце периода довольно много сил тратится на инвентаризацию и отчетность.
Гибкие и статичные бюджеты. В наиболее часто используемом в России статичном типе бюджета цифры находятся вне зависимости от объемов производства и т.п., в то время как при составлении гибкого бюджета расходы ставятся в зависимость от некоего параметра, как правило, характеризующего объем производства или продаж. Хорошим примером гибкого бюджета может послужить бюджет какого-либо концерта, когда все статьи бюджета, включая количество охраны и гонорары артистов поставлены в зависимость от числа проданных билетов. Гибкий бюджет хорош тем, что позволяет более адекватно оценить эффективность работы подразделений, не обеспечивающих продажи, а играющих по отношению к ним поддерживающую роль.
Преемственные бюджеты и бюджеты с нулевым уровнем (Incremental & Zero-Base budgets). Бюджет с нулевым уровнем — это бюджет, который каждый раз составляется заново, «с нуля». В противоположность ему преемственный бюджет имеет нечто вроде шаблона, в который при очередном бюджетировании лишь вносятся коррективы, отражающие текущие изменения по сравнению с устоявшимся процессом. Преемственный бюджет намного снижает объем усилий и времени, затрачиваемых на бюджетный процесс. Однако он имеет и довольно серьезные недостатки, основной из которых — опасность образования «застойных участков», тянущихся из прошлого без изменений, которые при составлении бюджета «с нуля» могли бы быть пересмотрены и оптимизированы.
Формирование бюджета необходимо осуществлять по схеме, предусматривающей взаимодействие "верхов" и "низов". Данная схема наиболее совершенна, поскольку планирование "снизу" и составление бюджета "сверху" – единый процесс, в котором предусматривается постоянная взаимосвязь и координация наиболее важных для предприятия показателей. Разработка бюджета представляет собой совокупность взаимосвязанных процессов, реализация которых происходит в следующем порядке: моделирование и выбор оптимального варианта действий для предприятия, а затем контроль отклонений и регулирование. После завершения периода анализируются отклонения и выявляются причины для корректировки будущих планов. Основными этапами формирования бюджета являются фазы:
- постановки проблемы и сбора исходной информации для разработки проекта бюджета;
- анализа собранной информации, обобщения и формирования проекта бюджета;
- оценки проекта бюджета;
- утверждения бюджета;
- регулирования;
- контроля;
- реализации бюджета.
Контроллинг – продолжение планирования, он сопровождает реализацию планов. Контроллинг в экономическом смысле – это управление и наблюдение, но поскольку эффективное управление и наблюдение невозможно без постановки целей и планирования мероприятий по реализации этих целей, контроллинг содержит комплекс задач по планированию, регулированию и наблюдению.
В процессе управления фиксируются фактические показатели, которые сравниваются с плановыми. Там, где существует различие между ними, необходимо определить, почему оно появилось, нужно ли предпринять какие-то шаги для корректировки ситуации или необходимо пересматривать бюджет. Существуют такие значительные различия, изменить которые невозможно. Примером может служить изменение ставок налогов. В таких обстоятельствах необходима корректировка бюджета и повторное рассмотрение целей предприятия.
Оценка выполнения бюджета предполагает сравнение фактических результатов с бюджетными, а не с данными прошлых периодов, в которых могут быть скрыты недостатки.
Сформированный с учетом разработанной технологии бюджет не только содействует повышению эффективности работы предприятия, обеспечивая регулярное получение достоверной информации о результатах хозяйственной деятельности, но и позволяет:
- выявлять и контролировать финансовые потоки предприятия;
- эффективно управлять затратами на производство, оборотными средствами, запасами, дебиторской и кредиторской задолженностью;
- оптимизировать налогообложение;
- управлять документооборотом внутри предприятия;
- осуществлять контроль эффективной работы подразделений и их руководителей на всех стадиях реализации бюджета.
По оценкам специалистов, из-за того, что предприятия не формируют годовые бюджеты, они теряют за год до 20% своих доходов.
Таким образом, методика формирования бюджета – эффективный инструмент планирования гибкого развития предприятия. Она представляет собой систему методологических указаний по определению основных экономических показателей развития предприятия, их нормативов и форм для их расчета и может быть рекомендована для использования на любом промышленном предприятии
Формирование бюджета – это процесс, формирования финансовых показателей деятельности предприятия, оформленных в основные операционные и бюджетные документы (см. рис.3.). Процесс формирования условно делится на две составные части:
· подготовка операционного бюджета;
· подготовка основных бюджетных документов.
Рекомендуется иметь на предприятии стандарты по составлению бюджета, которые содержат инструкции и схемы организационных потоков.
Основное различие между бюджетами и стандартами заключается в том, что стандарт – это показатель на единицу продукции (например, проектные затраты на единицу продукции). Использование стандартов помогает построить бюджет, оценить выполнение, проанализировать и способствовать принятию правильного решения. Когда работа выполнена, фактические данные сравниваются со стандартом для выявления отклонений. Эта обратная связь помогает совершенствованию норм. Реально выполняемые стандарты – это стандарты, которые могут быть достигнуты при неблагоприятных производственных условиях. Это трудно, но возможно, как показывает практика. Реально выполняемые стандарты меньше идеальных, так как в них предусматриваются нормы естественной убыли, простои, поломки оборудования и другое.

Рис. 3. Процесс формирования основного бюджета
Реальные стандарты широко используются, так как они могут обслуживать одновременно много целей и обладают мотивационным влиянием на рабочих.
На первоначальной стадии разработка стандартов и бюджетов входит в обязанности персонала, непосредственно связанного с производством продукции. При составлении бюджетов необходимо использовать документы, по форме и структуре приближенные к документам бухгалтерской (финансовой) отчетности, что значительно упрощает процесс бюджетирования.
Программное обеспечение и современные компьютерные технологии позволяют значительно облегчить трудоемкий процесс бюджетирования и применять в расчетах и прогнозах комбинации экспертных, статистических методов и сценарный анализ по принципу: « что будет, если … ».
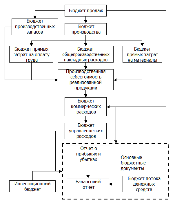
Техника составления бюджета предусматривает 9-11 шагов, последовательность формирования бюджета определяется руководителем предприятия. Применительно к практике отечественных предприятий следует придерживаться схемы формирования бюджетов из одиннадцати последовательных шагов (см. рис. 4.).
1. Составление бюджета продаж – первый и самый ответственный шаг, так как оценка объема продаж влияет на все последующие бюджеты. Для надежности прогноза продаж используют комбинации экспертных и статистических методов:
· статистические методы – корреляционно – регрессивный, трендовый и другие виды анализа позволяют сделать прогноз на основе соответствующих тенденций развития, однако не позволяет предвидеть возможные качественные изменения;
· метод экспертных оценок – функциональный метод, основанный на экспертных оценках: информация от руководителей отделов, экспертов поступает к директору по маркетингу, который несет ответственность за точность прогноза объема продаж и составление бюджета продаж;

Рис. 4. Схема формирования бюджета предприятия
Экспертные оценки разделяют на индивидуальные и коллективные. К индивидуальным экспертным оценкам относят: сценарии, метод «интервью», аналитические докладные записки.
Коллективные экспертные оценки можно назвать комплексными методами прогнозирования, поскольку они включают:
во-первых, подготовку и сбор индивидуальных экспертных оценок;
во-вторых, статистические методы обработки полученных материалов.
Коллективные экспертные оценки включают:
· метод «комиссий»;
· метод «мозговых атак»;
· метод «Дельфи».
К статистическим методам можно отнести:
· метод экстраполяции трендов, основан на статистическом наблюдении динамики определенного показателя, определении тенденции (тренда) его развития и продолжении этой тенденции для будущего периода;
· метод экспоненциального сглаживания, представляет собой прогноз показателя на будущий период в виде суммы фактического показателя за данный период и прогноза на данный период, взвешенных при помощи специальных коэффициентов.
Факторы, влияющие на прогноз объема продаж:
· Объем продаж предшествующих периодов;
· Производственные мощности;
· Зависимость продаж от общеэкономических показателей, уровня занятости, цен, уровня личных доходов и т.д.;
· Относительная прибыльность продукции;
· Изучение рынка, рекламная компания;
· Ценовая политика, качество продукции;
· Конкуренция;
· Сезонные колебания;
· Долгосрочные тенденции продаж для различных товаров.
Руководитель предприятия утверждает бюджет продаж после рассмотрения представленных двух основных документов (Бюджет продаж, см. Приложение 1, табл.1, график ожидаемых поступлений денежных средств от продаж, Приложение 1, табл. 2) руководителями других структурных подразделений (производственного, материально – технического, финансового отделов и др.).
Бюджет продаж составляется с учетом: уровня спроса на продукцию предприятия, географию сбыта, категории покупателей, сезонных факторов и прочих аналогичных факторов .
При прогнозировании продаж в терминах «Товар/Рынок» рассматриваются 4 вида прогнозов (см. рис. 5.).

Рис. 5. Прогнозы бюджета продаж
Базовый прогноз, скорее всего, окажется наиболее надежным, т.к. на него не влияют погрешности, связанные с освоением новых рынков и выпуском новых продуктов.
Прогноз А менее вероятен, чем базовый, что связано со сложностью получения достоверной оценки поведения потребителей на новых рынках.
Прогноз В менее вероятен, чем А, из-за субъективности оценки потребностей в новых продуктах (мнения торговых агентов, экспертов и т.д.)
Прогноз С менее вероятен, чем В, что связано с высокой степенью неопределенности объемов продаж новых продуктов на новых рынках; при этом очень высока степень риска получить доход значительно ниже планируемого.
Бюджет продаж должен отражать квартальный или месячный объем продаж в натуральных и стоимостных показателях. Цены на продукцию должны планироваться с учетом ожидаемой инфляции.
Бюджет продаж включает в себя ожидаемый денежный поток от продаж, который в дальнейшем будет включен в доходную часть бюджета потока денежных средств. Для прогноза денежных поступлений от продаж необходимо учитывать коэффициенты инкассации, которые показывают, какая часть отгруженной продукции будет оплачена в первый месяц отгрузки, во второй и т.д. (см. Приложение 1, табл. 2.).
2. Расчет коммерческих расходов должен соотносится с объемом продаж. Он производится по группам расходов, учитывая типы продукции, типы покупателей, географию сбыта, вид торговли (реализации).
Большую часть коммерческих расходов составляют затраты на продвижение товаров на рынок, рекламу, транспортировку и т.д., поэтому ответственный исполнитель (обычно директор по маркетингу) должен четко определить где, когда, и как должна быть проведена рекламная компания и сколько потратить не нее, чтобы достичь максимальной выгоды при минимальных затратах. Примерный бюджет коммерческих расходов представлен в Приложении 1, табл. 3. Большинство затрат на сбыт продукции планируется в процентном отношении к объему продаж, за исключением арендных платежей за складские помещения. Величина планируемого процента зависит от жизненного цикла товара.
3. Бюджет производства – представляет собой план выпуска
продукции в натуральных показателях, составляется исходя из бюджета продаж. При его составлении необходимо учитывать производственные мощности, увеличение или уменьшение запасов, величину внешних закупок и др.
Необходимый объем выпуска продукции определяется следующим образом: предполагаемый запас готовой продукции на конец периода плюс объем продаж за данный период и минус запас готовой продукции на начало периода ( см. Приложение 1, табл. 4).
4. Бюджет производственных запасов – включает информацию, необходимую для подготовки двух заключительных финансовых документов основного бюджета: прогноза о прибылях и убытках – в частности подготовки данных о производственной себестоимости реализованной продукции; прогноза балансового отчета – в части подготовки данных по оборотным средствам (сырье, материалы и др.) на конец планируемого периода (см. Приложение 1, табл. 5).
Все затраты подразделяются на прямые и косвенные; к прямым затратам относятся, например, сырье и материалы, заработная плата основного производственного персонала, большая часть общецеховых расходов.
Прямые затраты на сырье и материалы – это затраты на сырье и материалы, из которых производится конечный продукт.
Бюджет прямых затрат на материалы составляется на основе производственного бюджета и бюджета продаж.
Бюджет прямых затрат на материалы показывает, сколько сырья и материалов требуется для изготовления и сколько сырья и материалов должно быть закуплено.
5. Бюджет прямых затрат на материалы – формируется исходя из объема закупок сырья и материалов, из ожидаемого объема их использования и предполагаемого уровня запасов.
Алгоритм расчета объема закупок таков:
Объем закупок = объем использования + запасы на конец периода – запасы на начало периода (см. Приложение 1, табл. 6).
Бюджет прямых затрат на материалы составляется с учетом сроков и порядка погашения кредиторской задолженности за материалы (Приложение 1, табл. 7).
6. Бюджет прямых затрат на оплату труда – зависит от вида продукции, трудоемкости изготовления и расценок на оплату труда за один час работы. На предприятиях, где существуют разные формы оплаты труда, выделяют финансовую и сдельную части оплаты труда.
Если к моменту составления бюджета накопилась кредиторская задолженность по выплате заработной платы, то необходимо предусмотреть график ее погашения. График погашения задолженности по заработной плате составляется по тому же принципу, что и график оплаты приобретенных материалов (см. Приложение 1, табл. 8 и табл. 9).
7. Бюджет общепроизводственных накладных расходов – включает все
затраты, связанные с производством продукции, за исключением затрат на материалы и прямых затрат на оплату труда (Приложение 1, табл. 10).
Общепроизводственные цеховые расходы включают в себя постоянные и переменные части. Постоянная часть планируется исходя из потребностей производства, переменная – как норматив, например, от трудозатрат основных производственных рабочих.
Бюджет общепроизводственных накладных расходов обычно включает в себя ряд стандартных статей затрат: амортизацию и аренду производственного оборудования, страховку, дополнительные выплаты рабочим, оплату непроизводительного времени и т.д.
8. Управленческие расходы – это все расходы не связанные с производственной или коммерческой деятельностью предприятия. Бюджет управленческих расходов включает в себя затраты на содержание управленческих отделов ( отдел кадров, АСУ, юридический отдел, плановый отдел и т.д. ), освещение, отопление офисов, сооружений производственного назначения, услуг связи и т.п. (см. Приложение 1, табл. 11).
Большинство управленческих расходов носит постоянный характер: переменная часть затрат, если она присутствует, планируется как процент (например, от объема продаж).
9. Отчет (прогноз) о прибылях и убытках – первый из итоговых документов основного бюджета, показывающий, какой доход должно заработать предприятие и какие затраты понести.
Отчет о прибылях и убытках может быть аналогом Формы № 2 российской бухгалтерской отчетности. Поскольку Форма № 2 претерпевает изменения, в Приложении 1 табл. 12 представлено основное содержание прогноза отчета о прибылях и убытках.
10. Балансовый отчет (прогнозный) показывает, какими средствами
финансирования предприятие обладает, как они используются, и характеризует финансовое состояние предприятия на конкретную дату.
Инвестиционные проекты (программы) служат основой для прогноза стоимости основных средств.
Для прогноза баланса используется величина нормативных оборотных средств (сырье, материалы, незавершенное производство и запасы готовой продукции) и величина дебиторской задолженности, которые рассчитываются при подготовке соответствующих бюджетов.
Пассивная часть баланса формируется исходя из предполагаемой оборачиваемости кредиторской задолженности и прочих текущих пассивов.
В первом приближении никаких изменений в постоянном капитале (кредиты банков плюс собственный капитал) не планируется.
Расхождения в прогнозах активной и пассивной частей баланса дает представление о недостатке (избытке) финансирования.
Изменение структуры баланса сказывается на итоге денежных средств.
Содержание прогноза актива и пассива баланса представлено в Приложении 1 табл. 13 и табл. 14.
11. Составление бюджета потока денежных средств – один из самых
важных и сложных шагов в бюджетировании. Основой для его составления служат составленные (ранее изложенные) бюджеты и в первую очередь прогноз объема продаж.
Поступление средств от основной деятельности рассчитывается с учетом изменений в дебиторской задолженности, расходы (оттоки денежных средств) – с учетом изменений в кредиторской задолженности.
Прогноз отчета о движении денежных средств рассчитывается отдельно по видам деятельности (основной, инвестиционной, финансовой). В расчетах может использоваться как прямой метод, так и косвенный метод.
Прямой метод расчета потока денежных средств основан на анализе движения денежных средств по счетам предприятия.
Косвенный метод основан на анализе статей баланса и отчета о финансовых результатах. В Приложении 1 табл. 15 и табл. 16 представлено содержание прогнозов отчетов о движении денежных средств по видам деятельности.
Обычно бюджет потока денежных средств составляется на год или полгода вперед с разбивкой по месяцам. В реальной практике нередки случаи определения понедельных (на неделю вперед) бюджетов потока денежных средств.
РАЗДЕЛ II АНАЛИЗ ПЛАНИРОВАНИЯ И БЮДЖЕТИРОВАНИЯ НА ПРЕДПРИЯТИИ
2.1.Описание фирмы
Ресторан "Атлантида", полное наименование общество с ограниченной ответственностью. Ресторан "Атлантида" - место, славное традициями истинно средиземноморского гостеприимства.
В ООО "Атлантида" приходят всей семьей с маленькими детьми, которых можно оставить с клоунами и аниматорами, которые выступают по выходным. Классические блюда итальянской кухни мирно сосуществуют с традиционной. Авторское видение вкуса в сочетании с предпочтениями гостей ресторана рождают кулинарную эклектику ООО "Атлантида", где свежие головокружительные ароматы соседствуют со знакомыми этюдами на тему домашней кухни.
Ресторан находится на втором эаже. Современное техническое оборудование (система кондиционирования, освещение, звук) делает это заведение удобным для проведения банкетов и фуршетов. Персонал ресторана имеет богатый опыт в проведении мероприятий любой сложности.
Проведем анализ прибыли и рентабельности. Данные для оценки динамики показателей прибыли за 2007 год приводятся в табл. 3.1.
Таблица 3.1
Финансовые результаты деятельности ООО "Атлантида"
| Показатели
|
В 2007 году
|
В 2008 году
|
Изменение
(+, -)
|
| Тыс. руб.
|
Тыс. руб.
|
Тыс. руб.
|
%
|
| 1. Прибыль (убыток) от продажи продукции
|
3604
|
4751
|
1147
|
31,8
|
| 2. Проценты к получению
|
0
|
0
|
0
|
0
|
| 3. Проценты к уплате
|
0
|
0
|
0
|
0
|
| 4. Доходы от участия в других организациях
|
0
|
0
|
0
|
0
|
| 5. Прочие операционные доходы
|
1216
|
1192
|
-24
|
-2,0
|
| 6. Прочие операционные расходы
|
1642
|
576
|
-66
|
-4,0
|
| 7. Внереализационные доходы
|
2548
|
2236
|
-312
|
-12,2
|
| 8. Внереализационные расходы
|
3186
|
2748
|
-438
|
-13,7
|
| 9. Прибыль (убыток) до налогообложения
|
2540
|
3855
|
1315
|
51,8
|
| 10. Налог на прибыль и иные аналогичные обязательные платежи
|
846
|
1196
|
350
|
41,4
|
| 11. Прибыль (убыток) от обычной деятельности
|
1694
|
2659
|
965
|
57,0
|
| 12. Чрезвычайные доходы
|
0
|
0
|
0
|
0
|
| 13. Чрезвычайные расходы
|
0
|
0
|
0
|
0
|
| 14. Чистая прибыль (нераспределенная прибыль (убыток) отчетного периода)
|
1694
|
2659
|
965
|
57,0
|
По данным таблицы видно, что сумма прибыли до налогообложения увеличилась в отчетном году на 1315 тыс. руб., что составило 51,8%. Это привело к соответствующему увеличению прибыли, остающейся в распоряжении ООО "Атлантида".
В динамике финансовых результатов можно отметить следующие положительные изменения. Чистая прибыль растет быстрее, чем прибыль от продажи и прибыль до налогообложения. Прирост общей суммы прибыли обусловлен увеличением прибыли от продажи продукции на 1147 тыс. руб., или на 31,8%, а также сокращением прочих операционных расходов на 66 тыс. руб., или на 4%, и внереализационных расходов на 438 тыс. руб., или на 13,7%. Вместе с тем динамика финансовых результатов включает и негативные изменения. На конец года сравнению с началом произошло сокращение прочих операционных доходов на 24 тыс. руб., или на 2%, и внереализационных доходов на 312 тыс. руб., или на 12,2%.
Далее произведем рассмотрение показателей рентабельности, таблица 3.2.
Таблица 3.2
Динамика коэффициентов рентабельности ООО "Атлантида"
| Показатели
|
В 2006 году
|
В 2007 году
|
Изменение (+,-)
|
| Исходные данные, млн.руб.
|
| 1. Выручка (нетто) от продажи продукции
|
25 852
|
34 374
|
8522
|
| 2. Полная себестоимость реализованной продукции
|
22 248
|
29 623
|
7375
|
| 3. Прибыль от продажи продукции
|
3604
|
4751
|
1147
|
| 4. Прибыль до налогообложения
|
2540
|
3855
|
1315
|
| 5. Чистая прибыль
|
1694
|
2659
|
965
|
| Коэффициенты рентабельности
|
| 6. Рентабельность затрат, %
|
16,20
|
16,04
|
-0,16
|
| 7. Рентабельность продаж по налогооблагаемой прибыли, %
|
9,825
|
11,215
|
1,39
|
| 8. Рентабельность продаж по прибыли от продажи, %
|
13,94
|
13,82
|
-0,12
|
| 9. Рентабельность продаж по чистой прибыли, %
|
6,55
|
7,74
|
1,19
|
| 10. Рентабельность имущества, %
|
10,82
|
12,45
|
1,63
|
| 11. Рентабельность собственного капитала, %
|
13,55
|
15,61
|
2,06
|
В целом по предприятию наблюдается улучшение в использовании имущества. С каждого рубля средств, вложенных в активы, предприятие получило в отчетном году прибыли больше, чем в предыдущем периоде.
Если раньше каждый вложенный в имущество рубль приносил почти 11 коп. прибыли, то теперь - 12,5 коп.
Рентабельность собственного капитала повысилась за отчетный период на 2,06 процентных пункта. Также возросла рентабельность продаж по чистой прибыли. Причиной положительных сдвигов в уровне рентабельности стали опережающие темпы роста прибыли, полученной от результатов финансово-хозяйственной деятельности (прибыли до налогообложения) и чистой прибыли, по сравнению с темпами роста стоимости имущества и объема продаж. Увеличение рентабельности продаж может означать повышение спроса на продукцию, улучшение ее конкурентоспособности.
Представим процедуру составления бюджетов для ООО "Атлантида". Общий бюджет организации состоит из операционного и финансового бюджета. Основная деятельность предприятия – ресторанный бизнес. Исходя из этого, операционный бюджет представлен бюджетами закупки товаров, продаж и издержек обращения. Целью составления операционного бюджета является формирование отчета о прибылях и убытках. Определение целевого объема и структуры продаж (в отличие от большинства других стадий разработки, проекта сводного бюджета) - это скорее управленческое искусство, нежели рутинная процедура. Тем не менее, базовые принципы взаимосвязи показателей затрат, уровня цен, физического объема как факторов, определяющих доход от реализации, - это та методологическая основа, без которой эффективное планирование бюджета продаж невозможно. Сначала составляется прогноз продаж (табл. 3.3). .Бюджет продаж - отправная точка в системе бюджетирования, так как план продаж (в прежней терминологии - план реализации продукции, план заказов, план поставок и т.п.) влияет практически на все остальные бюджеты предприятия (на все планы хозяйственной деятельности фирмы).
Таблица 3.3
Бюджет продаж ООО "Атлантида" на 2008 год
| Показатели
|
В 2007 году
|
Прогноз на 2008 год
|
Изменение
|
| Всего
|
1 квартал
|
2 квартал
|
3 квартал
|
4 квартал
|
тыс. руб.
|
%
|
| 1. Выручка (нетто) от продажи товаров, продукции, работ, услуг, всего
|
34 374
|
46 405
|
11601,2
|
11601,2
|
11601,2
|
11601,2
|
12 031
|
135
|
| В том числе:
|
| от продаж блюд
|
27155
|
37588
|
9165
|
9165
|
9165
|
9165
|
10 433
|
138
|
| от услуг по проведению праздничных мероприятий
|
3781
|
4641
|
1276
|
1276
|
1276
|
1276
|
859
|
123
|
| от выездных мероприятий
|
3 437
|
4 176
|
1 160
|
1 160
|
1 160
|
1 160
|
739
|
122
|
В 2007 году выручка от продаж продукции ресторана всего, составила 34374 тыс. рублей. На 2008 год планируется реализовать продукции и оказать услуг на общую сумму 46405 тыс. рублей, что на 135% или 12031 тыс. рублей больше чем в 2007 году.
Основным источником дохода организации являются продажи блюд. В 2008 году рост продаж планируется в размере 138% или 10433 тыс. руб. Рост объемов услуг по проведению праздничных мероприятий планируется увеличить на 123% или 859 рублей по сравнению с 2007 годом. Доходы от выездных услуг в 2008 году запланированы на уровне 4176 тыс. рулей, что на 122% больше чем в 2007 году.
В целом рост доходов ООО "Атлантида" в 2008 году планируется в размере 135%. Далее произведем расчет ожидаемых денежных поступлений в 2008 году. Для этого рассмотрим бюджет поступлений денежных средств.
Особенностью работы ООО "Атлантида" со своими дебиторами заключается в том, что рассрочка по оплате произведенных блюд и оказанных услуг предоставляется на срок не более 3 недель.
Таблица 3.4
Бюджет поступлений денежных средств в ООО "Атлантида" в 2008 году
| Показатели
|
В 2007 году
|
Прогноз на 2008 год
|
Изменение
|
| Всего
|
1 квартал
|
2 квартал
|
3 квартал
|
4 квартал
|
тыс. руб.
|
%
|
| 1. Выручка (нетто) от продажи товаров, продукции, работ, услуг, всего
|
34374
|
46 405
|
11601,2
|
11601,2
|
11601,2
|
11601,2
|
12 031
|
135
|
| 2. Поступления денежных средств, всего
|
34374
|
43285
|
9090
|
8873
|
12336
|
12986
|
0
|
135
|
| 3. Дебиторская задолженность
|
7032
|
10 152
|
4269
|
4486
|
9053
|
10252
|
3120
|
144
|
Как видно из таблицы 3.4 сумма поступлений денежных средств ниже, чем выручка. Это объясняется в первую очередь тем, что покупатели имеющие отсрочку платежа оплачивают за продукцию позже, когда как продукция уже продана. В 2008 году ожидается рост дебиторской задолженности на 144% или 3120 тыс. рублей. Рост дебиторской задолженности не является положительным фактором, так как на время отвлекает средства из оборота фирмы, однако при росте объемов продаж и с учетом современного развития системы коммерческого кредитования увеличение дебиторской задолженности свидетельствует о росте объемов продаж. В целом организация планирует получить денежных средств в 2008 году в размере 43285 тыс. рублей. Поступление денежных средств по кварталам не равномерно, и имеет тенденцию к увеличению, что объясняется в первую очередь снижением спроса на продукцию и услуги в начале года.
Осуществляя ресторанную деятельность ООО "Атлантида" имеет партнерские отношения с большим количеством клиентов.
Для увеличения объемов продаж продукции организация использует систему коммерческого кредитования, поэтому динамика дебиторской задолженности имеет большое значение в эффективном управлении компанией. Рассмотрим бюджет движения дебиторской задолженности (табл.3.5).
Таблица 3.5
Бюджет дебиторской задолженности ООО "Атлантида" на 2008 год
| Дебиторская задолженность
|
Остаток на начало года
|
Поступление
|
Выбытие
|
Остаток на конец года
|
| 7032
|
4321
|
1201
|
10 152
|
| 1 квартал
|
| 7032
|
265
|
3028
|
4269
|
| 2 квартал
|
| 4269
|
929
|
712
|
4486
|
| 3 квартал
|
| 4486
|
5590
|
1023
|
9053
|
| 4 квартал
|
| 9053
|
1300
|
201
|
10152
|
В 2008 году дебиторская задолженность составит 10152 тыс. руб. Если рассматривать поквартальное движение дебиторской задолженности видно, что в начале года ее размер уменьшается, а к концу года увеличивается, что обусловлено сезонностью спроса на продукцию и услуги предприятия.
Рост дебиторской задолженности является негативным фактором, но его негативное влиянием организация может сглаживать увеличивая свою кредиторскую задолженность перед поставщиками. У организации имеются резервы роста кредиторской задолженности, что будет подробно рассмотрено при анализе бюджета кредиторской задолженности.
Основой деятельности ресторана являются запасы продукции. В бюджетировании планирование запасов осуществляется с помощью бюджета закупок. Произведем его рассмотрение, табл. 3.5
Потребность в запасах напрямую зависит от объема продаж. Рост объемов продаж в ООО "Атлантида" запланирован в размере 138% (табл. 3.5). Для выполнения плана по продажам предприятие должно запланировать рост объема товарных запасов.
Определить объем товарных запасов можно с помощью следующей формулы:
Товарные запасы план = (∆Vвыр*Vтзп)+(Vтзп*10%), (3.1)
где:
· ∆Vвыр – темп прироста выручки, %
· Vтзп – объем товарных запасов;
· (Vтзп*10%) – гарантированный запас.
По данным бухгалтерского баланса товарные запасы на конец 2007 года составляют 9394 (без НДС) тыс. рублей.
Товарные запасы в плановом 2008 году составят:
ТЗ план = (9394 * 138%)+(9394*10%) = 13898 тыс. рублей
Кроме того при планировании запасов, должно быть учтено изменение спроса в течении года. Произведем расчеты в табл. 3.6
Таблица 3.6
Бюджет закупок ООО "Атлантида" на 2008 год
| Товарные запасы
|
Остаток на начало года
|
Поступление
|
Выбытие
|
Остаток на конец года
|
| 9394
|
4708
|
204
|
13898
|
| 1 квартал
|
| 9394
|
690
|
4680
|
5404
|
| 2 квартал
|
| 5404
|
3278
|
5730
|
2952
|
| 3 квартал
|
| 2952
|
12980
|
6930
|
9002
|
| 4 квартал
|
| 9002
|
14402
|
9506
|
13898
|
| Итого
|
31350
|
26846
|
Бюджет закупок продукции ООО "Атлантида" на 2008 год запланирован в размере 31350 тыс. руб. Продажа товарных запасов запланирована в размере 26846 тыс. рублей. Остатки на конец года составят 13898 тыс. рублей.
Следующим этапом бюджетирования на предприятии является составление бюджетов затрат и себестоимости. Издержки обращения организации являются одним из обобщающих показателей интенсификации и эффективности потребления ресурсов. От их размера и степени изменения зависит прибыльность деятельности организации.
В начале проведем рассмотрение бюджета коммерческих расходов.
Для планирования коммерческих расходов необходимо воспользоваться "методом процента от продаж". Этот метод будет использован для переменных издержек обращения. Произведем рассмотрение бюджета коммерческих расходов, табл. 3.7
Таблица 3.7
Бюджет коммерческих расходов ООО "Атлантида"
| Статьи издержек
Обращения
|
В 2007 году
|
В 2008 году (план)
|
Отклонение
|
| (+;-)
|
%
|
| Сумма
|
Уд. вес
|
Сумма
|
Уд. вес
|
тыс.р.
|
| (тыс.р.)
|
(тыс.р.)
|
| 1.Выручка от продажи
|
34374
|
100
|
46 405
|
100
|
12 031
|
135
|
| 2. Коммерческие расходы
|
1433
|
4,2
|
1834
|
4,0
|
401
|
128
|
| 2.1 Транспортные расходы
|
76
|
0,2
|
108
|
0,2
|
32
|
142
|
| 2.2 Реклама
|
172
|
0,5
|
229
|
0,5
|
57
|
133
|
| 2.3 Упаковка
|
29
|
0,1
|
24
|
0,1
|
-5
|
83
|
| 2.4 Комиссионные
|
516
|
1,5
|
679
|
1,5
|
163
|
132
|
| 2.5 Расходы по аренде и содержанию основных фондов
|
158
|
0,5
|
202
|
0,4
|
44
|
128
|
| 2.6 Командировочные расходы
|
72
|
0,2
|
73
|
0,2
|
2
|
102
|
| 2.7 Расходы на исследование рынка
|
158
|
0,5
|
202
|
0,4
|
44
|
128
|
| 2.9 Прочие расходы
|
254
|
0,7
|
317
|
0,7
|
64
|
125
|
В 2008 году увеличение коммерческих расходов планируется на 128% или 401 тыс. рублей.
Сумма постоянных расходов, таких как арендная плата, расчетно-кассовое обслуживание, определена для каждой статьи отдельно. Арендные платежи за аренду здания офиса, транспортных средств определены исходя из пролонгированных договоров аренды с учетом увеличения стоимости коммунальных услуг. Этот же подход использовался при определении суммы расходов по услугам банков.
Далее произведем рассмотрение бюджета управленческих расходов, табл. 3.8. К управленческим относят расходы, не связанные с производственной или коммерческой деятельностью предприятия (зарплата управленцам, содержание непроизводственного имущества, командировки, услуги связи, проценты за кредиты, налоги и пр.). Состав этих затрат целесообразно принимать с учетом элементов себестоимости.
Таблица 3.8
Бюджет управленческих расходов ООО "Атлантида" на 2008 год
| Показатель
|
В 2007 году
|
В 2008 году
|
Отклонение
|
| Статьи управленческих расходов
|
Сумма, тыс. руб.
|
%
|
Сумма, тыс. руб.
|
%
|
(+,-)
|
%
|
| 1. Материальные затраты
|
2608
|
37,0
|
3275
|
36,3
|
667
|
125,6
|
| 2. Зарплата управленческого персонала
|
1762
|
25,0
|
2210
|
24,5
|
448
|
125,4
|
| 3. Начисления ЕСН
|
462
|
6,6
|
559
|
6,2
|
97
|
121,0
|
| 4. Амортизация
|
756
|
10,7
|
992
|
11
|
236
|
131,2
|
| 5. Налоги
|
214
|
3,0
|
361
|
4
|
147
|
168,7
|
| 6. Проценты за кредит
|
978
|
13,9
|
271
|
3
|
-707
|
27,7
|
| 7. Прочие затраты
|
268
|
3,8
|
1353
|
15
|
1085
|
504,9
|
| Итого
|
7048
|
100
|
9021
|
100
|
1973
|
128,0
|
В 2008 году планируется увеличение управленческих расходов на 128% или 1973 тыс. рублей. В заключении бюджетирования затрат организации проведем рассмотрение бюджета себестоимости продукции.
Таблица 3.9
Бюджет себестоимости продукции ООО "Атлантида" на 2008 году
| Показатель
|
В 2007 году
|
В 2008 году
|
Отклонение
|
| Сумма, тыс. руб.
|
%
|
Сумма, тыс. руб.
|
%
|
(+,-)
|
%
|
| 1. Прямые материальные затраты
|
9394
|
44,4
|
12178
|
45
|
2784
|
130
|
| 2. Прямые затраты на оплату труда
|
7188
|
34,0
|
9742
|
36
|
2554
|
136
|
| 3. Прочие расходы
|
4560
|
21,6
|
5142
|
19
|
582
|
113
|
| 4. Себестоимость реализации продукции
|
21142
|
100,0
|
27062
|
100
|
5920
|
128
|
Рост себестоимости продаж и оказания услуг запланирован в размере 128% по сравнению с 2007 годом. Рост прямых материальных затрат планируется 30% по сравнению с предыдущим годом.
Рост себестоимости значительно ниже, чем рост выручки от продаж и оказания услуг, что в целом является положительным фактором и положительно повлияет на финансовом состоянии организации.
Далее произведем составление бюджета расчетов с кредиторами.
ООО "Атлантида" имеет несколько типов кредиторов:
· поставщиков и подрядчиков, с которыми предприятие рассчитывается за поставленные товары (работы, услуги);
· собственных работников, с которыми предприятие рассчитывается по зарплате;
· государственный бюджет, с которым предприятие рассчитывается по налогам;
· государственные внебюджетные фонды, с которыми предприятие рассчитывается по единому социальному налогу;
· кредитные учреждения или другие заемщики, с которыми предприятие рассчитывается по кредитам и ссудам.
В 2008 году ООО "Атлантида" планирует увеличить на 3120 тыс. рублей кредиторскую задолженность поставщикам, для того чтобы сгладить негативное влияние роста дебиторской задолженности.
Задолженность организации другим кредиторам планируется удерживать на уровне 2007 года. Произведем рассмотрение бюджета расчетов с кредиторами, таблица 3.10.
Таблица 3.10
Бюджет расчета с кредиторами ООО "Атлантида" на 2008 год
| Задолженность
|
В 2007 году
|
Прогноз на 2008 год
|
Изменение
|
| тыс. руб.
|
%
|
| 1. Поставщики и подрядчики
|
6 132
|
9 252
|
3120
|
151
|
| 2. Перед персоналом организации
|
1302
|
1302
|
0
|
100
|
| 3. Внебюджетным фондам
|
959
|
959
|
0
|
100
|
| 4. Перед бюджетом
|
1442
|
1442
|
0
|
100
|
| 5. Авансы полученные
|
1 611
|
1 611
|
0
|
100
|
| 6. Прочие кредиторы
|
278
|
278
|
0
|
100
|
| Итого
|
11 724
|
14 844
|
3120
|
127
|
В 2008 году кредиторская задолженность возрастет в целом по предприятию на 27% или 3120 тыс. рублей. Рост кредиторской задолженности в 2007 году составил 34%, таким образом, наблюдаются снижение темпов роста кредиторской задолженности по сравнению с отчетным годом. Следующим этапом финансового планирования является составление бюджета доходов и расходов предприятия.
Бюджет доходов и расходов (табл. 3.11) предназначен для планирования финансовых результатов работы ООО "Атлантида".
В традиционной бухгалтерии ему соответствует отчет о прибылях и убытках (форма № 2 приложения к бухгалтерскому балансу). Это результирующий плановый документ, поскольку здесь при его составлении рассчитываются плановые значения прибыли, а получение прибыли, как известно, является целью деятельности ООО "Атлантида".
Именно поэтому чрезвычайно важно знать размеры прибыли заблаговременно и только тогда можно разработать планы использования прибыли для целей инвестирования, погашения кредитов и займов, решения других хозяйственных вопросов. При составлении бюджета доходов и расходов ООО "Атлантида" учитывается, что при планировании выручки (доходов) и затрат (расходов) производится по "отгрузке". Значения прочих операционных, внереализационных доходов и расходов планируется удержать на уровне 2007 года.
Таблица 3.11
Бюджет расходов и доходов ООО "Атлантида" на 2008 год
| Показатель
|
В 2007 году
|
В 2008 году (план)
|
Изменение
|
| (+,-)
|
%
|
| 1. Доходы и расходы от продаж продукции и оказания услуг
|
| 1.1. Выручка от продаж продукции и оказания услуг
|
34 374
|
46 405
|
12 031
|
135
|
| 1.2. Себестоимость продаж продукции и оказания услуг
|
21142
|
27062
|
5 920
|
128
|
| 1.3. Коммерческие расходы
|
1433
|
1834
|
401
|
128
|
| 1.4. Управленческие расходы
|
7048
|
9021
|
1 973
|
128
|
| 1.5. Прибыль от продаж
|
4 751
|
8 488
|
3 737
|
179
|
| 1.6. Прочие операционные доходы
|
1192
|
1192
|
0
|
100
|
| 1.7. Прочие операионные расходы
|
1576
|
1576
|
0
|
100
|
| 1.8. Прочие внереализационные доходы
|
2236
|
2236
|
0
|
100
|
| 1.9. Прочие внереализационные расходы
|
2748
|
2748
|
0
|
100
|
| 1.10 Прибыль до налогооблажения
|
3 855
|
7 592
|
3 737
|
197
|
| 1.11 Налог на прибыль
|
1196
|
1822
|
626
|
152
|
| 1.12 Чистая прибыль
|
2 659
|
5 770
|
3 111
|
217
|
В 2008 году увеличить чистую прибыль планируется на 3111 тыс. рублей, т.е. плановое увеличение по сравнению с 2007 годом составит 2 раза.
Положительное влияние на рост чистой прибыли в первую очередь оказывает более высокий прирост выручки от продаж по сравнению с ростом себестоимости. В целом в плановом периоде ожидается значительное улучшение финансовых показателей предприятия однако в бюджет предприятия закладывается высокий размер прибыли, и в условиях рынка фирма несет различные риски, которые могут оказать негативное влияние на деятельность предприятия. В данном случае у ООО "Атлантида" высокие риски недовыполнение бюджета. Следующим и заключительным этапом бюджетирования ООО "Атлантида" является составление прогнозного бухгалтерского баланса. Результаты расчетов представим в табл. 3.12
Таблица 3.12
Прогнозный бухгалтерский баланс ООО "Атлантида" на 2008 год
| АКТИВ
|
На начало отчетного периода
|
На конец отчетного периода
|
| I. ВНЕОБОРОТНЫЕ АКТИВЫ
|
| Нематериальные активы
|
262
|
210
|
| здания, машины и оборудование
|
15546
|
14606
|
| Незавершенное строительство
|
1524
|
1524
|
| Долгосрочные финансовые вложения
|
1452
|
1452
|
| Итого по разделу I
|
18784
|
17792
|
| АКТИВ
|
| 2. ОБОРОТНЫЕ АКТИВЫ
|
| Запасы
|
9394
|
13898
|
| Дебиторская задолженность (платежи по которой ожидаются в течение 12 месяцев после отчетной даты)
|
7032
|
10152
|
| Краткосрочные финансовые вложения
|
359
|
359
|
| Денежные средства
|
913
|
913
|
| Итого по разделу II
|
17841
|
25322
|
| БАЛАНС
|
36625
|
43114
|
| ПАССИВ
|
| III. КАПИТАЛ И РЕЗЕРВЫ
|
| Уставной капитал
|
826
|
826
|
| Добавочный капитал
|
13828
|
13828
|
| Резервный капитал
|
186
|
186
|
| Фонды социальной сферы
|
1176
|
| Нераспределенная прибыль прошлых лет
|
1426
|
3 231
|
| Непокрытый убыток прошлых лет
|
| Нераспределенная прибыль отчетного года
|
2659
|
5 770
|
| Итого по разделу III
|
20101
|
23 841
|
| IV. ДОЛГОСРОЧНЫЕ ОБЯЗАТЕЛЬСТВА
|
| Заемные средства
|
600
|
430
|
| Итого по разделу IV
|
600
|
430
|
| V. КРАТКОСРОЧНЫЕ ОБЯЗАТЕЛЬСТВА
|
| Заемные средства
|
4200
|
3999
|
| Кредиторская задолженность
|
11724
|
14 844
|
| в том числе: поставщики и подрядчики
|
6132
|
9 252
|
| задолженность перед персоналом организации
|
1302
|
1302
|
| задолженность перед государственными внебюджетными фондами
|
959
|
959
|
| задолженность перед бюджетом
|
1442
|
1442
|
| авансы полученные
|
1611
|
1611
|
| прочие кредиторы
|
278
|
278
|
| Итого по разделу V"
|
15924
|
18 843
|
| БАЛАНС
|
36625
|
43 114
|
В плановом периоде по на конец года по сравнению с началом года ожидается увеличение валюты баланса на 6489 тыс.рублей. Большое значение для ресторана имеет рост товарных запасов и собственных средств. В заключение проводится расчет и анализ показателей финансового состояния, с целью оценки темпов изменения финансовых показателей в плановом периоде.
Произведем расчет показателей ликвидности в 2008 году.
Таблица 3.13
Прогноз показателей ликвидности ООО "Атлантида" в 2008 году
| Показатели
|
В 2007 году
|
В 2008 году (план)
|
Отклонение (+,-)
|
| Денежные средства, тыс. руб.
|
913
|
913
|
0
|
| Краткосрочные финансовые вложения, тыс. руб.
|
359
|
359
|
0
|
| Итого наиболее ликвидных активов, тыс. руб.
|
1272
|
1272
|
0
|
| Активы быстрой реализации (краткосрочная дебиторская задолженность), тыс. руб.
|
7032
|
10152
|
3120
|
| Итого наиболее ликвидных и быстро реализуемых активов, тыс. руб.
|
8304
|
11424
|
3120
|
| Медленно реализуемые активы (запасы, НДС), тыс. руб.
|
9537
|
13898
|
4361
|
| Итого ликвидных активов, тыс. руб.
|
17841
|
25322
|
7481
|
| Краткосрочные долговые обязательства, тыс. руб.
|
15 924
|
18 843
|
2919
|
| Коэффициент абсолютной ликвидности (Кал)
|
0,08
|
0,07
|
-0,01
|
| Коэффициент критической ликвидности (Ккл)
|
0,52
|
0,61
|
0,09
|
| Коэффициент текущей ликвидности (Kтл)
|
1,12
|
1,34
|
0,22
|
По данным табл. 3.13 коэффициент абсолютной ликвидности в плановом периоде 2008 года незначительно снизится, однако коэффициент критической ликвидности и коэффициент текущей ликвидности возрастут, что свидетельствует о ликвидности и надежности бизнеса организации.
В целом применение системы бюджетирования в ООО "Атлантида" является оправданным способом финансового планирования деятельности предприятия. Использование системы бюджетирования ООО "Атлантида" перейти к разработке долгосрочной программы развития предприятия, что позволит получить дополнительные конкурентные преимущества на рынке.
Рассчитанные данные распределяются по отделам для выполнения и контроля.
|