Balanced
Scorecard
- взгляд в будущее
Владислав Толкач
Во все времена менеджеры сталкивались с проблемой необходимости изучения огромного объема разнообразной информации, которую нужно использовать в процессе принятия решений. Финансисты информируют директора о финансовых проблемах и финансовых достижениях компании, снабженцы - о снабженческих проблемах и достижениях, производственники - о производственных проблемах и достижениях, маркетологи - о маркетинговых проблемах и достижениях. Иногда еще информацию о проблемах и достижениях приносят менеджер по персоналу, юрист, главный конструктор, уполномоченный по качеству и секретарь.
Во все времена менеджеры хотели решить для себя эту проблему неструктурированного потока информации, зачастую запоздалой, противоречивой и "нечитабельной". Дело в том, что, как правило, концентрация на 20% значимой информации обеспечивает 80% успеха управленческой деятельности (еще одно применение известного принципа Парето). Но как же из всего потока информации, обрушивающейся на руководителя, выделить те 20%, основываясь на которых, он будет управлять своим предприятием? И как представить эту информацию в сжатом, удобном для восприятия виде?
В начале 90-х теперь уже прошлого столетия два американских гуру менеджмента - Дэвид Нортон (David Norton) и Роберт Каплан (Robert Kaplan) - предложили миру бизнеса модель, которую они назвали термином Balanced Scorecard. "Balanced" указывает на "сбалансированность". "Scorecard", если дословно, это карточка игрока в гольф. Другими словами, - небольшой листок бумаги, на котором с сжатом, агрегированном виде представлена самая важная для игрока информация. Американизм Balanced Scorecard подвергся в русскоязычной бизнес-среде многочисленным попыткам перевода. В разнообразных источниках информации (книги, журналы, Internet) можно встретить до десятка вариантов перевода этого термина на русский язык - "сбалансированная система оценочных индикаторов", "сбалансированная счетная карта", "система взаимосвязанных показателей", "сбалансированная система показате-лей эффективности" и т.д. На наш взгляд, все варианты перевода термина на русский язык имеют один общий недостаток - они сводят всю мощь этой концепции просто к очередной системе показателей (на этот раз, "сбалансированной"). Однако Д. Нортон и Р. Каплан закладывали в свою систему нечто гораздо большее - модель разработки сбалансированной стратегии компании и перевода стратегии на операционный уровень деятельности. Американизмы зачастую вообще сложны в переводе. Поэтому в дальнейшем термин используется в исходном своем англосаксонском варианте - Balanced Scorecard. В конце концов, термину "Marketing" в свое время в русскоязычной бизнес-среде также не смогли подобрать достойного эквивалента.
Забиваем Сайты В ТОП КУВАЛДОЙ - Уникальные возможности от SeoHammer
Каждая ссылка анализируется по трем пакетам оценки: SEO, Трафик и SMM.
SeoHammer делает продвижение сайта прозрачным и простым занятием.
Ссылки, вечные ссылки, статьи, упоминания, пресс-релизы - используйте по максимуму потенциал SeoHammer для продвижения вашего сайта.
Что умеет делать SeoHammer
— Продвижение в один клик, интеллектуальный подбор запросов, покупка самых лучших ссылок с высокой степенью качества у лучших бирж ссылок.
— Регулярная проверка качества ссылок по более чем 100 показателям и ежедневный пересчет показателей качества проекта.
— Все известные форматы ссылок: арендные ссылки, вечные ссылки, публикации (упоминания, мнения, отзывы, статьи, пресс-релизы).
— SeoHammer покажет, где рост или падение, а также запросы, на которые нужно обратить внимание.
SeoHammer еще предоставляет технологию Буст, она ускоряет продвижение в десятки раз,
а первые результаты появляются уже в течение первых 7 дней.
Зарегистрироваться и Начать продвижение
С чем это едят?
Итак, базовая идея концепции - в сжатой, структурированной форме, в виде системы показателей представить менеджменту самую важную для него информацию. Эта информация, с одной стороны, должна быть компактной, а с другой стороны, должна отражать все основные стороны деятельности компании. Традиционно руководители управляют бизнесом, ориентируясь, в основном, на значения финансовых показателей (прибыль, денежный поток, рентабельность капитала и т.д.). Представим себе такую ситуацию - финансисты докладывают директору о том, что прибыль за отчетный период увеличилась на 20%. Казалось бы, все неплохо. Однако углубленном исследовании ситуации на предприятии выяснилось, что маржа по А-продуктам уменьшилась, дилеры стали уходить к конкурентам, доля брака остается стабильно высокой, а финансовый директор собрался увольняться. Другими словами, управление компанией только на основе финансовых показателей подобно управлению автомобилем, глядя только в зеркало заднего вида. Balanced Scorecard как система показателей демонстрирует руководителю важность использования нефинансовых показателей (число постоянных клиентов, индекс удовлетворенности клиентов, средний срок выполнения заказа, доля брака, текучесть кадров, число рационализаторских предложений и т.д.).
В классическом варианте этой концепции вся информация, необходимая руководителя для принятия решений, разбивается на четыре взаимосвязанных блока (так называемые "перспективы") - "Финансы \ Экономика", "Рынок \ Клиенты", "Бизнес-процессы" и "Инфраструктура \ Сотрудники" (см. рис. 1).

Рис. 1 Базовая схема системы Balanced Scorecard
Таким образом, руководитель подобно пилоту самолета видит перед своими глазами "доску приборов" и управляет системой, ориентируясь на значения индикаторов, сгруппированных по четырем взаимосвязанным блокам. Одна из базовых идей, поло-женных в основу системы Balanced Scorecard - это идея измеримости. Все факторы, важные для управления предприятием, должны быть так или иначе измерены и представлены в виде показателей (индикаторов). Девиз концепции - "If you can't measure it, you can't manage it" ("Если Вы не можете это измерить, значит, Вы не можете этим управлять").
Сервис онлайн-записи на собственном Telegram-боте
Попробуйте сервис онлайн-записи VisitTime на основе вашего собственного Telegram-бота:
— Разгрузит мастера, специалиста или компанию;
— Позволит гибко управлять расписанием и загрузкой;
— Разошлет оповещения о новых услугах или акциях;
— Позволит принять оплату на карту/кошелек/счет;
— Позволит записываться на групповые и персональные посещения;
— Поможет получить от клиента отзывы о визите к вам;
— Включает в себя сервис чаевых.
Для новых пользователей первый месяц бесплатно.
Зарегистрироваться в сервисе
Традиционно используемые финансовые показатели в системе Balanced Scorecard считаются "поздними" (когда реагировать уже поздно), а показатели, относящиеся к перспективам "Рынок \ Клиенты", "Бизнес-процессы" и "Инфраструктура \ Сотрудники", рассматриваются как "ранние" (есть возможность реагировать своевременно). Уместной здесь будет аналогия с футболом - получив за нарушение правил желтую карточку, игрок будет, скорее всего, действовать осмотрительнее (возможность своевременной реакции на изменение ситуации), чтобы не получить красную карточку. Красная карточка означает уже удаление с поля.
В рамках модели Balanced Scorecard четыре упомянутых блока связываются между собой стратегической причинно-следственной цепочкой - квалифицированные, мотивированные, сплоченные в единую команду сотрудники, использую развитую инфраструктуру (информационные системы, оборудование, технологии), обеспечивают необходимое системе качество бизнес-процессов. Отлаженные бизнес-процессы (низкий процент брака, быстрая обработка и выполнение заказа клиента, качественная сер-висная поддержка) обеспечивают удовлетворенность клиентов, достижение конкурентных преимуществ и успех компании на рынке. Маркетинговые успехи компании, в свою очередь, служат залогом ее финансовых успехов. Обратная цепочка модели Balanced Score-card раскручивается в обратную сторону следующим образом: причины неудовлетворительных значений финансово-экономических показателей следует искать в блоке "Рынок \ Клиенты", неудовлетворенность клиентов означает наличие проблем в блоке "Бизнес-процессы", а корни проблем с бизнес-процессами находятся в блоке "Инфраструктура \ Сотрудники" (см. рис. 2).

Рис. 2 Причинно-следственная системы Balanced Scorecard
Использование в процессе принятия решений не только финансовой информации, но и информации о ситуации на рынке, информации о времени, стоимости и качестве выполняемых в компании процессов, а также информации о сотрудниках, и есть реализация идея "сбалансированности" (англ. "Balanced").
Если говорить об индикаторах, которые используется для измерения перспективы "Финансы \ Экономика", то наряду с такими традиционными показателями, как объем продаж, прибыль, денежный поток, коэффициенты рентабельности, ликвидности, оборачиваемости, в последнее время все большую популярность набирает такой показатель, как стоимость компании (англ. Value). Концепция управления, ориентированного на стоимость (англ. Value Based Management), изначально использовалась крупными акционерными компаниями США как основа максимизации стоимости акций и повышения доходов акционеров. Такая философия управленческого мышления предполагает, что все мероприятия, реализуемые компанией, так или иначе должны быть направлены на увеличение ее стоимости. Постепенно идеи управления, ориентированного на стоимость, распространились на европейский бизнес, а в последнее время к этой идее все пристальнее присматривается отечественный бизнес. Следует сказать о том, что американская идея максимизации стоимости компании и увеличения доходов акционеров не всеми воспринимается однозначно. В рамках европей-ской модели менеджмента помимо увеличения доходов акционеров (учредителей) компании стремятся к повышению удовлетворенности персонала, построению долгосрочных отношений с клиентами, сохранению взаимовыгодных отношений с поставщиками.
В системе управления, ориентированного на стоимость, считается, что стоимость компании определяется дисконтированной величиной будущих денежных потоков (англ. Cash Flow), а дополнительная стоимость (англ. Value Added) возникает в том случае, если рентабельность активов (англ. Return on Assets, ROA) компании превышает средневзвешенные затраты на капитал (англ. Weighted Average Cost of Capital, WACC). Разница между рентабельностью активов и средневзвешенными затратами на капитал именуется термином "spread". Другими словами, стоимость компании увеличивается, если ROA > WACC, и уменьшается, если ROA < WACC. Именно на этой базовом принципе основана концепция экономической добавленной стоимости (Economic Value Added, EVA), разработанной в консалтинговой компании Stern&Stewart (см. рис. 3).

Рис. 3 Модель Economic Value Added, EVA
Ключевым моментом концепции экономической добавленной стоимости является расчет средневзвешенных затрат на ка-питал (англ. Weighted Average Cost of Capital, WACC).
Рассмотрим простой пример. Структура пассива баланса (структура капитала) компании Х такова: 40% - собственный капи-тал, 30% - краткосрочные кредиты банков, 30% - кредиторская задолженность перед поставщиками. Стоимость кредиторской задол-женности оценена финансовым директором в 24% годовых (на основе разницы между ценой оплаты за ресурсы сразу и ценой оплаты через месяц, составляющей около 2%). Стоимость краткосрочного банковского кредита - 15% годовых. Стоимость собственного капи-тала, сформированного учредителями компании, оценивается в 17% годовых (минимальная величина привязывается к ставке процента по безрисковым вкладам и корректируется (уменьшается или увеличивается) на коэффициент рискованности вложений в данный конкретный бизнес). В упрощенной форме средневзвешенные затраты на использование капитала можно рассчитать умножением доли той или иной части капитала компании (собственный капитал, краткосрочные кредиты, кредиторская задолженность) на ее стои-мость, измеренную в процентах годовых, и сложением полученных величин. В данном случае имеем: 0,4*17% + 0,3*15% + 0,3*24% = 18,5%. Это означает, что компания может рассчитывать на увеличение своей стоимости только в том случае, если рентабельность ее активов превышает величину 18,5% (средневзвешенные затраты на капитал). В противном случае компания работает только для того, чтобы окупить затраты, связанные с привлечением и использованием капитала.
Допустим, средние активы компании в отчетном году составили 500.000 евро, а рентабельность активов (соотношенеи чис-той прибыли и величины активов) - 20%. В этом случае можем констатировать создание экономической добавленной стоимости в размере 7.500 евро ((20% - 18,5%) х 500.000,-). Если бы рентабельность активов компании составила, к примеру, 16% годовых, то уменьшение стоимости компании составило бы 7.500 евро.
Таким образом, индикаторы, связанные с измерением стоимости компаний (в частности, EVA), в рамках системы Balanced Scorecard могут использоваться в качестве "измерителей" по перспективе "Финансы \ Экономика", если увеличение стоимости компанией рассматривается как одна из основных финансовых целей. Бытует, однако, мнение, что увеличение стоимости становится для компании приоритетной финансовой целью только в том случае, если учредители готовят компанию к продаже. Если учредители свой бизнес продавать не собираются, то основными финансовыми целями для них служат традиционные "увеличение прибыли" или "увеличение денежного потока от основной деятельности".
Перспектива "Рынок \ Клиенты" содержит информацию об отношении клиентов к компании, а также о динамике рынка (из-менение спроса на продукты, рост рынка, конкурентная ситуация). Типовыми показателями, используемыми для измерения перспективы "Рынок \ Клиенты" можно считать долю рынка, число новых клиентов, число постоянных клиентов, индекс удовлетворенности клиентов (на основе опроса), объем повторных продаж, соотношение выручки и затрат на маркетинг, обеспеченность заказами в днях, конкурентоспособность фирмы (в баллах).
Перспектива "Бизнес-процессы" призвана измерить эффективность выполняемых в компании бизнес-процессов и характеризуется, как правило, ярко выраженной отраслевой спецификой (специфика организации бизнес-процессов крупного машиностроительного предприятия значительно отличается от специфики организации бизнес-процессов небольшой торговой компании). К числу типовых индикаторов по этой перспективе можно отнести средний срок обработки и выполнения заказа, долю брака, число реклама-ций, отклонение план\факт по затратам, долю своевременных поставок, среднее время и стоимость выполнения отдельных процессов, производительность труда, показатели оборачиваемости (склада, дебиторской задолженности, кредиторской задолженности).
Перспектива "Инфраструктура \ Сотрудники" предназначена для оценки обеспеченности компании необходимой инфра-структурой (оборудование, здания, программное обеспечение, базы данных и информации) и человеческим капиталом. К числу типовых показателей можно отнести степень изношенности мощностей (как инфраструктуры, так и человеческого капитала), степень авто-матизации отдельных процессов, текучесть кадров, число рационализаторских предложений, затраты на персонал (заработная плата и повышение квалификации), индекс удовлетворенности персонала.
Пример системы показателей на основе методологии Balanced Scorecard представлен на рис. 4.

Рис. 4 Пример системы показателей Balanced Scorecard
Причинно-следственная цепочка системы Balanced Scorecard реализуется при разработке стратегии компании. В рамках модели Balanced Scorecard разработка стратегии начинается с ответа на вопрос: "Какие параметры финансового состояния будут приемлемыми для нас и наших учредителей (перспектива "Финансы \ Экономика")?". Второй вопрос звучит так: "Как мы должны выглядеть в глазах наших клиентов (по сравнению с конкурентами), чтобы достичь тех финансово-экономических целей, которые мы перед собой поставили?". Третий вопрос - "Как должны выглядеть наши процессы, чтобы мы смогли достичь тех целей, которые мы перед собой поставили по перспективе "Рынок \ Клиенты"? И, наконец, четвертый вопрос звучит так: "Какие инфраструктура и сотрудники нам необходимы для достижения целей по перспективе "Бизнес-процессы"?
Типовая последовательность разработки стратегии компании при использовании модели Balanced Scorecard состоит из следую-щих этапов:
Разработка базовой стратегической ориентации компании (миссия, система ценностей компании, принципиальные направления развития)
Определение стратегических целей, индикаторов и целевых значений индикаторов по перспективе "Финансы \ Экономика"
Определение стратегических целей, индикаторов и целевых значений индикаторов по перспективе "Рынок \ Клиенты"
Определение стратегических целей, индикаторов и целевых значений индикаторов по перспективе "Бизнес-процессы"
Определение стратегических целей, индикаторов и целевых значений индикаторов по перспективе "Инфраструктура \ Сотрудники"
Построение причинно-следственной цепочки стратегических целей компании
Разработка мероприятий, необходимых для достижения стратегических целей, определение бюджетов, сроков и ответственных за реализацию мероприятий
Общая схема разработки стратегии компании на основе модели Balanced Scorecard представлена на рис. 5.

Рис. 5 Общая схема разработки стратегии компании на основе модели Balanced Scorecard
Как это можно реализовать?
Мы рекомендуем своим клиентам разрабатывать систему Balanced Scorecard в ходе внутрифирменного семинара с привле-чением сторонних консультантов, обеспечивающих координацию процесса, методологическую правильность прохождения всех семи этапов и - что немаловажно - независимый взгляд на проблемы и перспективы компании. Как правило, семинар начинается с вводно-го блока, на котором подробно излагаются нюансы построения системы Balanced Scorecard, типовые проблемы, связанные с исполь-зованием этой системы, и пути их решения, а также примеры построения этой модели в других компаниях. Далее в ходе работы в малых группах (2-4 группы в зависимости от числа участников команды и специфики проблем) сотрудники компании поочередно работа-ют над каждым из семи этапов. После обсуждения задач каждого этапа и выработки решения в группах (2-4 решения) осуществляется обмен мнениями и путем синтеза вырабатывается решение для компании в целом. После этого участники переходят к следующему этапу. Например, на этапе разработки стратегических целей обсуждаются все формулировки, определенные в ходе мозгового штурма в группах, и после этого вырабатывается компромиссный вариант. Задача консультантов - управление дискуссией, протоколирование результатов, а также предложение своих вариантов и рекомендаций.
Рассмотрим пример построения системы Balanced Scorecard в компании с условным названием "Омега". Компания работает в сфере деревообработки, выпуская три основных вида продукции в многочисленных вариантах - деревянные окна, деревянные двери и клееный брус (промежуточный продукт, который также продается на сторону).
Этап 1. Разработка базовой стратегической ориентации компании
Компания позиционируется в дорогом ценовом сегменте, стремясь создавать высококачественную продукцию (исключитель-но из древесины), ориентированную на удовлетворение индивидуальных потребностей клиентов. Базовыми ценностями компании являются постоянное повышение качества производимой продукции, максимально быстрое выполнение заказов, командная работа персонала и демократичный стиль менеджмента.
Проведенный SWOT-анализ (анализ сильных и слабых сторон, возможностей и угроз) позволил сформулировать основные достижения и проблемы, а также оценить имеющиеся направления развития компании (см. рис. 6).
Strengths / Сильные стороны
Гибкость производственной технологии
Состояние производственных мощностей
Качество готовой продукции
Ассортимент продукции, возможность удовлетворения индивидуальных запросов
Квалификация кадров
|
Weaknesses / Слабые стороны
Организация системы продаж
Скорость обработки заказа
"Раскрученность" брэнда
Рентабельность капитала
Взаимоотношения с местными органами власти
|
Opportunities / Возможности
Рост спроса на индивидуальные окна на российском и украинском рынках
Рост платежеспособности клиентов на российском и украинском рынках
|
Threats / Угрозы
Снижения объема продаж на белорусском рынке
Активизация конкурентов
Рост таможенных пошлин (экспорт/импорт)
|
Рис. 6 SWOT-анализ компании "Омега"
Позиции базовой стратегической ориентации компании сформулированы следующим образом:
сохранять достигнутые преимущества производственного и технологического характера (прежде всего, гибкость производст-венной технологии, хорошее состояние производственных мощностей, наличие собственного производства бруса), оставаться в классе "премиум" по продуктовой группе "Окна",
активно инвестировать в маркетинг (улучшать имидж, повышать узнаваемость брэнда, развивать систему сбыта в России и в Украине),
последовательно изучать запросы отдельных целевых групп с целью разработки "оптимального" окна для каждой целевой группы,
удерживать квалифицированные кадры и постоянно повышать квалификацию персонала,
сохранять приверженность принципам командной работы и демократизма менеджмента.
Этап 2. Определение стратегических целей, индикаторов и целевых значений индикаторов по перспективе "Финансы \ Экономика" (Какие параметры финансового состояния будут приемлемыми для нас и наших учредителей?)
Предложение: "Увеличить продажи"
Оценка предложения: В ходе обсуждения было решено, что сам по себе рост продаж не является информативным показателем фи-нансовой стабильности предприятия. Рост продаж, как правило, сопровождается ростом затрат. Поэтому цель, связанная с увеличением доли прибыли в выручке, оказалась более предпочтительной. Кроме того, сама по себе цель "Увеличить продажи" относится скорее к перспективе "Рынок / Клиенты".
Предложение: "Снизить затраты"
Оценка предложения: Затраты в данном бизнесе - один из решающих факторов. Чтобы выжить на рынке, компания должна прикла-дывать перманентные усилия к управлению затратами. Проблематичным в отношении формулировки "Снизить затраты" является то обстоятельство, что экономичная работа предприятия во все времена и при всех стратегиях является одной из самых важных целей. Другими словами, снижение затрат является само собой разумеющимся фактором успеха. Кроме того, постановка такой цели, как "Снизить затраты" может предполагать собой ряд негативных моментов (например, снижение уровня качества продукции). Еще одна проблема связана с размером необходимого снижения затрат. Если ставится задача снизить затраты по всему предприятию в целом на 10%, то как в этом отношении должны работать отдельные подразделения - снижать свои затраты на 10%? Или есть такие подраз-деления (например, в конструкторские разработки, в которые наоборот следует инвестировать, увеличивая в данный момент их затраты?). В перспективе "Финансы \ Экономика" цели, связанные с затратами, являются столь важными, как и цели в области выручки или прибыли. С одной стороны, при постановке такой общей цели, как "Снизить затраты", следует подумать о том, как эта цель связана с целями в перспективах "Клиенты \ Рынок", "Процессы" и "Инфраструктура \ Сотрудники". Эта связь должна быть четко обозначена через построение причинноследственной цепочки. С другой стороны, следует подумать над тем, какая формулировка лучше вписывается в существующую стратегию. С точки зрения руководства фирмы, формулировка "Снизить затраты" может привести к необду-манному снижению затрат как самоцели. Эта формулировка была преобразована в формулировку "Добиться конкурентоспособной структуры выручки" (доля прибыли, доля прямых затрат и доля косвенных затрат в выручке).
Предложение: "Обеспечить достаточную ликвидность"
Оценка предложения: Достаточная степень ликвидности - необходимое условие успешности оперативной деятельности предпри-ятия. Значение коэффициентов ликвидности 2 и 3 степени в течение прошлого было неудовлетворительным, поэтому руководство компании придает этой цели стратегическое значение.
Предложение: "Увеличить рентабельность капитала"
Оценка предложения: Фирма может измерять эффективность своего бизнеса такими индикаторами, как рентабельность совокупного капитала - ROI {(чистая прибыль + проценты)/совокупный капитал} или рентабельность собственного капитала - ROE {чистая при-быль/собственный капитал}.
Предложение: "Увеличить величину денежного потока (Cash Flow)"
Оценка предложения: Цель "Увеличить величину денежного потока (Cash Flow)" связана с целью "Обеспечить достаточную ликвид-ность". Однако коэффициенты ликвидности (1-й, 2-й и 3-й степени) характеризуют платежеспособность предприятия на конкретную дату, но не информируют о движении денежных средств за период. Помимо абсолютного значения денежного потока (Cash Flow) эффективность бизнеса характеризует показатель CFROА (Cash Flow Return on Assets), который рассчитывается как соотношение де-нежного потока (поступления - выплаты по основной деятельности) и величины активов.
Предложение: "Не производить брак"
Оценка предложения: Предложение использовать в качестве цели формулировку "Не производить брак" вызвало со стороны руководства фирмы бурные дискуссии (стоит ли включать такую цель в перспективу "Финансы"). Руководитель от дела сбыта считал, что - цель, относящаяся к перспективе "Бизнес-процессы". "Однако, если мы не производим брак, мы экономим на затратах, а экономия на затратах - это типично финансовая цель!", - парировал директор производства. При подобных дискуссиях важно не путать понятия причины и следствия. Производство без брака - это причина (относящаяся к перспективе "Бизнес-процессы"), которая имеет следствие - повышение степени удовлетворенности клиентов ("Рынок \ Клиенты") и снижение затрат (Финансы \ Экономика"). Таким обра-зом, цель "производить без брака" относится к категории "процессных" целей. Однако может ли такая цель рассматриваться при построении Balanced Scorecard как стратегическая цель? Есть ли у фирмы в этом отношении на самом деле острая необходимость? "К лучшим результатам работы можно стремиться всегда", - высказал свое мнение директор фирмы, - "но, честно говоря, в отношении брака мы и так смотримся достаточно неплохо. Я не думаю, что такая цель должна фигурировать в нашем Balanced Scorecard. За счет дальнейшего снижения доля брака мы вряд ли достигнем дополнительного преимущества перед конкурентами".
После обсуждения всех формулировок стратегических целей по перспективе "Финансы \ Экономика" и расстановки приоритетов для окончательного варианта стратегических целей разрабатываются индикаторы, на основе значений которых руководство будет оцени-вать степень достижения целей. Каждая стратегическая цель может измеряться одним или несколькими показателями.

Далее индикаторам присваиваются целевые значения (как правило, в динамике). В рассматриваемой компании руководство анализи-рует полный пакет индикаторов системы Balanced Scorecard раз в полгода (отдельные показатели еженедельно, ежемесячно или ежеквартально). При разработке Balanced Scorecard заполняется следующая таблица:
| Стратегическая цель |
Индикатор |
Целевое значение |
| 1 полугодие |
2 полугодие |
Этап 3. Определение стратегических целей, индикаторов и целевых значений индикаторов по перспективе "Рынок \ Кли-енты" (Как мы должны выглядеть в глазах наших клиентов (по сравнению с конкурентами), чтобы достичь тех финансово-экономических целей, которые мы перед собой поставили?)
Предложение: "Улучшить качество"
Оценка предложения: Цель "Улучшить качество" относится к числу тех общих целей, которые очень часто встречаются в создавае-мых Balanced Scorecard. При обсуждении такой цели важно добиться четкой конкретизации - на каких аспектах качества компания должна сконцентрироваться с точки зрения достижения конкурентных преимуществ. Такие аспекты качества, как "шумоизоляция", "теплоизоляция", с успехом решены не только самой фирмой, но и основными конкурентами. После обсуждения участники команды сошлись на том, что для фирмы в настоящее время важны следующие аспекты качества - "эстетичность продукта (окна/двери)", "долговечность продукта (окна/двери)", "удобство (окна)", "экологичность продукта (окна)". Следует также отметить, что такая фор-мулировка цели, по сути, является синонимичной формулировке "Не производить брак", обсуждавшейся в рамках перспективы "Финансы / Экономика", и цели, связанные с повышением качества продукции, относятся, как правило, к перспективе "Бизнес-процессы".
Предложение: "Повысить степень удовлетворенности клиентов"
Оценка предложения: Повышение степени удовлетворенности клиентов предполагает наличие достоверной информации о предпоч-тениях клиентов по отдельным фокус-группам и разработки конструкции окна/двери, максимально адаптированной к потребностям и платежеспособности отдельных фокус-групп. Фирма сохраняет ориентацию на удовлетворение индивидуальных запросов своих кли-ентов (при одновременном наличии в продуктовом портфеле стандартных вариантов). Повышение степени удовлетворенности клиентов связано, прежде всего, с возможностью удовлетворения индивидуальных запросов клиентов (в течение приемлемого для клиента срока и по приемлемой для клиента цене).
Предложение: "Увеличить долю рынка"
Оценка предложения: Можно считать, что эта цель уже учтена в перспективе "Финансы \ Экономика" (в рамках цели "Увеличить продажи"). Во многих вариантах Balanced Scorecard цели, связанные с выручкой, и цели, связанные с долей рынка, объединяются в некую единую цель (например, "Продолжить рост продаж"). Однако следует учитывать, что рост продаж компании может быть связан как с "отвоеванием" доли рынка у конкурентов, так и с привлечением новых клиентов.
Предложение: "Увеличить объем продаж"
Оценка предложения: Эта формулировка, изначально обсуждавшаяся в пакете финансово-экономических целей, в конечном итоге была отнесена к перспективе "Рынок \ Клиенты". Достичь этой цели компания собирается за счет увеличения объема продаж на растущих российском и украинском рынках.
Предложение: "Увеличить число заказов"
Оценка предложения: Разработать стратегию - означает сконцентрироваться на определенных аспектах, а не решать все проблемы сразу. В ходе обсуждения было высказано мнение и, что компании следует сконцентрироваться на стратегически важных аспектах (развитии сбытовой сети и повышении узнаваемости брэнда, которые, в свою очередь будут способствовать и привлечению дополни-тельного объема заказов от клиентов).
Предложение: "Улучшить имидж"
Оценка предложения: Руководство фирмы считает, что эта цель автоматически достигается в том случае, если достигаются другие цели по перспективе "Рынок \ Клиенты". Вместе с тем, улучшению имиджа и повышению узнаваемости брэнда на данном этапе развития фирмы придается особое значение, поэтому эту цель было решено включить в качестве стратегической цели в разрабатывае-мый Balanced Scorecard.
| Стратегическая цель |
Индикатор |
| Увеличить объем продаж |
Выручка по Беларуси, Выручка по России (планируется некоторый рост), Выручка по Украине (планируется значительный рост), Темп роста совокупной выручки (%) |
| Увеличить долю рынка |
Доля рынка по Беларуси, Доля рынка по России, Доля рынка по Украине |
| Улучшить имидж |
Затраты на рекламу (в рамках активных маркетинговых инвестиций), Объем продаж новым клиентам |
| Повысить степень удовлетворенности клиента |
Индекс удовлетворенности клиентов (путем опроса на основе специально разработанной анкеты), Объем повторных продаж |
Этап 4. Определение стратегических целей, индикаторов и целевых значений индикаторов по перспективе "Бизнес-процессы" (Каким критериям (затраты, время, качество) должны соответствовать наши процессы, чтобы мы смогли достичь тех целей, которые мы перед собой поставили по перспективе "Рынок \ Клиенты"?)
Предложение: "Ускорить время обработки заказа"
Оценка предложения: Повышению степени удовлетворенности клиентов будет способствовать сокращение времени обработки заказа (согласование технических и финансовых условий, расчет плановой калькуляции, составление договора). В настоящее время конкуренты компании выполняют процесс обработки заказа, поступающего от клиента, быстрее, поэтому директор фирмы обращает на этот фактор особое внимание.
Предложение: "Сохранить гибкость производственной технологии"
Оценка предложения: Гибкость производственной технологии является одним из самых важных конкурентных преимуществ фирмы. Имеющееся оборудование позволяет производить окна и двери самых разнообразных конструкций, ориентируясь на индивидуальные запросы клиентов. Поэтому соответствующее техническое обслуживание производственного оборудования является залогом сохра-нения этого конкурентного преимущества.
Предложение: "Ускорить время выполнения процессов"
Оценка предложения: "Ускорить выполнение бизнес-процессов" - это цель, которая всегда будет правильной. Последовательная оптимизация процессов служит достижению этой цели. Однако руководство компании решило, что в ближайшее время стратегическое значение этой цели придавать вряд ли стоит (может быть, за исключением процессов, связанных с разработкой новых вариантов про-дуктов, или процесса обработки заказа).
Предложение: "Минимизировать объем отходов участка распиловки"
Оценка предложения: Объем отходов древесины на участке распиловке в настоящее время слишком высок (это связано как с недостаточно высоким качеством закупаемой древесины, так и с проблемами технологического характера (неотлаженное оборудование, низкая мотивация персонала). За счет оптимизации работы участка распиловки фирма надеется снизить величину материальных затрат.
Предложение: "Минимизировать входной брак по ресурсу "Древесина""
Оценка предложения: Фирма периодически сталкивается с проблемой низкого качества закупаемой у лесхозов древесины. Это свя-зано с несколькими факторами - зачастую лесхозы продают древесину частным фирмам по "остаточному принципу", равно как и само качество белорусской древесины (в частности, сосны) является достаточно низким.
Предложение: "Снизить стоимость закупок ресурса "Алюминий""
Оценка предложения: Снижение закупочных цен на ресурс "алюминий" призвано увеличить значение показатели рентабельности реализации (доля прибыли в выручке) и, по мнению руководства фирмы, возможно за счет соответствующих переговоров с поставщиками и поиска альтернативных поставщиков. Однако такая деятельность относится к числу "рутинных" задач службы снабжения. Вы-полнение этой цели необходимо для поддержания нормальной деятельности фирмы. Такого рода базовые требования, как правило, не должны зависеть от используемой фирмой стратегии. В результате дискуссий было решено все цели, связанные с работой службы снабжения, объединить в рамках формулировки "Улучшить работу отдела снабжения".
Предложение: "Повысить качество продукции"
Оценка предложения: Эта цель уже обсуждалась в рамках перспектив "Финансы \ Экономика" и "Рынок \ Клиенты". Следует сказать, что качество продукции в настоящее время рассматривается как сильная сторона фирмы (см. SWOT-анализ), однако стремление фирмы к постоянному совершенствованию (continuous improvement) заложено в базовую стратегическую ориентацию. Кроме того, фирма четко осознает конкретные направления совершенствования качества продукции (см. перспективу "Рынок / Клиенты").
Предложение: "Усовершенствовать систему управленческого учета и бюджетирования"
Оценка предложения: В последние полгода система управленческого учета и система бюджетирования фирмы существенно улучши-лись, однако, ряд моментов директор хотел бы усовершенствовать. Речь идет, в частности, о повышении степени автоматизации систему управленческого учета и бюджетирования, о привязке системы премирования/депремирования ЦФО к результатам их деятель-ности (что требует разработки соответствующей системы индикаторов), об изменении политики распределения косвенных затрат по видам производимой продукции. Кроме того, существует острая необходимость в улучшении системы внутрифирменной отчетности (доработка формуляров, повышение "читабельности" отчетов).
| Стратегическая цель |
Индикатор |
| Повысить качество продукции |
Доля брака / Брус, Доля брака / Окна, Доля брака / Двери, Отклонение план/факт по производственной себестоимости |
| Сохранить гибкость производственной технологии |
Число вариантов по стандартному продукту / Окна, Число вариантов по стандартному продукту / Двери (возможность удовлетворения индивидуальных запросов (конструкция окна, используемые материалы, стеклопакет, лак/краска, фурнитура) клиентов фирма считает своим важным конкурентным преимуществом.) |
| Улучшить работу отдела снабжения |
Процент входного брака / Древесина (высокий входной брак по древесине - одна из самых значительных проблем во всей логистической цепочке фирмы), Стоимость м2 / Алюминий |
| Ускорить время обработки заказа |
Среднее время обработки заказа (среднее время обработки заказа складывается из продолжительности выполнения отдельных действий в отделе сбыта, отделе подготовки производства, отделе снабжения и в финансово-экономическом отделе) |
| Минимизировать объем отходов участка распиловки |
Объем отходов (м3), Доля отходов / Распиловка |
| Усовершенствовать систему управленческого учета и бюджетирования |
Баллы (max 10) по специально разработанному перечню критериев (степень автоматизации, оперативность, достоверность, возможность получения информации по нескольким "срезам" одновременно, наличие информации в разрезе ЦФО) |
Этап 5. Определение стратегических целей, индикаторов и целевых значений индикаторов по перспективе "Инфра-структура \ Сотрудники" (Какие инфраструктура и сотрудники нам необходимы для достижения целей по перспективе "Бизнес-процессы"?)
Предложение: "Набрать больше сотрудников в отдел продаж"
Оценка предложения: В пользу постановки такой цели свои аргументы приводил руководитель отдела маркетинга: "Большее число сотрудников в отделе продаж увеличит наш потенциал продаж, что имеет большое в конкурентной борьбе". Вообще говоря, увеличение числа сотрудников является так называемым "структурным" мероприятием", а не стратегической целью. Такое мероприятие может рассматриваться как одно из средств достижения цели "Увеличить продажи".
Предложение: "Повысить квалификацию сотрудников"
Оценка предложения: "Повысить квалификацию" - это одна из самых общих целей, которые предприятия могут использовать в рам-ках Balanced Scorecard. Повышение квалификации относится к самым общим целям большинства предприятий. Именно поэтому при постановке такой цели следует подумать о том, как именно она вписывается в стратегию. Квалификацию каких именно сотрудников следует повысить? Компания собирается уделить особое внимание, прежде всего, компетенциям своих маркетологов и сотрудников, занимающихся продажами.
Предложение: "Согласовывать цели с сотрудниками"
Оценка предложения: Согласование целей с сотрудниками фирмы следует рассматривать, скорее, как мероприятие, необходимой для достижения стратегически важной цели "Повысить удовлетворенность сотрудников".
Предложение: "Повысить удовлетворенность сотрудников фирмы"
Оценка предложения: Удовлетворенность сотрудников, работающих на фирме, в настоящий момент оценивается руководством как "достаточно высокая". Однако если анализировать ситуацию в отдельных подразделениях, но по косвенным признакам можно отметить определенные проблемы в отделе сбыта, в отделе подготовки производства, в бухгалтерии, на некоторых участках производства.
Предложение: "Реализовать на практике идею непрерывного совершенствования (continuous improvement)"
Оценка предложения: Руководство фирмы считает, что совершенствование компетенций персонала должно быть непрерывным и последовательным (как при езде на велосипеде - крутить педали нужно постоянно). Одно из самых важных требований к сотрудникам, работающим в компании - готовность к изменениям, стремление к постоянному повышению квалификации и социальных компетенций (работа в команде, коммуникабельность, гибкость, креативность). Достижению этой цели будет способствовать, в частности, реализация новых идей (проектов) - как внутри отдельных подразделений, так и межфункциональных (внедрение системы менеджмента каче-ства ISO 9000, повышение степени автоматизации системы управленческого учета и др.).
Предложение: "Сохранить приверженность принципам командной работы и демократизма менеджмента"
Оценка предложения: Система менеджмента фирмы базируется на принципах командной работы (коллегиальное решение проблем, реализация межфункциональных проектов, построение процессно-ориентированной организации, создание кружков качества) и демократизма менеджмента (обсуждение целей с подчиненными, выпуск внутрифирменной газеты, "плоская" организационная структура). Эти принципы рассматриваются как принципиальные (базовые).
Предложение: "Удержать технологов"
Оценка предложения: Цель была предложена директором по производству, озабоченным возможностью ухода двух ключевых спе-циалистов (технологов) к конкурентам, предлагающим этим сотрудникам более выгодные условия. Аналогичные проблемы имеют место быть и в других функциональных подразделениях. Было принято решение сформировать перечень ключевых специалистов и разработать мероприятия по их "удержанию" в компании.
| Стратегическая цель |
Индикатор |
| Повысить удовлетворенность сотрудников фирмы |
Индекс удовлетворенности сотрудников (на основе специально разработанного чек-листа, включающего перечень критериев, важных для удовлетворенности сотрудников, работающих на предприятии, с присвоением отдельным критериям весов и расчетом взвешенной сумму баллов по каждому сотруднику), Число претендентов на ключевые должности |
| Повысить квалификацию сотрудников |
Затраты на обучение персонала, Рост прибыли |
| Сохранить приверженность принципам командной работы и демократизма менеджмента |
Число общих собраний в квартал (коллегиальность работы измеряется числом собраний (общефирменных, внутри- и межфункциональных), на которых совместно решаются те или иные проблемы), Индекс удовлетворенности сотрудников |
| Реализовать на практике идею непрерывного совершенствования |
Число рационализаторских предложений, Число реализуемых проектов (фирма стремится к тому, чтобы каждый сотрудник помимо решения текущих ("рутинных") задач был вовлечен в тот или иной проект) |
| Сохранить ключевых специалистов |
Средняя заработная плата ключевых специалистов |
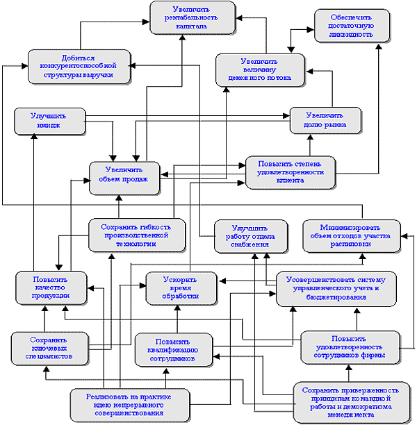
Этап 6. Построение причинно-следственной цепочки стратегических целей
После определения стратегических целей по каждой перспективе, разработки показателей по каждой цели и присвоения показателям целевых значений выстраивается причинно-следственная цепочка целей компании. На нижнем уровне системы целей располагаются цели перспективы "Инфраструктура \ Сотрудники", служащие средством реализации целей перспектив "Бизнес-процессы", "Рынок \ Клиенты" и "Финансы \ Экономика" (см. рис. 7).

Рис. 7 Причинно-следственная цепочка стратегических целей компании "Омега"

Этап 7. Разработка мероприятий, необходимых для достижения стратегических целей, определение бюджетов, сроков и ответственных за реализацию мероприятий
Разработка системы Balanced Scorecard завершается разработкой мероприятий, реализация которых необходима для достижения поставленных стратегических целей. Для разработанных мероприятий, как правило, определяется бюджет, сроки выполнения и ответственное лицо. Тем самым модель Balanced Scorecard прокладывает "мостик" из стратегического планирования в планирование оперативное. Информацию этапа 7 удобно представлять в виде следующей таблицы:
| Стратегическая цель |
Индикаторы |
Целевое значение |
Мероприятия |
Ответственный |
Бюджет |
Сроки |
Каталог мероприятий компании "Омега"
Дополнительные возможности
Дополнительные возможности использования системы Balanced Scorecard состоят в так называемом "каскадировании" - разбиении системы показателей компании как бизнеса в целом на системы показателей для отдельных подразделений. Если компания построена по дивизиональному принципу или представляет собой холдинговую структуру, то Scorecard'ы разрабатыва-ются для отдельных дивизионов или направлений (см. рис. 8).

Рис. 8 Схема "каскадирования" в дивизиональных структурах
Если компания построена по функциональному принципу, то Scorecard'ы разрабатываются для отдельных структурных подразделений - снабжение, производство, маркетинг \ сбыт (см. рис. 9).

Рис. 9 Схема "каскадирования" в функциональных структурах
Примерный вариант системы Balanced Scorecard для сферы "Снабжение"
Финансы \ Экономика
отклонение "план-факт" по бюджету закупок
стоимость отдельных позиций А-ресурсов
величина кредиторской задолженности
оборачиваемость кредиторской задолженности
|
Рынок \ Клиенты
продолжительность простоев в производственном процессе из-за отсутствия необходимых ресурсов
число рекламаций из производственной сферы
доля брака в закупаемых ресурсах
|
Бизнес-процессы
число альтернативных поставщиков по каждому виду ресурсов
оборачиваемость (срок хранения) отдельных позиций ресурсов на складе
объем запасов отдельных позиций ресурсов на складе (в натуральном и стоимостном выражении)
величина транспортных затрат (перевозки, ремонт, …)
оперативность выполнения заказов производства
|
Инфраструктура \ Сотрудники
изношенность транспортных средств
величина затрат на хранение ресурсов
индекс удовлетворенности персонала
заработная плата
число рационализаторских предложений
затраты на обучение персонала
|
Примерный вариант системы Balanced Scorecard для сферы "Производство"
Финансы \ Экономика
отклонение "план-факт" по бюджету затрат (в разрезе ЦФО)
доля энергозатрат
доля материальных затрат
отклонение "план-факт" по производственной себестоимости единицы продукции
|
Рынок \ Клиенты
число рекламаций из "Маркетинг\Сбыт"
время выполнения заказа
оборачиваемость (срок хранения) запасов готовой продукции на складе
|
Бизнес-процессы
продолжительность простоев в производственном процессе
доля брака в НЗП
доля брака в готовой продукции
производительность труда сотрудников
средняя степень загрузки мощностей
|
Инфраструктура \ Сотрудники
состояние производственных мощностей
индекс удовлетворенности персонала
заработная плата
число рационализаторских предложений
производительность труда
затраты на обучение персонала
|
Примерный вариант системы Balanced Scorecard для сферы "Маркетинг \ Сбыт"
Финансы \ Экономика
отклонение "план-факт" по бюджету выручки (в разрезе ЦФО)
отклонение "план-факт" по бюджету коммерческих затрат (в разрезе ЦФО)
отклонение "план-факт" по бюджету поступлений (в разрезе ЦФО)
величина дебиторской задолженности
оборачиваемость дебиторской задолженности
|
Рынок \ Клиенты
число рекламаций от клиентов
индекс удовлетворенности клиентов
доля рынка
"раскрученность" брэнда
имидж фирмы
число новых клиентов
число постоянных клиентов
|
Бизнес-процессы
среднее время обработки заказа
величина транспортных затрат (перевозки, ремонт, …)
оборачиваемость (срок хранения) запасов готовой продукции на складе
рост объема продаж (%)
|
Инфраструктура \ Сотрудники
качество CRM-системы
индекс удовлетворенности персонала
заработная плата
число рационализаторских предложений
затраты на обучение персонала
|
В ходе каскадирования выстраивается комплексная система показателей, в которой показатели нижнего уровня "работают" на достижение целевых значений показателей верхнего уровня.
Ключевые факторы успеха
Для успешного внедрения системы Balanced Scorecard мы рекомендуем следовать следующим основным правилам:
Система Balanced Scorecard не должна разрабатываться руководителем в одиночку и втайне от сотрудников компании. Balanced Scorecard - это продукт работы команды. Совет для руководителя - согласовывайте цели с сотрудниками и привлекайте сотрудников к процессу постановки целей!
Будьте готовы к тому, что жизнеспособный вариант системы Balanced Scorecard сходу выработать не удастся. Разработка Balanced Scorecard - это итерационный процесс и, скорее всего, Вам потребуется n-ное количество уточнений и корректировок первого варианта, прежде чем система начнет работать.
Одна из основных сложностей при построении Balanced Scorecard - подбор адекватного показателя (показателей) для измерения той или иной стратегической цели. Та или иная проблема может быть трудноизмеримой вообще (например, готовность персонала к изменениям, атмосфера в коллективе, качество системы управленческого учета, имидж компании). Вторая проблема - сбор информации для расчета значения того или иного показателя может оказаться чрезмерно дорогим (например, расчет приемлемо точного значения доли рынка может потребовать от компании огромных усилий по сбору и обработки информации). В таких случаях для оценки проблемы используется текстовая информация, не выра-женная в форме индикатора (-ов).
По идеи создателей система показателей Balanced Scorecard для руководителя должна выполнять ту же задачу, что и доска приборов для пилота самолета - в краткой форме информировать о состоянии системы. Однако пилоту следует помнить о том, что помимо отслеживания значений индикаторов на доске приборов ему иногда все-таки нужно смотреть в окно, чтобы не утратить ощущение ситуации. Совет для руководителя - почаще покидайте письменный стол и анализи-руйте информацию, которая не представлена в виде показателей.
|