Федеральное агентство по образованию
Государственное образовательное учреждение
высшего профессионального образования
«Волгоградский государственный университет»
Факультет управления и региональной экономики
Кафедра менеджмента
Формирование имиджа фирмы
(на примере ЗАО «Волгоградский металлургический завод «Красный Октябрь»)
КУРСОВАЯ РАБОТА
по дисциплине «Основы менеджмента»
Выполнил(а):
студент(ка) гр. МТЗ-051 Горковенко Екатерина Сергеевна
Проверил(а):
старший преподаватель
Клочкова Людмила Вячеславовна
Волгоград
2009 г.
СОДЕРЖАНИЕ
ВВЕДЕНИЕ .............................................................................................................3
ГЛАВА 1. ТЕОРЕТИЧЕСКИЕ АСПЕКТЫ ФОРМИРОВАНИЯ ИМИДЖА ПРЕДПРИЯТИЯ…………………………………………………………………..7
1.1. ПОНЯТИЕ КОРПОРАТИВНОГО ИМИДЖА……………………………7
1.2. ПРЕСС-СЛУЖБЫ: ОРГАНИЗАЦИЯ РАБОТЫ И СОДРЖАНИЕ ДЕЯТЕЛЬНОСТИ………………………………………………………………..21
1.3. МЕТОДЫ И ПРИЕМЫ, ИСПОЛЬЗУЕМЫЕ ДЛЯ ФОРМИРОВАНИЯ ПОЛОЖИТЕЛЬНОГО ИМИДЖА ОРГАНИЗАЦИИ…………………………30
ГЛАВА 2. ФОРМИРОВАНИЕ ИМИДЖА ПРЕДПРИЯТИЯ НА ПРИМЕРЕ ЗАО «ВОЛГОГРАДСКИЙ МЕТАЛЛУРГИЧЕСКИЙ ЗАВОД «КРАСНЫЙ ОКТЯБРЬ»………………………………………………………………………..38
2.1. ВОЛГОГРАДСКИЙ МЕТАЛЛУРГИЧЕСКИЙ ЗАВОД «КРАСНЫЙ ОКТЯБРЬ»: ИСТОРИЯ ОБРАЗОВАИЯ И ВИДЫ ДЕЯТЕЛЬНОСТИ……....38
2.2. СОЗДАНИЕ ВНЕШНЕГО КОРПОРАТИВНОГО ИМИДЖА…………43
2.3. СОЗДАНИЕ ВНУТРЕННЕГО КОРПОРАТИВНОГО ИМИДЖА…….49
ЗАКЛЮЧЕНИЕ………………………………………………………………….54
СПИСОК ЛИТЕРАТУРЫ……………………………………………………….57
ПРИЛОЖЕНИЯ………………………………………………………………….60
ВВЕДЕНИЕ
К началу-середине 90-х годов XX века резко возросла озабоченность отечественных компаний тем, как они воспринимаются своими группами общественности. Современная организация, созданная для достижения конкретных целей, осуществляет свою деятельность в условиях разнообразных взаимодействий и взаимосвязей, в окружении, имеющем разнообразные интересы - экономические, политические, правовые, социальные и пр. К тому же организация постоянно находится в системе разнообразных воздействий, которые, несомненно, оказывают влияние на ее деятельность и принятые решения. Поэтому регулирование этих сложных взаимодействий и является одной из важнейших функций организации, обусловливающей успешность ее деятельности. Такая регуляция отношений с другими организациями, группами, общественностью в основном направлена на достижение взаимного доверия, гармонизацию отношений. Это предполагает специальное планирование и реализацию контактов и внешней информации на основе гибкого взаимодействия и обратных связей, то есть ПР-деятельность. В ПР-деятельности решаются разнообразные задачи, однако независимо от их вида и содержания, центральной все же является формирование позитивного имиджа и на его основе - сохранение репутации и выстроенных доверительных отношений. В последние годы в российских организациях начали активно создаваться подразделения по связям с общественностью, пресс-службы в числе главных целей которых – формирование имиджа организации. Корпоративный имидж, корпоративная марка занимают все больше внимания экономистов, маркетологов,журналистов, культурологов, политологов, лингвистов во всем мире.
Забиваем Сайты В ТОП КУВАЛДОЙ - Уникальные возможности от SeoHammer
Каждая ссылка анализируется по трем пакетам оценки: SEO, Трафик и SMM.
SeoHammer делает продвижение сайта прозрачным и простым занятием.
Ссылки, вечные ссылки, статьи, упоминания, пресс-релизы - используйте по максимуму потенциал SeoHammer для продвижения вашего сайта.
Что умеет делать SeoHammer
— Продвижение в один клик, интеллектуальный подбор запросов, покупка самых лучших ссылок с высокой степенью качества у лучших бирж ссылок.
— Регулярная проверка качества ссылок по более чем 100 показателям и ежедневный пересчет показателей качества проекта.
— Все известные форматы ссылок: арендные ссылки, вечные ссылки, публикации (упоминания, мнения, отзывы, статьи, пресс-релизы).
— SeoHammer покажет, где рост или падение, а также запросы, на которые нужно обратить внимание.
SeoHammer еще предоставляет технологию Буст, она ускоряет продвижение в десятки раз,
а первые результаты появляются уже в течение первых 7 дней.
Зарегистрироваться и Начать продвижение
Корпоративный, или организационный имидж – это образ организации в представлении групп общественности. Позитивный имидж повышает конкурентоспособность коммерческой организации на рынке. Он привлекает потребителей и партнеров, ускоряет продажи и увеличивает их объем. Он облегчает доступ организации к ресурсам (финансовым, информационным, человеческим, материальным) и ведение операций.
Позитивный имидж значим не только для коммерческих организаций. Госструктурам он обеспечивает поддержку населения, бизнеса, средств массовой информации. Университетам, больницам, фондам – помогает вести сбор средств/пожертвований, а также привлекать лучшие ресурсы из возможных. Так, например, широкая позитивная известность МГУ во всем мире – один из факторов развитой глобальной телекоммуникационной системы, которой он располагает.
Высокая значимость имиджа для успеха организации стимулирует развернутые исследования на эту тему. К ней неоднократно обращались зарубежные и российские исследователи в области ПР, рекламы и психологии: Доти Дороти, Б. Джи, Л.Браун, Х.Д. Карбреро Баркеро, Т.Н.Пискунова, Г.Г.Почепцов, И.В. Алешина и многие другие.
Работа по формированию, поддержке и оптимизации имиджа ведется сегодня не только для организаций и персон, но и для государств, а также регионов стран и мира. Глобализация рынков и методов деловой активности, развитие глобальных информационных коммуникаций, мощных систем поддержки решений обусловили резкий рост значимости работы все большего числа структур и организаций по созданию имиджа.
Имидж ассоциируется прежде всего с паблик рилейшнз (ПР, связи с общественностью). Паблик рилейшнз – самостоятельная функция менеджмента по установлению и поддержанию коммуникаций между организацией и ее группами общественности. Кроме того, к сфере своих полномочий относят имидж и те, кто занимается рекламой, маркетинговыми коммуникациями, корпоративными коммуникациями, отношениями со СМИ, организационным поведением и человеческими ресурсами организации, журналистикой. Имиджмейкер – термин, стоящий в одном ряду сегодня с ньюз-мейкерами (журналистами) и ПР- специалистами.
Сервис онлайн-записи на собственном Telegram-боте
Попробуйте сервис онлайн-записи VisitTime на основе вашего собственного Telegram-бота:
— Разгрузит мастера, специалиста или компанию;
— Позволит гибко управлять расписанием и загрузкой;
— Разошлет оповещения о новых услугах или акциях;
— Позволит принять оплату на карту/кошелек/счет;
— Позволит записываться на групповые и персональные посещения;
— Поможет получить от клиента отзывы о визите к вам;
— Включает в себя сервис чаевых.
Для новых пользователей первый месяц бесплатно.
Зарегистрироваться в сервисе
Особое значение имидж имеет для крупных и/или хорошо известных организаций. Такая организация – на виду общественности и в центре внимания СМИ. Ей некуда спрятаться от общественного порицания и невозможно бесследно раствориться в рыночной стихии. Поэтому крупные организации постоянно работают с общественным мнением, используя как собственные подразделения паблик рилейшнз/коммуникаций, так и привлекая внешние агентства.
Еще в начале 1980-х гг. более половины крупнейших компаний Великобритании вели исследования по имиджевой тематике. Аналогичные исследования ведут более 160 крупнейших европейских компаний. В США анализ корпоративного восприятия ведет журнал Fortune, в Австралии – National Business Bulletin.
В отделении Паблик Рилейшнз компании General Motors около двухсот сотрудников заняты работой непосредственно связанной с имиджем компании. В структуре корпоративного управляющего по коммуникациям Chase Manhatten Bank – около ста сотрудников, строящих коммуникации с целым спектром групп общественности всего мира. В компании Microsoft есть директор ПР, здесь работает собственная группа ПР численностью 15 человек. Кроме того, Microsoft – многолетний клиент ПР-агентства Waggener Edstrom, насчитывающего 289 чел. и получившего в 1996 году от Microsoft более $ 20 млн. за ПР-обслуживание. Эта работа направлена на обеспечение благоприятного поведения общественности в отношении организации.
Корпоративный имидж значим и в финансовом менеджменте. Имидж представляет собой неявный (нематериальный) актив, отражается в соответствующей статье (Intangibles: goodwill) активной части балансового отчета Североамериканских и Западноевропейских компаний в стоимостном выражении. Так, например, стоимостная оценка Goodwill (благорасположения) компании Mercedes-Benz в ее балансовом отчете на декабрь 1994 г. составила 19 миллионов нем.марок, или 11,2% от всей суммы неявных активов.
В период стабилизации отечественной экономики конкурентная борьба с западными производителями на внутреннем рынке, ценовая конкуренция почти всегда дополняется неценовой конкуренцией. Менеджеры используют новые способы и приёмы, направленные на повышение ликвидности и расширение производства. Среди них особое место занимают способы и методы управления связями с общественностью, в том числе создание положительного имиджа компании.
Объектом данного исследования является взаимодействие отраслевых хозяйственных организаций и общества в новых экономических условиях. В качестве предмета исследования выступает специфика управленческой деятельности по выполнению ПР-функций на промышленных предприятиях. Целью данной работы является уточнение теоретических положений организации ПР – деятельности промышленной компании на примере завода «Красный Октябрь». Для достижения данной цели было выполнено несколько задач:
- рассмотрены теоретические аспекты формирования имиджа компании;
- проанализированы существующие методы и приемы ПР, направленные на формирование положительного имиджа компании и наиболее часто используемые российскими компаниями;
- продемонстрировано их практическое использование на примере отдела по связям с общественностью Волгоградского металлургического завода «Красный Октябрь».
1. ТЕОРЕТИЧЕСКИЕ АСПЕКТЫ ФОРМИРОВАНИЯ ИМИДЖА ПРЕДПРИЯТИЯ
1.1. ПОНЯТИЕ КОРПОРАТИВНОГО ИМИДЖА
Термин «имидж» (от англ. image – образ, вид) означает целенаправленно формируемый образ какого-либо лица, явления, предмета, призванный оказать эмоционально-психологическое воздействие на кого-либо в целях популяризации, рекламы[1]
. Обратим внимание на несколько сущностных особенностей имиджа, вытекающих из приведенного определения. Во-первых, имидж – это образ. То есть категория, во многом относящаяся к сфере психологии. Во-вторых, речь идет о рекламе, популяризации – воздействии на отдельных людей и все общество в целом активными средствами убеждения Термин «имидж» используется в современных научных гуманитарных исследованиях и широко распространен в публикациях различного рода. В-третьих, поскольку образ формируется в результате целенаправленного воздействия, то сам процесс влияния на людей и общество есть процесс, по сути, политический, требующий участия государства и иных политических и общественных структур.
В сознании современных руководителей все более закрепляется представление об имидже как об определенной ценности, от которой зависит успешность деятельности любой организации. Это понятие активно используется в средствах массовой информации, в системе маркетинга, рекламы и связей с общественностью. Его относят к таким социальным объектам, как человек, группа людей или организация (например, имидж артиста, имидж членов правительства, имидж города, страны). Понятие имиджа имеет ряд близких по значению слов: мнение, рейтинг, репутация, образ, отношение, известность, слава, популярность, престиж, авторитет и т.п.
Местом рождения разработок в области имиджа признается Западная Европа, Северная Америка и Япония. Временем – 50-е годы ХХ столетия. Проблема имиджа в западных странах (главным образом в США) стала актуальной с 1950-х годов. В 60-х годах XX столетия в Америке и Европе был отмечен рост числа публикаций результатов исторических, социологических, философских и психологических исследований имиджа. К этому периоду относится так называемый "информационный взрыв", вызванный быстрым совершенствованием современных технологий. Таким образом, имидж как предмет научного исследования определяется в период, когда средства массовой коммуникации, по выражению С. Московичи, «меняют природу общества».
Первоначально имиджем занимались лишь крупные коммерческие структуры, и он сводился к ограниченному набору графических элементов фирменного стиля в сочетании с единым подходом к оформлению интерьеров, продукции; к созданию комплекса словесных приемов (названий, слоганов) в целях обозначения своей уникальности.
Однако со временем произошел переход от формальных приемов к сложным концептуальным решениям, а имидж из политики в области дизайна или системы идентификации превратился в тотальную коммуникацию. Сегодня имидж используется на развитых рынках мира во всех сферах деятельности, а не только во внешнем оформлении; учитывает непосредственные и опосредованные, реальные и предполагаемые, настоящие, прошлые и будущие факторы, способные оказать влияние на успех фирмы или проекта.
В отечественной литературе до 90-х годов прошлого века понятие "имидж" употреблялось исключительно в контексте критики западной социальной действительности. Несмотря на отсутствие использования этого термина в отечественной науке до конца 80-х годов, близкие по направленности исследования проводились в рамках психологии пропаганды, массовых коммуникаций, социального познания.
Исходя из общих характеристик имиджа, его функций и типов были разработаны обобщенные модели имиджа организации, имеющие сходную структуру. Разработчики этих моделей полагали, что общее впечатление об организации формируется на основании интегрирования различной информации о самой организации, ее деятельности, деловом общении, поведении сотрудников и пр. При этом авторы опирались на различные теоретические схемы или же проводили социо-психологические эмпирические исследования. По данным Меньщиковой В.В. и Утлика Э.П., наиболее важными для возникновения доверия к организации и, соответственно, формирования ее позитивного имиджа являются представления людей:
1) о финансовом положении организации («процветающая», «стабильная», «с высокими доходами» и пр.);
2) истории организации, фирмы, ее традициях и репутации («существует долгое время», «с традициями», «с ней имеют дело солидные фирмы» и пр.);
3) личности руководителя («во главе стоит солидный и порядочный человек», «прогрессивный, умный» и пр.);
4) паблисити - рекламной известности («хорошая реклама», «хорошие отзывы», «слышал много хорошего» и пр.);
5) заботе о персонале («паттернализм в руководстве», «сотрудники как члены семьи», «много свободы при высокой ответственности», «персонал спокоен за свое будущее» и пр.);
6) социальной ответственности перед обществом - качество работы, род деятельности, направленность на потребителя, клиента, забота о нем («обязательная», «выпускает добротную и нужную продукцию», «помогает неимущим» и пр.);
7) управлении организацией («с честью выходит из сложных ситуаций», «прогрессивное научно обоснованное управление» и пр.);
8) фирменном стиле («солидный офис», «красивая эмблема», «яркий слоган» и пр.);
9)этичности деятельности и отношений («честная», «открытая», «не обманывает клиентов» и пр.).
По данным Пискуновой Т.Н. основаниями для формирования позитивного имиджа организации и доверия к ней служат следующие обобщенные представления о:
1) качестве деятельности;
2) уровне комфортности деятельности;
3) цене услуг;
4) личности руководителя и его «команды»;
5) характеристиках персонала;
6) внешней атрибутике.
В работах Князева Т.В. был отмечен феномен склонности опираться на обобщенные оценки-представления типа: «организация-машина», «организация-организм», «организация-мозг», «организация-культура», «организация-политика», «организация-психическая тюрьма» и пр.
Имидж может быть несколько различным для различных групп общественности, поскольку желаемое поведение этих групп в отношении организации может различаться. Иначе говоря, одна и та же организация может по-разному восприниматься (или стремиться к специфическому восприятию) инвесторами, госструктурами, местной и международной общественностью. Например, для широкой национальной общественности предпочтительна гражданская позиция компании. Для международной общественности глобальные компании стремятся быть “корпоративными гражданами мира”. Для партнеров важна высокая конкурентность позиции. Кроме того, существует внутренний имидж организации – как представление персонала о своей организации. Можно сказать, организация имеет несколько имиджей: для каждой группы общественности – свой. Синтез представлений об организации различных групп общественности создает более общее и емкое представление об организации (рис. 1).

Рис. 1. Корпоративный имидж может быть различным для различных групп общественности.
Управление корпоративной маркой как направление теории и практики появилось в США более полувека назад. Сегодня его часто называют “управлением корпоративной идентичностью”. К настоящему времени в этой сфере уже сложился понятийный аппарат. Приведем основные понятия.
Видение – представление об окружающей действительности – настоящей или будущей. Формирование видения – одна из главных обязанностей руководителя организации. Для того, чтобы вести корабль через рыночную стихию нестабильности и неопределенности в верном направлении, капитан обязан знать, где он плавает.
Корпоративная миссия – общественно-значимый статус, социально значимая роль организации. Миссию можно рассматривать как стратегический инструмент, идентифицирующий целевой рынок и широко определяющий бизнес, или основную деятельность предприятия. Формулировка миссии отражается, в частности, на первых страницах годового отчета, буклетов и каталогов, звучит в выступлениях руководителей организаций. Миссия позволяет персоналу и руководителям взглянуть на деятельность организации “с высоты птичьего полета”, что необходимо для обеспечения ее долгосрочной конкурентоспособности. Кроме того, корпоративная миссия играет важную коммуникационную роль, как внутреннюю, так и внешнюю, информирования акционеров, поставщиков, потребителей и др.
Корпоративная индивидуальность – ценности, суждения и нормы поведения, разделяемые в компании и определяющие сущность индивидуальной корпоративной культуры. Корпоративная индивидуальность – это то, что компания есть на самом деле, аналог личности, индивидуальности человека.
Корпоративная идентичность – это то, что организация сообщает о себе, о своей индивидуальности. Все, что организация говорит, делает и создает, формирует ее идентичность. Это – продукты и услуги, формальные и неформальные коммуникации, политика компании, поступки ее персонала.
Корпоративный имидж – это восприятие организации группами общественности. Это то, какой видит организацию группа или группы. Корпоративный имидж возникает в результате восприятия общественностью комплекса коммуникационных сообщений, генерируемых организацией. Корпоративный имидж может базироваться на верованиях, так же, как и на фактах. Корпоративный имидж может быть позитивным, негативным, нечетким.
Имидж – это не только средство, инструмент управления, но и объект управления. Позитивный имидж, так же, как и паблисити, создается основной деятельностью компании, а также целенаправленной информационной работой, ориентированной на целевые группы общественности. Эта работа осуществляется в значительной мере посредством маркетинговых коммуникаций (паблик рилейшнз, реклама, личные продажи, стимулирование продаж). Работа по созданию имиджа ведется целенаправленно для каждой группы и различными средствами. Для крупных организаций при поддержке имиджа особенно важна работа с СМИ, поскольку крупный масштаб операций требует достаточно широкой известности, достижимой прежде всего с помощью масс-медиа.
Процесс управления корпоративным имиджем начинается задолго до разработки визуальных атрибутов организации (лого, фирменных бланков, интерьера, внешнего вида и манер сотрудников). Он начинается с формулировки видения, а затем миссии как социально-значимого статуса организации (рис. 2). Затем определяется корпоративная индивидуальность, или “личность” организации.

Рис. 2. Процесс формирования корпоративного имиджа
Организационный стиль – это образ жизни компании, то, как она “проводит” время, использует материальные, финансовые, информационные, человеческие и прочие ресурсы.
После определения “характера” компании принимается решение о том, как донести этот выгодно отличающийся от других “характер” до целевых групп. На этом этапе формируется корпоративная идентичность. Корпоративная идентичность – это система коммуникативных средств, – названий, символов, знаков, лого, цветов, мифов, ритуалов, – проецирующих, или отражающих индивидуальность компании. Корпоративная идентичность должна отражать миссию, структуру, бизнес и притязания компании.
И только в результате работы над корпоративной идентичностью – и использования корпоративных коммуникаций (маркетинговых, в т.ч.), возникает корпоративный имидж.
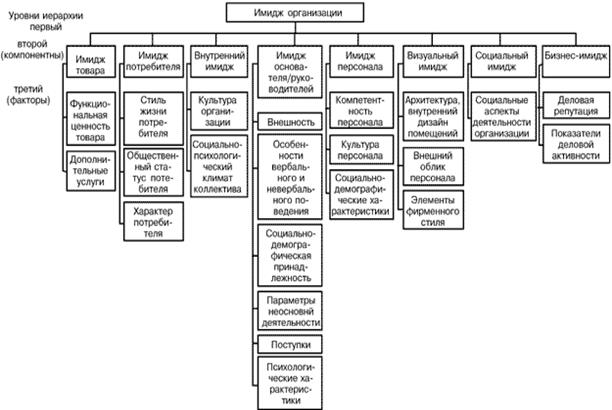
Неотъемлемым атрибутом любой системы является структура. Структура имиджа организации имеет иерархическое строение (рис. 1). Каждый уровень иерархии оказывает воздействие на соседний верхний уровень посредством композиции соответствующего вклада (приоритетов) элементов нижнего уровня по отношению к элементу верхнего уровня.

Рис. 3. Структура имиджа организации
Имидж товара (услуги). Имидж товара составляют представления людей относительно уникальных характеристик, которыми, по их мнению, обладает товар.
Имидж потребителей товара. Для товаров широкого потребления имидж пользователей товара включает представления о стиле жизни, общественном статусе и характере потребителей.
Стиль жизни представляет собой одну из характеристик образа жизни – индивидуальные социально-психологические особенности поведения и общения людей. Специалисты по социальной психологии выделяют три основных детерминанты стиля жизни: индивидуальные личностные ценности, или ценностные ориентации; интересы и мнения личности, демонстрирующие ее систему ценностей; активность личности.
Ценностные ориентации – твердые и стойкие убеждения в том, что определенная жизненная цель и определенные способы ее достижения являются наилучшими.
Интересы личности – актуальные потребности личности, то, что она считает для себя важным в окружающей среде.
Мнения касаются идей личности, того, что она думает о себе, об окружающей среде, политике, промышленности, экологии и т.д.
Активность личности – ее характерное поведение и манера проводить время.
Общественный статус потребителя – показатель положения потребителей товара в обществе, который основан на существовании таких социальных позиций, как пол, возраст, образование, профессия, жизненный цикл семьи и т.д., а также оценке значимости указанных позиций, выражаемых в понятиях “престиж”, “авторитет” и др.
Характер потребителей представляет собой совокупность устойчивых психологических черт личности, оказывающих влияние на ее поведение. Так, характер человека, можно описать при помощи таких присущих ему черт, как: жизнерадостность, коммуникабельность, уверенность в себе, консерватизм и т.д.
Внутренний имидж организации. Под внутренним имиджем организации понимают представления занятых о своей организации. Занятые рассматриваются здесь не только как фактор конкурентоспособности организации, одна из ключевых групп общественности, но и как важный источник информации об организации для внешних аудиторий. Основными детерминантами внутреннего имиджа являются культура организации и социально-психологический климат.
Культура организации. Управление персоналом в организации носит многоуровневый характер. Каждый уровень включает в себя ряд систем. Первый уровень – уровень социальной адаптации – включает системы подбора и обучения персонала, способствующие быстрому усвоению культуры организации, а также форм предметной деятельности (способов выполнения профессиональных обязанностей). В случае успешной адаптации новые работники становятся носителями культуры организации и в последующем передают ее новому поколению. Второй уровень структуры управления персоналом может быть назван “уровнем отношений”, так как его составляют система власти, или отношений руководства и подчинения; система внутренних коммуникаций, опосредующих отношения между руководителями и подчиненными, а также между работниками; и система взаимодействия (отношений) с внешней средой. И третий уровень – уровень мотивации – включает систему аттестаций – оценки работы персонала на основании принятых в организации критериев; систему вознаграждений; систему социальных трансферов (трудовых и социальных льгот); систему идентификации. Последняя имеет особое значение, так как идентификация работника со своей организацией означает, что личные цели и ценности работника совпадают с целями и ценностями организации, работник предан организации и испытывает чувство причастности к общему делу. Человек, разделяющий цели и ценности организации, при выполнении работы руководствуется собственной мотивацией, не требующей дополнительного стимулирования. Такой результат во многом достигается благодаря культивированию внешних признаков принадлежности к организации (элементов фирменного стиля, объектом которых может стать униформа), а также ряда других символов организации, таких как гимн, корпоративная легенда, основатель организации и т.д.
Социально-психологический климат в организации. Социально-психологический климат – социально-психологическое состояние коллектива, результат совместной деятельности людей, их межличностных отношений, детерминированных не столько объективными условиями, сколько субъективной потребностью людей в общении, и ее удовлетворением. Другими словами, социально-психологический климат организации можно рассматривать как удовлетворенность или неудовлетворенность членов организации межличностными отношениями, которая проявляется, по мнению БойкоВ.В., в таких групповых эффектах, как настроение и мнение коллектива, индивидуальное самочувствие и оценка условий жизни и работы личности в коллективе.
Имидж основателя и/или основных руководителей организации. Имидж основателя и/или основных руководителей (речь идет об индивидуальном имидже каждого руководителя) включает представления о намерениях, мотивах, способностях, установках, ценностных ориентациях и психологических характеристиках основателя (руководителей) на основе восприятия открытых для наблюдения характеристик, таких как внешность, социально-демографическая принадлежность, особенности вербального и невербального поведения, поступки и параметры неосновной деятельности, или точнее контекст, в котором действует(ют) основатель (руководители) организации.
Внешность. Внешность является наиболее открытой для наблюдения характеристикой человека, не требующей для своего опознания длительного времени, представляет собой один из источников невербальной информации о человеке. Внешность – понятие собирательное, внешний облик человека создают одежда, прическа, физические характеристики (тип телосложения и т.д.). Внешность в значительной мере влияет на то, что думают о человеке другие, так как люди склонны связывать отдельные внешние характеристики с определенными характерологическими чертами.
К особенностям вербального и невербального поведения относятся мимика, жестикуляция, улыбка, контакт глаз и, наконец, речь, которая характеризуется тембром, тоном, громкостью голоса, артикуляцией и произношением.
Социально-демографические характеристики – пол, возраст, уровень образования, доходы, жилье, жизненный цикл семьи и т.д.
Поступок – форма поведения человека в определенной ситуации. Именно поступки служат основой для выделения черт личности.
Параметры неосновной деятельности составляют социальное происхождение, этапы профессиональной карьеры, семейное окружение, интересы, мнения, активность личности вне работы (спорт, хобби, манера проводить отпуск и т.д.). Заполнить эту информационную ячейку очень важно, ибо, как считают западные имиджмейкеры: “Имидж строится не на абстрактных понятиях, а на небольших, но убедительных фактах из жизни личности”.
Имидж персонала. Имидж персонала – собирательный обобщенный образ персонала, раскрывающий наиболее характерные для него черты (см. табл. 2.).
Таблица 2. Характерные черты персонала организации и их основные переменные
| Компетентность |
Культура |
Социально-демографический профиль |
· Степень подготовленности человека к различным видам деятельности, или знания
· владение широким классом навыков
· опыт
· умение общаться с людьми и т.д.
|
· доброжелательность
· аккуратность
· вежливость
· терпимость
· внимательность
· эрудиция
· ответственность
· свободное владение языками и т.д.
|
· возраст
· уровень образования
· соотношение мужчин и женщин
|
Имидж персонала формируется, прежде всего, на основе прямого контакта с работниками организации. При этом каждый работник может рассматриваться как “лицо” организации, по которому судят о персонале в целом.
Визуальный имидж организации. Визуальный имидж организации – представления об организации, субстратом которых являются зрительные ощущения, фиксирующие информацию об интерьере и экстерьере офиса, торговых и демонстрационных залах, внешнем облике персонала, а также фирменной символике (элементах фирменного стиля).
На визуальный имидж организации оказывают влияние индивидуальные (эстетический вкус), психологические и этнические (символика цвета в различных национальных культурах) особенности восприятия предметов, в том числе одежды, помещений и их оформления. Кроме того, визуальный имидж организации находится под воздействием социальных факторов, таких как мода, мнение значимых других.
Социальный имидж организации. Социальный имидж организации – представления широкой общественности о социальных целях и роли организации в экономической, социальной и культурной жизни общества. Социальный имидж формируется посредством информирования общественности о социальных аспектах деятельности организации, таких как спонсорство, меценатство, поддержка общественных движений, участие в решении проблем экологии, занятости, здравоохранения и т.д, содействие конкретным лицам.
Бизнес-имидж организации. Бизнес-имидж организации – представления об организации как субъекте определенной деятельности. В качестве основных детерминант бизнес-имиджа предпринимательских организаций выступают деловая репутация, или добросовестность/недобросовестность (соблюдение этических норм бизнеса) в осуществлении предпринимательской деятельности, а также деловая активность организации, индикаторами которой являются: объем продаж; относительная доля рынка; инновационность технологии и степень ее освоения; патентная защита; разнообразие товаров; гибкость ценовой политики; доступ к сбытовым сетям.
Имидж организации обладает относительной стабильностью. Требуется длительное время и большие усилия, чтобы изменить представления людей, так как человек всегда идет по пути достижения максимальной внутренней согласованности. Согласно теории когнитивного диссонанса (Фестенгер, 1957 г.), представления, чувства и идеи, вступающие в противоречие с другими представлениями, чувствами и идеями индивида, приводят к нарушению гармонии личности, к ситуации психологического дискомфорта. Испытывая потребность в достижении внутренней гармонии, человек готов предпринимать различные действия, которые способствовали бы восстановлению утраченного равновесия. Поэтому очень важно, чтобы каждый элемент структуры имиджа был информационно заполнен самой организацией. В противном случае, массовое сознание, в силу определенных стереотипов, наполнит содержанием недостающий элемент самостоятельно, что не всегда может пойти на пользу организации: в последующем, внедряя в массовое сознание новую информацию, придется преодолевать барьер уже существующей установки.
1.2. ПРЕСС-СЛУЖБЫ: ОРГАНИЗАЦИЯ РАБОТЫ И СОДРЖАНИЕ ДЕЯТЕЛЬНОСТИ
Как уже упоминалось выше позитивный имидж, так же, как и паблисити, создается основной деятельностью компании, а также целенаправленной информационной работой, ориентированной на целевые группы общественности. Эта работа осуществляется в значительной мере посредством маркетинговых коммуникаций (паблик рилейшнз, реклама, личные продажи, стимулирование продаж). Работа по созданию имиджа ведется целенаправленно для каждой группы и различными средствами. Для крупных организаций при поддержке имиджа особенно важна работа с СМИ, поскольку крупный масштаб операций требует достаточно широкой известности, достижимой прежде всего с помощью масс-медиа. Именно поэтому основные функции по созданию имиджа организации, как правило, возлагаются на пресс-службы предприятия или отделы по связям с общественностью. Как показывает практика, на российских предприятиях структурные подразделения, занимающиеся формированием положительного имиджа, называются именно пресс-службы, поэтому мы в данной работе будем использовать это название.
Пресс-служба является связующим звеном, обеспечивающим обмен информацией между обществом и организацией, на базе которой создана данная пресс-служба.
В своей книге «Связь между правительством и прессой» Стивен Хесс пишет, что представителям по связям со СМИ необходимы выносливость, любознательность, доброжелательность, хорошая память, вежливость, стойкость в условиях стресса, понимание человеческой психологии, способность предугадать и уладить процедурные детали. Так же полезна способность быстро запоминать факты. Официальный представитель должен уметь действовать в непредсказуемых ситуациях, справляться одновременно с несколькими задачами, уметь работать в условиях, когда его/её постоянно отвлекают, уметь быстро реагировать, быть беспристрастным по отношению к репортёрам – то есть на отдавать никому предпочтения. Кроме того, официальный представитель должен быть человеком высокой персональной этики.
Важно, чтобы пресс-секретарь поддерживал доверие к себе и к должностному лицу, которое он представляет. Для эффективной работы пресс-секретаря необходимо, чтобы ему доверяла пресса; ему или ей не будут верить, если журналисты в прошлом получали ответы, которые вводили их в заблуждение.
В последнее время работа пресс-секретаря становится всё более трудной из-за быстроты появления новостей и необходимости обеспечения их круглосуточной доступности. В обязанности официального представителя входит решать, кто в какой ситуации должен делать сообщение.
Помимо задачи о предоставлении информации на официальном представителе лежит обязанность делать работу журналистов как можно более удобной.
Таким образом, работа пресс-секретарей требует согласования многочисленных отношений – с должностным лицом, которого он или она представляет, с остальной частью высокопоставленного государственного аппарата, с прессой, с «несменяемыми» чиновниками, особенно если он или она являются политическим назначенцем. Кроме того, официальный представитель должен уметь оказываться вблизи своего руководителя, когда может быть ему полезен, и находится в тени, когда его руководитель находится в центре внимания прессы.
Работу пресс-службы организации можно условно поделить на две сферы: внутренняя и внешняя. Внутренней сферой является сама организация (например: региональная областная организация). Внешней сферой является все то, что окружает организацию.

Рис.4. Сферы деятельности пресс-службы
В связи с вышесказанным, главной целью работы пресс-службы организации является:
- Освещение деятельности организации в средствах массовой информации и формирование посредством этого положительного имиджа организации.
- Создание единого информационного потока внутри организации и от организации.
Внутри организации пресс-секретарь территориальной организации взаимодействует с пресс-секретарями первичных и местных организаций и формирует внутреннее информационное поле. Это поле представляет собой хорошо отлаженные коммуникационные линии для передачи оперативной информации.
Во внешней сфере – СМИ, органы государственной власти различных уровней, общественные организации, коммерческие организации.
Официальный представитель по связям со СМИ, как и сотрудник (руководитель) пресс-службы должен быть знаком с позицией должностного лица по разнообразным вопросам и иметь прямой доступ к данному должностному лицу. Официальный представитель должен обладать возможностью сообщать неотложные новости непосредственно должностному лицу в любое время, минуя личного секретаря, помощника или иных третьих лиц. Несмотря на то, что такая неограниченная возможность доступа может вступать в противоречие с установленным порядком субординации, именно данная возможность позволяет организации быстро реагировать на вопросы, связанные со СМИ.
Представитель по связям со СМИ так же должен участвовать в принятии решений, для того, чтобы лица, определяющие политику, понимали, как повлияют, предложенные ими действия на взаимоотношения с общественностью. Если представитель по связям со СМИ не участвовал в разработке решения, ему (ей) будет трудно понять контекст данного решения и разъяснить его СМИ.
По словам Йони Инмана из Национальной ассоциации сотрудников государственных пресс-служб (НАСГП): «Если государственный чиновник планирует предпринять какое-либо действие, вам необходимо знать, как оно будет воспринято. Лучше пригласить специалиста по распространению информации для участия в обсуждении на ранних стадиях работы, чем столкнуться с необходимостью исправлять положение задним числом, имея дело с неожиданно отрицательной общественной реакцией, возникшей из-за того, что специалист, чувствующий общественное настроение, вовремя не был подключён к работе».
Функции определяются творческим подходом к своей работе. Можно ограничиться лишь контактами со СМИ по мере необходимости, а можно стать для всех СМИ постоянным источником информации о деятельности вашей организации.
Пресс-секретарю территориальной организации необходимо налаживать связи с первичными организациями, а также координировать их работу при проведении совместных мероприятий. Кроме того, взаимодействовать с пресс-секретарями других территориальных организаций при организации межрегиональных и общереспубликанских мероприятий. По утверждению эксперта по вопросам президентской системы правления Стивена Хесса, 50 процентов времени официального представителя по связям с прессой на федеральном уровне США обычно занимают ответы на вопросы журналистов; 25 процентов времени уходит на дела ведомства и на то, чтобы быть в курсе событий, ещё 25 процентов – на подготовку материалов и мероприятий.
Основные функции пресс-службы:
-Освещение мероприятий проводимых организацией в СМИ.
-Постоянное информирование СМИ о деятельности организации: организационные изменения, участие в общественно значимых мероприятиях и проектах, сотрудничество организации с органами власти.
-Организация совместно со СМИ общественных акций, подготовка программ на ТВ и радио.
-Сотрудничество с изданиями (можно договориться о том, чтобы организации предоставляли отдельную полосу в газете)
-Организация брифингов, пресс-конференций.
-Формирование состава пресс-центра и организация его работы во время мероприятий.
-Формирование круга "доверенных" журналистов, которые будут постоянно сотрудничать с вашей организацией.
-Подготовка информационных материалов и имиджевых статей, пресс-релизов, справок и других материалов, касающихся деятельности организации.
-Организация интервью руководителя организации или руководителей программ для СМИ (перед публикацией интервью в газете необходимо его считать и исправить обнаруженные ошибки).
-Консультации с руководителем организации и аппаратом по вопросам отношений с прессой и потенциальной реакции СМИ на предложенные решения.
-Контроль за подготовкой выступлений, или, по меньшей мере, пересмотр готовых речей и сообщений.
-Отслеживание (мониторинг) всех материалов (статей и видеоматериалов, по радиопрограммам - название радиостанции, название программы, дата, время выхода и краткое содержание) вышедших в СМИ. Создание архива.
-Анализ эффективности проведенного мероприятия и выработка рекомендаций на будущее.
-Формирование базы данных СМИ и отслеживание изменений на рынке СМИ своего региона.
-Организация транспортного обеспечения и размещения в гостинице приезжих журналистов.
-Аккредитация журналистов.
-Сотрудничество с организациями, осуществляющими защиту прав и интересов журналистов и СМИ в своем регионе.
-Сотрудничество с пресс-службами, департаментами по связям с общественностью органов власти в регионе.
-Сотрудничество с пресс-службами общественных организаций и проведение совместных акций.
-Написание статей в газетах и журналы (по мере необходимости).
-Выпуск собственного печатного издания. (Как правило, выходят небольшим тиражом, и распространяется среди членов организации).
-Участие в создании фирменного стиля, собственной рекламной продукции (бланки, визитки, плакаты, сувенирные календари, буклеты, брошюры и т.д., и т.п.).
Пресс-служба является структурным подразделением аппарата (например, областного комитета). Руководитель пресс-службы и (или) пресс-секретарь подчиняется непосредственно руководителю организации и взаимодействует со всеми структурными подразделениями организации.
Существует множество вариантов состава пресс-службы в зависимости от масштабов деятельности организации и организационной структуры. Но, как показывает опыт, во время текущей работы (когда нет крупных мероприятий) достаточно пресс-секретаря и его помощника. При проведении массовых мероприятий и акций необходимо сформировать пресс-центр, привлекать пресс-секретарей первичных или региональных организаций. Пресс-секретари первичных организаций являются потенциальными сотрудниками пресс-службы. Пресс-секретарь постоянно поддерживает с ними связь: информирует о важных событиях, новых программах, проводит семинары и мастер-классы.
При определении статуса официального представителя ответственность в первую очередь ложится на чиновника или должностного лица, которого он или она представляет. Это должностное лицо совместно со своим представителем должно выработать принципы организации пресс-службы, определить её обязанности.
При этом должностное лицо должно принять решения по следующим вопросам:
·Насколько доступным/ой для прессы он/она хочет быть?
·Каковы будут отношения официального представителя с другими членами аппарата данного должностного лица?
·Необходимо так же рассмотреть более мелкие вопросы:
·Как часто он или она будут давать интервью?
·Как часто он или она будут проводить пресс-конференции?
·Может ли официальный представитель выступать от его/её лица? Или только сам руководитель организации будет давать брифинг для журналистов?
В идеале руководящее лицо открыто для прессы, часто проводит пресс-конференции и имеет официального представителя, который может говорить от его/её имени.
«Для того, чтобы пресс-секретарь работал эффективно, он должен быть доступен для журналистов, хорошо информирован и должен верить в важность прессы в условиях демократии, - считает Ди Ди Майерс, бывший пресс-секретарь президента Билла Клинтона. – Демократия без свободной печати невозможна, и хотя пресса иногда может казаться навязчивой, ей необходимо оставаться свободной. Пресс-секретарь должен понимать миссию прессы и работать, исходя из этого».
Проблема полномочий представителя по связям со СМИ по отношению к другим сотрудниками должностного лица так же является важной. В данном аспекте возникают следующие вопросы:
- Осуществляются ли все контакты с прессой на начальном этапе через представителя по связям со СМИ, и имеет ли он/она больший приоритет перед другими членами аппарата во взаимоотношениях со СМИ?
- Уполномочены ли другие службы отвечать на вопросы, не касающиеся их непосредственной деятельности, не проконсультировавшись первоначально с пресс-службой? Например, если журналист звонит в офис личного секретаря с простым вопросом о времени проведения какого-либо мероприятия, нужно ли переадресовать этот вопрос пресс-службе, или личный секретарь может сам на него ответить?
- Кто должен просматривать пресс-релизы, тексты выступлений и официальные заявления пресс-службы?
- Должен ли другой высокопоставленный сотрудник администрации, например, начальник отдела, иметь полномочия по утверждению официальных заявлений?
- Будет ли официальный представитель иметь доступ к высокопоставленным сотрудникам офиса?
Лучше всего, когда пресс-секретарь координирует все связи персонала со СМИ. Как минимум пресс-секретарю необходимо как можно скорее узнать, общался ли какой-либо сотрудник с представителями прессы и какие темы обсуждал. В отсутствии чётких процедур администрация может давать прессе противоречивую информацию, общественность останется в замешательстве и, в конечном счёте, перестанет доверять организации.
Для должностного лица и его/её пресс-службы должно быть установлено правило: никаких неожиданностей или, по крайней мере, как можно меньше неожиданностей.
Важно определить, какая деятельность на уровне кабинета вписывается в общую программу отношений организации и СМИ, и какая роль в этом принадлежит официальному представителю.
Координация является ключевым пунктом для большей части пресс-служб. Например, целесообразно проводить еженедельную тематическую телефонную пресс-конференцию с отделами по связям с общественностью своих подразделений. Посредством телефонных совещаний можно скоординировать и проконтролировать ключевые вопросы, с которыми придётся иметь дело в ближайшие недели.
1.3. МЕТОДЫ И ПРИЕМЫ, ИСПОЛЬЗУЕМЫЕ ДЛЯ ФОРМИРОВАНИЯ ПОЛОЖИТЕЛЬНОГО ИМИДЖА ОРГАНИЗАЦИИ
Информационное взаимодействие является одним из ключевых моментов эффективной деятельности пресс-служб. В целях своевременного предоставления информации журналистам с СМИ для обеспечения качественного информационного взаимодействия между организацией, которую представляет пресс-служба и масс-медиа, следует отметить следующие моменты: формирование базы данных по СМИ.
База данных СМИ – это список всех средств массовой информации, работающих в вашем регионе.
Их можно разделить на:
·Региональные. Выходят только в вашем регионе.
·Центральные. Присылаются из столицы и в регионах только распечатываются. Как правило, содержат некоторый процент региональной рекламы. В регионе обычно функционирует лишь рекламный отдел.
·Региональные приложения центральных СМИ.
База данных СМИ должна содержать следующую информацию:
-Наименование СМИ, адрес и телефоны редакции, тираж.
-Ф.И.О. главного редактора и журналистов, занимающихся определенной тематикой или ведущих определенной полосы, т.к. в некоторых газетах есть, например, молодежные полосы, а в некоторых журналист, который занимается молодежными темами. К телекомпаниям и радио это, как правило, не относится, за исключением молодежных редакций.
-Основная тематика и направленность СМИ (развлекательные, политические, экономические и т.д., как правило, это относится к печатным СМИ).
-Какие рубрики содержатся в газете, и кто их ведет. Не вся молодежная информация обязательно попадает на молодежную полосу. Например, информация экономического характера может быть размещена в экономическом разделе.
-Какие программы существуют на местном ТВ и радио.
-Периодичность выхода газет и молодежных полос в них, программ на ТВ и радио.
Главная задача пресс-секретаря организации заключается в том, чтобы об организации не только знали, но и не забывали. Поэтому необходим творческий подход к работе и правильное использование внутреннего информационного поля организации. Информационным поводом может стать и удачно сказанная фраза руководителя организации, если ее правильно подать. Информация должна быть подана так, чтобы она интересовала читателей, зрителей, и слушателей. Поэтому грамотно составленный информационный повод является залогом успеха.
Есть несколько правил при создании информационных поводов:
·Необходимо подавать социально значимые новости.
·Меньше официоза, больше живого, эмоционального текста, интересного для восприятия целевой аудитории.
·Не врать и не говорить лишнего.
При помощи чего можно подавать информацию:
-Пресс-релизы.
-Статьи и репортажи.
-Собственные издания (вкладыши в солидные издания – покупают место в газете)
-Выставки, дни открытых дверей.
-Бегграундер – постоянно выходящая информация о существовании и деятельности той или иной организации.
-Пресс-пакет: пресс-релиз, буклеты, информационные листовки.
-Биографии известных личностей в организации.
-Факт-лист: краткая справка об организации.
-Вопрос-ответ: инициированные самой же организацией вопросы, запущенные в СМИ.
-Заявление, меморандум: в основном используется в критических ситуациях.
Каналы распространения информации:
1. Прямая почтовая рассылка. Как правило, создается собственная база данных потребителей, представителей СМИ и пр. или даже несколько, в зависимости от целей, которые преследует организация.
2. Раздаточный материал. Листовки, проспекты, каталоги, буклеты, плакаты, календари могут, как раздаваться непосредственно потребителю, раскладываться в почтовые ящики, так и быть вывешены в местах наибольшего скопления потенциальных потребителей (естественно, при наличии специального разрешения).
3. Теле-, кино- и радиореклама. Кино и видеоклипы, рекламные и презентационные фильмы, радио и телепередачи. Размещение на эфирных и кабельных каналах, прокат в кинотеатрах перед сеансами, дозапись при тиражировании видео- и аудиозаписей.
4. Электронная почта и Интернет. В последнее время большое распространение получила электронная почтовая рассылка по заранее составленному списку электронных адресов. В базу данных можно включить все СМИ, интересующие вас фирмы, учебные заведения и др. Собственные странички организации в Интернет будут чаще посещаться, если вы договоритесь на своеобразный «бартер» с другими обладателями вебсайтов сделать обоюдные ссылки.
5. Периодическая печать. Эта область распространения информации подробно рассматривается в нашей брошюре.
6. Наглядная реклама. Сюда можно отнести уличные рекламные щиты, баннеры и растяжки, размещаемые во время различных мероприятий, рекламу на транспорте.
7. Сувенирная продукция. Ручки, бейсболки, папки, портфели, майки и т.д., которые могут быть использованы и в качестве призов при проведении различных конкурсов, и в качестве подарков влиятельным людям.
8. Участие в массовых мероприятиях. Произнесение рекламных слоганов во время проведения акций, концертов, шествий, пикетов и т.д.
Как уже упоминалось выше, одна из основных задач пресс-службы либо отдела по связям с общественностью - умение создавать информационные поводы и правильно их использовать.
Информационный повод - мероприятия, проводимые организацией в рамках своих программ.
К информационным поводам можно отнести следующие мероприятия, хотя их список можно пополнять бесконечно:
- Торжественное открытие новой программы, проекта.
- Участие в общественных акциях, проводимых в регионе другими организациями, на правах “соорганизатора”. Здесь возможны два варианта организации освещения, в зависимости от условий участия в оргкомитете. В первом случае, пресс-секретарь непосредственно привлекается к освещению мероприятия, тогда необходимо делать акцент перед журналистами на участие именно вашей организации, не забыв упомянуть других организаторов. Во втором случае, освещением мероприятия занимаются другие люди и если нет возможности к ним “примкнуть”, то можно либо разослать дополнительно пресс-релизы о том, как ваша организация принимает участие в акции, либо обратить внимание журналистов на самом мероприятии.
- Праздники различного характера: общенародные (Новый год), молодежные (День студента, День молодежи и т. д.), региональные (День города), свои (день создания организации). Все эти праздники являются дополнительным поводом напомнить о себе. Можно разослать пресс-релизы с поздравлениями от организации, поздравительные открытки, дать интервью о том, как ваша организация отмечает данный праздник (например: поставим во дворе елочку, будем водить хороводы). Так как к праздникам журналисты, как правило, делают подборки материалов, и ваше поздравление может в нее очень удачно вписаться, то его необходимо сделать неординарным и интересным.
- Позиция вашей организации по какому-либо общественно-политическому вопросу, важные события в жизнедеятельности вашей организации (например, очередная отчетно-выборная конференция). В данном случае целесообразно собрать пресс-конференцию.
- Люди. Журналистов всегда интересуют конкретные личности. Это может быть лидер или руководитель организации, человек, имеющий какие-либо заслуги, бывшие члены организации, являющиеся в настоящее время влиятельными политиками и бизнесменами. Посредством этих людей можно еще раз напомнить об организации.
- Пуск нового оборудования.
- Приезд важного гостя, делегации и пр.
- Дни открытых дверей.
- Участие в выставках, ярмарках.
- Шествия, пикеты.
- Конкурсы.
Основными инструментами пресс-секретаря можно назвать ряд информационных материалов. Вот некоторые из наиболее распространенных коммуникационных инструментов:
ПРЕСС-РЕЛИЗ должен содержать новости, предоставленные в адекватной, лаконичной и интересной форме. Не имеет смысла распространять уже всем известную, «затасканную», или просто неинтересную информацию. Пресс-релиз, как правило, составляется как информационная статья, изложенная на одной или двух страницах. Точно так же как в новости, первый абзац должен отвечать на шесть главных вопросов:
- кто, что, где, когда, почему и как.
Подобно информационной статье, пресс-релиз пишется по принципу перевернутой пирамиды. Первый абзац представляет собой так называемый «лид» и содержит самую важную информацию; последующие абзацы развивают эту информацию и дают дополнительные детали в порядке убывания значимости. Наименее существенная информация приводится в конце. Предложения и абзацы в пресс-релизе должны быть короткими, чтобы их быстро мог просмотреть корреспондент, и не должны содержать жаргона, сокращений, не разъясненных подробностей или штампов. Можно использовать цитаты. Лучше это делать во втором или третьем абзаце и приводить цитаты с точным указанием источника.
Журналисты, скорее всего, обратят внимание на пресс-релизы, написанные в стиле информационного материала, без обилия ярких эпитетов.
Стандартный пресс-релиз (или ньюс-релиз) должен включать:
·Имя должностного лица;
·День и место события;
·Заголовок (например: «Предприниматель Котов передает детскому Центру 300.000 рублей);
Грамотно составленный пресс-релиз включает:
-Информацию только о важнейших событиях сегодняшнего или завтрашнего дня. Все остальные сведения можно включить в Пресс-Памятку.
-Размещение наиболее важной информации в первых предложениях или первом абзаце.
-Использование живого, оригинального и легко цитируемого языка.
-Текст должен быть грамматически, орфографически и стилистически отредактирован.
АНОНС похож на пресс-релиз, однако готовится для объявления о предстоящем событии, чтобы СМИ имели возможность оперативно дать оценку данному событию и приять решение о том, стоит ли освещать его или нет. Анонс так же должен отвечать на вопросы: кто, что, когда, где, почему и как. Его объём не должен превышать одной страницы.
ПРЕСС-ПАМЯТКИ (памятная записка или справка) содержат информацию о планируемых мероприятиях и пресс-конференциях. Памятки должны быть заранее разосланы представителями средств массовой информации. Памятки строится аналогично пресс-релизу. Не забудьте указать вверху страницы: «Пресс-памятка». Как правило, памятки представляют собой расширенный пресс-релиз, предоставляющий расширенную информацию по теме. Занимая до 4-5 страниц, памятка должна быть составлена в удобной для восприятия форме с использованием так средств акцентирования внимания, как изменение шрифта, подчёркивание и т.п.
ВИЗУАЛЬНЫЕ МАТЕРИАЛЫ – рисунки, графики, диаграммы и карты, которые могут сопровождать пресс-релиз.
ПАКЕТЫ ДЛЯ ПРЕССЫ или медиа-комплекты, содержат несколько материалов на одну тему. К примеру, в случае открытия новой организации, это может быть:
- справка с образцом логотипа организации;
- анонс;
- пресс-релиз;
- памятная записка;
- биография выступающих лиц;
- визуальные материалы.
«РАДИОЗАГОТОВКА» представляет собой записанный на пленке комментарий руководителя организации, чиновника или лидера партии, который передается на радио по телефону для использования в выпуске новостей. «Радиозаготовка» по времени, обычно, занимает, около 30 секунд. Радиостанции потом используют какую-то часть этого «живого» материала и снабжают его своим комментарием.
Для составления «радиозаготовки» так же, как и для составления пресс-релиза, существуют свои правила:
1. Будьте последовательны. Следите, чтобы ваша позиция по тому или иному вопросу, включенная в пресс-релиз, совпадала с вашей позицией, высказанной в интервью или при записи «радиозаготовки».
2. Будьте адекватны. Выделите главную мысль и вокруг нее выстраивайте свое выступление.
3. Будьте лаконичны. Лучше, если вы сами сделаете все необходимые сокращения, чем если за вас это сделает редактор.
Подготовьтесь заранее. Запишите вашу «радиозаготовку» накануне вечером, чтобы вы могли на следующее утро передать ее для утреннего информационного выпуска новостей.
ПРЕСС-КОНФЕРЕНЦИИ, на которых должностные лица обнародуют новую информацию по тому или иному вопросу.
ИНТЕРВЬЮ, дающие официальным лицам возможность высказываться, обычно один на один с журналистом, и глубже, чем на пресс-конференции, развивать свои мысли.
2. ФОРМИРОВАНИЕ ИМИДЖА ПРЕДПРИЯТИЯ НА ПРИМЕРЕ ЗАО «ВОЛГОГРАДСКИЙ МЕТАЛЛУРГИЧЕСКИЙ ЗАВОД «КРАСНЫЙ ОКТЯБРЬ»
2.1. ВОЛГОГРАДСКИЙ МЕТАЛЛУРГИЧЕСКИЙ ЗАВОД «КРАСНЫЙ ОКТЯБРЬ»: ИСТОРИЯ ОБРАЗОВАИЯ И ВИДЫ ДЕЯТЕЛЬНОСТИ
Волгоградский металлургический завод «Красный Октябрь» – один из крупнейших производителей качественного металлопроката специальных марок стали для предприятий автомобилестроения и авиационной промышленности, химического, нефтяного и энергетического машиностроения; нефтедобывающей промышленности в нашей стране.
Волгоградский металлургический завод «Красный Октябрь» был основан в 1898 году. Свою окончательную специализацию, как завод по производству нержавеющих сталей и высококачественных сталей специального назначения, предприятие получило после окончания Великой Отечественной войны. Основные производственные мощности были запущены в 50 – 70-е годы XX века. К 1985 году завод располагал производственным потенциалом, способным обеспечить в год выплавку стали в объеме 2 млн. тонн, проката - 1,5 млн. тонн. В сортаменте завода насчитывалось 500 марок стали, выпускаемой по стандартам РФ, Германии, США, Японии. Смена социально-политической формации в России болезненно отразилась на промышленности страны. Проблемы, связанные со стагнацией и упадком не обошли стороной и «Красный Октябрь». После акционирования завод пережил несколько владельцев, в том числе - арбитражное управление в 1998 - 1999 годах, существенно сократилось производство.
В феврале 2007 года ЗАО «ВМЗ «Красный Октябрь» приобрела компания «РусСпецСталь», аффилированная в Государственную корпорацию «Росстехнологии». ЗАО "РусСпецСталь" зарегистрировано 28 июля 2006 года и является аффилированной структурой государственной корпорации "Ростехнологии". Уставный капитал ЗАО "РусСпецСталь" - 3 млн руб. "РусСпецСталь" - частно-государственный металлургический холдинг, состоящий из группы компаний по производству специальных сталей и сплавов. 25,1% акций ЗАО "РусСпецСталь" принадлежит Открытому акционерному обществу "Промимпекс", учредителем которого является ФГУП "Рособоронэкспорт".
В настоящее время ЗАО "РусСпецСталь" является управляющей компанией Закрытого акционерного общества "Волгоградский металлургический завод "Красный октябрь", (г. Волгоград), Открытого акционерного общества "Ступинская металлургическая компания", (г. Ступино, Московская область). Цель компании – создание металлургического холдинга через консолидацию и развитие активов по производству специальных сталей и сплавов.
Целью деятельности Государственной корпорации "Ростехнологии" является содействие разработке, производству и экспорту высокотехнологичной промышленной продукции путем обеспечения поддержки на внутреннем и внешнем рынках российских организаций - разработчиков и производителей высокотехнологичной промышленной продукции, привлечения инвестиций в организации различных отраслей промышленности, включая оборонно-промышленный комплекс.
Основными функциями Государственной корпорации "Ростехнологии" являются:
1. содействие организациям различных отраслей промышленности, включая оборонно-промышленный комплекс, в разработке и производстве высокотехнологичной промышленной продукции;
2. обеспечение продвижения на внутренний и внешний рынки и реализации на внутреннем и внешнем рынках высокотехнологичной промышленной продукции, а также связанных с созданием этой продукции товаров и результатов интеллектуальной деятельности;
3. участие в реализации государственной политики в области военно-технического сотрудничества Российской Федерации с иностранными государствами и государственной программы вооружения;
4. привлечение инвестиций в организации различных отраслей промышленности, включая оборонно-промышленный комплекс, в том числе в интересах создания конкурентоспособных образцов высокотехнологичной промышленной продукции, включая продукцию военного назначения;
5. осуществление в интересах организаций различных отраслей промышленности, включая оборонно-промышленный комплекс, рекламно-выставочной и маркетинговой деятельности, участие в организации и проведении выставок (показов) образцов продукции гражданского, военного и двойного назначения на территории Российской Федерации и за ее пределами;
6. оказание содействия организациям различных отраслей промышленности, включая оборонно-промышленный комплекс, в проведении прикладных исследований по перспективным направлениям развития науки и техники и во внедрении в производство передовых технологий в целях повышения уровня отечественных разработок высокотехнологичной промышленной продукции, сокращения сроков и стоимости ее создания;
7. оказание содействия деятельности организации, являющейся государственным посредником при осуществлении внешнеторговой деятельности в отношении продукции военного назначения;
8. осуществление иных функций в соответствии с федеральными законами и решениями Президента Российской Федерации.
На сегодняшний день Волгоградский металлургический завод «Красный Октябрь» является единственным производителем сталей специального назначения в Южном Федеральном округе и занимает лидирующее положение в этом секторе рынка в России и странах ближнего зарубежья. «Красный Октябрь» производит порядка 750 тысяч тонн стали в год более 670 марок и обеспечивает рабочими местами 8 300 человек. На заводе реализуется программа развития, рассчитанная до 2010 года. Она предусматривает увеличение объема производства до 1 млн. тонн стали в год, расширение сортамента и повышение качества продукции.
Программа перспективного развития предприятия по обеспечению выплавки стали до 1 млн. тонн в год рассматривалась и утверждалась совместно с комплексным планом по оздоровлению экологической обстановки на предприятии до 2010 года. В рамках реализации экологической программы «Красный Октябрь» одним из первых в области получил международный сертификат на соответствие международному стандарту ИСО-14001, который выдается только предприятиям, имеющим программу постоянного улучшения экологических условий. В 2006 году построен 1-й блок системы сухой газоочистки в электросталеплавильном цехе №2, который позволил сократить выбросы и таким образом значительно снизить воздействие на окружающую среду.
29 мая 2008 года ЗАО «ВМЗ «Красный Октябрь» по результатам торгов выиграл конкурс на покупку части имущества ФГУП ПО «Баррикады». В результате у «ВМЗКО» появилась новая металлургическая площадка, включающая кузнечно-литейное и машиностроительное производство.
В ноябре 2008 года на производственной площадке «Баррикады» ЗАО «ВМЗ «Красный Октябрь» после расконсервации введен в действие автоматизированный ковочный комплекс (АКК) на основе гидравлического пресса усилием 8/13 тонно-сил фирмы «ДЭВИ-МАКИ», который позволяет обрабатывать поковки весом до 400 тонн. Уникальное оборудование было введено в эксплуатацию в 1986 году на ФГУП ПО «Баррикады». В период с 1987 года по 1994 год на прессе было изготовлено 84,5 тысяч тонн товарной продукции. В связи с остановкой мартена и, как следствие, отсутствием возможности получения большого слитка на «Баррикадах» в 1995 году пресс был законсервирован. В мае 2008 пресс перешел в собственность ЗАО «ВМЗ «Красный Октябрь» и было принято решение о его расконсервации. Это оборудование позволяет получать высокоточные поковки из углеродистых, легированных, нержавеющих марок сталей с минимальными трудозатратами. Аналогичные прессы есть только на «Ижорском заводе» и на «Уралмаше». Производственная мощность пресса – 25 000 тонн поковок в год, которая может быть увеличена до 70 000 тонн в год.
На сегодняшний день в электросталеплавильном цехе №2 завода «Красный Октябрь» освоено производство крупнотоннажных слитков весом до 140 тонн. Слиток высотой около четырех метров разливается в вакууме. Для этого в электросталеплавильном цехе №2 была построена дополнительная вакуумная камера.
По итогам работы 2008 года «Красный Октябрь» выплавил 688 165, 9 тонн жидкой стали, что на шесть процентов меньше, чем в 2007 году (732 882 тонны). При этом объем производства готовой продукции снизился на 8,5 процента и составил 488 551,4 тонны (в 2007 – 533 370). Однако в денежном выражении этот показатель превышает аналогичный показатель 2007 года на 14 процентов. В 2008 году произведено продукции на 16 017 355 000 рублей против 14 028 947 000 рублей в 2007 году. Незначительный рост суммарного объема производства готовой продукции связан с увеличением доли легированных марок стали в первом полугодии 2008 года. Уменьшение основных производственных показателей связано с мировым экономическим кризисом, в результате которого с октября началось резкое снижение спроса на металлопродукцию, что привело к резкому сокращению объемов производства в IV квартале 2008 года.
Численность персонала 8300 человек.
2.2. СОЗДАНИЕ ВНЕШНЕГО КОРПОРАТИВНОГО ИМИДЖА
Волгоградский металлургический завод «Красный Октябрь» реализует политикуинформационной открытости, направленную на предоставление всем заинтересованным сторонам достоверной и полнойинформации по всем ключевым направлениям деятельности.Компания стремится максимально эффективно использоватьвсе способы донесения информации до заинтересованных сторон. Развитие корпоративных каналов коммуникации является одним из приоритетных направлений деятельности. На сегодняшний день компании удалось сосредоточить значительные информационные ресурсы, которые позволяют эффективно решать задачи формирования как внешнего, так и внутреннего корпоративного имиджа.
В 2007 году собственником ЗАО «Волгоградский металлургический» завод «Красный Октябрь» стала ЗАО «РусСпцеСталь», афиллированная в ГК «Ростехнологии». Отдел по связям с общественностью завода «Красный Октябрь» входит в структуру департамента по связям с общественностью управляющей компании «РусСпецСталь». Программа мероприятий, направленная на различные группы общественности, формируется совместно с департаментом по связям с общественностью управляющей компании и при содействии пресс-службы ГК «Ростехнологии».
Информация о важнейших событиях в жизни Компании и результатах ее деятельности доступна всем заинтересованным сторонам через пресс-релизы и средства массовой информации: корпоративный сайт www.vmzko.ru, годовой и социальный отчеты, корпоративную газету «Красный Октябрь». На сайте содержится подробная информация о деятельности завода, об участии в наиболее актуальных для общества проектах. На страницах корпоративной газеты рассказывается о деятельности компании и людях, работающих на ее предприятиях. Взаимодействуя со средствами массовой информации, компания стремится максимально полно отвечать на запросы журналистов, представляющих средства массовой информации местного и общероссийского уровней, зарубежные издания, с целью информирования всех заинтересованных сторон о существенных событиях и текущей деятельности Компании, перспективах развития.
Для формирования положительного образа компании активно привлекаются СМИ. В основном это специализированные федеральные СМИ: журналы «Металлоснабжение и сбыт», «Металлбюллетень», «Сталь», «Главный инженер», «Главный энергетик» и т.д. Специализированные интернет-издания: www.metallinfo.ru, www.metallcurer, www.metalltorg.ru и другие. Что касается региональных изданий, в отделе по связям с общественностью «ВМЗКО» существует база по СМИ, включающая экономические и общественно-политические издания. В зависимости от информационного повода привлекаются те или иные СМИ, однако пресс-релизы охватывают общую базу по СМИ: федеральные, региональные, городские, в том числе, пресс-службы родственных предприятий, пресс-службы властных структур. Если же необходимо распространить, например, информацию финансового характера, годовой отчет о работе предприятия и пр. привлекаются такие издания, как «Коммерсант», «Российская газета», «Время – деньги. Волгоград», «Деловое Поволжье». Если же информация социального характера, например, юбилей старейшего работника предприятия, участника Великой Отечественной войны, то привлекаются общественно-политические издания: «Городские вести», «Волгоградская правда», «Аргументы и факты», «Родной город» и пр.
В 2008 году отделом по связям с общественностью было организовано и проведено более 50 мероприятий, направленных на формирование положительного имиджа предприятия и улучшение внешних и внутренних коммуникаций. Было проведено и организовано и проведено 3 презентаций нового вида продукции (крупнотоннажного слитка) с участием руководителей ГК «Ростехнологии», руководителей администраций города и области. В рамках презентации проводились пресс-конференции. Мониторинг показал, что мероприятие было освещено в 15 федеральных и 24 региональных СМИ, в том числе на РТР, ОРТ, НТВ, РБК.
Чрезвычайно важным направлением работы отдела по связям с общественностью Волгоградского металлургического завода «Красный Октябрь» является налаживание отношений с властью.Компания активно взаимодействует с региональными органами законодательной и исполнительной власти в области подготовке предложений, направленных на совершенствование социально-трудовых отношений, социального страхования, пенсионного обеспечения и др. «Красный Октябрь» регулярно проводит совместные мероприятия с Союзом промышленников и предпринимателей Волгоградской области, Волгоградской торгово-промышленной палатой. Ни одно мероприятие не проводится без участия администраций города и области. Совместно с администрацией Краснооктябрьского района проводятся мероприятия социального характера, направленные на поддержку инвалидов, ветеранов, многодетных семей и других социально не защищенных групп населения. Так, например, к 65-летию Сталинградской битвы районная администрация, завод и районный совет ветеранов совместно провели ряд мероприятий: встречи ветеранов ВОВ со школьниками в музее истории завода, реставрация памятников на острове Людникова, затем торжественное открытие и другие.
Одним из важных направлений деятельности отдела по связям с общественностью «ВМЗКО» является подготовка совместно с отделом маркетинга и участие в специализированных выставках.
В 2008 году Волгоградский металлургический завод «Красный Октябрь» в составе холдинга «РусСпецСталь» принял участие в 14-ой Международной промышленной выставке «Металл-Экспо 2008», которая была организована ЗАО «Металл-Экспо» и проводилась при поддержке Министерства промышленности и энергетики РФ, Роспрома, Международного союза металлургов, Союза экспортеров металлопродукции России, Торгово-промышленной палаты, UFI (Всемирной Ассоциации Выставочной Индустрии), Международного Союза выставок и ярмарок, Российского Союза Поставщиков Металлопродукции, Всероссийского выставочного центра. В мероприятии приняли участие около 750 компаний из 45 стран мира. Посетителями «Металл-Экспо 2008» стали более 28 тыс. специалистов из 80 стран мира. Выставка прошла в четырех залах одного павильона 2 общей площадью более 25 тыс. кв. м.
Проведение выставки «Металл-Экспо 2008» способствовало возникновению многочисленных взаимовыгодных связей и дало много новых идей для развития новых направлений бизнеса, связанных с производством черных и цветных металлов, а также улучшению снабжения металлопотребляющих предприятий России, СНГ и других стран. Традиционно, в выставке «Металл-Экспо 2008» приняли участие ведущие предприятия черной металлургии, трубной, метизной и огнеупорной промышленности: ВМЗ «Красный Октябрь», Магнитогорский, Череповецкий и Новолипецкий металлургические комбинаты, группа Мечел и ГК Эстар, ТМК, ОМК и группа ЧТПЗ, Уральская горно-металлургическая компания, Русская медная компания, корпорация ВСМПО-Ависма, группа КУМЗ, группа Магнезит, Уралмаш, ОРМЕТО-ЮМЗ, ЭЗТМ и много других предприятий.
Не менее представительным оказалось участие и иностранных компаний. Среди порядка 200 иностранных участников «Металл-Экспо» выделялись трантрансконтинентальная компания ArcelorMittal, китайская Baosteel, европейский лидер ThyssenKrupp, южнокорейская Posco, алюминиевый гигант Alcoa и другие мэйджоры мировой металлургии.
Представители предприятий-потребителей металлопродукции из секторов машиностроения, стройиндустрии, транспорта и связи, энергетики, ТЭКа смогли обсудить с квалифицированными специалистами перспективы сотрудничества по закупкам сырья и готовых изделий. Форум за четыре дня работы посетили свыше 28 тыс. руководителей и специалистов из сфер металлургии и машиностроения, транспорта и логистики, металлообработки и металлосервиса.
В рамках конгрессной части выставочного форума состоялось 60 конференций, семинаров, круглых столов и презентаций. Уже в первый день Недели металлов, на 11-й Международной конференции «Российский рынок металлов», свыше 200 делегатов обсудили ключевые вопросы металлургического бизнеса. Конкретные сегменты рынка были проанализированы на таких, пользовавшихся популярностью конференциях, как «Сервисные металлоцентры в России: оборудование и технологии, тенденции развития, рынок», «ИТ для предприятий металлургии: современные тенденции и новые возможности для бизнеса» и других мероприятиях.
За время работы выставки, стенд «ВМЗКО» посетило более 800 человек. Продукция предприятия пользовалась повышенным спросом, а именно листовой, сортовой прокат больших размеров, арматура, поковки. Марочный сортамент – нержавеющий металлопрокат, шарикоподшипниковая сталь. Во время работы на выставке были проведены деловые переговоры о дальнейшем сотрудничестве с интересными партнерами и конкурентами. Стенд компании был награжден памятным подарком и Дипломом за профессиональную презентацию продукции и услуг на международной выставке «Металл-Экспо», Дипломом за участие во 2-ой Всероссийской выставке промышленной фотографии «Металл Фото Арт’2008».
Еще одним направлением деятельности отдела по связям с общественностью «ВМЗКО», о котором стоит сказать, является работа по привлечению на завод молодых специалистов совместно с дирекцией по персоналу. В результате стагнации и упадка большинства промышленных предприятий в 90-е годы, многие из них утратили кадровый потенциал. В 2003 году средний возраст работника завода составлял 52 года. Молодежь неохотно шла работать на заводы в силу того, что рабочие специальности перестали быть престижными, как следствие низкой оплаты и невостребованности в 90-е годы. Усугубило ситуацию положение в специализированных средних учебных заведениях, большинство из которых переквалифицировались. В 2006 году на заводе была разработана программа подготовки кадров, в рамках которой был предусмотрен, в том числе, ряд мероприятий, направленных на повышение престижа рабочих специальностей. В ходе реализации программы отделом по связям с общественностью совместно с газетой «МК-студент» был проведен конкурс среди учащихся СУЗов и студентов ВУЗов на лучший ПР-проект, направленный на повышение престижа рабочих специальностей. Были проведены встречи студентов и учащихся с руководством завода, организованы экскурсии на завод. В СМИ регулярно публиковались статьи, рассказывающие о преимуществах работы на заводе (соц. Пакет, поддержка молодых специалистов, обучение и пр.).
2.3. СОЗДАНИЕ ВНУТРЕННЕГО КОРПОРАТИВНОГО ИМИДЖА
Внутренние коммуникации, формирование внутренних корпоративных отношений, создание благоприятного климата, по мнению многих специалистов в области связей с общественностью, является одним из важнейших аспектов достижения экономического благополучия компанией. Как было отмечено в теоретической части данной работы, набор инструментов в этой области ПР, обширен, однако для каждой компании формирование внутреннего имиджа, корпоративных отношений индивидуален.
Завод «Красный Октябрь» - районообразующее, градообразующее предприятие со 110-летний историей, орденоносец. Завод внес огромный клад в победу в Великой Отечественной войне. Разумеется, за всеми его достижениями стоят люди и основа всех его настоящих и будущих успехов тоже люди. Поэтому в процессе разработки внутренней корпоративной политики этот фактор является основополагающим. На ЗАО «ВМЗ «Красный Октябрь» действует и постоянно совершенствуется система внутрикорпоративных коммуникаций – целенаправленно создаваемый комплекс инструментов с целью развития корпоративной культуры, поддержания позитивного социального климата в трудовых коллективах и эффективного информационного обмена внутри организации.
Одним из основополагающих принципов внутреннего ПР является преемственность поколений, соответственно, преемственность традиций, производственной культуры, мастерства сталеварения. На предприятии работают представители сотен трудовых династий. Некоторые из них, например, династия Синициных, насчитывают более 700 лет общего трудового стажа. Ни одно корпоративное мероприятие не проходит без участия представителей трудовых династий. Огромное внимание уделяется работе с ветеранами завода. Они принимают активное участие в жизни завода: присутствуют на праздниках, проводят встречи с молодыми специалистами. При приеме на работу специалисты приглашаются на экскурсию в музей истории завода, где собрано огромное количество экспонатов, ярко иллюстрирующих уникальную историю завода.
Одним из важных инструментов в формировании внутренних коммуникаций является корпоративная газета «Красный Октябрь», которая издается с 1927 года. В советские времена газета представляла собой инструмент пропаганды и являлась рупором трудового коллектива. На сегодняшний день газета является способом информирования коллектива о новостях, изменениях, официальных документах, представляющий интерес для многотысячного предприятия. Газета, безусловно, является голосом руководства компании. Кроме того, со страниц газет работники предприятия узнают множество интересных фактов из истории завода и интересных людях, работающих в коллективе.
Создание, поддержка и внутренняя реклама корпоративной культуры направлены на вдохновление сотрудников, на высокую эффективность работы в компании, повышение их приверженности, лояльности и преданности. Атрибуты корпоративной культуры относятся к социально-психологическим механизмам, они воздействуют на психологию индивида и делают это постепенно. Корпоративная культура компании определяет ведущие ценности и значимые цели, которые сотрудники должны разделять и учитывать в своей работе.
Проводимая в этой области политика осуществляется по следующим основным направлениям:
1. формирование корпоративной трудовой этики;
2. укрепление идентификации работников с компанией на основе корпоративных символов и знаков;
3. проведение корпоративных мероприятий, объединяющих персонал компании от рядового работника до генерального директора в единую корпоративную семью.
Базовым документом развития корпоративной культуры является Этический кодекс работника ВМЗ «Красный Октябрь» целью которого является создание атмосферы доверия и взаимного уважения в трудовых коллективах, способствующей эффективной производственной деятельности. Этический кодекс определяет требования к личным качествам работников компании и нравственные нормы и ценности, которыми должны руководствоваться работники компании. Кодекс предусматривает гармонизацию взаимоотношений «подчиненный – руководитель», нормы поведения при взаимодействии с внешними организациями, исключение конфликтов интересов, нормы и стандарты профессиональной деятельности работников в других государствах, где компания осуществляет свою деятельность.
Существенными составляющими корпоративной культуры, способствующими формированию корпоративной солидарности являются корпоративные символы компании: знак и логотип, флаг и гимн компании, а также премия им. П.А. Матевосяна, легендарного директора завода, – высшая корпоративная награда, лауреатами которой становятся самые лучшие работники завода.

Рис. 5. Логотип компании
Цвет логотипа – красный - символизирует цвет горячего металла. На логотипе изображен разливочный ковш, наполненный сталью.
Красный и серый - это фирменные цвета компании. Они преобладают на сувенирной продукции компании: ручках, футболках, календарях и т.п.
Укрепление чувства принадлежности работников компании, их идентификация как членов отраслевых трудовых коллективов обеспечивается дизайном спецодежды, которая помимо решения своей основной задачи – создания комфортных и безопасных условий для работы, является носителем общекорпоративного и отраслевого стиля. На спецодежде, защитных касках изображен логотип завода. Большую роль в формировании корпоративной солидарности работников, чувства их приверженности компании и гордости за ее достижения, а также в духовном и физическом развитии играют корпоративные праздники, культурные и спортивные мероприятия, организуемые компанией. Так, в 2008 году были проведены праздничные, спортивные, детские мероприятия, в которых участвовали более 3000 работников предприятий и членов их семей.
В юбилейном 2008 году (в октябре 2008 года заводу исполнилось 110 лет) проведен чемпионат завода по футболу, соревнования по мини водному поло при участии неоднократного чемпиона России по мини водному поло команды «Красный Октябрь», соревнования по волейболу и настольному теннису.
Культурно-массовые мероприятия проводятся на плановой системной основе. В иерархии корпоративных мероприятий особое место занимает ежегодно отмечаемыйДень металлурга и день рождения завода – 21 октября 1898 года. В рамках празднования Дня металлурга производится награждение отраслевыми и корпоративными наградами работников, добившихся наивысших результатов. В юбилейных мероприятиях, посвященных 110-летию завода, приняли участие около 1 500 работников завода, а также 600 ветеранов предприятия. В течение 2008 года в различных развивающих, конкурсных, культурно-массовых и других мероприятиях приняли участие около 4000 работников предприятия.
Компания отмечает также профессиональные праздники всех основных профессий (день железнодорожника, день энергетика и пр.). История корпоративных праздников имеет многолетние традиции. В подготовке и проведении праздничных мероприятий участвуют практически все работники компании.
Важным инструментом внутрикорпоративных коммуникаций является институт приемных по производственным и социально-трудовым вопросам.
Встречи менеджмента с трудовыми коллективами являются одновременно инструментом обратной связи с работниками, способом выявления потребностей работников и оперативного реагирования на волнующие их вопросы.
ЗАКЛЮЧЕНИЕ
В первой главе данной работы была предпринята попытка рассмотреть теоретические аспекты формирования имиджа и пришли к выводу, что имидж не только средство, инструмент управления, но и объект управления. Независимо от желаний организации и специалистов по связям с общественностью, имидж – объективный фактор, играющий существенную роль в оценке любого социального явления или процесса. Имидж, как совокупность представлений, понятий, взглядов и опыта людей в отношении к фирме, к личности, к товару и пр., существует в любом случае, но для успешной деятельности той или иной организации им нужно и важно управлять. Положительный имидж безусловно усиливает конкурентоспособность компании на рынке. Он привлекает потребителей и партнеров, ускоряет продажи и увеличивает их объем. Он облегчает доступ организации к ресурсам (финансовым, информационным, человеческим, материальным) и ведение операций. Имидж оказывает активное воздействие на общественное мнение, кардинально влияет на результаты деловой активности.
Кроме того, опираясь на теоретические разработки исследователей в области паблик рилейшнз, мы попытались обобщить методы и приемы ПР, при помощи которых создается положительный имидж компании и показать, какие структурные подразделения организаций, как правило, занимаются реализацией этой функции. В результате мы пришли к выводу о том, что формирование имиджа создается основной деятельностью компании, а также целенаправленной информационной работой, ориентированной на целевые группы общественности. При этом позиционирование компании предполагает восприятие ее различными группами. Если для коммерческих партнеров (инвесторов, поставщиков, страховщиков и др.) интересна в первую очередь конкурентоспособность организации, то для общества в целом важна социальная сторона компании, ее гражданская позиция. В обоих случаях речь идет о внешнем имидже организации, помимо которого существует внутренний имидж, направленный на сотрудников компании. Говоря о понятии внутрикорпоративного имиджа или технологиях его формирования, следует отметить два момента: во-первых, работа над управлением внутрикорпоративным имиджем активно ведется только в крупных компаниях России; во-вторых, значительная часть российских организаций сводит проблему своего позитивного имиджа к внешним атрибутам ведения операций. Это упрощенное и потому поверхностное, «косметическое» решение. На самом деле, организация нередко нуждается в терапии, а часто и в хирургии управления. Проблема имиджа, или хотя бы позитивной известности продукта, - нередко внешнее проявление кризиса управления и проблема реального места и роли организации на рынке и в обществе в целом. Устойчивое падение конкурентоспособности и даже летальный исход – следствие поверхностного и узкого подхода к судьбе организации со стороны ее руководства.
Процесс формирования целостного корпоративного имиджа предприятия представляет собой сложный и долгосрочный процесс.
Неотделимой частью внутрикорпоративного имиджа является корпоративная культура. Это понятие включает в себя комплекс особых оригинальных внешних и внутренних опознавательных признаков, свойственных только данной организации. Корпоративная культура компании проявляется в атмосфере, особенностях взаимодействия сотрудников, их отношении к клиентам и партнерам. Как правило, в преуспевающих организациях корпоративная культура проявляется в деловом кредо (деловой кодекс, корпоративная религия) - совокупности ценностей, целей, правил и норм, регулирующих деловые отношения и отражающих социальную и экономическую политику компании.
Итак, в данной работе мы исходили из того, что имидж организации есть объект управления и рассмотрели работу по созданию имиджа в конкретной российской компании. Анализ направлений по формированию корпоративного (и внутрикорпоративного) имиджа ЗАО «ВМЗ «Красный Октябрь» и высокая оценка со стороны ряда российских и международных правительственных и независимых организаций показали, что данной компании удалось создать очень позитивный имидж как в глазах российских адресных групп, так и за рубежом. Можно сделать вывод о том, что затраты, связанные с позиционированием компании (например, как социально ответственной) носят инвестиционный характер.
СПИСОК ЛИТЕРАТУРЫ
1. Алешина И.В. Имидж и этикет делового человека. - М., 1996.
2. Блэк С. «Паблик рилейшнз»: что это такое? - М., 1990.
3. Блажнов Е.А. Паблик рилейшнз. - М., 1994.
4. Бодалев А.А. Психология межличностного общения. - Рязань, РВШ МВД, 1994.
5. Бодалев А.А. Вершина в развитии взрослого человека: характеристики и условия достижения. - М., Флинта-Наука, 1998.
6. Браун Л. Имидж - путь к успеху. - СПб, 1996.
7. Воловикова М.И. Представления о русском человеке // Психология личности: новые исследования. - М., ИП РАН, 1998.
8. Голдмен С. Как создается имидж в американской политике / ж. США: экономика, политика, идеология, №10, 1990.
9. Гольман И.А., Добробабенко Н.С. Практика рекламы. - Новосибирск, 1991.
10. Грачев Г.В. Информационно-психологическая безопасность личности: состояние и возможности психологической защиты. - М., РАГС, 1998.
11. Грачев Г.В., Мельник И.К. манипулирование личностью: организация, способы и технологии информационно-психологического воздействия. - М., ИФ РАН, 1999.
12. Дзялошинский И.М. Российские СМИ в избирательной кампании: уроки эффективности. - М., ВИКОН, 1996.
13. Доценко Е.Л. Психология манипуляции. - М., МГУ, 1996.
14. Зазыкин В.Г. Психология в рекламе. - М., 1992.
15. Зазыкин В.Г., Белоусова И.Э. Психологические характеристики эффективного политического имиджа. - М., 1999.
16. Зазыкин В.Г. Психологические основы гуманистической рекламы. - М., 2000.
17. Зазыкин В.Г., Егорова С.Е. К вопросу об имидже политической партии / Современные психотехнологии в образовании, бизнесе, политике (материалы Международной научно-практической конференции). - М., РАГС, 2001.
18. Зазыкин В.Г. Психологические основы «паблик рилейшнз». М., Карьера-информ, 2001.
19. Имидж лидера (под ред. Е.В.Егоровой-Гантман). - М., 1994.
20. Князев Т.В. Факторы влияния на социальную перцепцию организации. - автореф. канд. дисс., М., ГУУ, 2000.
21. Кузин Ф.А. Имидж бизнесмена. - М., Ось-89, 1996.
22. Меньщикова В.В. Регуляция взаимоотношений организации с общественностью службами ПР» - автореф. канд. дисс. - М., ГУУ, 1998.
23. Николаев А.Ю., Борисов И.В., Гераськин С.В. Имидж политика. - Новосибирск, 1995.
24. Обозов Н.Н. Межличностные отношения. - Л., ЛГУ, 1979.
25. Основы социально-психологической теории (под ред. А.А.Бодалева и А.Н.Сухова). - М., МПА, 1995.
26. «Паблик рилейшнз» в государственном управлении (зарубежный опыт). Реферативный бюллетень. - 1998, №1.
27. Панасюк А.Ю. Вам нужен имиджмейкер? Или том как создавать свой имидж. - М., Дело, 1998.
28. Петровская Л.В. Компетентность в общении. - М., 1989.
29. Пискунова Т.Н. О формировании имиджа образовательного учреждения // Источник. - 1997, №5-6.
30. Почепцов Г.Г. Имиджмейкер. - Киев, 1995.
31. Почепцов Г.Г. Имидж от фараонов до президентов. - Киев, 1997.
32. Прикладная социальная психология (под ред. А.А.Деркача и А.Н.Сухова). - М, АПСН, 1998.
33. Рощин С.К. Психология успешного предпринимательства в США / Психологический журнал. №5, 1993.
34. Связь с общественностью - «паблик рилейшнз» государственной власти (под ред В.С.Комаровского). - Алматы, 1997.
35. Сергиенко С.К. Центр оценки: групповая деятельность, управленческая технология, исследовательская лаборатория. - М., ГУУ, 1999.
36. Современные психотехнологии в образовании, бизнесе, политике (материалы международной научно-практической конференции). - М., РАГС, 2001.
37. Степнова Л.А. Социальная мифология и проблемы современного социального мышления. - М., 1999.
38. Степнова Л.А., Грибакина Н.В. Символ как способ политической коммуникации // Прикладная психология и психоанализ. - №1, 2000.
39. Cтоляренко Л. Любовь, голоса и РR / Новая газета, №15, 1- 4 марта, 2001.
40. Cушков И.Р. Психология взаимоотношений. - М., ИП РАН, 1999.
41. Телевидение в избирательных кампаниях (под ред. В.Г.Зазыкина). - М., ВИКОН, 1996.
42. Федоркина А.П. Феномен сознания в контексте социального психоанализа. - М.,1997.
43. Хвесюк Н.Г. Экономическая психология (корпоративное управление отношениями собственности). М., РАГС, 1999.
44. Чармэссон Г. Торговая марка. Как создавать имя, которое принесет миллионы. -М., Питер, 1999.
45. Чумиков А.Н. Связи с общественностью. - М., Дело, 2001.
46. Шепель В.М. Имиджелогия. - М., 1996.
[1]
Словарь иностранных слов и выражений. М.: Олимп, 2003. С. 229.
|