Банк рефератов содержит более 364 тысяч рефератов, курсовых и дипломных работ, шпаргалок и докладов по различным дисциплинам: истории, психологии, экономике, менеджменту, философии, праву, экологии. А также изложения, сочинения по литературе, отчеты по практике, топики по английскому.
Реклама
Полнотекстовый поиск
Всего работ:
364139
Теги названий
Реклама
VisitTime.ru помогает быстро организовать онлайн-запись клиентов и держать расписание под контролем.
📅 Настройте услуги и длительность приёма, откройте свободные окна — и клиенты запишутся сами в пару кликов.
🕒 Вы избегаете накладок, меньше тратите времени на переписки и звонки, а автоматические напоминания повышают явку.
💡 Отличное решение для мастеров, студий и сервисных команд, которым важны порядок и стабильная загрузка.
Начать пользоваться сервисом



Разделы
Авиация и космонавтика (304)
Административное право (123)
Арбитражный процесс (23)
Архитектура (113)
Астрология (4)
Астрономия (4814)
Банковское дело (5227)
Безопасность жизнедеятельности (2616)
Биографии (3423)
Биология (4214)
Биология и химия (1518)
Биржевое дело (68)
Ботаника и сельское хоз-во (2836)
Бухгалтерский учет и аудит (8269)
Валютные отношения (50)
Ветеринария (50)
Военная кафедра (762)
ГДЗ (2)
География (5275)
Геодезия (30)
Геология (1222)
Геополитика (43)
Государство и право (20403)
Гражданское право и процесс (465)
Делопроизводство (19)
Деньги и кредит (108)
ЕГЭ (173)
Естествознание (96)
Журналистика (899)
ЗНО (54)
Зоология (34)
Издательское дело и полиграфия (476)
Инвестиции (106)
Иностранный язык (62791)
Информатика (3562)
Информатика, программирование (6444)
Исторические личности (2165)
История (21319)
История техники (766)
Кибернетика (64)
Коммуникации и связь (3145)
Компьютерные науки (60)
Косметология (17)
Краеведение и этнография (588)
Краткое содержание произведений (1000)
Криминалистика (106)
Криминология (48)
Криптология (3)
Кулинария (1167)
Культура и искусство (8485)
Культурология (537)
Литература : зарубежная (2044)
Литература и русский язык (11657)
Логика (532)
Логистика (21)
Маркетинг (7985)
Математика (3721)
Медицина, здоровье (10549)
Медицинские науки (88)
Международное публичное право (58)
Международное частное право (36)
Международные отношения (2257)
Менеджмент (12491)
Металлургия (91)
Москвоведение (797)
Музыка (1338)
Муниципальное право (24)
Налоги, налогообложение (214)
Наука и техника (1141)
Начертательная геометрия (3)
Оккультизм и уфология (8)
Остальные рефераты (21692)
Педагогика (7850)
Политология (3801)
Право (682)
Право, юриспруденция (2881)
Предпринимательство (475)
Прикладные науки (1)
Промышленность, производство (7100)
Психология (8692)
психология, педагогика (4121)
Радиоэлектроника (443)
Реклама (952)
Религия и мифология (2967)
Риторика (23)
Сексология (748)
Социология (4876)
Статистика (95)
Страхование (107)
Строительные науки (7)
Строительство (2004)
Схемотехника (15)
Таможенная система (663)
Теория государства и права (240)
Теория организации (39)
Теплотехника (25)
Технология (624)
Товароведение (16)
Транспорт (2652)
Трудовое право (136)
Туризм (90)
Уголовное право и процесс (406)
Управление (95)
Управленческие науки (24)
Физика (3462)
Физкультура и спорт (4482)
Философия (7216)
Финансовые науки (4592)
Финансы (5386)
Фотография (3)
Химия (2244)
Хозяйственное право (23)
Цифровые устройства (29)
Экологическое право (35)
Экология (4517)
Экономика (20644)
Экономико-математическое моделирование (666)
Экономическая география (119)
Экономическая теория (2573)
Этика (889)
Юриспруденция (288)
Языковедение (148)
Языкознание, филология (1140)

Курсовая работа: Разработка стратегии развития ЗАО Меховая радуга

Название: Разработка стратегии развития ЗАО Меховая радуга
Раздел: Рефераты по менеджменту
Тип: курсовая работа Добавлен 20:08:05 01 июня 2011 Похожие работы
Просмотров: 44 Комментариев: 14 Оценило: 2 человек Средний балл: 5 Оценка: неизвестно     Скачать

Нижегородский Государственный Технический Университет

Факультет экономики, менеджмента и инноваций

Кафедра «Менеджмент»

Курсовая работа

по дисциплине «Планирование на предприятии»

на тему:

Разработка стратегии развития

ЗАО «Меховая радуга»

Выполнили: студенты гр. 05-МЕН

Крепак Д.В.

Миляев А.И.

Кащеев А.Н.

Фукалов А.В.

Проверил: Бенсон В.В.

Нижний Новгород

2009 год

Содержание

Введение

1. Анализ конкурентной среды.

2. Ценности организации

3. SWOT-анализ

4. Стратегическая карта

5. Показатели

Заключение

Введение.

Цель курсовой работы – разработка стратегии развития ЗАО «Меховая радуга» на сезон «зима 2009-2010». Данная тема актуальна, поскольку в условиях экономического кризиса многие предприятия столкнулись с проблемой неправильного выбора пути своего развития.

Для того, чтобы правильно определить направление развития любого предприятия, необходимо проанализировать текущее положение дел на нем, это является «точкой отсчета».

Итак, Закрытое Акционерное Общество «Меховая Радуга» - это предприятие по производству меховых изделий.

Работа организации строится в основном на заказе, поэтому ширина спектра производимой продукции зависит только от пожелания заказчика.

«Меховая Радуга» является одним из лидеров рынка меховых изделий Кировской области, однако рынок сбыта не ограничивается областью. Поставки осуществляются и в дальние (чаще северные) регионы России.

Продукция ориентирована на покупателя со средним и выше среднего доходом.

В активе предприятия имеется собственный производственный цех, склад готовой продукции, административное здание и два магазина. Количество работников «в сезон» достигает 100 человек.

Структура управления предприятием – функциональная. Выделены следующие отделы: производственный, коммерческий, финансовый.

Адрес: Кировская область, г. Слободской, ул. Шестаковская, 12

Сезон 2008-2009 предприятие заканчивает с прибылью, хотя её величина минимальна за последние 4 года. Текущее положение дел можно охарактеризовать как «удовлетворительное». Величина заказов сократилась, продажи через собственные магазины упали. Стоимость сырья, как и ставка по кредиту, выросла. Возникли проблемы с получением нового кредита.

В настоящий момент компания выполняет оставшиеся заказы и закрывается на месяц. Май – пик «несезона», у работников плановый отпуск.

Реклама

С июня начинается новый сезон, который априори будет сложнее всех предыдущих. Перед руководством компании стоит серьезная задача – преодолеть спад и добиться развития предприятия.

Возможны различные варианты выхода из состояния спада, но мы рассмотрим один конкретный случай. Допустим, что менеджмент «Меховой радуги» ставит перед своей организацией следующую цель – к 1 ноября 2009 года повысить прибыль до уровня 1 ноября 2007 года.

Проанализируем эту ситуацию и предложим компании стратегию, которая позволит добиться поставленной цели.

1. Анализ конкурентной среды.

Отрасль имеет давнюю историю и развита хорошо. Конкуренция высокая, вероятность появления нового конкурента средняя.

Отрасль находится в стадии роста, хотя рост имеет экстенсивный характер. Инновации и новые технологии приходят в компании очень медленно.

Последний факт открывает возможности для роста нашей компании.

На рынке функционирует огромное количество небольших компаний (ИП), а также 2-3 крупные («Мелита», «Отрада»). По объемам продаж и ассортименту продукции «Меховая радуга» напрямую конкурирует с группой предприятий «Белка».

Группа предприятий «Белка» - то несколько предприятий, которые занимаются выделкой сырья, производством готовых изделий, сбытом продукции. У «Белки» есть собственный торговый дом, реализация происходит в основном в розницу. Это предприятие имеет давнюю историю и большой авторитет.

Конкурентные преимущества «Белки» - давняя история предприятия, хороший имидж и собственная сбытовая сеть – Торговый Дом.

2. Ценности организации.

Ценности организации — совокупность культивируемых и декларируемых

менеджментом ценностей, проявляющаяся в течение времени в виде результата, состоящего из спонтанной трансформации общих ценностей на основе коммуникационного опыта работников и осознанных целенаправленных воздействий со стороны менеджеров, реализующих социально-экономическую политику развития фирмы.

Ценности организации проявляются в организационной культуре, в частности, правилах, нормах и традициях, жестко и мягко регламентирующих поведение ее работников при исполнении ими должностных обязанностей, разовых и постоянных поручений, делового взаимодействия и межличностного общения. Отметим, что приверженность работника ценностям организации проявляется в отношении к ее целям, стратегии и тактике, политике и стилю управления, личностям ее менеджеров.

На нашем предприятии выделяются следующие ценности:

Реклама

- старшинство и власть (полномочия, присущие должности или лицу; уважение старшинства и власти; старшинство как критерий власти и т.д.);

- обращение с людьми (забота о людях и их нуждах; беспристрастное отношение и фаворитизм; привилегии; уважение к индивидуальным правам; обучение и возможности повышения квалификации; карьера; справедливость при оплате; мотивация людей);

- организация работы и дисциплина (добровольная дисциплина; гибкость в изменении ролей; использование новых форм организации работы и другое);

- стиль руководства и управления (использование целевых групп; личный пример; гибкость и способность приспосабливаться);

- распространение и обмен информацией (информированность сотрудников; легкость обмена информацией);

- характер контактов (предпочтение личным контактам; гибкость в использовании установившихся каналов служебного общения; возможность контактов с высшим руководством; применение собраний; нормы поведения при проведении собраний);

- пути разрешения конфликтов (желание избежать конфликта и идти на компромисс; предпочтение применения официальных и неофициальных путей; участие высшего руководства в разрешении конфликтных ситуаций и т.д.);

- оценка эффективности работы (реальная; открытая; кем осуществляется; как используются результаты);

- отношение к клиентам и поставщикам (желание клиента – закон, добросовестное отношение к поставщикам).

- акцент на соблюдение законодательства.

Однако ценности организации не всегда совпадают с ценностями её отдельных элементов и ценностями ближнего окружения.

Так для потребителя могут быть выделены следующие ценности:

- модность

- удовлетворение вкусов и пожеланий

- соответствие цены качеству

для правительства:

- получение дохода

- соблюдение законов

для поставщиков:

- стабильность работы

- своевременная оплата поставляемого сырья

для работников:

- достойная зарплата

- стабильность

- хорошие условия труда

- небольшая интенсивность работы

- уважение со стороны руководства

Таким образом, несоответствие ценностей порождает некоторые проблемы. Эти проблемы различны на разных уровнях:

1. Потребители

- главным для потребителя является внешний вид, а не качество, бренд

- образ жизни (приверженность одежде из синтетических материалов)

2. Правительство

- коррупция

- бюрократическая волокита

3. Поставщики

- нет должного уровня качества у российских производителей

- прибыль становится на первое место (главное сбыть)

4. Работники

- пьянство

- безответственное отношение к работе

- воровство и халтура

5. Должники

- недобросовестность

Для решения этих проблем можно предложить следующее:

1. - обширные рекламные акции (делать акцент на здоровье и качество)

- отслеживать модные тенденции и выполнять пожелания клиентов

2. - налаживать связи

- действовать в рамках закона

3. - искать сотрудничества с законопослушными и проверенными поставщиками

- грамотное составление контрактов

4. - качественный отбор персонала

- введение системы премий/наказаний

- заинтересовывать людей в работе, мотивировать

- проведение корпоративных встреч

5. - не давать в долг под «честное слово»

- по возможности кредитовать только проверенных людей.

3. SWOT – анализ.

Сильные стороны:

1. Низкие цены

2. Гибкая производственная система

3. Хорошая система коммуникации

4. Высокая квалификация работников

Возможности:

  1. Новые рынки сбыта

2. Новые каналы сбыта

3. Расширение ассортимента

Слабые стороны:

1. «Устаревшее» оборудование

2. Часть продукции не отвечает требованиям рынка

3. Небольшая доля в отрасли

Угрозы:

1. Рост спроса на заменители

2. Высокий уровень конкуренции

3. Снижение доходов населения

4. Рост цен на сырье

5. Высокие процентные ставки по кредиту

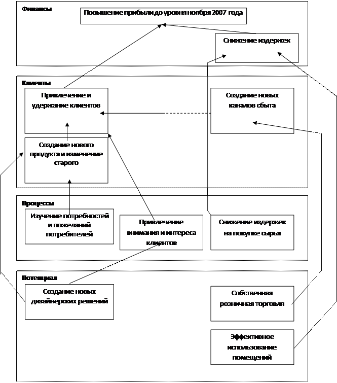
4. Стратегическая карта.


5. Показатели.

Поставленные цели должны соответствовать следующим критериям измеримости:

- Повышение прибыли до уровня ноября 2007 года – с 2 млн. руб. до 5 млн.руб./мес. – из управленческого учета в руб./мес.

- Снижение издержек – с 85% до 70% от стоимости изделия, себестоимость за 2009/себестоимость за 2007, в долях единицы.

- Привлечение и удержание клиентов – сохранение числа уже имеющихся клиентов и увеличение количества новых на 10%. Для расчета необходимо поделить всех клиентов на 2 группы – розничные и оптовые. По каждой группе количество клиентов сравниваем с 2007 годом, в долях единицы.

- Создание новых каналов сбыта – открытие нового магазина в Нижнем Новгороде.

- Создание нового продукта и изменение старого – создание 9 новых товаров и обновление 15.

- Изучение потребностей и пожеланий потребителей - отчет о проведенном анкетировании (опросе), в котором будут указаны результаты исследований: пожелания и потребности клиентов.

- Привлечение внимания и интереса клиентов – количество звонков и обращений в точку продаж, шт.

- Снижение издержек на покупке сырья – показателем будет изменение статьи издержек на покупку сырья в управленческом учете, руб.

- Собственная розничная торговля – повысить долю розничной торговли в общем числе продаж на 10%.

- Эффективное использование помещений – рассчитать для каждого помещения эффективность его использования: сравнить прибыль, которую организация получает сейчас с прибылью, которую бы она получала, если этого помещения не было. Если помещение используется неэффективно (его необходимо закрыть), то чистая прибыль будет расти за счет исключения издержек на содержание этого помещения.

- Создание новых дизайнерских решений – привлечение сторонней организации к разработке дизайна продукта (преимущественно из Москвы). Предоставление каталога с полным описанием новых изделий.

Заключение.

Разработанная стратегия позволит компании добиться поставленной цели в краткосрочной перспективе. Однако простое следование стратегии может привести к обратным результатам. Необходим постоянный анализ внешней и внутренней среды и частичная корректировка стратегии. Это потребует дополнительных финансовых вложений, но, с определенной долей вероятности, можно утверждать, что результат оправдает вложенные средства.

Оценить/Добавить комментарий
Имя
Оценка
Комментарии:
Привет студентам) если возникают трудности с любой работой (от реферата и контрольных до диплома), можете обратиться на FAST-REFERAT.RU , я там обычно заказываю, все качественно и в срок) в любом случае попробуйте, за спрос денег не берут)
Olya21:19:26 26 августа 2019
.
.21:19:22 26 августа 2019
.
.21:19:22 26 августа 2019
.
.21:19:21 26 августа 2019
.
.21:19:20 26 августа 2019

Смотреть все комментарии (14)
Работы, похожие на Курсовая работа: Разработка стратегии развития ЗАО Меховая радуга

Назад
Меню
Главная
Рефераты
Благодарности
Опрос
Станете ли вы заказывать работу за деньги, если не найдете ее в Интернете?

Да, в любом случае.
Да, но только в случае крайней необходимости.
Возможно, в зависимости от цены.
Нет, напишу его сам.
Нет, забью.



Результаты(294402)
Комментарии (4230)
Copyright © 2005 - 2024 BestReferat.ru / реклама на сайте