Федеральное Агентство по образованию
КУРСОВАЯ РАБОТА На тему «Бизнес - планирование в коммерческой организации: методы и формирование информационной базы»
Выполнила: студентка гр. ( )
Проверил:
2010 г. СОДЕРЖАНИЕ
ВВЕДЕНИЕ………………………………………………………………………...3 1. ТЕОРЕТИЧЕСКИЕ АСПЕКТЫ к разработке и реализации бизнес- планИРОВАНИЯ……………………………………………………5 1.1. Зарубежный опыт бизнес – планирования, формирование информационной базы коммерческих предприятий…………………………...................................5 1.2. Бизнес-план – основная составляющая делового проекта………………....8 2. ОБЩАЯ ХАРАКТЕРИСТИКА ООО «ТОРГСЕРВИС»…………………….13 2.1. Анализ предприятия………………………………………………………....13 2.2. Анализ внешней среды………………………………………………………14 2.3. Анализ внутренней среды…………………………………………………...19 2.4. Анализ основных финансово-хозяйственных результатов деятельности предприятия……………………………………………………………………….21 3. РАЗРАБОТКА БИЗНЕС- ПЛАНА КУЛЬТУРНО-РАЗВЛЕКАТЕЛЬНОГО ЦЕНТРА В КИТАЙСКОМ ЭТНИЧЕСКОМ СТИЛЕ…………………………..25 3.1. Резюме проекта……………………………………………………………....25 3.2. План маркетинга……………………………………………………………..28 3.3. Производственный план…………………………………………………….36 3.4. Организационный план……………………………………………………...41 3.5 Финансовый план…………………………………………………………….44 3.6. Расчет показателей эффективности проекта……………………………….45 ЗАКЛЮЧЕНИЕ…………………………………………………………………...48 СПИСОК ИСПОЛЬЗОВАННОЙ ЛИТЕРАТУРЫ……………………………..50 ПРИЛОЖЕНИЯ…………………………………………………………………..52
ВВЕДЕНИЕ
В настоящее время в условиях все более широкого распространения рыночных отношений на предприятиях и в организациях нашей страны бурно протекает процесс совершенствования форм и методов работы. Управление существующими производственными и непроизводственными процессами требует изменения стиля и принципов подготовки и принятия решений. Как показывает практика, новое руководство остро нуждается в методической помощи для решения ежедневно возрастающих практических вопросов. Одним из таких вопросов является составление бизнес-планов, необходимых для определения перспектив развития предприятий; осуществления структурной перестройки производства; обоснования целесообразности получения кредитов; создания условий для организации рентабельной работы. Отечественные предприятия имеют относительно небольшой опыт работы в условиях рынка, да и рыночные отношения, еще далеки от их уровня в развитых странах. На многих предприятиях до настоящего времени современные подходы к планированию деятельности не применяются. В тоже время, как в случае создания нового предприятия, так и в случае возникновения кризисных ситуаций, бизнес-план предприятия является одним из инструментов принятия эффективных решений по достижению поставленных целей, минимизации влияния негативных факторов и улучшению финансового состояния. Кроме того, бизнес-план - это эффективный инструмент планирования развития предприятия, в том числе, модернизации производства, разработки и реализации иных технологических, организационных и инвестиционных решений. Именно поэтому, вопрос создания культуры бизнес-планирования в реальном секторе экономики на сегодня является важной экономической задачей. Тема курсовой работы – «Бизнес - планирование в коммерческой организации: методы и формирование информационной базы», на примере разработки бизнес-плана создания культурно-развлекательного комплекса в китайском этническом стиле. Рыночная ниша организации высококачественного общественного питания и развлекательных комплексов является привлекательной для потенциальных инвесторов в связи с рядом факторов: быстрый срок окупаемости инвестиций; высокая норма прибыли; мобильность капитала. Все перечисленное является подтверждением актуальности выбранной темы и практической значимости предмета ее исследования. Целью курсовой работы является разработка инвестиционного решения в форме бизнес-плана по созданию культурно-развлекательного комплекса и оценка его эффективности. Для реализации поставленной цели необходимо решить следующие основные задачи: исследовать экономическую сущность основных категорий и понятий бизнес - планирования на предприятии; рассмотреть структуру и содержание бизнес-плана; изучить методику инвестиционного планирования на предприятии; разработать бизнес-план: инвестиционный проект создания нового предприятия; оценить экономическую эффективность проекта и уровень его устойчивости в условиях неопределенности факторов внешней среды. Объект исследования – предприятие ООО «Торгсервис». Предметом исследования является разработка бизнес-плана для ООО «Торгсервис» по созданию в г. Ижевске культурно-развлекательного комплекса в китайском этническом стиле. Поставленная цель и задачи определили структуру курсовой работы. Она состоит из введения, трех глав и заключения. 1. ТЕОРЕТИЧЕСКИЕ АСПЕКТЫ к разработке и реализации бизнес - планИРОВАНИЯ
1.1. Зарубежный опыт бизнес – планирования , формирование информационной базы коммерческих предприятий
В. Хойер в работе «Как делать бизнес в Европе», анализируя деятельность успешно функционирующих в европейских странах предпринимателей, приходит к выводу, что все они придерживаются в своей деятельности следующих принципов: - предприимчивость и готовность идти на строго рассчитанный риск; - «чутье» на потребности рынка; - железная дисциплина; что касается их самих - они работают больше, чем их сотрудники; - детальное знание своего дела; они превосходные технические специалисты, а также специалисты в области маркетинга и финансирования; - умение привлекать хороших сотрудников; в случае, если сотрудники не в состоянии справиться со своей работой, они немедленно увольняются; - стремление всегда быть лучше своих конкурентов. Можно с уверенностью говорить о том, что перечисленные принципы раскрывают общую систему предпринимательского поведения и основные черты коммерческого предпринимательства. На основе вышесказанного можно определить коммерцию как творческую деятельность деловых людей, направленную на поиск новых сфер вложения капитала, создание новых и совершенствование имеющихся продуктов, производств, организаций, развитие собственных преимуществ, эффективное использование различных возможностей для получения прибыли. Control (Маркетинговый менеджмент: анализ, планирование, реализация и контроль), изданной Prentice Hall. Он написал еще несколько известных книг, а также свыше 100 статей для ведущих журналов. Он единственный, кто трижды удостаивался ежегодной премии Alpha Kappa Psi, присваиваемой за лучшую статью для Journal of Marketing. Среди многочисленных наград доктора Котлера - The Paul D. Converse Award, врученная ему американской ассоциацией маркетинга за «выдающийся научный вклад в маркетинг», а также The Stuart Henderson Britt Award, которая вручается лучшему маркетологу года. В 1985 году он первым удостоен двух значительных наград: звания выдающегося преподавателя маркетинга года, присвоенного ему Американской ассоциацией маркетинга, и премии - за выдающийся маркетинг в здравоохранении. Доктор Котлер - член правления Американской ассоциации маркетинга. Он консультирует по вопросам маркетинговой стратегии многие крупные фирмы, как в США, так и за рубежом. Профессор Гари Армстронг заведует кафедрой маркетинга в бизнес-школе Кенан-Флеглер при университете Северной Каролины, расположенной в Чепл-Хилл. Звание доктора маркетинга он получил в Северно-Западном университете. Формирование информационной базы Перед каждой организацией, фирмой стоит серьезная задача получения надежной достоверной информации, необходимой в работе в новых рыночных условиях. Информацией считаются сведения, которые являются объектом обработки, передачи и хранения. Информация должна быть достоверной, полной, непрерывной, точной и своевременной. Очень важно, чтобы необходимая информация поступала непрерывно, своевременно и от достаточного числа объектов. Несомненно, огромное значение при принятии маркетинговых решений в реальном масштабе времени имеет актуальность информации. Актуальность необходимой информации Своевременная необходимая информация о процессах, происходящих на рынке, дает возможность прогнозировать и разрабатывать новые маркетинговые решения. «Когда человек не знает, к какой пристани он держит путь, для него ни один ветер не будет попутным…» Луций Анней Сенека. В состав хорошо спланированной системы формирования информации входят четыре вспомогательные системы: Система внутренней отчетности, отражающая показатели текущего сбыта, суммы издержек, объемы материальных запасов, движение денежной наличности; Система сбора внешней текущей информации, поставляющая руководителям маркетинга повседневную информацию о событиях, происходящих в коммерческой среде; Система исследований, призванная обеспечить сбор информации, актуальной с точки зрения стоящей перед фирмой конкретной маркетинговой проблемы; Система анализа информации, использующая современные методики статистической обработки данных и модели, облегчающие деятелям рынка процесс принятия оптимальных маркетинговых решений. Основная последовательность критериев: относится ли это к делу – надежность исходной информации – правильность выбранной методики – качество и точность представляемых рекомендаций – тенденциозность или новый взгляд на проблему – широта охвата (репрезентативность). Наиболее важный вопрос – оценка надежности исследования, точность следует оценивать по размеру используемой выборки. Лучшие отчеты содержат строгие тезисы того, что исследуется, и результаты. Это позволяет уловить «окрашенность» результатов [22,с.13]. Характерной чертой нашего времени является бурное развитие информационных технологий. Под термином «информационное обеспечение» понимается, во-первых, органически взаимосвязанная совокупность элементов, взаимодействие которых организовано определенным образом в единую технологию, реализующую правила и методологические принципы эффективного преобразования информации в соответствии с потребностями управления. Во - вторых, это сведения, знания, предоставляемые потребителю в ходе работ по удовлетворению его информационных потребностей, и соответствующим образом обработанная информация. В - третьих, это одна из составляющих современных автоматизированных систем, рассматриваемая наряду с техническим, программным и иными видами обеспечения [10,с. 43]. Кроме того, это сложный динамичный комплексный процесс, обеспечивающий удовлетворение информационных потребностей управленцев и выполняющий функции реализации деятельности аппарата управления, т.е. процесс предоставления информации отдельным лицам или группам – пользователям информационных систем – в соответствии с их информационными потребностями.
1.2. Бизнес-план – основная составляющая делового проекта
Основными элементами бизнес-плана являются: титульный лист, вводная часть (резюме проекта), аналитический раздел, содержательный раздел (сущность проекта) и разделы внутрифирменного планирования. Ключевые моменты бизнес - планирования – это оценка инициаторами проекта: - возможности, необходимости и объема выпуска продукции (услуг); - потенциальных потребителей; - конкурентоспособности продукта на внутреннем и внешнем рынках; - своего сегмента рынка; - показателей различных видов эффективности; - достаточности капитала у инициатора бизнес-идеи и возможных источников финансирования. Бизнес-план – это официальный документ, для того, чтобы написать его, нужно собрать обширную достоверную информацию по большому кругу вопросов. Объем этой информации постоянно увеличивается по мере вхождения в бизнес или его развития. Поэтому целесообразно иметь два вида одного бизнес-плана. Первый вид бизнес-плана – официальный, является кратким (до 50 страниц) изложением на бумаге прошлого, настоящего и будущего вашего бизнеса. Он предназначен для перспективных партнеров, инвесторов, менеджеров и акционеров фирмы для того, чтобы они могли представить общую цель бизнеса. Второй вид бизнес-плана представляет собой повседневный рабочий документ для первого лица предприятия, команды разработчиков плана и консультантов. В нем сосредоточен рабочий информационный материал. Он носит название рабочего бизнес-плана и позволяет глубже понять важность официального бизнес-плана. Общая схема бизнес-плана Титульный лист бизнес-плана не должен содержать излишней информации, он должен быть лаконичным и привлекательным. Хорошее название должно соответствовать вашему роду занятий, указывать на ваш бизнес или месторасположение, вызывать положительные эмоции у тех, кто способен повлиять на судьбу вашего начинания. Титульный лист содержит информацию о: названии предприятия, его адресе; меморандуме конфиденциальности; кратком названии проекта; дате начала проекта, его продолжительности; дате составления проекта, его руководителе и т.д. Меморандум о конфиденциальности составляется в целях предупреждения лиц, знакомящихся с бизнес-планом, о конфиденциальности, содержащейся в нем информации. Бизнес-план – довольно объемный документ, и для первичного ознакомления инвестора с вашим проектом абсолютно неприемлем, так как, скорее всего, вы будете обращаться к лицам, к которым такие проекты идут потоком, и необходимо убедить их за несколько минут в перспективности вашего бизнес-плана. Поэтому рекомендуется предоставить информацию: - аннотация (0,5 – 1 стр.): предприятие, его адрес; руководитель предприятия; суть проекта и место реализации; реализации проекта; общую стоимость проекта; срок окупаемости и ожидаемую прибыль; форму и условия участия инвестора; гарантии по возврату инвестиций; - резюме (2 – 3 стр.): сущность проекта; эффективность проекта; сведения о фирме; команда управления; план действия; финансирование; планы возврата заемных средств; - бизнес-план (15 – 50 стр. без приложений). 1. Экономическая среда предприятия и его производственная деятельность. Структура данного раздела бизнес-плана может иметь следующий вид: Описание отрасли. Следует показать картину современного состояния и перспектив развития отрасли, в которой вы собираетесь оперировать. Создаваемый проект. В данном разделе следует описать общую концепцию предполагаемого бизнеса, какие продукты или услуги ваша фирма будет предлагать; кто будет её основным потребителем. Стратегия выхода на рынок, роста производства и объемов продаж. Выделите ключевые факторы успеха в вашем плане маркетинга. Расскажите о вашем подходе к ценам, способам продажи и рекламе продукта. Создание предприятия (бизнеса) предполагает его длительное функционирование, поэтому следует сказать и о том, как быстро вы собираетесь расти, и каких размеров ваш бизнес достигнет в течение ближайших 5 лет; указать планы дальнейшего развития бизнеса с точки зрения перспективных продуктов и услуг; подчеркнуть, что стратегия выхода на рынок и роста объемов производства и продаж вытекает из возможностей, которыми вы обладаете, уникальных свойств продукта и других дополнительных конкурентных преимуществ. Описание вида деятельности. Цель этого раздела бизнес-плана заключается в том, чтобы объяснить: на чем вы хотите сделать бизнес; каким образом вы собираетесь добиться поставленной цели; на чем основано ваше убеждение в успехе дела. Продукт (вид услуг) бизнеса. В данном разделе бизнес-плана должна быть указана примерная цена вашего товара и стоимость затрат, которые пойдут на его производство. 2. Стратегия плана маркетинга. План маркетинга, как часть бизнес-плана, не только необходим для внутренней организации деятельности вашей фирмы, но и служит основой контрактов, как с партнерами, так и с инвесторами. При обсуждении бизнес-плана с будущими партнерами необходимо иметь четкое представление о принципиальной схеме распространения вашего товара, методах определения цен, уровне рентабельности на вложенный капитал и других вопросах маркетинговой политики, представленной в соответствующих разделах бизнес-плана. 3. Реклама бизнес-плана В зависимости от целей специалисты различают следующие виды рекламы: первоначальную, конкурентную и сохранную. Эффективность рекламы определяется также степенью содействия рекламы расширению продаж. Для этого рассчитывают соотношение затрат на рекламные мероприятия и достигаемые с их помощью результаты. 4. Анализ рынка сбыта Чтобы добиться устойчивого роста объема продаж, необходимо досконально изучить свой рынок, т.е. организации и людей, которые покупают товар или пользуются услугами. Необходимо держать под контролем круг ваших потребителей. Необходимо определить, кто является потребителем ваших продуктов (услуг) или кто может стать им в будущем; кто из потребителей мог бы сделать крупные закупки в будущем, основываясь на оценке преимуществ вашего продукта, размера и тенденции развития рынка, потребителей, конкурентов и их продуктов, продаж в предыдущие годы. 5. Конкуренция и конкурентное преимущество В этом разделе бизнес-плана нужно сообщить потенциальным партнерам и инвесторам все, что вы знаете о конкуренции на том рынке, куда должна поступить ваша продукция. Лучше оценивать конкурентов предельно точно. Необходимо указать те пробелы в их стратегии или качественных характеристиках товаров-конкурентов, которые открывают для вас реальный шанс в достижении успеха. 6. План производства Данный раздел бизнес-плана представляется только предпринимателями, которые хотят заняться производством. Главная задача раздела – доказать потенциальным партнерам, что вы в состоянии реально производить нужное количество товаров в нужные сроки и требуемого качества. В целом структура данного раздела имеет следующий вид: производственный цикл, производственные мощности и их развитие, стратегия в обеспечении и производственный план, план НИОКР и инженерной доработки продукта. 7. Организационный план Деловое расписание – необходимый раздел бизнес-плана. В нем фиксируется график временных ключевых действий (разработка продукта и процесса его производства, анализ рынка, разработка программы продаж). Перечень таких событий включает: завершение дизайна; представление продукта на выставках; заказ сырья, материалов и комплектующих в количествах, необходимых для организации планируемого объема производства; начало производства; получение первого заказчика; первую продажу; оплату первых счетов. 8. Финансовый план Цель этого раздела – выявить, каковы будут доходы от продаж и прибыль за первый и последующий годы, как результат выбранной финансовой стратегии. В конце финансового плана следует дать оценку по основным финансовым показателям фирмы.
2. ОБЩАЯ ХАРАКТЕРИСТИКА ООО «ТОРГСЕРВИС»
2.1. Анализ предприятия
Общество с ограниченной ответственностью ООО «Торгсервис» организовано 5 сентября 2005года. Является дочерним предприятием ОАО «Редуктор» ООО «Торгсервис» руководствуется действующим законодательством и Уставом, является юридическим лицом, имеет круглую печать со своим наименованием, штампы, бланки, имеет право открывать расчетные и иные счета в банках, в праве создавать на территории РФ и за ее пределами филиалы и представительства. Уставный капитал составляет 10000 рублей. Руководство обществом осуществляется Учредителями, в состав которых входят ОАО «Редуктор» 20% уставного капитала и руководство ОАО «Редуктор»-80% уставного капитала. В случае принятия в состав учредителей других юридических и физических лиц высшим органом управления будет являться собрание учредителей. Основные виды деятельности Виды деятельности, прописанные в Уставе общества: - деятельность столовых при предприятиях и учреждениях - поставка продукции общественного питания - деятельность ресторанов, кафе - деятельность баров, розничная торговля пищевыми продуктами и т.д. Существующее здание столовой сдается в аренду ООО «Торгсервис», предоставляющему услуги питания работникам ОАО «Редуктор» и дочерних предприятий. Кроме того, ООО «Торгсервис» осуществляет розничную торговлю продуктами питания. Действующая структура управления ООО «Торгсервис» относиться к линейно - функциональным. Предприятие возглавляет директор, назначаемый на должность учредителями. Он осуществляет руководство предприятием на принципе единоначалия и несет ответственность за состояние всех видов деятельности предприятия. Директору предприятия непосредственно подчиняются главный бухгалтер, заведующий производством. Главный бухгалтер организует бухгалтерский и налоговый учет на предприятии; руководит учетом всех материальных и денежных ресурсов и несет наряду с директором ответственность за сохранность и правильность расходования этих ресурсов. Заведующий производством руководит основным производством и несет ответственность за выполнение заданий по выпуску продукции и оказанию услуг
2.2. Анализ внешней среды
Любое предприятие функционирует, имея связи с рынком: поставляя на него изделия, услуги и обеспечивая покупателей соответствующей информацией. С рынка фирма получает деньги и снова информацию – об объемах и темпах продажи, мнения покупателей, данные о товарах конкурентов и т.д. Таким образом, возникает замкнутая система, функционирующая как единое целое. Кроме того, имеется еще одна замкнутая система, в которой предприятие является как бы принимающим звеном по отношению к поставщикам товаров. В ответ на этот материальный поток, фирма направляет информацию и деньги. В итоге фирма оказывается тесно связанной с тем, что в теории маркетинга принято называть внешней средой. К внешней среде обычно относят: -покупателей с их демографическими характеристиками, определяющими сбыт товаров; - конкурентов; - посредников – транспортные фирмы, торговые агенты и т.п.; - финансовые учреждения; - рекламные агентства; - таможенные и другие правительственные органы; - готовящиеся законы; - экономическую ситуацию в стране; - политический климат; - развитие и достижения НТР; - культурные традиции. Таким образом, понятие внешней среды складывается из двух составляющих: - факторы макросреды; - факторы непосредственного окружения фирмы. 1. Анализ основных покупателей Основными потребителями услуг, предоставляемых ООО «Торгсервис», являются работники ОАО «Редуктор». Кроме того, так как предприятие осуществляет розничную торговлю продуктами питания, имеются сторонние покупатели - люди близ лежащих домов, чаще всего пенсионеры, в связи с низкими ценами. 2. Анализ состояния взаимоотношений с поставщиками На сегодняшний день ООО «Торгсервис» взаимодействует с поставщиками ООО «Виктория-Сервис», ЧП «Палевич», комбинат питания ОАО «Буммаш», ЗАО «Школы Удмуртии» и др. Все вышеперечисленные контрагенты являются давнишними партнерами ОАО «Редуктор», новых поставщиков ООО «Торгсервис» пока не наработал. 3. Анализ конкурентов Проводя анализ конкурентов ООО «Торгсервис», можно выяснить, что в сфере услуг питания он не может конкурировать ни с кем, в связи с обособленностью предприятия. Если проводить анализ конкурентов в сфере розничной торговли, а явными конкурентами являются ОАО «Айкай», «Ижтрейдинг», различные частные предприниматели и др., то необходимо определить конкурентные позиции предприятия по сравнению с другими фирмами.
Таблица 1 Оценка конкурентов | Факторы конкурентоспособности | ООО «Ижтрейдинг» | Магазин «Бегемот» | ОАО «Айкай» | ООО «Торгсервис» магазин «Уралочка» | | Уровень цен | Отлично | Хорошо | Хорошо | Хорошо | | Ширина и глубина ассортимента | Отлично | Удовл. | Хорошо | Удовл.
| | Качество предложенных товаров | Хорошо | Удовл. | Хорошо | Хорошо | | Культура обслуживания | Отлично | Удовл. | Отлично | Удовл. | | Режим работы | Отлично | Хорошо | Хорошо | Удовл. | | Интерьер магазина | Хорошо | Удовл. | Хорошо | Удовл. | Проанализировав всех вышеперечисленных контрагентов по каждому из факторов привлекательности (уровень цен; широта и глубина ассортимента; качество предложенных товаров; культура обслуживания; режим работы; интерьер магазина), можно сказать, что магазин ООО «Торгсервис» занимает среднюю конкурентную позицию. Основные сильные конкуренты, это естественно ОАО «Айкай» и «Ижтрейдинг». Поэтому как основной инструмент регулярного стратегического управления многие компании выбирают матрицу «качественного» стратегического анализа, которую еще называют матрицей SWOT аббревиатура начальных букв английских слов: Strengths - силы; Weaknesses - слабости; Opportunities - возможности; Threats – угрозы. Методология построения матрицы первичного стратегического анализа заключается в том, что сначала весь мир делится на две части - внешнюю среду и внутреннюю (саму компанию), а затем события в каждой из этих частей - на благоприятные и неблагоприятные: ВНЕШНЯЯ - ВНУТРЕНЯЯ СИЛА - СЛАБОСТЬ, ВОЗМОЖНОСТИ - УГРОЗЫ Общий вид матрицы SWOT-анализа приведен на рисунке 1.  Рисунок 1 - Матрица стратегического SWOT - анализа. Подводя итог можно выделить внешние возможности и угрозы для магазина ООО «Торгсервис». Таблица 2 Внешние возможности и угрозы | Возможности | Угрозы | | Увеличение спроса в связи с ростом платежеспособности населения | Изменение покупательских предпочтений в сторону сервиса | | Присутствие на рекламном рынке современных рекламных технологий | Появление товаров-субститутов (продукты быстрого приготовления) | | Возможности | Угрозы | | Предложения о сотрудничестве со стороны отечественных предпринимателей | Сбои в поставках продукции, в связи ужесточением требований к качеству продукции | | Замедление роста цен на сырье и т.п., в связи с замедлением инфляции | Увеличение конкурентных преимуществ со стороны конкурентов |
| Изменение налогового законодательства | Таким образом, становится, очевидно, какие из определенных внешних факторов имеют наибольшее положительное или отрицательное влияние на предприятие. Поэтому важнейшим этапом при выработке эффективной стратегии ООО «Торгсервис», является стратегический анализ, который должен дать реальную оценку собственных ресурсов и возможностей применительно к состоянию (и потребностям) внешней среды, в которой работает данная фирма. Матрица предоставит руководителям ООО «Торгсервис», структурированное информационное поле, в котором они могут стратегически ориентироваться и принимать решения. Самое привлекательное, в этом методе то, что информационное поле формируется непосредственно самими руководителями, а также наиболее компетентными сотрудниками компании на основании обобщения и согласования собственного опыта и видения ситуации. На основании последовательного рассмотрения этих факторов в ООО «Торгсервис», принимаются решения по корректировке целей и стратегий предприятия (корпоративных, продуктовых, ресурсных, функциональных, управленческих), которые, в свою очередь, определяют ключевые моменты организации деятельности. Оценка сильных и слабых сторон ООО «Торгсервис», по отношению к возможностям и угрозам внешней среды как раз и определяет наличие у фирмы стратегических перспектив и возможность их реализации. Таблица 3 Сильные и слабые стороны ООО «Торгсервис», | Сильные стороны | Слабые стороны | | Выгодное географическое положение | Низкая квалификация работников | | Наличие постоянных клиентов- работники | Недостаточное внимание рекламе | | Готовая материальная база | Недостаток в ценообразовании |
| Низкий уровень сервиса (дополнительные услуги) |
| Не полная загруженность производственных мощностей по | | Сильные стороны | Слабые стороны |
| условиям договора об аренде |
| Низкая квалификация менеджеров | Таким образом, «разработка стратегии ООО «Торгсервис», базируется на анализе конкретных сегментов рынка для оценки благоприятного проникновения в намеченные сферы, их использования для укрепления своих позиций». Успех при этом зависит от формального, точного, полного и всестороннего описания взаимодействия предприятия с внешней средой. Это дает некоторую гарантию, что стратегические решения приняты на основе анализа всей доступной информации и ничего не упущено! Кроме того, результаты анализа и принятые на его основании решения фиксируются и накапливаются, т.к. накопленный структурированный опыт («база знаний») является основой управленческой стоимости ООО «Торгсервис». Здесь как нельзя лучше подходят технологии и инструменты бизнес-инжиниринга, опирающиеся на систему информационных моделей предприятия и моделей внешней среды. Вывод: Правильно и вовремя принятые стратегические решения играют сегодня ключевую роль в успешной деятельности компании. В конечном счете, именно они оказывают решающее влияние на конкурентоспособность продукции.
2.3. Анализ внутренней среды Внутреннюю структуру организации называют еще внутренней средой. К ней относятся функциональные структуры предприятия, обеспечивающие управление, разработку и тестирование новых товаров, продвижение товаров до покупателей, сбыт, обслуживание, взаимоотношения с поставщиками и иными внешними органами. В понятие внутренней среды так же входят квалификация персонала, система передачи информации и т.д. Таким образом, анализ внутренней среды представляет собой управленческое обследование функциональных зон организации с целью определения сильных и слабых сторон организации, представленных в таблице 4. Изучая внутреннюю среду фирмы необходимо уделить особое внимание организационной культуре организации, т.е. наличию таких норм и правил, как, например, материальное вознаграждение, льготы при покупке собственной продукции, другие социальные гарантии. Для полного анализа внутренней среды предприятия необходимо исследовать пять функциональных зон: маркетинг, производство, финансы, управление персоналом, общее управление. На сегодняшний день основным видом деятельности ООО «Торгсервис» является организация питания и параллельно розничная торговля в магазине «Уралочка». То есть для предприятия существует на данный момент только два источника получения дохода. Особое внимание при изучении коммерческой деятельности фирмы привлекли данные по закупочной стоимости продукции, ее динамика. Так отсутствие контроля издержек значительно увеличило стоимость накладных расходов, что не благоприятно отразилось на себестоимости продукции. Цена же на продукцию предприятия не увеличивается, соответственно на протяжении 2009 года ООО «Торгсервис» не получает прибыли от своей деятельности, а дотируется ОАО «Редуктор». Имеющиеся производственные мощности (550 м2) используются не полностью, что влечет перерасход средств на их содержание, но создает благоприятную ситуацию для роста компании. На предприятии полностью отсутствует маркетинговое подразделение, абсолютно нет сбора информации о рынке, о предпочтениях покупателей, создания имиджа фирмы, разработки возможных новых направлений в сфере оказания дополнительных услуг. Анализируя организацию общего управления, было замечено, что организационная структура фирмы не соответствует существующим целям. Права и обязанности возложены на сотрудников, несущих ответственность за конкретную работу. Среднесписочная численность персонала 20 человек, состав работников в основном неизменный, текучесть кадров не наблюдалась.
Таблица 4 Среднесписочная численность работников ООО «Торгсервис» | Период | Всего
| В том числе |
|
| Основных рабочих | Вспомогательных рабочих и ИТР | | за 3 кв. 2008г. | 20 | 6 | 14 | | с начала года | 20 | 6 | 14 | | за 3 кв. 2009 года | 21 | 6 | 15 | | с начала года | 20 | 6 | 14 |
Процедуры направлены на построение моделей будущего состояния ООО «Торгсервис» а также программ перехода к этому состоянию («стратегических планов»), где все мероприятия также расписаны по определенным трафаретам и с соответствующей степенью детализации. Вывод: Необходима постановка следующего управленческого цикла: мониторинг и анализ факторов внешней и внутренней среды, выработку решения и моделирование будущего состояния компании, разработку стратегического плана, контроль реализации и выработка регулирующих воздействий при отклонении от намеченных показателей.
2.4. Анализ основных финансово-хозяйственных результатов деятельности предприятия
В условиях рынка в осуществлении коммерческой деятельности всегда имеется элемент риска. Он выражается в потере прибыли и банкротстве. Следовательно, уменьшить степень риска требует проведения тщательных экономических расчетов результата работы на всех участках производственно-хозяйственной и коммерческой деятельности предприятия, их анализа и оценки. Их осуществление предполагает наличие соответствующих критериев оценки, экономических показателей и соответствующих методов расчета, учета и обобщения. К ним относится динамика основных показателей.
Таблица 5 Динамика экономических показателей ООО «Торгсервис» | Показатели | 2008 год | 2009 год | Отклонения | | в абс. знач. | в % | | 1. Выручка от реализации продукции (работ, услуг), тыс. руб | 1 520 950,00
| 5 263 336,00 | 3 472 386,00 | 346,05 | | 2. Затраты, тыс. руб | 1 723 499,00 | 5 724 881,00 | 4 001 382,00 | 332,17 | | В том числе по статьям -сырье и основные матер. |
760 475,00 |
2 631 668,00 |
1 871 219,00 |
346,05 | | -заработная плата | 472 000,00 | 1 578 120,00 | 1 106 120,00 | 334,35 | | -отчисления на соц. нужды | 66 080,00 | 220 936,80 | 154 856,80 | 334,35 | | -коммун. услуги, услуги связи, аренда | 424 000,00
| 1 272 000,00
| 848 000,00
| 300,00
| | -ГСМ, запчасти | - | 19 000,00 | 19 000,00 | - | | -прочие расходы | 944 | 3 156,24 | 2212,24 | 334,35 | | 3. Численность, чел | 20 | 21 | 1 | 105,00 | | 4. Балансовая прибыль (убыток), тыс руб | -202 549,00 | -461 545,00 | -258 996,00 | 227,87 | | 5. Чистая прибыль (убыток), тыс. руб | -232 758,00 | -574 178,00 | 341 420,00 | 246,68 | | 6. Рентабельность текущих затрат | - | - | - | - | | 7. Дотации ОАО «Редуктор» | 330 000,00 | 1 320 000,00 | 990 000,00 | 400,00 |
На сегодняшний день ООО «Торгсервис» является убыточным предприятием. Как видно из таблицы убытки, прежде всего, связаны с высокой арендной платой и коммунальными услугами, так как столовая занимает очень большую площадь и рассчитана на большое количество людей. Также это связано с изношенностью производственного оборудования ООО «Торгсервис» и соответственно с минимальной производительностью. На балансе предприятия нет основных средств. Большая часть оборотных средств состоит из заемных средств. Заем, выданный ранее (до 01.12.2009г.) на пополнение оборотных средств составляет 285 тыс. руб., долг за полученные товароматериальные ценности – 182 тыс.рублей. Таблица 6 Динамика поступлений денежных средств ООО «Торгсервис» | Период | Всего доходов | Выручка от реализации продукции (работ, услуг) собственного производства | Выручка от реализации товаров | Получен-ные займы | | Производство | в том числе заводской заказ ОАО "Редуктор" | | 2009 год | 1 520 952,00 | 0,00 | 0,00 | 1 235 952,00 | 285 000,00 | | Январь 2009г. | 342 004,00 | 338 024,00 | 338 024,00 | 3 980,00 | 0,00 | | Февраль 2009г. | 406 036,00 | 399 936,00 | 399 936,00 | 6 100,00 | 0,00 | | Март 20069. | 446 572,00 | 439 341,00 | 439 341,00 | 7 231,00 | 0,00 | | Апрель 2009г. | 478 170,00 | 385 536,00 | 385 536,00 | 92 634,00 | 0,00 | | Май 2009г. | 445 083,00 | 356 066,00 | 356 066,00 | 89 017,00 | 0,00 | | Июль 2009г. | 513 803,00 | 409 043,00 | 409 043,00 | 104 760,00 | 0,00 | | Итого за 6 месяцев 2009 года | 2 631 668,00 | 2 327 946,00 | 2 327 946,00 | 303 722,00 | 0,00 | Финансовое состояние ООО «Торгсервис» характеризуется системой показателей, отражающих наличие, размещение, использование финансовых ресурсов предприятия и всю производственно-хозяйственную деятельность. Основной формой при анализе финансового состояния является бухгалтерский баланс. В связи с упрощенной системой налогообложения (УСНО) ООО «Торгсервис» не составляет баланс, а предоставляет только отчет о доходах и расходах, соответственно проводить финансовый анализ предприятия не предоставляется возможным. Подводя итог по всему вышесказанному можно констатировать то, что деятельность ООО «Торгсервис» всегда будет убыточна, если не переориентироваться на другой рынок, на других потребителей. Вопрос эффективного и целесообразного использования территории и помещений ОАО «Редуктор» возможно, решить путем организации новых видов деятельности, что, несомненно потребует инвестиционных вложений. Поэтому я предлагаю проработать идею об освоении новых видов деятельности, как выход из сложившейся ситуации для ООО «Торгсервис». Предлагается создать культурно развлекательный комплекс в китайском этническом стиле на площадях арендуемых ООО «Торгсервис». Для оценки целесообразности и эффективности, а так же для оценки инвестиционной привлекательности разработать бизнес-план.
3. РАЗРАБОТКА БИЗНЕС- ПЛАНА КУЛЬТУРНО-РАЗВЛЕКАТЕЛЬНОГО ЦЕНТРА В КИТАЙСКОМ ЭТНИЧЕСКОМ СТИЛЕ
3.1 Резюме проекта
Предприятие - реализатор проекта – ООО «Торгсервис» (дочернее предприятие ОАО «Редуктор»). Юридический и фактический адрес: г. Ижевск, ул. Кирова, 172 (аренда площадей ОАО «Редуктор»). Цель инвестиционного проекта – организация культурно-развлекательного центра в китайском этническом стиле. Реализация проекта позволит: - удовлетворить потребность населения в культурном проведении досуга; - с максимальной эффективностью использовать существующее здание столовой; - повысить инвестиционную привлекательность и коммерческую стоимость здания; - вывести ООО «Торгсервис» на уровень, обеспечивающий рентабельность и эффективность деятельности; - увеличить доход ОАО «Редуктор» (за счет суммы ежемесячной арендной платы); - получать ежемесячную прибыль вместо дотации убытков; - улучшить социальный фон города за счет создания 84 новых рабочих мест. Инвестиционные затраты ООО "Торгсервис"- 12986,9 тыс.руб. Основные этапы проекта: 1. Строительно-монтажные работы (ремонт столовой, организация пункта питания, ремонт на 500-м производстве). 2. Приобретение оборудования, мебели, инвентаря, программного обеспечения для комплексного оснащения здания; 3. Работа с персоналом (наем, обучение персонала и миграционные мероприятия по найму персонала (массажисток) из КНР); 4. Организационно-технический этап (разработка меню, фирменного знака, сертификация услуг, закупка товаров и продуктов); 5. Реклама, маркетинг (изучение рынка, рекламная компания, презентация). Источники финансирования: 1. Основные средства приобретаются в лизинг ООО «Торгсервис» - 9354,85 тыс. руб. (в т.ч. аванс - 20%) 2. Собственные средства ОАО "Редуктор" – 5632,05 тыс. руб., в т.ч.: 3. Заем, предоставляемый предприятию ООО "Торгсервис" на 20 месяцев под 15% годовых: 2000,0 тыс. руб. Направления расходования средств займа: а) на приобретение инвентаря, организационные и маркетинговые мероприятия - 3632,05 тыс. руб. в) оборотные средства – 673,92 тыс. руб. с) на первые выплаты по лизингу (2007г.)- 1326,08 тыс. руб. В результате реализации проекта ООО «Торгсервис» будет получать доход по направлениям предоставления услуг, услуги общественного питания высокого уровня, услуги спа-клуба (сауна и массажный салон), существующие услуги общественного питания. ОАО «Редуктор» в результате реализации проекта будет ежемесячно получать доходы: от сдачи в аренду площадей ООО «Торгсервис» - от 500 до 880 тыс. руб., экономия средств, выдаваемых как дотации ООО «Торгсервис» 36,7 тыс. руб. (за вычетом получаемых в настоящее время доходов от сдачи в аренду площадей в здании столовой и в Блоке № 5 от сторонних арендаторов) до января 2009 года, проценты за предоставленные заемные средства. В финансовом плане представлен прогноз деятельности предприятия и рассчитаны показатели эффективности, расчет показал, что срок окупаемости проекта для ООО «Торгсервис» составит 24 месяца (2 года). Для реализации проекта необходимо проведение ремонта (реконструкции) здания столовой (блок № 14). Согласно расчетов инвестиционные затраты ОАО «Редуктор» на проведение комплекса работ по реконструкции блока № 14 (столовой) составят 23,54 млн.руб., в том числе перечисленные. Таблица 7 | 1. Реконструкция столовой (включая инженерные изыскания и рабочий проект) - | 17914 | тыс. руб; | | 2. Ввод в эксплуатацию столовой на 500 пр-ве - | 146 | тыс. руб; | | 3. Организация пункта питания - | 150 | тыс. руб; | | 4. Техническое обустройство помещений сауны - | 4930 | тыс. руб; | | 5. Непредвиденные расходы - | 400 | тыс. руб; | | Итого: | 23540,0 | тыс. руб. | Дизайн-проект здания культурно – развлекательного центра, его внутреннее убранство будет оформлено в китайском этническом стиле, в связи с чем, дизайн-проект будет выполнять фирма QINGHAI CATHAY INDUSTRY DEVELOPMENT CO. LTD (г. Синин, КНР) (на основании планировок и вводных данных, представленных исполнителем рабочего проекта). Пример дизайна помещения кафе представлен на рисунке 2.  Рисунок 2 - Дизайн помещения китайского кафе В результате реализации проекта ОАО «Редуктор» увеличит стоимость имущества за счет произведенного ремонта помещений блока № 14, столовой на 500-м производстве и пункта питания на сумму 23,5 млн. рублей. Рыночная же стоимость данных объектов недвижимости повысится не менее чем на 105 млн. рублей (исходя из расчета, что цена за 1 кв.м. здания на сегодня составляет ориентировочно 10 тыс. руб., а после ввода в эксплуатацию – не менее 60 тыс. руб. – по аналитике продаж муниципальной собственности за последние три месяца). Кроме того, организация культурно-развлекательного центра повысит привлекательность данного квартала для населения, что может в дальнейшем повысить арендную плату за сдаваемые помещения. Общая сумма дохода от сдачи помещений в аренду ООО «Торгсервис», будет достигать с 2008 года 978,9 тыс. рублей в месяц.
3.2. План маркетинга
Обзор деятельности конкурентов Рестораны-кафе. В наше время все больше предприятий общественного питания города Ижевска предоставляют высококлассное качество обслуживания. Клиенты выбирают блюда из широкого ассортимента, не уступают ассортимент напитков. Дизайн ресторанов и кафе города постепенно обновляется, и осталось очень мало заведений, где интерьер оформлен в стиле дворцов культуры советских времен. При этом общеизвестно, что ресторанный бизнес при удачном расположении является высокодоходным, а в случае правильной организации может приносить достаточно высокую прибыль. Услуги ресторанов, кафе и баров в городе Ижевске представлены достаточно широко. Всего в Ижевске существует 102 заведения (рестораны, кафе, бары при дискотеках), в том числе ресторанов – 16, кафе - 63, баров – 23, при этом игра в бильярд есть в 19-ти заведениях. Надо отметить, что наиболее успешными являются рестораны и кафе, принадлежащие так называемым «сетям», то есть их основателями являются существующие владельцы нескольких заведений. Такой подход, кроме всего прочего обеспечивает экономию как на торгово-закупочных операциях. Так и позволяет эффективно использовать более опытный и надежный кадровый потенциал. Основные рестораторы города Ижевска, которые стремятся к расширению своего бизнеса и в дальнейшем: Константин Котов, владелец кафе «Миг Маг», клуба «Кино»; Максим Коновалов, совладелец кафе «Кофе семь», клуба «Пятница», с кафе «Баскин Роббинс»; Такфил Ахмадуллин, кафе «Оказия», «Токай», «Фунтик», «Карлсон», «Такси»; Анастасия Копысова, заместитель директора по производству ООО «Позимь». Надо отметить, что ресторанные сети в первую очередь оснащены соответствующим компьютерным обеспечением. Например, в кафе-ресторанах «Токай», «Ошмес», «Берлога», «Охотничий рай», «Радуга», «Чеширский Кот», «Рапсодия», «Пятница» и др. установлена программа R-Keeper, являющаяся золотым эталоном современных программ автоматизации бухгалтерского учёта. В целом по различным оценкам рентабельности, ресторанный бизнес – один из самых прибыльных. При отлаженной работе, хорошем расположении заведения и правильном менеджменте рентабельность может достигать 170 процентов, и даже при отсутствии этих условий прибыль не будет опускаться ниже 30 процентов. При этом в Ижевске наблюдается медленное развитие рынка общепита. Одним из самых привлекательных сегментов для развития местные сети общепита считают фаст-фуд, который большинство из них планирует развивать как на отдельных площадях, так и на площадках в торгово-развлекательных комплексах. Так, готовы к тиражированию торговые марки «Миг Маг» и «Кофе семь». Не исключено и появление новых заведений быстрого питания в формате «Макдональдс». Кроме того, местные рестораторы намерены открыть новые заведения, рассчитанные, в принципе, на ту же публику, которая посещает их кафе и клубы сегодня. Так, владельцы клуба «Пятница» работают над реставрацией бывшего кафе «Пингвин», на смену которому придет заведение, сочетающее форматы «место, где можно поесть» и «место, где можно пообщаться». А владельцы клуба «Кино» открыли арт-кафе «Пикассо», которое, по определению, будет местом для общения. Рассматривают варианты открытия нового заведения также владельцы сети «Позимь» и владельцы сети «Оказия». На рынке услуг общественного питания города Ижевска пользуются спросом заведения, обеспечивающие высокий уровень обслуживания, что включает в себя как дизайн помещения и хорошую кухню, так и светомузыкальное сопровождение. Средняя цена одного заказа в кафе нашего города на одного человека около 150-180 рублей в обед и 300-500 рублей в вечернее время. Сауны. Существующий рынок саун и бань г. Ижевска можно условно поделить на три группы: 1) VIP сауны. Это сауны со стоимостью 800 руб. за 1 час и выше. Их не много, услуги реализуют часто по клубной системе, реклама в основном «из уст в уста». Это, например, сауна в пос. Крылатском, сауны в элитных гостиницах и др. 2) Сауны среднего уровня от 400 до 800 руб. в час. Это сауны для среднего класса. Их основная масса. 3) Сауны банно-прачечных комбинатов, профилакториев, бассейнов, с непритязательным интерьером и не высоким качеством обслуживания, куда ходят из-за не высокой цены. Цены до 400 руб. за час. Максимальный спрос на сауны среднего и высокого уровня. Остальные сауны прозябают в нищете. Цены на услуги сауны зависят от количества человек, времени посещения, месторасположения сауны, и, естественно от качества предоставляемых услуг. Средние цены за 1 час составляют от 300 до 600 руб., среднее количество человек 4-6. Надо отметить, что минимальное время посещения сауны составляет, как правило, 2 часа, поэтому одна компания минимально тратит на одно посещение от 600 до 1200 руб. Наиболее значимые конкуренты: баня отеля «Околица», комплекс саун и бань в районе ТЦ «Тройка» Бильярд. Услуги бильярда неразрывно связаны с деятельностью кафе и находятся при большинстве крупных кафе, ресторанов и развлекательных центров. Наиболее известны бильярдные клубы: Кино, Перископ. Цены на 1 час игры в бильярд колеблются от 150 руб./час (в отделенных от центра районах) до 300 руб./ час в центре города (клуб «Кино»). Чайная. В г. Ижевске на сегодняшний день функционирует множества кофеен, которые неизбежно пользуются спросом. Это такие как «Кофе-семь» «Кама», фуд-корты в торговых центрах и др. Чайных в нашем городе пока нет, хотя в крупных городах существуют целые сети чайных, которые процветают. Поэтому при анализе существующего рынка услуг основываемся на сравнении чайной со сложившимся рынком кофеен. Средняя цена по городу на одного посетителя составит от 200 до 400 рублей. Магазин-кулинария. Все действующие кулинарии города можно разделить на две категории: 1) Классические кулинарии – это привычные нам магазины продажи полуфабрикатов, теста, выпечки и др. со средним качеством и не дорогой ценой. Это кулинария при кафе «Жемчужина», при кафе «Русские пельмени», кафе «Встреча» и др. Пользуются спросом у среднего и не богатого слоя населения с целью покупки полуфабрикатов для дальнейшего приготовления и перекуски на ходу. 2) Кулинария по типу минимаркетов – это магазины готовой еды с небольшой долей полуфабрикатов. Ориентированы на средневысокий слой населения. Высокое качество, большой ассортимент именно готовой продукции. Количество таких заведений не большое: минимаркет при «Туристе», «Такае», «Позими». Так как нами выбран второй тип магазина-кулинарии, то соответственно в своих расчётах мы будем ориентироваться именно на них. Средняя цена покупки составит до 150 рублей. Массажные. Рынок предложений массажа представлен в основном разрозненными массажистами, работающими или в направлении традиционного массажа, или в качестве нетрадиционных целителей - массажистов. Массажных салонов с экзотическими видами массажа в Ижевске нет. Стоимость услуги варьируется с 600 до 1500 рублей. Летнее кафе. Сегодня имеется большой выбор летних кафе самого разного уровня. Главное отличие друг от друга: В городе или за городом; Хорошая кухня или плохая; Уровень внешнего вида, интерьера. Летние кафе, находящиеся в городе: Преимущества: доступность для посетителей без автомашин Недостатки: основная масса платёжеспособных клиентов летом устремляется за город, в живописные места. Летние кафе, находящиеся за городом: здесь всё наоборот, недостатки становятся преимуществами. Качество кухни играет большую роль в большей степени для людей имеющих свой автотранспорт, которые имеют больше возможности в выборе и целенаправленно посещают облюбованные ими места. Развлекательный комплекс в китайском этническом стиле будет располагаться в деловом районе города, что обеспечит необходимый приток клиентов. С другой стороны, данное расположение предполагает близость к предприятиям – конкурентам. В связи с этим, важно выявить и развить факторы конкурентоспособности нашего предприятия. В данном месте расположения находятся три основных конкурента: Развлекательный комплекс «Искра», Клуб «Кино», Клуб «Пятница». Анализ конкурентных позиций Развлекательного комплекса в китайском этническом стиле по отношению к указанным предприятиям представлен в таблице 8.
Таблица 8 Факторы конкурентоспособности | Факторы конкуренто-способности | Развлекательный комплекс в китайском этническом стиле | Конкуренты | | Клуб «Пятница» | Клуб «Кино» | Развлекательный комплекс «Искра» | | Местонахождение | Одна из центральных улиц города, вблизи от остановки, оживленное место. Есть место для парковки. | Не очень оживленное место, есть место для парковки. | Оживленное место, центр города, близко от остановки. | Одна из центральных улиц города, вблизи от остановки, оживленное место. Есть место для парковки. | | Помещение | На 280 чел | 210-250 чел | Не более 100 чел | 250-300 чел | | Качество | Высокое | Среднее | Выше среднего | Выше среднего
| | Уровень цены | Средняя | Выше средней | Выше средней | Средняя | | Исключитель-ность товаров | Не распространен-ный на рынке | Распространенный | Распространенный | Обычный | | Ассортимент услуг | 10-15 видов. | Не очень широкий ассортимент | Не очень широкий ассортимент | Широкий | | Известность фирмы | Фирма новая | Известная | Известная, постоянные клиенты. | Известная, постоянные клиенты. |
Таким образом, основными сильными сторонами проекта являются: Большая площадь зала, позволяющая проводить банкеты, презентации, прочие мероприятия с комфортным расположением до 280 человек. По данной позиции конкурентом является только Развлекательный комплекс «Искра». Ориентация на высокое качество блюд и обслуживания, и прочих предоставляемых услуг Широкий ассортимент и постоянная работа над его соответствием текущим потребностям Исключительность предоставляемых услуг, что является наиболее привлекательным фактором В качестве основных слабых сторон можно назвать: Отсутствие сформированного положительного имиджа. Отсутствие опыта совместной работы членов коллектива. Объем сбыта Расчет планируемой доли на рынке сбыта во многом зависит от плана привлечения клиентов, от ценовой категории покупателей, от многих других факторов. Как было сказано выше, в Ижевске не достаточен спрос для того, чтобы смогли просуществовать узкоспециализированные заведения, например, ресторан «Веко», в свое время заявивший о привлечении только состоятельных граждан, при этом предоставлявший ряд льгот тем, кто ходил по клубным картам, через некоторое время вынужден был сменить политику, часть льгот было отменено, и ресторан начал активно привлекать широкую публику. Надо отметить, что часть «дорогих» клиентов при этом была утеряна. Детские кафе так же вынуждены переспециализироваться, так как они могут давать выручку только в основном в выходные дни, когда родители берут детишек погулять, а в остальные дни кафе практически пустуют. В Ижевске не достаточно развита и народная кухня, однако, по соседству в данном помещении предполагается открыть небольшой ресторанчик в китайском стиле, при этом организацией данной специфической кухни лучше заниматься представителям данного этноса. Так как рецептура и технология приготовления блюд часто бывает очень специфична. Таким образом, наилучшим вариантом, будет организация кафе-ресторана для средних слоев населения при этом в вечернее время, предполагается брать плату за вход в размере не менее 100 рублей, что с одной стороны – ограничит количество посетителей, с другой стороны – привлечет тех посетителей, которые намерены получить достаточно качественное обслуживание за достаточное время. Надо отметить, что в таком случае посетители будут иметь потребность обязательно потанцевать, поэтому обязательно наличие комплексного обслуживания: бильярда, танцевального зала. При этом на период рекламных акций плата за вход может снижаться, отсутствовать или давать право на льготы других служб общего проекта, или право на бесплатный вход в следующий раз или вдвоем (продается сразу два билета по цене одного). Основные точки получения дохода: кафе, бильярд, кулинария, чайная; летнее кафе, сауна, массажный салон, буфет, пункт питания на территории завода, магазин «Уралочка». ООО «Торгсервис» является предприятием развивающимся, торговая марка предприятия среди населения не рекламировалась, поэтому при необходимости возможно преобразование предприятия в предприятие, для которого будет разрабатываться специальная рекламная стратегия продвижения марки. Возможно для разработки названий подразделений (особенно кафе и сауны) привлечение маркетолога (маркетинговой фирмы) для разработки наиболее удачных слоганов. Особое внимание следует уделить разработке рекламной компании, что также необходимо сделать при привлечении специалистов. Таким образом, предварительный план расходов на маркетинг в сумме 120 тыс. руб. содержит следующие направления: 1. Изучение рынка услуг общепита (посещение конкурентов, командировочные расходы); 2. Разработка рекламной компании; 3. Рекламная компания. Планируемый объем сбыта складывается исходя из среднего количества посетителей в день и количества дней работы, ценой товара для расчета является средняя сумма чека, приходящаяся на 1 посетителя. План сбыта, представлен в Приложении 1.
3.3. Производственный план Комплекс саун – СПА комплекс. Комплекс саун состоит из шести независимых саун и детского зала имеющего отдельные выходы в три сауны. Сочетание нескольких видов саун резко повышает привлекательность всего комплекса. Есть возможность предоставления услуг разным категориям потребителей, реализует новое модное направление СПА, не имеющееся сегодня аналогов в г. Ижевске. Сауны подразделяются на: Элитную сауну: большая, общий стиль: дерево и камень тёплых оттенков. Ближе к старине. Общая площадь сауны – 200 м. кв. Структура: Две парилки. Одна стандартная финская на 6-10 человек с возможностью лить воду на камни. Внутренняя отделка не обычная, запоминающаяся. Вторая турецкая классическая: хамам на 6-8 количество человек. Постройка турецкого хамама будет новинкой для рынка г. Ижевска и радостным событием для мусульманской части нашего города. Бассейна два, большой 4х10х1,7м. и маленький круглый, диаметром - 3м., глубиной – 0,8м.. Первый основной, вровень с полом, Дополнительные опции: подсветка, водопад, может быть противоток, горка или трамплин, или что-нибудь ещё. Бассейн фигурной (может быть и неправильной) формы. Может впадать в дополнительный небольшой бассейн. Второй бассейн самостоятельный небольшой (под размер большой ванны джакузи). Также вровень с уровнем пола. Бассейн с подогревом и насадками джакузи. Впечатление кипящей воды. Все бассейны в архитектурном исполнении (а не в виде ванн). Душевые кабинки: две стандартные. Может быть, ещё какой-нибудь эксклюзивный душ. Комната отдыха в общем стиле с мини кухней, кроватью, кальяном, камином, с телевизором и DVD с караоке. (Рисунок 3) Кроме того, бильярдный стол. Раздевалка с феном при входе, тут же один туалет. В саунах по два входа (второй пожарный). Дополнительно в каждой тех. комната для оборудования и одна на все сауны комната горничной. VIP – сауна, рассчитанная на круг клиентов с доходом выше среднего. Сегмент рынка практически не заполнен, особенно с учетом удобного (в центре города) расположения. 
Рисунок 3 - Интерьер комнаты отдыха Сауна – стандарт: 80 м. кв. Рассчитана на клиентов со средним уровнем достатка и доходом выше среднего. Один бассейн 4х6х1,7м., одна финская сауна, две душевые кабинки, комната отдыха с оснащением, раздевалка, туалет. Высокий уровень исполнения. Эконом-сауна- 3 шт., по 40 м. кв. каждая: Одна парилка, не большой бассейн 2х2 м., одна душевая кабинка, совмещённая с гидромассажём, не большая комната отдыха. Так же раздевалка при входе, и там же туалет. Всё компактно. Ориентировочно 100-150 м.кв. Стиль скорее другой. Предпочтительнее Хайтек, при сохранении общей концепции максимального тепла и уюта. Ни какого амстронга и элементов офиса. Детская комната 40 м. кв. – зал для посещения родителей с детьми за дополнительную плату. Будет иметь отдельные выходы из разных саун, для возможности пользоваться ею из любой сауны тем, кто за неё заплатил. Оснащение: бассейн 2х3х1,2 м., одна душевая стойка, горка, игрушки, батут. Комната с инфракрасной кабинкой и комнатой отдыха: 30 м. кв. для желающих сочетать отдых с лечебными процедурами. Модное на сегодня направление. Направление массажа. Комплекс массажных услуг будет позиционироваться как одно из центральных мест всего комплекса китайского клуба. Наряду с китайским рестораном, занимаемым арендаторами, массажистки из КНР будут придавать общий фон всему комплексу, как истинно китайскому заведению. Для работы массажистками из КНР приедут 8 массажисток и администратор – старший их группы. За 1-2 месяца до открытия, они пройдут вводный курс обучения русскому языку, параллельно уже проводя массаж нужным нам людям за небольшую плату или же вообще без неё, для создания будущего круга посетителей и молвы из «уст в уста». Услуги массажа будут ориентированы на людей с высоким достатком, как дополнение к услугам СПА-комплекса. Массажистки будут работать как днём, так и в вечернее и ночное время. Чайная и магазин-кулинария. Профильные всей деятельности китайского клуба направления, воспринимаемые как единое целое со всей деятельностью комплекса. Направление чайной полностью отсутствует в нашем городе. Открытие чайной подчёркивает общую причастность здания к китайскому стилю, и будет являться новым направлением в г. Ижевске в противовес множеству кофеен, расплодившихся в последнее время. Чайная рассчитана на посетителей СПА комплекса и массажного салона, где можно спокойно посидеть после окончания всех процедур. Магазин-кулинария запланирован в формате мини-маркетов типа Позими, Токая, Туриста и т. д. со своим типом блюд, приближенным к китайскому стилю. Каждый из посетителей кулинарии и чайной может рассматриваться как потенциальный потребитель в будущем всех услуг комплекса. Бильярдная. Рассчитана на всех потенциальных посетителей китайского клуба. На сегодня деятельность клуба вообще не ассоциируется без организации бильярдной, настолько глубоко в сознании людей лежит связь саун, кафе и ресторанов с наличием в них бильярда. Планируется 3 бильярдных стола с оплатой услуг на рецепции или в кафе, с системой автоматического учёта времени игры. Кафе. Кафе является одним из основных видов деятельности китайского клуба. Предполагаемый формат кафе: европейская кухня в среднем ценовом сегменте (уровень Позими, Родничка, Туриста). Свой ассортимент блюд, свои отличия и «изюминки». Дневная раздача и вечернее кафе, обслуживания. Персонал кафе готовит продукцию на само кафе, чайную, кулинарию, буфет, пункт питания, осуществляет доставку блюд в сауну, отправляет продукцию по магазинам города, выездным мероприятиям. Кафе рассчитано на всех посетителей клуба, жителей и работников близлежащих районов, проезжающих мимо на автомашинах. Каждый посетитель кафе это потенциальный потребитель всех услуг комплекса. Летнее кафе. Организация летнего кафе минимизирует возможные риски снижения доходности в летнее время, когда весь народ устремляется на природу. Летнее кафе будет размещено на площадке сзади помещения кафе. Предполагаемая планировка это стационарные деревянные небольшие домики с крышей в китайском стиле, хорошо благоустроенная территория. Обслуживание официантами из здания кафе. При недостатке мест будут доставляться столики с зонтами на свободные площади сбоку от кафе. Эта же площадка может использоваться и зимой как предоставление мест компаниям для жарки шашлыков. Оптовая торговля. Предназначена как сопутствующая деятельность для доставки продукции в магазины города с перспективой дальнейших открытий точек фаст-фуда в городе. Оптовая торговля вытекает также и из того, что продажа продукции собственного производства в магазине «Уралочка», буфете, производстве 500, требует наличия сертификата на торговлю продукцией вне предприятия, а если этот сертификат будет получен, то ничего не мешает нам реализовывать свою продукцию через любые магазины города. Существующее направление питания работников ОАО «Редуктор». В процессе реализации настоящего инвестиционного проекта, до момента начала строительно-ремонтных работ на объекте столовой, будет произведён не большой текущий косметический ремонт столовой и ремонт помещения блока №4 под пункт питания. К моменту начала строительных работ оборудование, инвентарь и персонал столовой будет перевезён в столовую производства 500, где будет осуществляться всё приготовление пищи. Доставка продукции в буфет и пункт питания будет осуществляться из столовой производства 500. В пункте питания будет только разогрев и раздача готовых блюд. К моменту запуска китайского клуба, произойдёт обратный переезд персонала и частично инвентаря и оборудования в здание бывшей столовой. Приготовление и доставка всей продукции для пункта питания, буфета, и производства 500 будет происходить как и ранее, из помещения уже нового кафе. Организация работы клуба будет осуществляться на арендуемых площадях ОАО «Редуктор». Общая площадь помещений клуба составляет 585 кв. м., в том числе 85 кв. м. – площадь кафе, 276 кв.м - СПА-комплекс, бильярдная, 65 кв. м кулинария, 105 кв. м - чайная и 51 кв. м. – площади служебных помещений и санитарный узел. Таким образом, существенной статьей текущих расходов являются платежи по аренде: на сегодняшний день эта сумма составляет 60 000 рублей в год, с момента запуска проекта арендная плата значительно увеличится и составит 590 000 рублей в месяц, что в год составит 7 100 000 рублей в год. Кроме того, существенные расходы составит и коммунальные услуги. В качестве поставщиков полуфабрикатов и сырья для производства по соотношению цена-качество выбраны следующие предприятия: ООО «Торговый дом Адмирал», ООО «Статус», ООО «Айкай, ООО Торговый дом «Восточный, ЗАО «Юлена»;
3.4. Организационный план
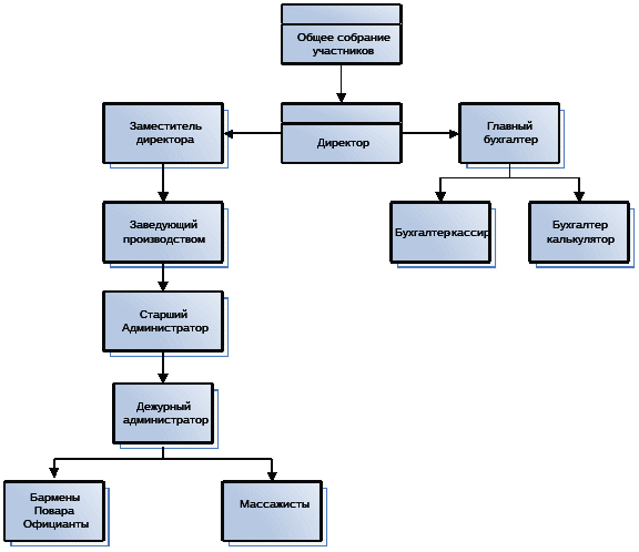
Для реализации рассматриваемого инвестиционного проекта проводится реорганизация дочернего предприятия ОАО «Редуктор» Общество с ограниченной ответственностью «Торгсервис». Учредителями являются ОАО «Редуктор» и физические лица – граждане Российской Федерации, распределение собственности которых в уставном капитале общества имеет следующую структуру: Таблица 9 | Названия | % | | ОАО «Редуктор» - | 20% | | Атанов А.И - | 16% | | Иванов О.Ю. - | 25% | | Шарипов А.Р - | 39% | Выбор организационно-правовой формы предприятия осуществлен с учетом ряда критериев, в первую очередь это: простота регистрации и постановки на учет в государственных органах; степень ответственности учредителей перед контрагентами и иными заинтересованными лицами в рамках хозяйственных отношений; простота ведения бухгалтерского учета. В соответствии с действующим законодательством, выбрана общая система налогообложения. В соответствии с вышеотмеченным, ООО «Торгсервис» с 1 января 2007 года является плательщиком следующих налогов: НДС, ЕСН, налог на имущество юридических лиц, налог на прибыль юридических лиц, а так же будет являться плательщиком ЕНВД. Для целей расчета экономической эффективности данного инвестиционного проекта приняты следующие ставки налогообложения, определенные действующим законодательством Российской Федерации: Таблица 10 | 1. Налог на прибыль - | 24% | | 2. НДС - | 18% | | 3. ЕСН - | 26% | | 4. Налог на имущество - | 2,2% | Организацию производства и оказания услуг на предприятии предполагается осуществлять с учетом следующих принципов: Постоянный мониторинг конкурентоспособности ассортимента и работа над его совершенствованием; Предложение максимально широкого ассортимента сопутствующих товаров; Заключение договоров с расположенными в районе размещения кафе предприятиями на организацию комплексных обедов. Организационная структура управления предприятия имеет следующий вид (Рисунок 4).  Рисунок 4 - Организационная структура управления клуба ООО «Торгсервис» Представленная структура является линейно-функциональной, что полностью отвечает потребностям гибкого и оперативного руководства малого предприятия. Основные функции управленческого персонала определяются действующим законодательством РФ. Директор подчиняется непосредственно Совету учредителей общества и реализует следующие функции как оперативный исполнительный орган Общества: организует всю работу предприятия; несет полную ответственность за его состояние и состояние трудового коллектива; представляет предприятие во всех учреждениях и организациях; распоряжается имуществом предприятия; заключает договора; осуществляет поиск поставщиков сырья, полуфабрикатов и услуг; разрабатывает и реализует сбытовую и ценовую политику предприятия и т. Д. Приготовление продукции для кафе, чайной, кулинарии и работников ОАО «Редуктор» возглавляют два заведующих производством работающих по графику по 12 часов. В их подчинении один дневной и один вечерний повар – бригадир, один дневной и один вечерний бармен, повара пункта питания, повара производства 500. Дневной и вечерний повар - бригадир руководят бригадой (дневной и вечерней соответственно), состоящей из поваров, кондитеров, пекарей, пельменьщика. Дневной и вечерний бармен руководит бригадой состоящей из официантов и уборщиков. Работой магазина кулинарии, чайной, бильярда, комплекса саун, массажных кабинетов, а также координацией деятельности всего комплекса в целом руководит старший администратор. Ему подчиняются дежурные администраторы, работающие сутками, бармен и официант чайной, продавец кулинарии, администратор массажного салона. Дежурные администраторы находятся вместе с охраной на рецепции и осуществляют контроль всего входящего и выходящего потока гостей, бронирования саун, массажных кабинетов, бильярда, а также кассового обслуживания указанных направлений. В их подчинении 2 горничные (суточные и дневные), осуществляющие уборку и оснащение саун, бильярда. Администратор массажного салона руководит командой массажистов, являющихся гражданами КНР. Общая сумма затрат предпроизводственного характера при организации данного предприятия составляет 12 986 900 рублей.: 1. Оборудование клуба и инвентарь - 12120,87 тыс. руб. 2. Работа с персоналом - 371 тыс. руб. 3. Производственно-технический этап 200 тыс.руб. 4. Реклама, маркетинг 255 тыс. руб. 5. Затраты на подготовку проекта 40 тыс. руб. 3.5 Финансовый план
В Финансовом плане все расчеты проведены с учетом показателей объемов реализации. Планируется, что подготовительный этап реализации проекта составит 1 год (до начала производства). На данном этапе осуществляются затраты на сумму 12 986,90 тыс. руб. Финансирование осуществляется за счет внесения учредителями, в частности ОАО «Редуктор», в фонд предприятия 12 986,7 тыс. руб. Рассмотрим формирование основных показателей прогнозного отчета о прибылях и убытках в Приложении 2. Суммарные прямые издержки в данном случае складываются на 100% из затрат на материалы и полуфабрикаты (статья «материалы и комплектующие»), т.к. все остальные производственные затраты для целей расчета данного проекта учитываются как общепроизводственные. Суммарные затраты за месяц по данной статье определены как произведение физического объема реализации и затрат на единицу готовой продукции. Таким образом, валовая прибыль в данном случае определяется как разница между чистым объемом продаж и суммарными прямыми издержками. Следующий этап экономической оценки проекта – прогноз движения денежных средств представлен в Приложении 3. При составлении таблицы денежных потоков используется понятие «Дисконтирование». Дисконтирование позволяет определить нынешний денежный эквивалент будущей денежной суммы. Разность между будущей и текущей суммой называется дисконт. Коэффициент дисконтирования рассчитывается по формуле : (1) At=1: (1+Еn)t , Где At – коэффициент дисконтирования; Еn – норма дисконта, (%); t – период. Примем норму дисконта, исходя из банковской ставки процента 15%. По формуле (2) находим коэффициенты дисконтирования для каждого расчетного периода, при этом примем первый год работы за нулевой период, так как в этом году делаются капитальный вложения. (2) At=1:1,150=1,00 At=1:1,151=0,87 At=1:1,152=0,76 At=1:1,153=0,66 Умножая значение притока и оттока на коэффициент дисконтирования, находим дисконтированный приток и отток.
3.6. Расчет показателей эффективности проекта
Для оценки экономической эффективности проекта, рассчитываются показатели: Чистый приведенный эффект Индекс рентабельности инвестиций Срок окупаемости капитальных вложений Норма рентабельности Чистый приведенный эффект – чистый дисконтированный доход за расчетный период, рассчитывается по формуле 3: NPV=ΣДt*At- ΣKt*At (3) Где ΣДt*At – кумулятивный дисконтированный приток наличности, руб; ΣKt*At – кумулятивный дисконтированный отток наличности, руб. Получаем, кумулятивный дисконтированный приток наличности равен 53661,6 тыс. рублей, кумулятивный дисконтированный отток равен 23044, 4 тыс. рублей. По формуле (4) находим чистый приведенный эффект: (4) NPV=53661,6-23044, 4=30617,2 тыс. рублей Таким образом, получаем значение чистого приведенного эффекта – 30617,2 тыс. рублей. Следующий показатель экономической эффективности проекта – индекс рентабельности инвестиций, который рассчитывается по формуле: (5) Рi=ΣДt*At :( ΣKt*At) Это относительный показатель, позволяющий определить рентабельность инвестиций. По формуле (5) получаем, что индекс рентабельности инвестиций для данного проекта равен 2,33. Значение показателя говорит о том, что за 4 года работы предприятия величина дохода в 2,33 раза превысит величину капитальных вложений. Срок окупаемости капитальных вложений – это число лет, в течение которых капитальные вложения будут погашены кумулятивным доходом. При этом выполняется равенство: ΣДt>Kt, (6) Где ΣДt – кумулятивный доход, руб; Kt – капитальные вложения, руб. Соблюдая равенство (6), получаем, срок окупаемости капитальных вложений составляет 24 месяца. Норма рентабельности - значение нормы дисконта En, при которой чистый приведенный эффект (NPV), равен нулю. Рассчитывается норма рентабельности методом подбора. Для расчета выбирают два значения нормы рентабельности Е1 и Е2. по нормам рентабельности с помощью таблиц дисконтирующего множителя, устанавливают дисконтирующие множители по годам расчетного периода и в зависимости от денежного потока рассчитывают два значения чистого приведенного эффекта NPV1 и NPV2, при этом необходимо, чтобы в интервале Е1и Е2, функция NPV меняла свое значение с плюса на минус или наоборот. Далее расчет внутренней нормы рентабельности ведется по формуле: (7) En=E1+NPV1: (NPV1-NPV2) * (E2-E1), Где Е1 – первое расчетное значение нормы рентабельности; Е2 – второе расчетное значение нормы рентабельности; NPV1 – первое значение чистого приведенного эффекта; NPV2 – второе значение чистого приведенного эффекта. По формуле (8) находим норму рентабельности: (8) En=90%+11: (11+34)*(91%-90%)=90,24% Внутренняя норма рентабельности должна быть не ниже цены авансированного капитала. В данном проекте внутренняя норма рентабельности значительно выше ставки процента по кредитам, которые могут быть привлечены для финансирования проекта. Анализируя все показатели, рассчитанные в финансовом плане, можно сделать вывод, что данный проект имеет уровень дохода 30617,2 тыс. рублей, уровень доходности (индекс рентабельности инвестиций) 2,33, который показывает величину прибыли на один рубль капитальных вложений. Проект имеет высокую внутреннюю норму рентабельности 90,24%, что позволяет, смело привлекать для реализации проекта кредиты (предел процентной ставки 90%). Срок окупаемости капитальных вложений 24 месяца, риск реализации проекта не велик.
ЗАКЛЮЧЕНИЕ
В настоящее время бизнес сферы общественного питания и сферы организации досуга развивается достаточно высокими темпами (более 10% в год в целом по РФ). Развлекательный комплекс, как одно из направлений этого бизнеса, пользуются популярностью, т.к. представляют собой не только предприятие общественного питания, но и места для индивидуального и коллективного отдыха. Главной целью проектируемого предприятия является создание эффективного бизнеса в сфере общественного питания и организации досуга г. Ижевска, проникновение на рынок и последующее расширение рыночной доли. Основными преимуществами проектируемого комплекса являются: специализация на предоставлении широкого спектра услуг, начиная с услуг быстрого питания с высоким уровнем качества, заканчивая услугами СПА-комплекса; расположение предприятия в деловом центре города; широкий ассортимент товаров; предложение сопутствующих услуг. В курсовой работе обоснована экономическая эффективность создания в г. Ижевске развлекательного комплекса в культурном этническом стиле, предоставляющего широкий спектр услуг высокого качества, сориентированное на население с доходами на уровне среднего и выше среднего. Для реализации проекта привлекаются инвестиционные ресурсы ОАО «Редуктор» в сумме 12986,9 тыс.рублей. Указанная сумма образуется за счет: 1. Основные средства приобретаются в лизинг ООО «Торгсервис» - 9354,85 тыс. руб. (в т.ч. аванс - 20%) 2. Собственные средства ОАО "Редуктор" – 5632,05 тыс. руб., в т.ч.: 3. Заем, предоставляемый предприятию ООО "Торгсервис" на 20 месяцев под 15% годовых: 2000,0 тыс. руб. Проект реализуется на базе реорганизованного предприятия в форме общества с ограниченной ответственностью. В работе представлена общая характеристика предприятия и проекта, анализ рынка и план маркетинга, план производства и финансовый план деятельности предприятия. Расчеты представлены в разрезе по кварталам 2007 года и далее – по годам. Такое представление информации необходимо для выявления возможного дефицита денежных средств в начале реализации проекта, что невозможно отследить при укрупненном представлении расчетов. В работе проведена оценка экономической эффективности инвестиционного проекта. Методически данная оценка основана на расчете дисконтированной величины денежного потока. В соответствии с полученными выводами, проект экономически эффективен. Чистый приведенный доход по проекту составляет 30617,2 тыс. рублей, внутренняя норма рентабельности – 90,24%., дисконтированный срок окупаемости – 24 месяца. Анализ основных экономических показателей предприятия в период реализации инвестиционного проекта показал, что можно прогнозировать существенное улучшение финансового состояния предприятия уже в течение 1 годах его деятельности. При реализации инвестиционного проекта возрастает основной капитал Общества, наблюдается рост в части оборотного капитала. Это формирует основу для реинвестирования и расширения предприятия, создания сети подобных предприятий в городе и регионе (в случае благоприятной конъюнктуры), либо для организации инвестиционной деятельности в смежных и иных отраслях, что приведет к увеличению финансовых результатов инвесторов. Поставленные задачи в работе выполнены и цель достигнута.
СПИСОК ИСПОЛЬЗОВАННОЙ ЛИТЕРАТУРЫ Гражданский кодекс РФ. Часть первая и вторая. – М.: ООО «Витрем», 2008. Комментарий к Гражданскому кодексу РФ. Часть первая и вторая / О.Н. Садиков. – М.:ИНФРА,2007. Об инвестиционной деятельности в Российской Федерации, осуществляемой в форме капитальных вложений: Федеральный закон от 25.02.1999 N39-ФЗ. - //В редакции ФЗ от 02/10/2002, №22. Андрейчиков А.В., Андрейчикова О.Н. Анализ, синтез, планирование решений в экономике. М.: Финансы и статистика, 2007. 368 с. Бирман Г., Шмидт С. Экономический анализ инвестиционных проектов: Пер. с англ. М.: Банки и биржи, ЮНИТИ,2006. - 631 с. Горемыкин В.а. Бизнес-план: методика разработки, 25 реальных образцов. – М.: «Ось-89», 2000. Иванов С.П., Чеснокова В.В. Инвестиционная деятельность, источники ее финансирования и роль в стратегическом развитии предприятия. - СПбГУАП. СПб., 2007.- 21с. Оценка эффективности инвестиционных проектов/ П.Л. Виленский, В.Н. Лившиц, Е.Р. Орлова, С.А. Смоляк: Учеб.-практ. Пособие. Сер. "Оценочная деятельность". М.: Дело, 2007.- 162 с. Бизнес-планирование. Учебно-практическое пособие В.З. Черняк, А.В. Черняк, И.В. Довденко – 2008 – 271с. Ефимова О.П. Экономика общественного питания. – Мн.: ООО «Новое знание», 1997 г. – 304 с. Палли М. Справочник современного хозяина ресторана. 100 идей для достижения превосходства в конкурентной борьбе. – М.: ООО «Современный ресторан и розничные технологии», 2006г. – 148 с. Котлер Ф. Основы маркетинга. – М.: Прогресс,2006. Колесникова Н.А., Миронова А.Д. Бизнес-план. Методические материалы. – М.: Финансы и статистика, 2001. Уткин Э.А., Кочеткова А.И. Бизнес-план. Как развернуть свое дело. – М.: ЭКМОС,2006. Савицкая Г.В. Анализ хозяйственной деятельности предприятия. – Минск: Новое знание, 2002. Туровец О.Г. Организация производства и управление предприятием. – М.:ИНФРА, 2006. Шепеленко Г.И. Экономика, организация и планирование производства на предприятии. – Ростов-на-Дону: МарТ, 2001. Попов В.М., Ляпунова С.И. Бизнес-планирование. – М.: Финансы и статистика, 2005. Волков И.М., Грачева М.В. Проектный анализ. – М.: ЮНИТИ, 1998. Любушин Н.П., Лещева В.Б., Дьякова В.Г. Анализ финансово-экономической деятельности предприятия. – М.: ЮНИТИ,2008. Голубков Е.П. Маркетинговые исследования. – М.: ИНФРА, 2007. Попов В.М. Сборник бизнес-планов. – М.: Финансы и статистика, 2008.
Федеральное Агентство по образованию
КУРСОВАЯ РАБОТА На тему «Бизнес - планирование в коммерческой организации: методы и формирование информационной базы»
Выполнила: студентка гр. ( )
Проверил:
2010 г. СОДЕРЖАНИЕ
ВВЕДЕНИЕ………………………………………………………………………...3 1. ТЕОРЕТИЧЕСКИЕ АСПЕКТЫ к разработке и реализации бизнес- планИРОВАНИЯ……………………………………………………5 1.1. Зарубежный опыт бизнес – планирования, формирование информационной базы коммерческих предприятий…………………………...................................5 1.2. Бизнес-план – основная составляющая делового проекта………………....8 2. ОБЩАЯ ХАРАКТЕРИСТИКА ООО «ТОРГСЕРВИС»…………………….13 2.1. Анализ предприятия………………………………………………………....13 2.2. Анализ внешней среды………………………………………………………14 2.3. Анализ внутренней среды…………………………………………………...19 2.4. Анализ основных финансово-хозяйственных результатов деятельности предприятия……………………………………………………………………….21 3. РАЗРАБОТКА БИЗНЕС- ПЛАНА КУЛЬТУРНО-РАЗВЛЕКАТЕЛЬНОГО ЦЕНТРА В КИТАЙСКОМ ЭТНИЧЕСКОМ СТИЛЕ…………………………..25 3.1. Резюме проекта……………………………………………………………....25 3.2. План маркетинга……………………………………………………………..28 3.3. Производственный план…………………………………………………….36 3.4. Организационный план……………………………………………………...41 3.5 Финансовый план…………………………………………………………….44 3.6. Расчет показателей эффективности проекта……………………………….45 ЗАКЛЮЧЕНИЕ…………………………………………………………………...48 СПИСОК ИСПОЛЬЗОВАННОЙ ЛИТЕРАТУРЫ……………………………..50 ПРИЛОЖЕНИЯ…………………………………………………………………..52
ВВЕДЕНИЕ
В настоящее время в условиях все более широкого распространения рыночных отношений на предприятиях и в организациях нашей страны бурно протекает процесс совершенствования форм и методов работы. Управление существующими производственными и непроизводственными процессами требует изменения стиля и принципов подготовки и принятия решений. Как показывает практика, новое руководство остро нуждается в методической помощи для решения ежедневно возрастающих практических вопросов. Одним из таких вопросов является составление бизнес-планов, необходимых для определения перспектив развития предприятий; осуществления структурной перестройки производства; обоснования целесообразности получения кредитов; создания условий для организации рентабельной работы. Отечественные предприятия имеют относительно небольшой опыт работы в условиях рынка, да и рыночные отношения, еще далеки от их уровня в развитых странах. На многих предприятиях до настоящего времени современные подходы к планированию деятельности не применяются. В тоже время, как в случае создания нового предприятия, так и в случае возникновения кризисных ситуаций, бизнес-план предприятия является одним из инструментов принятия эффективных решений по достижению поставленных целей, минимизации влияния негативных факторов и улучшению финансового состояния. Кроме того, бизнес-план - это эффективный инструмент планирования развития предприятия, в том числе, модернизации производства, разработки и реализации иных технологических, организационных и инвестиционных решений. Именно поэтому, вопрос создания культуры бизнес-планирования в реальном секторе экономики на сегодня является важной экономической задачей. Тема курсовой работы – «Бизнес - планирование в коммерческой организации: методы и формирование информационной базы», на примере разработки бизнес-плана создания культурно-развлекательного комплекса в китайском этническом стиле. Рыночная ниша организации высококачественного общественного питания и развлекательных комплексов является привлекательной для потенциальных инвесторов в связи с рядом факторов: быстрый срок окупаемости инвестиций; высокая норма прибыли; мобильность капитала. Все перечисленное является подтверждением актуальности выбранной темы и практической значимости предмета ее исследования. Целью курсовой работы является разработка инвестиционного решения в форме бизнес-плана по созданию культурно-развлекательного комплекса и оценка его эффективности. Для реализации поставленной цели необходимо решить следующие основные задачи: исследовать экономическую сущность основных категорий и понятий бизнес - планирования на предприятии; рассмотреть структуру и содержание бизнес-плана; изучить методику инвестиционного планирования на предприятии; разработать бизнес-план: инвестиционный проект создания нового предприятия; оценить экономическую эффективность проекта и уровень его устойчивости в условиях неопределенности факторов внешней среды. Объект исследования – предприятие ООО «Торгсервис». Предметом исследования является разработка бизнес-плана для ООО «Торгсервис» по созданию в г. Ижевске культурно-развлекательного комплекса в китайском этническом стиле. Поставленная цель и задачи определили структуру курсовой работы. Она состоит из введения, трех глав и заключения. 1. ТЕОРЕТИЧЕСКИЕ АСПЕКТЫ к разработке и реализации бизнес - планИРОВАНИЯ
1.1. Зарубежный опыт бизнес – планирования , формирование информационной базы коммерческих предприятий
В. Хойер в работе «Как делать бизнес в Европе», анализируя деятельность успешно функционирующих в европейских странах предпринимателей, приходит к выводу, что все они придерживаются в своей деятельности следующих принципов: - предприимчивость и готовность идти на строго рассчитанный риск; - «чутье» на потребности рынка; - железная дисциплина; что касается их самих - они работают больше, чем их сотрудники; - детальное знание своего дела; они превосходные технические специалисты, а также специалисты в области маркетинга и финансирования; - умение привлекать хороших сотрудников; в случае, если сотрудники не в состоянии справиться со своей работой, они немедленно увольняются; - стремление всегда быть лучше своих конкурентов. Можно с уверенностью говорить о том, что перечисленные принципы раскрывают общую систему предпринимательского поведения и основные черты коммерческого предпринимательства. На основе вышесказанного можно определить коммерцию как творческую деятельность деловых людей, направленную на поиск новых сфер вложения капитала, создание новых и совершенствование имеющихся продуктов, производств, организаций, развитие собственных преимуществ, эффективное использование различных возможностей для получения прибыли. Control (Маркетинговый менеджмент: анализ, планирование, реализация и контроль), изданной Prentice Hall. Он написал еще несколько известных книг, а также свыше 100 статей для ведущих журналов. Он единственный, кто трижды удостаивался ежегодной премии Alpha Kappa Psi, присваиваемой за лучшую статью для Journal of Marketing. Среди многочисленных наград доктора Котлера - The Paul D. Converse Award, врученная ему американской ассоциацией маркетинга за «выдающийся научный вклад в маркетинг», а также The Stuart Henderson Britt Award, которая вручается лучшему маркетологу года. В 1985 году он первым удостоен двух значительных наград: звания выдающегося преподавателя маркетинга года, присвоенного ему Американской ассоциацией маркетинга, и премии - за выдающийся маркетинг в здравоохранении. Доктор Котлер - член правления Американской ассоциации маркетинга. Он консультирует по вопросам маркетинговой стратегии многие крупные фирмы, как в США, так и за рубежом. Профессор Гари Армстронг заведует кафедрой маркетинга в бизнес-школе Кенан-Флеглер при университете Северной Каролины, расположенной в Чепл-Хилл. Звание доктора маркетинга он получил в Северно-Западном университете. Формирование информационной базы Перед каждой организацией, фирмой стоит серьезная задача получения надежной достоверной информации, необходимой в работе в новых рыночных условиях. Информацией считаются сведения, которые являются объектом обработки, передачи и хранения. Информация должна быть достоверной, полной, непрерывной, точной и своевременной. Очень важно, чтобы необходимая информация поступала непрерывно, своевременно и от достаточного числа объектов. Несомненно, огромное значение при принятии маркетинговых решений в реальном масштабе времени имеет актуальность информации. Актуальность необходимой информации Своевременная необходимая информация о процессах, происходящих на рынке, дает возможность прогнозировать и разрабатывать новые маркетинговые решения. «Когда человек не знает, к какой пристани он держит путь, для него ни один ветер не будет попутным…» Луций Анней Сенека. В состав хорошо спланированной системы формирования информации входят четыре вспомогательные системы: Система внутренней отчетности, отражающая показатели текущего сбыта, суммы издержек, объемы материальных запасов, движение денежной наличности; Система сбора внешней текущей информации, поставляющая руководителям маркетинга повседневную информацию о событиях, происходящих в коммерческой среде; Система исследований, призванная обеспечить сбор информации, актуальной с точки зрения стоящей перед фирмой конкретной маркетинговой проблемы; Система анализа информации, использующая современные методики статистической обработки данных и модели, облегчающие деятелям рынка процесс принятия оптимальных маркетинговых решений. Основная последовательность критериев: относится ли это к делу – надежность исходной информации – правильность выбранной методики – качество и точность представляемых рекомендаций – тенденциозность или новый взгляд на проблему – широта охвата (репрезентативность). Наиболее важный вопрос – оценка надежности исследования, точность следует оценивать по размеру используемой выборки. Лучшие отчеты содержат строгие тезисы того, что исследуется, и результаты. Это позволяет уловить «окрашенность» результатов [22,с.13]. Характерной чертой нашего времени является бурное развитие информационных технологий. Под термином «информационное обеспечение» понимается, во-первых, органически взаимосвязанная совокупность элементов, взаимодействие которых организовано определенным образом в единую технологию, реализующую правила и методологические принципы эффективного преобразования информации в соответствии с потребностями управления. Во - вторых, это сведения, знания, предоставляемые потребителю в ходе работ по удовлетворению его информационных потребностей, и соответствующим образом обработанная информация. В - третьих, это одна из составляющих современных автоматизированных систем, рассматриваемая наряду с техническим, программным и иными видами обеспечения [10,с. 43]. Кроме того, это сложный динамичный комплексный процесс, обеспечивающий удовлетворение информационных потребностей управленцев и выполняющий функции реализации деятельности аппарата управления, т.е. процесс предоставления информации отдельным лицам или группам – пользователям информационных систем – в соответствии с их информационными потребностями.
1.2. Бизнес-план – основная составляющая делового проекта
Основными элементами бизнес-плана являются: титульный лист, вводная часть (резюме проекта), аналитический раздел, содержательный раздел (сущность проекта) и разделы внутрифирменного планирования. Ключевые моменты бизнес - планирования – это оценка инициаторами проекта: - возможности, необходимости и объема выпуска продукции (услуг); - потенциальных потребителей; - конкурентоспособности продукта на внутреннем и внешнем рынках; - своего сегмента рынка; - показателей различных видов эффективности; - достаточности капитала у инициатора бизнес-идеи и возможных источников финансирования. Бизнес-план – это официальный документ, для того, чтобы написать его, нужно собрать обширную достоверную информацию по большому кругу вопросов. Объем этой информации постоянно увеличивается по мере вхождения в бизнес или его развития. Поэтому целесообразно иметь два вида одного бизнес-плана. Первый вид бизнес-плана – официальный, является кратким (до 50 страниц) изложением на бумаге прошлого, настоящего и будущего вашего бизнеса. Он предназначен для перспективных партнеров, инвесторов, менеджеров и акционеров фирмы для того, чтобы они могли представить общую цель бизнеса. Второй вид бизнес-плана представляет собой повседневный рабочий документ для первого лица предприятия, команды разработчиков плана и консультантов. В нем сосредоточен рабочий информационный материал. Он носит название рабочего бизнес-плана и позволяет глубже понять важность официального бизнес-плана. Общая схема бизнес-плана Титульный лист бизнес-плана не должен содержать излишней информации, он должен быть лаконичным и привлекательным. Хорошее название должно соответствовать вашему роду занятий, указывать на ваш бизнес или месторасположение, вызывать положительные эмоции у тех, кто способен повлиять на судьбу вашего начинания. Титульный лист содержит информацию о: названии предприятия, его адресе; меморандуме конфиденциальности; кратком названии проекта; дате начала проекта, его продолжительности; дате составления проекта, его руководителе и т.д. Меморандум о конфиденциальности составляется в целях предупреждения лиц, знакомящихся с бизнес-планом, о конфиденциальности, содержащейся в нем информации. Бизнес-план – довольно объемный документ, и для первичного ознакомления инвестора с вашим проектом абсолютно неприемлем, так как, скорее всего, вы будете обращаться к лицам, к которым такие проекты идут потоком, и необходимо убедить их за несколько минут в перспективности вашего бизнес-плана. Поэтому рекомендуется предоставить информацию: - аннотация (0,5 – 1 стр.): предприятие, его адрес; руководитель предприятия; суть проекта и место реализации; реализации проекта; общую стоимость проекта; срок окупаемости и ожидаемую прибыль; форму и условия участия инвестора; гарантии по возврату инвестиций; - резюме (2 – 3 стр.): сущность проекта; эффективность проекта; сведения о фирме; команда управления; план действия; финансирование; планы возврата заемных средств; - бизнес-план (15 – 50 стр. без приложений). 1. Экономическая среда предприятия и его производственная деятельность. Структура данного раздела бизнес-плана может иметь следующий вид: Описание отрасли. Следует показать картину современного состояния и перспектив развития отрасли, в которой вы собираетесь оперировать. Создаваемый проект. В данном разделе следует описать общую концепцию предполагаемого бизнеса, какие продукты или услуги ваша фирма будет предлагать; кто будет её основным потребителем. Стратегия выхода на рынок, роста производства и объемов продаж. Выделите ключевые факторы успеха в вашем плане маркетинга. Расскажите о вашем подходе к ценам, способам продажи и рекламе продукта. Создание предприятия (бизнеса) предполагает его длительное функционирование, поэтому следует сказать и о том, как быстро вы собираетесь расти, и каких размеров ваш бизнес достигнет в течение ближайших 5 лет; указать планы дальнейшего развития бизнеса с точки зрения перспективных продуктов и услуг; подчеркнуть, что стратегия выхода на рынок и роста объемов производства и продаж вытекает из возможностей, которыми вы обладаете, уникальных свойств продукта и других дополнительных конкурентных преимуществ. Описание вида деятельности. Цель этого раздела бизнес-плана заключается в том, чтобы объяснить: на чем вы хотите сделать бизнес; каким образом вы собираетесь добиться поставленной цели; на чем основано ваше убеждение в успехе дела. Продукт (вид услуг) бизнеса. В данном разделе бизнес-плана должна быть указана примерная цена вашего товара и стоимость затрат, которые пойдут на его производство. 2. Стратегия плана маркетинга. План маркетинга, как часть бизнес-плана, не только необходим для внутренней организации деятельности вашей фирмы, но и служит основой контрактов, как с партнерами, так и с инвесторами. При обсуждении бизнес-плана с будущими партнерами необходимо иметь четкое представление о принципиальной схеме распространения вашего товара, методах определения цен, уровне рентабельности на вложенный капитал и других вопросах маркетинговой политики, представленной в соответствующих разделах бизнес-плана. 3. Реклама бизнес-плана В зависимости от целей специалисты различают следующие виды рекламы: первоначальную, конкурентную и сохранную. Эффективность рекламы определяется также степенью содействия рекламы расширению продаж. Для этого рассчитывают соотношение затрат на рекламные мероприятия и достигаемые с их помощью результаты. 4. Анализ рынка сбыта Чтобы добиться устойчивого роста объема продаж, необходимо досконально изучить свой рынок, т.е. организации и людей, которые покупают товар или пользуются услугами. Необходимо держать под контролем круг ваших потребителей. Необходимо определить, кто является потребителем ваших продуктов (услуг) или кто может стать им в будущем; кто из потребителей мог бы сделать крупные закупки в будущем, основываясь на оценке преимуществ вашего продукта, размера и тенденции развития рынка, потребителей, конкурентов и их продуктов, продаж в предыдущие годы. 5. Конкуренция и конкурентное преимущество В этом разделе бизнес-плана нужно сообщить потенциальным партнерам и инвесторам все, что вы знаете о конкуренции на том рынке, куда должна поступить ваша продукция. Лучше оценивать конкурентов предельно точно. Необходимо указать те пробелы в их стратегии или качественных характеристиках товаров-конкурентов, которые открывают для вас реальный шанс в достижении успеха. 6. План производства Данный раздел бизнес-плана представляется только предпринимателями, которые хотят заняться производством. Главная задача раздела – доказать потенциальным партнерам, что вы в состоянии реально производить нужное количество товаров в нужные сроки и требуемого качества. В целом структура данного раздела имеет следующий вид: производственный цикл, производственные мощности и их развитие, стратегия в обеспечении и производственный план, план НИОКР и инженерной доработки продукта. 7. Организационный план Деловое расписание – необходимый раздел бизнес-плана. В нем фиксируется график временных ключевых действий (разработка продукта и процесса его производства, анализ рынка, разработка программы продаж). Перечень таких событий включает: завершение дизайна; представление продукта на выставках; заказ сырья, материалов и комплектующих в количествах, необходимых для организации планируемого объема производства; начало производства; получение первого заказчика; первую продажу; оплату первых счетов. 8. Финансовый план Цель этого раздела – выявить, каковы будут доходы от продаж и прибыль за первый и последующий годы, как результат выбранной финансовой стратегии. В конце финансового плана следует дать оценку по основным финансовым показателям фирмы.
2. ОБЩАЯ ХАРАКТЕРИСТИКА ООО «ТОРГСЕРВИС»
2.1. Анализ предприятия
Общество с ограниченной ответственностью ООО «Торгсервис» организовано 5 сентября 2005года. Является дочерним предприятием ОАО «Редуктор» ООО «Торгсервис» руководствуется действующим законодательством и Уставом, является юридическим лицом, имеет круглую печать со своим наименованием, штампы, бланки, имеет право открывать расчетные и иные счета в банках, в праве создавать на территории РФ и за ее пределами филиалы и представительства. Уставный капитал составляет 10000 рублей. Руководство обществом осуществляется Учредителями, в состав которых входят ОАО «Редуктор» 20% уставного капитала и руководство ОАО «Редуктор»-80% уставного капитала. В случае принятия в состав учредителей других юридических и физических лиц высшим органом управления будет являться собрание учредителей. Основные виды деятельности Виды деятельности, прописанные в Уставе общества: - деятельность столовых при предприятиях и учреждениях - поставка продукции общественного питания - деятельность ресторанов, кафе - деятельность баров, розничная торговля пищевыми продуктами и т.д. Существующее здание столовой сдается в аренду ООО «Торгсервис», предоставляющему услуги питания работникам ОАО «Редуктор» и дочерних предприятий. Кроме того, ООО «Торгсервис» осуществляет розничную торговлю продуктами питания. Действующая структура управления ООО «Торгсервис» относиться к линейно - функциональным. Предприятие возглавляет директор, назначаемый на должность учредителями. Он осуществляет руководство предприятием на принципе единоначалия и несет ответственность за состояние всех видов деятельности предприятия. Директору предприятия непосредственно подчиняются главный бухгалтер, заведующий производством. Главный бухгалтер организует бухгалтерский и налоговый учет на предприятии; руководит учетом всех материальных и денежных ресурсов и несет наряду с директором ответственность за сохранность и правильность расходования этих ресурсов. Заведующий производством руководит основным производством и несет ответственность за выполнение заданий по выпуску продукции и оказанию услуг
2.2. Анализ внешней среды
Любое предприятие функционирует, имея связи с рынком: поставляя на него изделия, услуги и обеспечивая покупателей соответствующей информацией. С рынка фирма получает деньги и снова информацию – об объемах и темпах продажи, мнения покупателей, данные о товарах конкурентов и т.д. Таким образом, возникает замкнутая система, функционирующая как единое целое. Кроме того, имеется еще одна замкнутая система, в которой предприятие является как бы принимающим звеном по отношению к поставщикам товаров. В ответ на этот материальный поток, фирма направляет информацию и деньги. В итоге фирма оказывается тесно связанной с тем, что в теории маркетинга принято называть внешней средой. К внешней среде обычно относят: -покупателей с их демографическими характеристиками, определяющими сбыт товаров; - конкурентов; - посредников – транспортные фирмы, торговые агенты и т.п.; - финансовые учреждения; - рекламные агентства; - таможенные и другие правительственные органы; - готовящиеся законы; - экономическую ситуацию в стране; - политический климат; - развитие и достижения НТР; - культурные традиции. Таким образом, понятие внешней среды складывается из двух составляющих: - факторы макросреды; - факторы непосредственного окружения фирмы. 1. Анализ основных покупателей Основными потребителями услуг, предоставляемых ООО «Торгсервис», являются работники ОАО «Редуктор». Кроме того, так как предприятие осуществляет розничную торговлю продуктами питания, имеются сторонние покупатели - люди близ лежащих домов, чаще всего пенсионеры, в связи с низкими ценами. 2. Анализ состояния взаимоотношений с поставщиками На сегодняшний день ООО «Торгсервис» взаимодействует с поставщиками ООО «Виктория-Сервис», ЧП «Палевич», комбинат питания ОАО «Буммаш», ЗАО «Школы Удмуртии» и др. Все вышеперечисленные контрагенты являются давнишними партнерами ОАО «Редуктор», новых поставщиков ООО «Торгсервис» пока не наработал. 3. Анализ конкурентов Проводя анализ конкурентов ООО «Торгсервис», можно выяснить, что в сфере услуг питания он не может конкурировать ни с кем, в связи с обособленностью предприятия. Если проводить анализ конкурентов в сфере розничной торговли, а явными конкурентами являются ОАО «Айкай», «Ижтрейдинг», различные частные предприниматели и др., то необходимо определить конкурентные позиции предприятия по сравнению с другими фирмами.
Таблица 1 Оценка конкурентов | Факторы конкурентоспособности | ООО «Ижтрейдинг» | Магазин «Бегемот» | ОАО «Айкай» | ООО «Торгсервис» магазин «Уралочка» | | Уровень цен | Отлично | Хорошо | Хорошо | Хорошо | | Ширина и глубина ассортимента | Отлично | Удовл. | Хорошо | Удовл.
| | Качество предложенных товаров | Хорошо | Удовл. | Хорошо | Хорошо | | Культура обслуживания | Отлично | Удовл. | Отлично | Удовл. | | Режим работы | Отлично | Хорошо | Хорошо | Удовл. | | Интерьер магазина | Хорошо | Удовл. | Хорошо | Удовл. | Проанализировав всех вышеперечисленных контрагентов по каждому из факторов привлекательности (уровень цен; широта и глубина ассортимента; качество предложенных товаров; культура обслуживания; режим работы; интерьер магазина), можно сказать, что магазин ООО «Торгсервис» занимает среднюю конкурентную позицию. Основные сильные конкуренты, это естественно ОАО «Айкай» и «Ижтрейдинг». Поэтому как основной инструмент регулярного стратегического управления многие компании выбирают матрицу «качественного» стратегического анализа, которую еще называют матрицей SWOT аббревиатура начальных букв английских слов: Strengths - силы; Weaknesses - слабости; Opportunities - возможности; Threats – угрозы. Методология построения матрицы первичного стратегического анализа заключается в том, что сначала весь мир делится на две части - внешнюю среду и внутреннюю (саму компанию), а затем события в каждой из этих частей - на благоприятные и неблагоприятные: ВНЕШНЯЯ - ВНУТРЕНЯЯ СИЛА - СЛАБОСТЬ, ВОЗМОЖНОСТИ - УГРОЗЫ Общий вид матрицы SWOT-анализа приведен на рисунке 1.  Рисунок 1 - Матрица стратегического SWOT - анализа. Подводя итог можно выделить внешние возможности и угрозы для магазина ООО «Торгсервис». Таблица 2 Внешние возможности и угрозы | Возможности | Угрозы | | Увеличение спроса в связи с ростом платежеспособности населения | Изменение покупательских предпочтений в сторону сервиса | | Присутствие на рекламном рынке современных рекламных технологий | Появление товаров-субститутов (продукты быстрого приготовления) | | Возможности | Угрозы | | Предложения о сотрудничестве со стороны отечественных предпринимателей | Сбои в поставках продукции, в связи ужесточением требований к качеству продукции | | Замедление роста цен на сырье и т.п., в связи с замедлением инфляции | Увеличение конкурентных преимуществ со стороны конкурентов |
| Изменение налогового законодательства | Таким образом, становится, очевидно, какие из определенных внешних факторов имеют наибольшее положительное или отрицательное влияние на предприятие. Поэтому важнейшим этапом при выработке эффективной стратегии ООО «Торгсервис», является стратегический анализ, который должен дать реальную оценку собственных ресурсов и возможностей применительно к состоянию (и потребностям) внешней среды, в которой работает данная фирма. Матрица предоставит руководителям ООО «Торгсервис», структурированное информационное поле, в котором они могут стратегически ориентироваться и принимать решения. Самое привлекательное, в этом методе то, что информационное поле формируется непосредственно самими руководителями, а также наиболее компетентными сотрудниками компании на основании обобщения и согласования собственного опыта и видения ситуации. На основании последовательного рассмотрения этих факторов в ООО «Торгсервис», принимаются решения по корректировке целей и стратегий предприятия (корпоративных, продуктовых, ресурсных, функциональных, управленческих), которые, в свою очередь, определяют ключевые моменты организации деятельности. Оценка сильных и слабых сторон ООО «Торгсервис», по отношению к возможностям и угрозам внешней среды как раз и определяет наличие у фирмы стратегических перспектив и возможность их реализации. Таблица 3 Сильные и слабые стороны ООО «Торгсервис», | Сильные стороны | Слабые стороны | | Выгодное географическое положение | Низкая квалификация работников | | Наличие постоянных клиентов- работники | Недостаточное внимание рекламе | | Готовая материальная база | Недостаток в ценообразовании |
| Низкий уровень сервиса (дополнительные услуги) |
| Не полная загруженность производственных мощностей по | | Сильные стороны | Слабые стороны |
| условиям договора об аренде |
| Низкая квалификация менеджеров | Таким образом, «разработка стратегии ООО «Торгсервис», базируется на анализе конкретных сегментов рынка для оценки благоприятного проникновения в намеченные сферы, их использования для укрепления своих позиций». Успех при этом зависит от формального, точного, полного и всестороннего описания взаимодействия предприятия с внешней средой. Это дает некоторую гарантию, что стратегические решения приняты на основе анализа всей доступной информации и ничего не упущено! Кроме того, результаты анализа и принятые на его основании решения фиксируются и накапливаются, т.к. накопленный структурированный опыт («база знаний») является основой управленческой стоимости ООО «Торгсервис». Здесь как нельзя лучше подходят технологии и инструменты бизнес-инжиниринга, опирающиеся на систему информационных моделей предприятия и моделей внешней среды. Вывод: Правильно и вовремя принятые стратегические решения играют сегодня ключевую роль в успешной деятельности компании. В конечном счете, именно они оказывают решающее влияние на конкурентоспособность продукции.
2.3. Анализ внутренней среды Внутреннюю структуру организации называют еще внутренней средой. К ней относятся функциональные структуры предприятия, обеспечивающие управление, разработку и тестирование новых товаров, продвижение товаров до покупателей, сбыт, обслуживание, взаимоотношения с поставщиками и иными внешними органами. В понятие внутренней среды так же входят квалификация персонала, система передачи информации и т.д. Таким образом, анализ внутренней среды представляет собой управленческое обследование функциональных зон организации с целью определения сильных и слабых сторон организации, представленных в таблице 4. Изучая внутреннюю среду фирмы необходимо уделить особое внимание организационной культуре организации, т.е. наличию таких норм и правил, как, например, материальное вознаграждение, льготы при покупке собственной продукции, другие социальные гарантии. Для полного анализа внутренней среды предприятия необходимо исследовать пять функциональных зон: маркетинг, производство, финансы, управление персоналом, общее управление. На сегодняшний день основным видом деятельности ООО «Торгсервис» является организация питания и параллельно розничная торговля в магазине «Уралочка». То есть для предприятия существует на данный момент только два источника получения дохода. Особое внимание при изучении коммерческой деятельности фирмы привлекли данные по закупочной стоимости продукции, ее динамика. Так отсутствие контроля издержек значительно увеличило стоимость накладных расходов, что не благоприятно отразилось на себестоимости продукции. Цена же на продукцию предприятия не увеличивается, соответственно на протяжении 2009 года ООО «Торгсервис» не получает прибыли от своей деятельности, а дотируется ОАО «Редуктор». Имеющиеся производственные мощности (550 м2) используются не полностью, что влечет перерасход средств на их содержание, но создает благоприятную ситуацию для роста компании. На предприятии полностью отсутствует маркетинговое подразделение, абсолютно нет сбора информации о рынке, о предпочтениях покупателей, создания имиджа фирмы, разработки возможных новых направлений в сфере оказания дополнительных услуг. Анализируя организацию общего управления, было замечено, что организационная структура фирмы не соответствует существующим целям. Права и обязанности возложены на сотрудников, несущих ответственность за конкретную работу. Среднесписочная численность персонала 20 человек, состав работников в основном неизменный, текучесть кадров не наблюдалась.
Таблица 4 Среднесписочная численность работников ООО «Торгсервис» | Период | Всего
| В том числе |
|
| Основных рабочих | Вспомогательных рабочих и ИТР | | за 3 кв. 2008г. | 20 | 6 | 14 | | с начала года | 20 | 6 | 14 | | за 3 кв. 2009 года | 21 | 6 | 15 | | с начала года | 20 | 6 | 14 |
Процедуры направлены на построение моделей будущего состояния ООО «Торгсервис» а также программ перехода к этому состоянию («стратегических планов»), где все мероприятия также расписаны по определенным трафаретам и с соответствующей степенью детализации. Вывод: Необходима постановка следующего управленческого цикла: мониторинг и анализ факторов внешней и внутренней среды, выработку решения и моделирование будущего состояния компании, разработку стратегического плана, контроль реализации и выработка регулирующих воздействий при отклонении от намеченных показателей.
2.4. Анализ основных финансово-хозяйственных результатов деятельности предприятия
В условиях рынка в осуществлении коммерческой деятельности всегда имеется элемент риска. Он выражается в потере прибыли и банкротстве. Следовательно, уменьшить степень риска требует проведения тщательных экономических расчетов результата работы на всех участках производственно-хозяйственной и коммерческой деятельности предприятия, их анализа и оценки. Их осуществление предполагает наличие соответствующих критериев оценки, экономических показателей и соответствующих методов расчета, учета и обобщения. К ним относится динамика основных показателей.
Таблица 5 Динамика экономических показателей ООО «Торгсервис» | Показатели | 2008 год | 2009 год | Отклонения | | в абс. знач. | в % | | 1. Выручка от реализации продукции (работ, услуг), тыс. руб | 1 520 950,00
| 5 263 336,00 | 3 472 386,00 | 346,05 | | 2. Затраты, тыс. руб | 1 723 499,00 | 5 724 881,00 | 4 001 382,00 | 332,17 | | В том числе по статьям -сырье и основные матер. |
760 475,00 |
2 631 668,00 |
1 871 219,00 |
346,05 | | -заработная плата | 472 000,00 | 1 578 120,00 | 1 106 120,00 | 334,35 | | -отчисления на соц. нужды | 66 080,00 | 220 936,80 | 154 856,80 | 334,35 | | -коммун. услуги, услуги связи, аренда | 424 000,00
| 1 272 000,00
| 848 000,00
| 300,00
| | -ГСМ, запчасти | - | 19 000,00 | 19 000,00 | - | | -прочие расходы | 944 | 3 156,24 | 2212,24 | 334,35 | | 3. Численность, чел | 20 | 21 | 1 | 105,00 | | 4. Балансовая прибыль (убыток), тыс руб | -202 549,00 | -461 545,00 | -258 996,00 | 227,87 | | 5. Чистая прибыль (убыток), тыс. руб | -232 758,00 | -574 178,00 | 341 420,00 | 246,68 | | 6. Рентабельность текущих затрат | - | - | - | - | | 7. Дотации ОАО «Редуктор» | 330 000,00 | 1 320 000,00 | 990 000,00 | 400,00 |
На сегодняшний день ООО «Торгсервис» является убыточным предприятием. Как видно из таблицы убытки, прежде всего, связаны с высокой арендной платой и коммунальными услугами, так как столовая занимает очень большую площадь и рассчитана на большое количество людей. Также это связано с изношенностью производственного оборудования ООО «Торгсервис» и соответственно с минимальной производительностью. На балансе предприятия нет основных средств. Большая часть оборотных средств состоит из заемных средств. Заем, выданный ранее (до 01.12.2009г.) на пополнение оборотных средств составляет 285 тыс. руб., долг за полученные товароматериальные ценности – 182 тыс.рублей. Таблица 6 Динамика поступлений денежных средств ООО «Торгсервис» | Период | Всего доходов | Выручка от реализации продукции (работ, услуг) собственного производства | Выручка от реализации товаров | Получен-ные займы | | Производство | в том числе заводской заказ ОАО "Редуктор" | | 2009 год | 1 520 952,00 | 0,00 | 0,00 | 1 235 952,00 | 285 000,00 | | Январь 2009г. | 342 004,00 | 338 024,00 | 338 024,00 | 3 980,00 | 0,00 | | Февраль 2009г. | 406 036,00 | 399 936,00 | 399 936,00 | 6 100,00 | 0,00 | | Март 20069. | 446 572,00 | 439 341,00 | 439 341,00 | 7 231,00 | 0,00 | | Апрель 2009г. | 478 170,00 | 385 536,00 | 385 536,00 | 92 634,00 | 0,00 | | Май 2009г. | 445 083,00 | 356 066,00 | 356 066,00 | 89 017,00 | 0,00 | | Июль 2009г. | 513 803,00 | 409 043,00 | 409 043,00 | 104 760,00 | 0,00 | | Итого за 6 месяцев 2009 года | 2 631 668,00 | 2 327 946,00 | 2 327 946,00 | 303 722,00 | 0,00 | Финансовое состояние ООО «Торгсервис» характеризуется системой показателей, отражающих наличие, размещение, использование финансовых ресурсов предприятия и всю производственно-хозяйственную деятельность. Основной формой при анализе финансового состояния является бухгалтерский баланс. В связи с упрощенной системой налогообложения (УСНО) ООО «Торгсервис» не составляет баланс, а предоставляет только отчет о доходах и расходах, соответственно проводить финансовый анализ предприятия не предоставляется возможным. Подводя итог по всему вышесказанному можно констатировать то, что деятельность ООО «Торгсервис» всегда будет убыточна, если не переориентироваться на другой рынок, на других потребителей. Вопрос эффективного и целесообразного использования территории и помещений ОАО «Редуктор» возможно, решить путем организации новых видов деятельности, что, несомненно потребует инвестиционных вложений. Поэтому я предлагаю проработать идею об освоении новых видов деятельности, как выход из сложившейся ситуации для ООО «Торгсервис». Предлагается создать культурно развлекательный комплекс в китайском этническом стиле на площадях арендуемых ООО «Торгсервис». Для оценки целесообразности и эффективности, а так же для оценки инвестиционной привлекательности разработать бизнес-план.
3. РАЗРАБОТКА БИЗНЕС- ПЛАНА КУЛЬТУРНО-РАЗВЛЕКАТЕЛЬНОГО ЦЕНТРА В КИТАЙСКОМ ЭТНИЧЕСКОМ СТИЛЕ
3.1 Резюме проекта
Предприятие - реализатор проекта – ООО «Торгсервис» (дочернее предприятие ОАО «Редуктор»). Юридический и фактический адрес: г. Ижевск, ул. Кирова, 172 (аренда площадей ОАО «Редуктор»). Цель инвестиционного проекта – организация культурно-развлекательного центра в китайском этническом стиле. Реализация проекта позволит: - удовлетворить потребность населения в культурном проведении досуга; - с максимальной эффективностью использовать существующее здание столовой; - повысить инвестиционную привлекательность и коммерческую стоимость здания; - вывести ООО «Торгсервис» на уровень, обеспечивающий рентабельность и эффективность деятельности; - увеличить доход ОАО «Редуктор» (за счет суммы ежемесячной арендной платы); - получать ежемесячную прибыль вместо дотации убытков; - улучшить социальный фон города за счет создания 84 новых рабочих мест. Инвестиционные затраты ООО "Торгсервис"- 12986,9 тыс.руб. Основные этапы проекта: 1. Строительно-монтажные работы (ремонт столовой, организация пункта питания, ремонт на 500-м производстве). 2. Приобретение оборудования, мебели, инвентаря, программного обеспечения для комплексного оснащения здания; 3. Работа с персоналом (наем, обучение персонала и миграционные мероприятия по найму персонала (массажисток) из КНР); 4. Организационно-технический этап (разработка меню, фирменного знака, сертификация услуг, закупка товаров и продуктов); 5. Реклама, маркетинг (изучение рынка, рекламная компания, презентация). Источники финансирования: 1. Основные средства приобретаются в лизинг ООО «Торгсервис» - 9354,85 тыс. руб. (в т.ч. аванс - 20%) 2. Собственные средства ОАО "Редуктор" – 5632,05 тыс. руб., в т.ч.: 3. Заем, предоставляемый предприятию ООО "Торгсервис" на 20 месяцев под 15% годовых: 2000,0 тыс. руб. Направления расходования средств займа: а) на приобретение инвентаря, организационные и маркетинговые мероприятия - 3632,05 тыс. руб. в) оборотные средства – 673,92 тыс. руб. с) на первые выплаты по лизингу (2007г.)- 1326,08 тыс. руб. В результате реализации проекта ООО «Торгсервис» будет получать доход по направлениям предоставления услуг, услуги общественного питания высокого уровня, услуги спа-клуба (сауна и массажный салон), существующие услуги общественного питания. ОАО «Редуктор» в результате реализации проекта будет ежемесячно получать доходы: от сдачи в аренду площадей ООО «Торгсервис» - от 500 до 880 тыс. руб., экономия средств, выдаваемых как дотации ООО «Торгсервис» 36,7 тыс. руб. (за вычетом получаемых в настоящее время доходов от сдачи в аренду площадей в здании столовой и в Блоке № 5 от сторонних арендаторов) до января 2009 года, проценты за предоставленные заемные средства. В финансовом плане представлен прогноз деятельности предприятия и рассчитаны показатели эффективности, расчет показал, что срок окупаемости проекта для ООО «Торгсервис» составит 24 месяца (2 года). Для реализации проекта необходимо проведение ремонта (реконструкции) здания столовой (блок № 14). Согласно расчетов инвестиционные затраты ОАО «Редуктор» на проведение комплекса работ по реконструкции блока № 14 (столовой) составят 23,54 млн.руб., в том числе перечисленные. Таблица 7 | 1. Реконструкция столовой (включая инженерные изыскания и рабочий проект) - | 17914 | тыс. руб; | | 2. Ввод в эксплуатацию столовой на 500 пр-ве - | 146 | тыс. руб; | | 3. Организация пункта питания - | 150 | тыс. руб; | | 4. Техническое обустройство помещений сауны - | 4930 | тыс. руб; | | 5. Непредвиденные расходы - | 400 | тыс. руб; | | Итого: | 23540,0 | тыс. руб. | Дизайн-проект здания культурно – развлекательного центра, его внутреннее убранство будет оформлено в китайском этническом стиле, в связи с чем, дизайн-проект будет выполнять фирма QINGHAI CATHAY INDUSTRY DEVELOPMENT CO. LTD (г. Синин, КНР) (на основании планировок и вводных данных, представленных исполнителем рабочего проекта). Пример дизайна помещения кафе представлен на рисунке 2.  Рисунок 2 - Дизайн помещения китайского кафе В результате реализации проекта ОАО «Редуктор» увеличит стоимость имущества за счет произведенного ремонта помещений блока № 14, столовой на 500-м производстве и пункта питания на сумму 23,5 млн. рублей. Рыночная же стоимость данных объектов недвижимости повысится не менее чем на 105 млн. рублей (исходя из расчета, что цена за 1 кв.м. здания на сегодня составляет ориентировочно 10 тыс. руб., а после ввода в эксплуатацию – не менее 60 тыс. руб. – по аналитике продаж муниципальной собственности за последние три месяца). Кроме того, организация культурно-развлекательного центра повысит привлекательность данного квартала для населения, что может в дальнейшем повысить арендную плату за сдаваемые помещения. Общая сумма дохода от сдачи помещений в аренду ООО «Торгсервис», будет достигать с 2008 года 978,9 тыс. рублей в месяц.
3.2. План маркетинга
Обзор деятельности конкурентов Рестораны-кафе. В наше время все больше предприятий общественного питания города Ижевска предоставляют высококлассное качество обслуживания. Клиенты выбирают блюда из широкого ассортимента, не уступают ассортимент напитков. Дизайн ресторанов и кафе города постепенно обновляется, и осталось очень мало заведений, где интерьер оформлен в стиле дворцов культуры советских времен. При этом общеизвестно, что ресторанный бизнес при удачном расположении является высокодоходным, а в случае правильной организации может приносить достаточно высокую прибыль. Услуги ресторанов, кафе и баров в городе Ижевске представлены достаточно широко. Всего в Ижевске существует 102 заведения (рестораны, кафе, бары при дискотеках), в том числе ресторанов – 16, кафе - 63, баров – 23, при этом игра в бильярд есть в 19-ти заведениях. Надо отметить, что наиболее успешными являются рестораны и кафе, принадлежащие так называемым «сетям», то есть их основателями являются существующие владельцы нескольких заведений. Такой подход, кроме всего прочего обеспечивает экономию как на торгово-закупочных операциях. Так и позволяет эффективно использовать более опытный и надежный кадровый потенциал. Основные рестораторы города Ижевска, которые стремятся к расширению своего бизнеса и в дальнейшем: Константин Котов, владелец кафе «Миг Маг», клуба «Кино»; Максим Коновалов, совладелец кафе «Кофе семь», клуба «Пятница», с кафе «Баскин Роббинс»; Такфил Ахмадуллин, кафе «Оказия», «Токай», «Фунтик», «Карлсон», «Такси»; Анастасия Копысова, заместитель директора по производству ООО «Позимь». Надо отметить, что ресторанные сети в первую очередь оснащены соответствующим компьютерным обеспечением. Например, в кафе-ресторанах «Токай», «Ошмес», «Берлога», «Охотничий рай», «Радуга», «Чеширский Кот», «Рапсодия», «Пятница» и др. установлена программа R-Keeper, являющаяся золотым эталоном современных программ автоматизации бухгалтерского учёта. В целом по различным оценкам рентабельности, ресторанный бизнес – один из самых прибыльных. При отлаженной работе, хорошем расположении заведения и правильном менеджменте рентабельность может достигать 170 процентов, и даже при отсутствии этих условий прибыль не будет опускаться ниже 30 процентов. При этом в Ижевске наблюдается медленное развитие рынка общепита. Одним из самых привлекательных сегментов для развития местные сети общепита считают фаст-фуд, который большинство из них планирует развивать как на отдельных площадях, так и на площадках в торгово-развлекательных комплексах. Так, готовы к тиражированию торговые марки «Миг Маг» и «Кофе семь». Не исключено и появление новых заведений быстрого питания в формате «Макдональдс». Кроме того, местные рестораторы намерены открыть новые заведения, рассчитанные, в принципе, на ту же публику, которая посещает их кафе и клубы сегодня. Так, владельцы клуба «Пятница» работают над реставрацией бывшего кафе «Пингвин», на смену которому придет заведение, сочетающее форматы «место, где можно поесть» и «место, где можно пообщаться». А владельцы клуба «Кино» открыли арт-кафе «Пикассо», которое, по определению, будет местом для общения. Рассматривают варианты открытия нового заведения также владельцы сети «Позимь» и владельцы сети «Оказия». На рынке услуг общественного питания города Ижевска пользуются спросом заведения, обеспечивающие высокий уровень обслуживания, что включает в себя как дизайн помещения и хорошую кухню, так и светомузыкальное сопровождение. Средняя цена одного заказа в кафе нашего города на одного человека около 150-180 рублей в обед и 300-500 рублей в вечернее время. Сауны. Существующий рынок саун и бань г. Ижевска можно условно поделить на три группы: 1) VIP сауны. Это сауны со стоимостью 800 руб. за 1 час и выше. Их не много, услуги реализуют часто по клубной системе, реклама в основном «из уст в уста». Это, например, сауна в пос. Крылатском, сауны в элитных гостиницах и др. 2) Сауны среднего уровня от 400 до 800 руб. в час. Это сауны для среднего класса. Их основная масса. 3) Сауны банно-прачечных комбинатов, профилакториев, бассейнов, с непритязательным интерьером и не высоким качеством обслуживания, куда ходят из-за не высокой цены. Цены до 400 руб. за час. Максимальный спрос на сауны среднего и высокого уровня. Остальные сауны прозябают в нищете. Цены на услуги сауны зависят от количества человек, времени посещения, месторасположения сауны, и, естественно от качества предоставляемых услуг. Средние цены за 1 час составляют от 300 до 600 руб., среднее количество человек 4-6. Надо отметить, что минимальное время посещения сауны составляет, как правило, 2 часа, поэтому одна компания минимально тратит на одно посещение от 600 до 1200 руб. Наиболее значимые конкуренты: баня отеля «Околица», комплекс саун и бань в районе ТЦ «Тройка» Бильярд. Услуги бильярда неразрывно связаны с деятельностью кафе и находятся при большинстве крупных кафе, ресторанов и развлекательных центров. Наиболее известны бильярдные клубы: Кино, Перископ. Цены на 1 час игры в бильярд колеблются от 150 руб./час (в отделенных от центра районах) до 300 руб./ час в центре города (клуб «Кино»). Чайная. В г. Ижевске на сегодняшний день функционирует множества кофеен, которые неизбежно пользуются спросом. Это такие как «Кофе-семь» «Кама», фуд-корты в торговых центрах и др. Чайных в нашем городе пока нет, хотя в крупных городах существуют целые сети чайных, которые процветают. Поэтому при анализе существующего рынка услуг основываемся на сравнении чайной со сложившимся рынком кофеен. Средняя цена по городу на одного посетителя составит от 200 до 400 рублей. Магазин-кулинария. Все действующие кулинарии города можно разделить на две категории: 1) Классические кулинарии – это привычные нам магазины продажи полуфабрикатов, теста, выпечки и др. со средним качеством и не дорогой ценой. Это кулинария при кафе «Жемчужина», при кафе «Русские пельмени», кафе «Встреча» и др. Пользуются спросом у среднего и не богатого слоя населения с целью покупки полуфабрикатов для дальнейшего приготовления и перекуски на ходу. 2) Кулинария по типу минимаркетов – это магазины готовой еды с небольшой долей полуфабрикатов. Ориентированы на средневысокий слой населения. Высокое качество, большой ассортимент именно готовой продукции. Количество таких заведений не большое: минимаркет при «Туристе», «Такае», «Позими». Так как нами выбран второй тип магазина-кулинарии, то соответственно в своих расчётах мы будем ориентироваться именно на них. Средняя цена покупки составит до 150 рублей. Массажные. Рынок предложений массажа представлен в основном разрозненными массажистами, работающими или в направлении традиционного массажа, или в качестве нетрадиционных целителей - массажистов. Массажных салонов с экзотическими видами массажа в Ижевске нет. Стоимость услуги варьируется с 600 до 1500 рублей. Летнее кафе. Сегодня имеется большой выбор летних кафе самого разного уровня. Главное отличие друг от друга: В городе или за городом; Хорошая кухня или плохая; Уровень внешнего вида, интерьера. Летние кафе, находящиеся в городе: Преимущества: доступность для посетителей без автомашин Недостатки: основная масса платёжеспособных клиентов летом устремляется за город, в живописные места. Летние кафе, находящиеся за городом: здесь всё наоборот, недостатки становятся преимуществами. Качество кухни играет большую роль в большей степени для людей имеющих свой автотранспорт, которые имеют больше возможности в выборе и целенаправленно посещают облюбованные ими места. Развлекательный комплекс в китайском этническом стиле будет располагаться в деловом районе города, что обеспечит необходимый приток клиентов. С другой стороны, данное расположение предполагает близость к предприятиям – конкурентам. В связи с этим, важно выявить и развить факторы конкурентоспособности нашего предприятия. В данном месте расположения находятся три основных конкурента: Развлекательный комплекс «Искра», Клуб «Кино», Клуб «Пятница». Анализ конкурентных позиций Развлекательного комплекса в китайском этническом стиле по отношению к указанным предприятиям представлен в таблице 8.
Таблица 8 Факторы конкурентоспособности | Факторы конкуренто-способности | Развлекательный комплекс в китайском этническом стиле | Конкуренты | | Клуб «Пятница» | Клуб «Кино» | Развлекательный комплекс «Искра» | | Местонахождение | Одна из центральных улиц города, вблизи от остановки, оживленное место. Есть место для парковки. | Не очень оживленное место, есть место для парковки. | Оживленное место, центр города, близко от остановки. | Одна из центральных улиц города, вблизи от остановки, оживленное место. Есть место для парковки. | | Помещение | На 280 чел | 210-250 чел | Не более 100 чел | 250-300 чел | | Качество | Высокое | Среднее | Выше среднего | Выше среднего
| | Уровень цены | Средняя | Выше средней | Выше средней | Средняя | | Исключитель-ность товаров | Не распространен-ный на рынке | Распространенный | Распространенный | Обычный | | Ассортимент услуг | 10-15 видов. | Не очень широкий ассортимент | Не очень широкий ассортимент | Широкий | | Известность фирмы | Фирма новая | Известная | Известная, постоянные клиенты. | Известная, постоянные клиенты. |
Таким образом, основными сильными сторонами проекта являются: Большая площадь зала, позволяющая проводить банкеты, презентации, прочие мероприятия с комфортным расположением до 280 человек. По данной позиции конкурентом является только Развлекательный комплекс «Искра». Ориентация на высокое качество блюд и обслуживания, и прочих предоставляемых услуг Широкий ассортимент и постоянная работа над его соответствием текущим потребностям Исключительность предоставляемых услуг, что является наиболее привлекательным фактором В качестве основных слабых сторон можно назвать: Отсутствие сформированного положительного имиджа. Отсутствие опыта совместной работы членов коллектива. Объем сбыта Расчет планируемой доли на рынке сбыта во многом зависит от плана привлечения клиентов, от ценовой категории покупателей, от многих других факторов. Как было сказано выше, в Ижевске не достаточен спрос для того, чтобы смогли просуществовать узкоспециализированные заведения, например, ресторан «Веко», в свое время заявивший о привлечении только состоятельных граждан, при этом предоставлявший ряд льгот тем, кто ходил по клубным картам, через некоторое время вынужден был сменить политику, часть льгот было отменено, и ресторан начал активно привлекать широкую публику. Надо отметить, что часть «дорогих» клиентов при этом была утеряна. Детские кафе так же вынуждены переспециализироваться, так как они могут давать выручку только в основном в выходные дни, когда родители берут детишек погулять, а в остальные дни кафе практически пустуют. В Ижевске не достаточно развита и народная кухня, однако, по соседству в данном помещении предполагается открыть небольшой ресторанчик в китайском стиле, при этом организацией данной специфической кухни лучше заниматься представителям данного этноса. Так как рецептура и технология приготовления блюд часто бывает очень специфична. Таким образом, наилучшим вариантом, будет организация кафе-ресторана для средних слоев населения при этом в вечернее время, предполагается брать плату за вход в размере не менее 100 рублей, что с одной стороны – ограничит количество посетителей, с другой стороны – привлечет тех посетителей, которые намерены получить достаточно качественное обслуживание за достаточное время. Надо отметить, что в таком случае посетители будут иметь потребность обязательно потанцевать, поэтому обязательно наличие комплексного обслуживания: бильярда, танцевального зала. При этом на период рекламных акций плата за вход может снижаться, отсутствовать или давать право на льготы других служб общего проекта, или право на бесплатный вход в следующий раз или вдвоем (продается сразу два билета по цене одного). Основные точки получения дохода: кафе, бильярд, кулинария, чайная; летнее кафе, сауна, массажный салон, буфет, пункт питания на территории завода, магазин «Уралочка». ООО «Торгсервис» является предприятием развивающимся, торговая марка предприятия среди населения не рекламировалась, поэтому при необходимости возможно преобразование предприятия в предприятие, для которого будет разрабатываться специальная рекламная стратегия продвижения марки. Возможно для разработки названий подразделений (особенно кафе и сауны) привлечение маркетолога (маркетинговой фирмы) для разработки наиболее удачных слоганов. Особое внимание следует уделить разработке рекламной компании, что также необходимо сделать при привлечении специалистов. Таким образом, предварительный план расходов на маркетинг в сумме 120 тыс. руб. содержит следующие направления: 1. Изучение рынка услуг общепита (посещение конкурентов, командировочные расходы); 2. Разработка рекламной компании; 3. Рекламная компания. Планируемый объем сбыта складывается исходя из среднего количества посетителей в день и количества дней работы, ценой товара для расчета является средняя сумма чека, приходящаяся на 1 посетителя. План сбыта, представлен в Приложении 1.
3.3. Производственный план Комплекс саун – СПА комплекс. Комплекс саун состоит из шести независимых саун и детского зала имеющего отдельные выходы в три сауны. Сочетание нескольких видов саун резко повышает привлекательность всего комплекса. Есть возможность предоставления услуг разным категориям потребителей, реализует новое модное направление СПА, не имеющееся сегодня аналогов в г. Ижевске. Сауны подразделяются на: Элитную сауну: большая, общий стиль: дерево и камень тёплых оттенков. Ближе к старине. Общая площадь сауны – 200 м. кв. Структура: Две парилки. Одна стандартная финская на 6-10 человек с возможностью лить воду на камни. Внутренняя отделка не обычная, запоминающаяся. Вторая турецкая классическая: хамам на 6-8 количество человек. Постройка турецкого хамама будет новинкой для рынка г. Ижевска и радостным событием для мусульманской части нашего города. Бассейна два, большой 4х10х1,7м. и маленький круглый, диаметром - 3м., глубиной – 0,8м.. Первый основной, вровень с полом, Дополнительные опции: подсветка, водопад, может быть противоток, горка или трамплин, или что-нибудь ещё. Бассейн фигурной (может быть и неправильной) формы. Может впадать в дополнительный небольшой бассейн. Второй бассейн самостоятельный небольшой (под размер большой ванны джакузи). Также вровень с уровнем пола. Бассейн с подогревом и насадками джакузи. Впечатление кипящей воды. Все бассейны в архитектурном исполнении (а не в виде ванн). Душевые кабинки: две стандартные. Может быть, ещё какой-нибудь эксклюзивный душ. Комната отдыха в общем стиле с мини кухней, кроватью, кальяном, камином, с телевизором и DVD с караоке. (Рисунок 3) Кроме того, бильярдный стол. Раздевалка с феном при входе, тут же один туалет. В саунах по два входа (второй пожарный). Дополнительно в каждой тех. комната для оборудования и одна на все сауны комната горничной. VIP – сауна, рассчитанная на круг клиентов с доходом выше среднего. Сегмент рынка практически не заполнен, особенно с учетом удобного (в центре города) расположения. 
Рисунок 3 - Интерьер комнаты отдыха Сауна – стандарт: 80 м. кв. Рассчитана на клиентов со средним уровнем достатка и доходом выше среднего. Один бассейн 4х6х1,7м., одна финская сауна, две душевые кабинки, комната отдыха с оснащением, раздевалка, туалет. Высокий уровень исполнения. Эконом-сауна- 3 шт., по 40 м. кв. каждая: Одна парилка, не большой бассейн 2х2 м., одна душевая кабинка, совмещённая с гидромассажём, не большая комната отдыха. Так же раздевалка при входе, и там же туалет. Всё компактно. Ориентировочно 100-150 м.кв. Стиль скорее другой. Предпочтительнее Хайтек, при сохранении общей концепции максимального тепла и уюта. Ни какого амстронга и элементов офиса. Детская комната 40 м. кв. – зал для посещения родителей с детьми за дополнительную плату. Будет иметь отдельные выходы из разных саун, для возможности пользоваться ею из любой сауны тем, кто за неё заплатил. Оснащение: бассейн 2х3х1,2 м., одна душевая стойка, горка, игрушки, батут. Комната с инфракрасной кабинкой и комнатой отдыха: 30 м. кв. для желающих сочетать отдых с лечебными процедурами. Модное на сегодня направление. Направление массажа. Комплекс массажных услуг будет позиционироваться как одно из центральных мест всего комплекса китайского клуба. Наряду с китайским рестораном, занимаемым арендаторами, массажистки из КНР будут придавать общий фон всему комплексу, как истинно китайскому заведению. Для работы массажистками из КНР приедут 8 массажисток и администратор – старший их группы. За 1-2 месяца до открытия, они пройдут вводный курс обучения русскому языку, параллельно уже проводя массаж нужным нам людям за небольшую плату или же вообще без неё, для создания будущего круга посетителей и молвы из «уст в уста». Услуги массажа будут ориентированы на людей с высоким достатком, как дополнение к услугам СПА-комплекса. Массажистки будут работать как днём, так и в вечернее и ночное время. Чайная и магазин-кулинария. Профильные всей деятельности китайского клуба направления, воспринимаемые как единое целое со всей деятельностью комплекса. Направление чайной полностью отсутствует в нашем городе. Открытие чайной подчёркивает общую причастность здания к китайскому стилю, и будет являться новым направлением в г. Ижевске в противовес множеству кофеен, расплодившихся в последнее время. Чайная рассчитана на посетителей СПА комплекса и массажного салона, где можно спокойно посидеть после окончания всех процедур. Магазин-кулинария запланирован в формате мини-маркетов типа Позими, Токая, Туриста и т. д. со своим типом блюд, приближенным к китайскому стилю. Каждый из посетителей кулинарии и чайной может рассматриваться как потенциальный потребитель в будущем всех услуг комплекса. Бильярдная. Рассчитана на всех потенциальных посетителей китайского клуба. На сегодня деятельность клуба вообще не ассоциируется без организации бильярдной, настолько глубоко в сознании людей лежит связь саун, кафе и ресторанов с наличием в них бильярда. Планируется 3 бильярдных стола с оплатой услуг на рецепции или в кафе, с системой автоматического учёта времени игры. Кафе. Кафе является одним из основных видов деятельности китайского клуба. Предполагаемый формат кафе: европейская кухня в среднем ценовом сегменте (уровень Позими, Родничка, Туриста). Свой ассортимент блюд, свои отличия и «изюминки». Дневная раздача и вечернее кафе, обслуживания. Персонал кафе готовит продукцию на само кафе, чайную, кулинарию, буфет, пункт питания, осуществляет доставку блюд в сауну, отправляет продукцию по магазинам города, выездным мероприятиям. Кафе рассчитано на всех посетителей клуба, жителей и работников близлежащих районов, проезжающих мимо на автомашинах. Каждый посетитель кафе это потенциальный потребитель всех услуг комплекса. Летнее кафе. Организация летнего кафе минимизирует возможные риски снижения доходности в летнее время, когда весь народ устремляется на природу. Летнее кафе будет размещено на площадке сзади помещения кафе. Предполагаемая планировка это стационарные деревянные небольшие домики с крышей в китайском стиле, хорошо благоустроенная территория. Обслуживание официантами из здания кафе. При недостатке мест будут доставляться столики с зонтами на свободные площади сбоку от кафе. Эта же площадка может использоваться и зимой как предоставление мест компаниям для жарки шашлыков. Оптовая торговля. Предназначена как сопутствующая деятельность для доставки продукции в магазины города с перспективой дальнейших открытий точек фаст-фуда в городе. Оптовая торговля вытекает также и из того, что продажа продукции собственного производства в магазине «Уралочка», буфете, производстве 500, требует наличия сертификата на торговлю продукцией вне предприятия, а если этот сертификат будет получен, то ничего не мешает нам реализовывать свою продукцию через любые магазины города. Существующее направление питания работников ОАО «Редуктор». В процессе реализации настоящего инвестиционного проекта, до момента начала строительно-ремонтных работ на объекте столовой, будет произведён не большой текущий косметический ремонт столовой и ремонт помещения блока №4 под пункт питания. К моменту начала строительных работ оборудование, инвентарь и персонал столовой будет перевезён в столовую производства 500, где будет осуществляться всё приготовление пищи. Доставка продукции в буфет и пункт питания будет осуществляться из столовой производства 500. В пункте питания будет только разогрев и раздача готовых блюд. К моменту запуска китайского клуба, произойдёт обратный переезд персонала и частично инвентаря и оборудования в здание бывшей столовой. Приготовление и доставка всей продукции для пункта питания, буфета, и производства 500 будет происходить как и ранее, из помещения уже нового кафе. Организация работы клуба будет осуществляться на арендуемых площадях ОАО «Редуктор». Общая площадь помещений клуба составляет 585 кв. м., в том числе 85 кв. м. – площадь кафе, 276 кв.м - СПА-комплекс, бильярдная, 65 кв. м кулинария, 105 кв. м - чайная и 51 кв. м. – площади служебных помещений и санитарный узел. Таким образом, существенной статьей текущих расходов являются платежи по аренде: на сегодняшний день эта сумма составляет 60 000 рублей в год, с момента запуска проекта арендная плата значительно увеличится и составит 590 000 рублей в месяц, что в год составит 7 100 000 рублей в год. Кроме того, существенные расходы составит и коммунальные услуги. В качестве поставщиков полуфабрикатов и сырья для производства по соотношению цена-качество выбраны следующие предприятия: ООО «Торговый дом Адмирал», ООО «Статус», ООО «Айкай, ООО Торговый дом «Восточный, ЗАО «Юлена»;
3.4. Организационный план
Для реализации рассматриваемого инвестиционного проекта проводится реорганизация дочернего предприятия ОАО «Редуктор» Общество с ограниченной ответственностью «Торгсервис». Учредителями являются ОАО «Редуктор» и физические лица – граждане Российской Федерации, распределение собственности которых в уставном капитале общества имеет следующую структуру: Таблица 9 | Названия | % | | ОАО «Редуктор» - | 20% | | Атанов А.И - | 16% | | Иванов О.Ю. - | 25% | | Шарипов А.Р - | 39% | Выбор организационно-правовой формы предприятия осуществлен с учетом ряда критериев, в первую очередь это: простота регистрации и постановки на учет в государственных органах; степень ответственности учредителей перед контрагентами и иными заинтересованными лицами в рамках хозяйственных отношений; простота ведения бухгалтерского учета. В соответствии с действующим законодательством, выбрана общая система налогообложения. В соответствии с вышеотмеченным, ООО «Торгсервис» с 1 января 2007 года является плательщиком следующих налогов: НДС, ЕСН, налог на имущество юридических лиц, налог на прибыль юридических лиц, а так же будет являться плательщиком ЕНВД. Для целей расчета экономической эффективности данного инвестиционного проекта приняты следующие ставки налогообложения, определенные действующим законодательством Российской Федерации: Таблица 10 | 1. Налог на прибыль - | 24% | | 2. НДС - | 18% | | 3. ЕСН - | 26% | | 4. Налог на имущество - | 2,2% | Организацию производства и оказания услуг на предприятии предполагается осуществлять с учетом следующих принципов: Постоянный мониторинг конкурентоспособности ассортимента и работа над его совершенствованием; Предложение максимально широкого ассортимента сопутствующих товаров; Заключение договоров с расположенными в районе размещения кафе предприятиями на организацию комплексных обедов. Организационная структура управления предприятия имеет следующий вид (Рисунок 4).  Рисунок 4 - Организационная структура управления клуба ООО «Торгсервис» Представленная структура является линейно-функциональной, что полностью отвечает потребностям гибкого и оперативного руководства малого предприятия. Основные функции управленческого персонала определяются действующим законодательством РФ. Директор подчиняется непосредственно Совету учредителей общества и реализует следующие функции как оперативный исполнительный орган Общества: организует всю работу предприятия; несет полную ответственность за его состояние и состояние трудового коллектива; представляет предприятие во всех учреждениях и организациях; распоряжается имуществом предприятия; заключает договора; осуществляет поиск поставщиков сырья, полуфабрикатов и услуг; разрабатывает и реализует сбытовую и ценовую политику предприятия и т. Д. Приготовление продукции для кафе, чайной, кулинарии и работников ОАО «Редуктор» возглавляют два заведующих производством работающих по графику по 12 часов. В их подчинении один дневной и один вечерний повар – бригадир, один дневной и один вечерний бармен, повара пункта питания, повара производства 500. Дневной и вечерний повар - бригадир руководят бригадой (дневной и вечерней соответственно), состоящей из поваров, кондитеров, пекарей, пельменьщика. Дневной и вечерний бармен руководит бригадой состоящей из официантов и уборщиков. Работой магазина кулинарии, чайной, бильярда, комплекса саун, массажных кабинетов, а также координацией деятельности всего комплекса в целом руководит старший администратор. Ему подчиняются дежурные администраторы, работающие сутками, бармен и официант чайной, продавец кулинарии, администратор массажного салона. Дежурные администраторы находятся вместе с охраной на рецепции и осуществляют контроль всего входящего и выходящего потока гостей, бронирования саун, массажных кабинетов, бильярда, а также кассового обслуживания указанных направлений. В их подчинении 2 горничные (суточные и дневные), осуществляющие уборку и оснащение саун, бильярда. Администратор массажного салона руководит командой массажистов, являющихся гражданами КНР. Общая сумма затрат предпроизводственного характера при организации данного предприятия составляет 12 986 900 рублей.: 1. Оборудование клуба и инвентарь - 12120,87 тыс. руб. 2. Работа с персоналом - 371 тыс. руб. 3. Производственно-технический этап 200 тыс.руб. 4. Реклама, маркетинг 255 тыс. руб. 5. Затраты на подготовку проекта 40 тыс. руб. 3.5 Финансовый план
В Финансовом плане все расчеты проведены с учетом показателей объемов реализации. Планируется, что подготовительный этап реализации проекта составит 1 год (до начала производства). На данном этапе осуществляются затраты на сумму 12 986,90 тыс. руб. Финансирование осуществляется за счет внесения учредителями, в частности ОАО «Редуктор», в фонд предприятия 12 986,7 тыс. руб. Рассмотрим формирование основных показателей прогнозного отчета о прибылях и убытках в Приложении 2. Суммарные прямые издержки в данном случае складываются на 100% из затрат на материалы и полуфабрикаты (статья «материалы и комплектующие»), т.к. все остальные производственные затраты для целей расчета данного проекта учитываются как общепроизводственные. Суммарные затраты за месяц по данной статье определены как произведение физического объема реализации и затрат на единицу готовой продукции. Таким образом, валовая прибыль в данном случае определяется как разница между чистым объемом продаж и суммарными прямыми издержками. Следующий этап экономической оценки проекта – прогноз движения денежных средств представлен в Приложении 3. При составлении таблицы денежных потоков используется понятие «Дисконтирование». Дисконтирование позволяет определить нынешний денежный эквивалент будущей денежной суммы. Разность между будущей и текущей суммой называется дисконт. Коэффициент дисконтирования рассчитывается по формуле : (1) At=1: (1+Еn)t , Где At – коэффициент дисконтирования; Еn – норма дисконта, (%); t – период. Примем норму дисконта, исходя из банковской ставки процента 15%. По формуле (2) находим коэффициенты дисконтирования для каждого расчетного периода, при этом примем первый год работы за нулевой период, так как в этом году делаются капитальный вложения. (2) At=1:1,150=1,00 At=1:1,151=0,87 At=1:1,152=0,76 At=1:1,153=0,66 Умножая значение притока и оттока на коэффициент дисконтирования, находим дисконтированный приток и отток.
3.6. Расчет показателей эффективности проекта
Для оценки экономической эффективности проекта, рассчитываются показатели: Чистый приведенный эффект Индекс рентабельности инвестиций Срок окупаемости капитальных вложений Норма рентабельности Чистый приведенный эффект – чистый дисконтированный доход за расчетный период, рассчитывается по формуле 3: NPV=ΣДt*At- ΣKt*At (3) Где ΣДt*At – кумулятивный дисконтированный приток наличности, руб; ΣKt*At – кумулятивный дисконтированный отток наличности, руб. Получаем, кумулятивный дисконтированный приток наличности равен 53661,6 тыс. рублей, кумулятивный дисконтированный отток равен 23044, 4 тыс. рублей. По формуле (4) находим чистый приведенный эффект: (4) NPV=53661,6-23044, 4=30617,2 тыс. рублей Таким образом, получаем значение чистого приведенного эффекта – 30617,2 тыс. рублей. Следующий показатель экономической эффективности проекта – индекс рентабельности инвестиций, который рассчитывается по формуле: (5) Рi=ΣДt*At :( ΣKt*At) Это относительный показатель, позволяющий определить рентабельность инвестиций. По формуле (5) получаем, что индекс рентабельности инвестиций для данного проекта равен 2,33. Значение показателя говорит о том, что за 4 года работы предприятия величина дохода в 2,33 раза превысит величину капитальных вложений. Срок окупаемости капитальных вложений – это число лет, в течение которых капитальные вложения будут погашены кумулятивным доходом. При этом выполняется равенство: ΣДt>Kt, (6) Где ΣДt – кумулятивный доход, руб; Kt – капитальные вложения, руб. Соблюдая равенство (6), получаем, срок окупаемости капитальных вложений составляет 24 месяца. Норма рентабельности - значение нормы дисконта En, при которой чистый приведенный эффект (NPV), равен нулю. Рассчитывается норма рентабельности методом подбора. Для расчета выбирают два значения нормы рентабельности Е1 и Е2. по нормам рентабельности с помощью таблиц дисконтирующего множителя, устанавливают дисконтирующие множители по годам расчетного периода и в зависимости от денежного потока рассчитывают два значения чистого приведенного эффекта NPV1 и NPV2, при этом необходимо, чтобы в интервале Е1и Е2, функция NPV меняла свое значение с плюса на минус или наоборот. Далее расчет внутренней нормы рентабельности ведется по формуле: (7) En=E1+NPV1: (NPV1-NPV2) * (E2-E1), Где Е1 – первое расчетное значение нормы рентабельности; Е2 – второе расчетное значение нормы рентабельности; NPV1 – первое значение чистого приведенного эффекта; NPV2 – второе значение чистого приведенного эффекта. По формуле (8) находим норму рентабельности: (8) En=90%+11: (11+34)*(91%-90%)=90,24% Внутренняя норма рентабельности должна быть не ниже цены авансированного капитала. В данном проекте внутренняя норма рентабельности значительно выше ставки процента по кредитам, которые могут быть привлечены для финансирования проекта. Анализируя все показатели, рассчитанные в финансовом плане, можно сделать вывод, что данный проект имеет уровень дохода 30617,2 тыс. рублей, уровень доходности (индекс рентабельности инвестиций) 2,33, который показывает величину прибыли на один рубль капитальных вложений. Проект имеет высокую внутреннюю норму рентабельности 90,24%, что позволяет, смело привлекать для реализации проекта кредиты (предел процентной ставки 90%). Срок окупаемости капитальных вложений 24 месяца, риск реализации проекта не велик.
ЗАКЛЮЧЕНИЕ
В настоящее время бизнес сферы общественного питания и сферы организации досуга развивается достаточно высокими темпами (более 10% в год в целом по РФ). Развлекательный комплекс, как одно из направлений этого бизнеса, пользуются популярностью, т.к. представляют собой не только предприятие общественного питания, но и места для индивидуального и коллективного отдыха. Главной целью проектируемого предприятия является создание эффективного бизнеса в сфере общественного питания и организации досуга г. Ижевска, проникновение на рынок и последующее расширение рыночной доли. Основными преимуществами проектируемого комплекса являются: специализация на предоставлении широкого спектра услуг, начиная с услуг быстрого питания с высоким уровнем качества, заканчивая услугами СПА-комплекса; расположение предприятия в деловом центре города; широкий ассортимент товаров; предложение сопутствующих услуг. В курсовой работе обоснована экономическая эффективность создания в г. Ижевске развлекательного комплекса в культурном этническом стиле, предоставляющего широкий спектр услуг высокого качества, сориентированное на население с доходами на уровне среднего и выше среднего. Для реализации проекта привлекаются инвестиционные ресурсы ОАО «Редуктор» в сумме 12986,9 тыс.рублей. Указанная сумма образуется за счет: 1. Основные средства приобретаются в лизинг ООО «Торгсервис» - 9354,85 тыс. руб. (в т.ч. аванс - 20%) 2. Собственные средства ОАО "Редуктор" – 5632,05 тыс. руб., в т.ч.: 3. Заем, предоставляемый предприятию ООО "Торгсервис" на 20 месяцев под 15% годовых: 2000,0 тыс. руб. Проект реализуется на базе реорганизованного предприятия в форме общества с ограниченной ответственностью. В работе представлена общая характеристика предприятия и проекта, анализ рынка и план маркетинга, план производства и финансовый план деятельности предприятия. Расчеты представлены в разрезе по кварталам 2007 года и далее – по годам. Такое представление информации необходимо для выявления возможного дефицита денежных средств в начале реализации проекта, что невозможно отследить при укрупненном представлении расчетов. В работе проведена оценка экономической эффективности инвестиционного проекта. Методически данная оценка основана на расчете дисконтированной величины денежного потока. В соответствии с полученными выводами, проект экономически эффективен. Чистый приведенный доход по проекту составляет 30617,2 тыс. рублей, внутренняя норма рентабельности – 90,24%., дисконтированный срок окупаемости – 24 месяца. Анализ основных экономических показателей предприятия в период реализации инвестиционного проекта показал, что можно прогнозировать существенное улучшение финансового состояния предприятия уже в течение 1 годах его деятельности. При реализации инвестиционного проекта возрастает основной капитал Общества, наблюдается рост в части оборотного капитала. Это формирует основу для реинвестирования и расширения предприятия, создания сети подобных предприятий в городе и регионе (в случае благоприятной конъюнктуры), либо для организации инвестиционной деятельности в смежных и иных отраслях, что приведет к увеличению финансовых результатов инвесторов. Поставленные задачи в работе выполнены и цель достигнута.
СПИСОК ИСПОЛЬЗОВАННОЙ ЛИТЕРАТУРЫ Гражданский кодекс РФ. Часть первая и вторая. – М.: ООО «Витрем», 2008. Комментарий к Гражданскому кодексу РФ. Часть первая и вторая / О.Н. Садиков. – М.:ИНФРА,2007. Об инвестиционной деятельности в Российской Федерации, осуществляемой в форме капитальных вложений: Федеральный закон от 25.02.1999 N39-ФЗ. - //В редакции ФЗ от 02/10/2002, №22. Андрейчиков А.В., Андрейчикова О.Н. Анализ, синтез, планирование решений в экономике. М.: Финансы и статистика, 2007. 368 с. Бирман Г., Шмидт С. Экономический анализ инвестиционных проектов: Пер. с англ. М.: Банки и биржи, ЮНИТИ,2006. - 631 с. Горемыкин В.а. Бизнес-план: методика разработки, 25 реальных образцов. – М.: «Ось-89», 2000. Иванов С.П., Чеснокова В.В. Инвестиционная деятельность, источники ее финансирования и роль в стратегическом развитии предприятия. - СПбГУАП. СПб., 2007.- 21с. Оценка эффективности инвестиционных проектов/ П.Л. Виленский, В.Н. Лившиц, Е.Р. Орлова, С.А. Смоляк: Учеб.-практ. Пособие. Сер. "Оценочная деятельность". М.: Дело, 2007.- 162 с. Бизнес-планирование. Учебно-практическое пособие В.З. Черняк, А.В. Черняк, И.В. Довденко – 2008 – 271с. Ефимова О.П. Экономика общественного питания. – Мн.: ООО «Новое знание», 1997 г. – 304 с. Палли М. Справочник современного хозяина ресторана. 100 идей для достижения превосходства в конкурентной борьбе. – М.: ООО «Современный ресторан и розничные технологии», 2006г. – 148 с. Котлер Ф. Основы маркетинга. – М.: Прогресс,2006. Колесникова Н.А., Миронова А.Д. Бизнес-план. Методические материалы. – М.: Финансы и статистика, 2001. Уткин Э.А., Кочеткова А.И. Бизнес-план. Как развернуть свое дело. – М.: ЭКМОС,2006. Савицкая Г.В. Анализ хозяйственной деятельности предприятия. – Минск: Новое знание, 2002. Туровец О.Г. Организация производства и управление предприятием. – М.:ИНФРА, 2006. Шепеленко Г.И. Экономика, организация и планирование производства на предприятии. – Ростов-на-Дону: МарТ, 2001. Попов В.М., Ляпунова С.И. Бизнес-планирование. – М.: Финансы и статистика, 2005. Волков И.М., Грачева М.В. Проектный анализ. – М.: ЮНИТИ, 1998. Любушин Н.П., Лещева В.Б., Дьякова В.Г. Анализ финансово-экономической деятельности предприятия. – М.: ЮНИТИ,2008. Голубков Е.П. Маркетинговые исследования. – М.: ИНФРА, 2007. Попов В.М. Сборник бизнес-планов. – М.: Финансы и статистика, 2008.
|