Пояснительная записка к контрольной работе
по дисциплине: "Системный подход в управлении качеством"
Содержание
Введение
1. Функционально-структурный анализ системы
1.1 Определение цели системы
1.2 Декомпозиция цели системы на функции
1.3 Выделение подсистем и связей между ними в границах заданной системы
1.4 Структура системы с определенными функциями элементов
Выводы
Список литературы
Введение
Системный подход – это направление исследования, изучения мира, в основе которого лежит принцип рассмотрения объектов как систем, ориентация на раскрытие целостности объекта, выявление разнообразия связей в нем и приведение их к единой теоретической картине.
В данной работе будет проведен функционально-структурный анализ п. 7.3 «Проектирование и разработка» стандарта ДСТУ ISO9001:2001 для СПД ФЛ Круликовская Л. Л. Функционально-структурный анализ базируется на разделении цели (назначения) объекта на составные функции разных уровней, то есть на раскрытии функциональной структуры качества.
СПД ФЛ Круликовская Л.Л. под ТМ «ИНКА» – предприятие, изготавливающее сельскохозяйственные автоматические инкубаторы типа «Инка», 17 моделей. Элемент системы управления качеством «Проектирование и разработка продукции» касается основного вида деятельности этого предприятия и распространяется на высшее руководство предприятия и персонал, отвечающий за систему управления качеством.
1. Функционально-структурный анализ системы
1.1 Определение цели системы
В качестве системы, которая рассматривается, был выбран процесс выпуска продукции (п. 7.3 «Проектирование и разработка» стандарта ДСТУ ISO 9001:2001) СПД ФЛ Круликовская Л.Л.
Цель системы
:
Организация планирования и управление проектированием и разработкой продукции на предприятии для обеспечения удовлетворения требований заказчика.
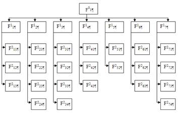
1.2 Декомпозиция цели системы на функции
Декомпозицию цели системы на функции показано на рисунке 1.

Рисунок 1
– Декомпозиция цели системы на функции
В таблице 1 приведены названия каждого элемента декомпозиции с назначением каждому соответствующей функции (в соответствии с рисунком 1).
Таблица 1 – Декомпозиция цели системы на функции
| Обозначение элемента |
Название элемента |
Функция элемента |
| 1 |
2 |
3 |
F
0
1
|
Организация и управление планирования проектирования и разработки продукции СПД ФЛ Круликовская Л. Л. для обеспечения удовлетворения требований заказчика |
Организация и управление планирования проектирования и разработки продукции СПД ФЛ Круликовская Л. Л. для обеспечения удовлетворения требований заказчиков (физических и юридических лиц) |
F1
1
|
Обеспечение условий для планирования проектирования и разработки продукции |
Обеспечение необходимых условий для организации эффективного процесса проектирования и разработки |
F1
2
|
Определение и регистрация входных данных проектирования и разработки, связанных с требованиями к продукции |
Обеспечение соответствия входных данных требованиям заказчиков, соответственной нормативной и законодательной документации |
F1
3
|
Одобрение и проверка выходных данных проектирования и разработки продукции |
Обеспечение соответствия выходных данных к входным требованиям |
F1
4
Забиваем Сайты В ТОП КУВАЛДОЙ - Уникальные возможности от SeoHammer
Каждая ссылка анализируется по трем пакетам оценки: SEO, Трафик и SMM.
SeoHammer делает продвижение сайта прозрачным и простым занятием.
Ссылки, вечные ссылки, статьи, упоминания, пресс-релизы - используйте по максимуму потенциал SeoHammer для продвижения вашего сайта.
Что умеет делать SeoHammer
— Продвижение в один клик, интеллектуальный подбор запросов, покупка самых лучших ссылок с высокой степенью качества у лучших бирж ссылок.
— Регулярная проверка качества ссылок по более чем 100 показателям и ежедневный пересчет показателей качества проекта.
— Все известные форматы ссылок: арендные ссылки, вечные ссылки, публикации (упоминания, мнения, отзывы, статьи, пресс-релизы).
— SeoHammer покажет, где рост или падение, а также запросы, на которые нужно обратить внимание.
SeoHammer еще предоставляет технологию Буст, она ускоряет продвижение в десятки раз,
а первые результаты появляются уже в течение первых 7 дней.
Зарегистрироваться и Начать продвижение
|
Проведение систематического анализа проектирования и разработки продукции |
Определение проблем и обеспечение необходимых решений, обеспечение соответствия результатов проектирования и разработки требованиям |
F1
5
|
Проведение проверки проектирования и разработки продукции |
Обеспечение уверенности в том, что выходные данные проектирования и разработки отвечают входным требованиям |
F1
6
|
Утверждение проектирования и разработки |
Обеспечение способности разработанной продукции удовлетворять требования относительно установленного или предусмотренного использования |
F1
7
|
Управление изменениями в проектировании и разработке продукции |
Обеспечение идентификации и регистрации изменений в проектировании и разработке продукции |
| 1 |
2 |
3 |
F2
11
|
Определение этапов проектирования и разработки продукции |
Обеспечения определения необходимых этапов проектирования и разработки продукции для эффективного процесса производства |
F2
12
|
Определение необходимого анализа, проверки и утверждения на каждом этапе проектирования и разработки продукции |
Обеспечение проведения анализа, проверки и утверждения на всех этапах проектирования и разработки продукции |
F2
13
|
Распределение ответственности и определение полномочий относительно проектирования и разработки продукции |
Обеспечение закрепления ответственности и полномочий за сотрудниками |
F2
21
|
Определение содержания функциональных и эксплуатационных требований во входных данных проектирования и разработки продукции |
Обеспечение наличия содержания во входных данных проектирования и разработки продукции функциональных и эксплуатационных требований |
F2
22
|
Определение содержания применимых регламентирующих и законодательных требований во входных данных проектирования и разработки продукции |
Обеспечение наличия содержания во входных данных проектирования и разработки продукции необходимых применимых регламентирующих и законодательных требований |
F2
23
|
Определение во входных данных проектирования и разработки продукции других возможных требований, являющихся существенными для проектирования и разработки продукции |
Обеспечение наличия других необходимых требований, являющихся существенными для проектирования и разработки продукции |
F2
24
|
Проведение анализа входных данных на адекватность |
Обеспечение проведения анализа входных данных проектирования и разработки продукции на адекватность, что подтверждает их полноту, недвусмысленность и не противоречивость друг другу |
F2
31
|
Соответствие выходных данных проектирования и разработки продукции входным требованиям |
Обеспечение соответствия выходных данных проектирования и разработки продукции входным требованиям |
F2
32
|
Обеспечение информацией процессы закупки, производства и предоставление услуг |
Обеспечение необходимой информацией процессы закупки, производства и предоставление услуг |
| 1 |
2 |
3 |
F2
33
|
Определение критериев принятия продукции |
Обеспечение наличия необходимых критериев принятия продукции (или ссылки на них) |
F2
34
|
Установление характеристик продукции |
Обеспечение установления необходимых характеристик продукции, существенных для ее надлежащего и безопасного использования |
F2
41
|
Оценивание соответствия результатов проектирования и разработки требованиям |
Обеспечение надлежащей оценки соответствия результатов проектирования и разработки требованиям |
F2
42
|
Определение проблем |
Обеспечение решения проблем, связанных с пригодностью, адекватностью, результативностью и эффективностью процесса |
F2
43
|
Регистрация результатов анализа проектирования и разработки продукции и последующих действий; утверждение использованных протоколов |
Обеспечение достоверности протоколов, которые используются |
F2
51
|
Обеспечение точности соответствия выходных данных проектирования и разработки продукции входным требованиям |
Обеспечение уверенности в том, что выходные данные проектирования и разработки продукции отвечают входным требованиям |
| F2
52
|
Регистрация результатов проверки и необходимых действий; утверждение использованных протоколов |
Обеспечение достоверности протоколов, которые используются |
F2
61
|
Проведение утверждения проекта и разработки |
Обеспечение уверенности в том, что разработанная продукция способна удовлетворять требования относительно установленного или предусмотренного использования |
F2
62
|
Практическое осуществление способности продукции удовлетворять требования относительно установленного или предусмотренного использования |
Обеспечение предшествования проведения утверждения проекта и разработки поставке или применению продукции |
F2
63
|
Регистрация результатов утверждения проектирования и разработки и необходимых действий; утверждение использованных протоколов |
Обеспечение достоверности протоколов, которые используются |
| 1 |
2 |
3 |
F2
71
|
Идентификация и регистрация изменений в проектировании и разработке продукции |
Обеспечение надлежащего анализа, проверки, утверждения и принятие к внедрению |
F2
72
|
Оценивание влияния изменений в проектировании и разработке на составные единицы продукции |
Обеспечение проведения оценивания влияния изменений в проектировании и разработке на составные единицы продукции |
F2
73
|
Оценивание влияния изменений в проектировании и разработке на уже поставленную продукцию |
Обеспечение проведения оценивания влияния изменений в проектировании и разработке на уже поставленную продукцию |
F2
74
|
Регистрация результатов анализа изменений в проектировании и разработке и других необходимых действий; утверждение протоколов, которые используются |
Обеспечение достоверности протоколов, которые используются |
1.3 Выделение подсистем и связей между ними в границах заданной системы
функциональный структурный схема проектирование
В этой системе было определено 7 подсистем, согласно п. 7.3 стандарта ДСТУ ISO9001:2001:
а) Планирование проектирования и разработки;
б) Входные данные проектирования и разработки;
в) Выходные данные проектирования и разработки;
г) Анализ проекта и разработки;
д) Проверка проекта и разработки;
е) Утверждение проекта и разработки;
ж) Управление изменениями в проекте и разработке.
Установленные связи между ними приведены на рисунке 2.

Рисунок 2 – Схема связей подсистем заданной системы
1.4 Структура системы с определенными функциями элементов
Структура системы с определенными функциями элементов изображена на рисунке 3.
Табл. - Структура системы
| Обеспечение организации эффективного процесса проектирования и разработки |
Обеспечение определения и регистрации входных данных проектирования и разработки |
Обеспечение одобрения и проверки выходных данных проектирования и разработки |
Обеспечение проведения систематического анализа в проектировании и разработке |
Обеспечение проведения проверки проектирования и разработки |
Обеспечение утверждения проектирования и разработки |
Обеспечение управления изменениями в проектировании и разработке
|
| Функции элементов |
а)определение процессов, являющихся частью проектирования и разработки
б)определение необходимых этапов проектирования и разработки для эффективного процесса производства
в) закрепление ответственности и полномочий за сотрудниками
|
а) определение функциональных и эксплуатационных требований во входных данных
б) определение применимых регламентирующих и законодательных требований во входных данных
в) определение других возможных необходимых требований во входных данных
|
а)соответствие выходных данных входным требованиям
б) определение информации для обеспечения ею процессы закупки, производства и предоставление услуг
в) определение критериев принятия продукции
г) определение и установление характеристик продукции
|
а) определение соответствия результатов проектирования и разработки требованиям
б)определение проблем
|
а) определение точности соответствия выходных данных входным требованиям |
а) определение способности продукции удовлетворять требования относительно установленного или предусмотренного использования
б) проведение утверждения проекта и разработки
|
а)идентификация и регистрация изменений
б) определение влияния изменений на продукцию
|
Выводы
функциональный структурный схема проектирование
В данной работе был проведен функционально-структурный анализ п. 7.3 «Проектирование и разработка» стандарта ДСТУ ISO9001:2001 для ФЛП Круликовская Л. Л. Функционально-структурный анализ является одним из подходов системного исследования качества в проектировании систем. Системное исследование функционального и структурного аспектов качества имеет важное методологическое и прикладное значение для понимания процессов создания и применения систем.
Сервис онлайн-записи на собственном Telegram-боте
Попробуйте сервис онлайн-записи VisitTime на основе вашего собственного Telegram-бота:
— Разгрузит мастера, специалиста или компанию;
— Позволит гибко управлять расписанием и загрузкой;
— Разошлет оповещения о новых услугах или акциях;
— Позволит принять оплату на карту/кошелек/счет;
— Позволит записываться на групповые и персональные посещения;
— Поможет получить от клиента отзывы о визите к вам;
— Включает в себя сервис чаевых.
Для новых пользователей первый месяц бесплатно.
Зарегистрироваться в сервисе
Основные этапы функционально-структурного анализа, проведены в работе:
а) определение цели системы;
б) декомпозиция цели системы на функции;
в) выделение подсистем и связей между ними в границах заданной системы;
г) построение структуры системы с определенными функциями элементов.
Сравниваем функциональную (п. 1.2) и структурную (п. 1.4) схемы. По своему содержанию эти схемы подобны, следственно функционально-структурный анализ заданной системы был проведен правильно.
Список литературы
1. Трофимов К. Б. Методика аудита систем управления качеством: Учеб. пособие. Х.: Нац. аэрокосм. Ун-т «ХАИ», 2004. – 82 с.
2. Системний підхід в управлінні якістю/ О. С. Андріанова, К. Б. Трофимов. – Навч. посібник. – Харків: Нац. аерокосм. Ун-т «ХАИ», 2007. – 70 с.
|