Министерство образования и науки
Государственное образовательное учреждение высшего профессионального образования
Кемеровский государственный университет
Юридический факультет
Кафедра теории и истории государства и права
КУРСОВАЯ РАБОТА
Комплексный анализ форм права
По дисциплине: Теория государства и права
Выполнилстудент
ОЗО 2ВО 1 курс, 4 гр.
Олейник А.В.
Научный руководитель
Бляхман Б.Я.
Допущен к защите
Работа защищена
Кемерово 2010
Оглавление
Введение. 3
Понятие источников права. 5
Виды источников права. 5
Источники права в РФ. 23
Заключение. 27
Список использованной литературы.. 29
Нормы права выделяются среди других социальных регуляторов общественных отношений, что обусловлено формой их выражения, ведь сколь бы четкими и ясными ни были их предписаниями они будут лишь упражнениями в области логики пока не приобретут соответствующую форму нормативно-правового акта, прецедента, нормативного договора и т.д.
Для того чтобы стать реальным и эффективно выполнять свои функции (регулятивные, охранительные и др.) право должно иметь внешнее выражение, т.е. определенную форму или источник.
Источник права можно образно представить как емкость, в которую помещаются нормы права, т.е. источники это способы закрепления и существования норм. В данном случае имеется ввидувнешняя форма выражения государственной воли вовне.
Понятие источников права существует уже много веков и за свою историю оно претерпело множество изменений, так как по-разному толковалось и применялось правоведами всех стран.
Значимость источников права велика для укрепления законности в правовом государстве, что особенно актуально в настоящее время в нашей стране. Совершенство источников напрямую зависит от уровня теоретических представлений о них и от качества всех видов юридической практики. Юридическая практика в свою очередь руководствуется источниками права при решении юридических дел.
Актуальность данной темы обусловлена тем, что теория государства и права в нашей стране находится на таком этапе своего развития, который требует критического переосмысления ряда ее категорий, выхода на новый уровень исследований для того, чтобы соединить достижения правовой науки и смежных отраслей знания. Одной из таких категорий, требующих углубленной разработки относится и категория «источники права». Источники права играют огромную роль в правовой системе и требуют широкого комплексного подхода к их исследованию, позволяющего раскрыть историческую эволюцию, а также взаимообусловленность источников права и характера правоотношения.
Забиваем Сайты В ТОП КУВАЛДОЙ - Уникальные возможности от SeoHammer
Каждая ссылка анализируется по трем пакетам оценки: SEO, Трафик и SMM.
SeoHammer делает продвижение сайта прозрачным и простым занятием.
Ссылки, вечные ссылки, статьи, упоминания, пресс-релизы - используйте по максимуму потенциал SeoHammer для продвижения вашего сайта.
Что умеет делать SeoHammer
— Продвижение в один клик, интеллектуальный подбор запросов, покупка самых лучших ссылок с высокой степенью качества у лучших бирж ссылок.
— Регулярная проверка качества ссылок по более чем 100 показателям и ежедневный пересчет показателей качества проекта.
— Все известные форматы ссылок: арендные ссылки, вечные ссылки, публикации (упоминания, мнения, отзывы, статьи, пресс-релизы).
— SeoHammer покажет, где рост или падение, а также запросы, на которые нужно обратить внимание.
SeoHammer еще предоставляет технологию Буст, она ускоряет продвижение в десятки раз,
а первые результаты появляются уже в течение первых 7 дней.
Зарегистрироваться и Начать продвижение
Понятие источников права
Источник (форма) права
- способ, с помощью которого закрепляются (находят внешнее выражение) нормы права. Некоторые учёные отождествляют источник и форму выражения права, другие проводят между ними разницу, определяя источник как явление, порождающее нормы права, а форму выражения — как некий «контейнер норм», не совпадающий по своей сути с источником.
Различают несколько основных источников права: правовой обычай (самый первый источник), юридический прецедент, нормативный правовой акт.
Правовой обычай
— исторически сложившееся и санкционированное государством правило поведения, передаваемое из поколения в поколение, включенное в систему правовых норм и признаваемое источником права. Здесь важно подчеркнуть, что обычай (в любой сфере жизни общества) становится правовым лишь в том случае, если в качестве такового он санкционируется государством.
Примеры закрепления правовых обычаев можно найти, например, в законах XII таблиц (Древний Рим, V в. до н. э.), в Салической правде (Франскаямонархия, VI в. н.э.).
В современной России пример правового обычая можно найти в ст. 5 ГК РФ, которая признает в качестве источника гражданского права обычай делового оборота, т.е. сложившееся и широко применяемое в какой-либо области предпринимательской деятельности правило поведения, не предусмотренное законодательством, независимо от того, зафиксировано ли оно в каком-либо документе.
Для определения обычая делового оборота необходимо наличие названных в ст.5 признаков:
а) сложившегося, т.е. устойчивого и достаточно определенного в своем содержании,
б) широко применяемого,
в) не предусмотренного законодательством правила поведения,
г) в какой-либо области предпринимательства.
Названные признаки, в особенности критерий широкого применения, могут вызывать при разрешении практических вопросов неясности, которые в случае спора должны разрешаться судом. Понятие области предпринимательства следует толковать расширительно: это может быть и отрасль экономики, и отдельная ее подотрасль; не исключены и межотраслевые обычаи делового оборота; возможны так называемые локальные обычаи делового оборота, действующие в крупных территориальных регионах, для которых характерно развитие и распространение предпринимательской деятельности определенного вида (текстильной, угледобывающей и т.д.). В п.4 Постановления Пленумов ВС РФ и ВАС РФ№.6/8 в качестве примера обычая названы "традиции исполнения тех или иных обязательств". Однако сами по себе традиции исполнения — еще не обычай; они становятся обычаем только при наличии всех названных в ст.5 признаков обычая.
Сервис онлайн-записи на собственном Telegram-боте
Попробуйте сервис онлайн-записи VisitTime на основе вашего собственного Telegram-бота:
— Разгрузит мастера, специалиста или компанию;
— Позволит гибко управлять расписанием и загрузкой;
— Разошлет оповещения о новых услугах или акциях;
— Позволит принять оплату на карту/кошелек/счет;
— Позволит записываться на групповые и персональные посещения;
— Поможет получить от клиента отзывы о визите к вам;
— Включает в себя сервис чаевых.
Для новых пользователей первый месяц бесплатно.
Зарегистрироваться в сервисе
Обычай делового оборота не обязательно должен быть зафиксирован в письменном документе, хотя нередко они имеются и являются желательными, ибо это вносит определенность в отношения сторон и исключает возникновение коммерческих споров. Национальные торгово-промышленные палаты (в Российской Федерации действуют федеральная и региональные торгово-промышленные палаты) изучают существующие обычаи и публикуют их для сведения заинтересованных лиц. В РФ были опубликованы обычаи морских портов и обычаи в области внешней торговли.
Юридический прецедент
(судебная практика) - более распространенный в современном мире источник права, чем правовой обычай. "Под юридическим прецедентом понимается судебное или административное решение по конкретному делу, которому государство придает общеобязательное значение".
Иначе говоря, юридический прецедент - это следование не общему правилу, установленному нормой права, а норма, сформировавшаяся в результате практики разрешения аналогичных дел. Различают судебный и административный прецедент.
Хотя родиной судебного прецедента и считается Англия, но все-таки он появился гораздо раньше. Судебный прецедент признавался источником права еще в Древнем Риме. Первоначально прецедент был обязательным для магистрата, вынесшего такое решение, на время пока он занимал данную должность. Однако постепенно правила, сформулированные преторами, сложились в систему обязательных правил - преторское право. Многие институты римского права сложились на базе судебных решений.
Распространенный в средневековье судебный прецедент постепенно теряет свое значение в Новое время, играя главную роль только в Англии, США и других странах, где получило распространение англосаксонское общее право (англо-саксонская правовая семья).
Таким образом, родиной прецедентного права считается все же Англия, так как наибольшее развитие оно получило в этой стране и право Великобритании создавалось судами.
Согласно наиболее распространенному в правовой литературе стран «общего права» определению, прецедентное право представляет собой право, состоящее из норм и принципов, созданных и применяемых судьями в процессе вынесения ими решения. Прецедентное право, прежде всего, связано с деятельностью судов в Англии, где централизованные королевские суды способствовали созданию единого общего для всей страны права. Специфика английского права состоит не в прецеденте как таковом, когда ранее вынесенные решения принимаются во внимание при рассмотрении сорных вопросов. Такого рода прецеденты сыграли важную роль в развитии практически всех правовых систем и не утратили значение и сегодня. Речь идет о действии доктрины прецедента, суть которой в обязанности судов следовать решениям судов более высокого уровня. Так на основе этого в Англии сложилась следующая система следования прецеденту: во-первых, решения, которые приняты палатой лордов обязательны для нее, а так же для всех других судов; во-вторых, решения, вынесенные Апелляционным судом, будут обязательны для всех судов, кроме палаты лордов; в-третьих, решения, вынесенные Высшим судом, обязательны для всех судов находящихся на более низком уровне. Отсюда можно сделать вывод, что чем выше положение суда, тем меньше они связаны прецедентами.
В прецеденте не обязательно все предыдущее решение, а лишь суть правовой позиции суда, вынесшего первоначальное решение или приговор. Характерной особенностью прецедентного права является так же то, что все последующие решения могут вносить отдельные изменения в ранее сформировавшийся прецедент, которые так же в свою очередь становятся нормой права.
Самой главной чертой прецедентного права является его неписаный характер. В отличие от писаных норм, нормы неписаного права не обладают определенной четкостью, конкретностью, за их принятием и исполнением сложнее установить контроль. "При отсутствии писаного текста очень трудно четко определить содержание неписаных норм и проследить весь механизм их создания". Это осложняет процесс применения данных норм.
Условием действия системы прецедентов является наличие источников информации о прецедентах, то есть судебных отчетов. Но публикация судебных решений в судебных отчетах еще не говорит о том, что прецедентное право становится писаным. "Судебные отчеты лишь помогают судьям в построении их рассуждений, но не предоставляют готовую норму. Публикация судебных решений облегчила работу юристов, но процесс выработки прецедентной нормы остался прежним.
В отношении судейского права исходным является правило, закрепленное еще в Дигестах Юстиниана, согласно которому судебное правоположение признавалось, если оно подтверждалось несколькими судебными решениями. Проверка временем являлась лучшим доказательством обоснованности введения правоположения и гарантией его стабильности.
Выделают два вида судебных прецедентов: деклараторные и креативные. Деклараторные повторяют уже существующие нормы права или дают их толкование. Креативные - восполняют пробелы законодательства и создают, таким образом, новую норму (как, например, во Франции). В любом случае решение или приговор суда становятся обязательными для нижестоящих судов и, как правило, для судов того же уровня. При этом обязательным является не все судебное решение, а только та его часть, которая называется «Принцип, лежащий в основе решения»(ratiodecidendi). Данному принципу в дальнейшем будут следовать судьи. Наряду с составной частью судебного решения является «попутно сказанное» (obiterdictum), то есть умозаключение, либо основанное на факте, существование которого не было предметом рассмотрения суда, либо хотя и основанное на установленных по делу фактах, но не составляющее сути решения. Сам судья не определяет, что в решении ratiodecidendi, а что obiterdictum — это делает другой судья, устанавливая, является ли данное решение прецедентом для дела, которое он рассматривает
Из всей судебной практики прецедентами могут быть только те решения, которые вынесены большинством голосов членов суда. Если мнения судей разделяются, то каждый судья излагает свое мнение, но такие мнения могут стать мнением большинства спустя некоторое время.
Большое количество прецедентов позволяет судьям подбирать прецеденты, подходящие для решения определенного дела, при этом из всего судебного решения выделяется наиболее общая норма. Выбор прецедента производится на основании сопоставления фактов, лежащих в основе рассматриваемого дела, по которому был установлен прецедент.
В Англии сложился принцип строгого следования прецеденту. Наиболее ярко это проявляется в правиле, согласно которому авторитет старых прецедентов с течением времени не только не утрачивается, но и напротив, возрастает. В других, (кроме Англии) странах, прецедент применяется по-разному, с различной степенью строгости следования правилу прецедента. Так в США правило прецедента действует менее жёстко, в силу особенностей федеративного устройства страны. Во-первых, Верховный Суд США и верховные суды штатов не обязаны следовать собственным решениям, и могут таким образом изменить свою практику. Во-вторых, штаты независимы и правило прецедента относится к компетенции штатов лишь в пределах судебной системы конкретного штата.
В России
прецедент официально не является источником права, хотя на практике решения вышестоящих судов часто принимаются во внимание при разрешении споров. Роль прецедента в некотором смысле выполняют постановления Пленумов Верховного
и Высшего Арбитражного
судов по отдельным вопросам правоприменения.
Однако, в последнее время в российской правовой науке ведутся бурные дискуссии на предмет того, что право судебного прецедента могло бы стать самостоятельным источником права в России. Необходимость судебного прецедента мотивируется обязанностью высших судебных органов в части обеспечения единства судебной практики (ч.3 ст.377 и ст. 389 Гражданского процессуального кодекса Российской Федерации), или, иначе единообразия в толковании и применении судами норм права (п.1) ст. 304 Арбитражного процессуального Кодекса Российской Федерации). Единство (единообразие) же по мнению апологетов судебного прецедента в России есть средство обеспечения равенства всех перед законом и судом (ч.1 ст.19 Конституции Российской Федерации).
Опоненты возражают, указывая на то, что феномен единства (единообразия) не является однозначным, что для введения права судебного прецедента необходимо вносить изменения в Конституцию Российской Федерации, в ст. 120 которой записано о том, что судьи независимы и подчиняются только Конституции и федеральному закону. Кроме того, полномочия в части обеспечения единства (единообразия) судебной практики не мотивированы текстом Конституции, в ст. 126 и 127 которой установлена обязанность судов в части разъяснений судебной практики, но не в части обеспечения её единства.
В современном мире наиболее распространенным источником права является нормативный правовой акт.
Нормативный правовой акт
— официальный документ установленной формы, принятый (изданный) в пределах компетенции уполномоченного государственного органа (должностного лица) или путем референдума с соблюдением установленной законодательством процедуры, содержащий общеобязательные правила поведения, рассчитанные на неопределенный круг лиц и неоднократное применение. Нормативно-правовой акт-это акт правотворчества, который принимается в особом порядке, строго определёнными субъектами и содержит норму права. Нормативный правовой акт в России (а также во многих других странах, относящихся к романо-германскойправовой системе) является основным, доминирующим источником права. Нормативные правовые акты (в отличие от других источников права) принимаются только уполномоченными государственными органами в пределах их компетенции, имеют определённый вид и облекаются в документальную форму (кроме того, они составляются по правилам юридической техники). Нормативные правовые акты, действующие в стране, образуют единую систему.
Основными признаками нормативно-правового акта, отличающими его от других актов являются:
1.Нормативный акт издается только государством или органами, специально уполномоченными на то государством (то есть, не только компетентные органы и должностные лица государства могут создавать нормативные акты, но и уполномоченные на то государством общественные объединения и организации).
2.Исполнение нормативных актов обеспечивается силой государственного принуждения (в частности, экономическими методами).
3.Они содержат в себе общеобязательные нормы.
4.Нормативно-правовые акты принимаются и реализуются в особом процессуальном порядке.
5.Нормативные акты выступают в виде официального государственного документа со строго определенной письменной формой, при этом они имеют обязательные атрибуты: название акта (закон, указ, приказ и т.д.), наименование органа, принявшего акт (Президент, Правительство и т.д.), а также другие атрибуты. Нормативные акты всегда должны иметь письменную форму, которая предназначена для единообразного понимания и применения норм права, а также для предотвращения произвольного толкования правовых норм. Не опубликованные нормативные акты не имеют юридической силы и не могут применяться.
6.Нормативные акты, как правило, систематизированы, что позволяет легко найти необходимый для применения и реализации документ. Системы нормативных актов в каждой стране определяется Конституцией, а также изданными на её основе специальными законами.
Классификация нормативно-правовых актов производится по различным основаниям: по срокам действия, сфере действия, содержанию по субъектам правотворчества и по юридической силе.
В зависимости от срока действия нормативные акты подразделяются на акты неопределенно длительного действия (в которых не указывается период времени, в течение которого данные акты будут обладать юридической силой, и вообще длительность действия не определена, например, Закон «О выборах президента РФ», в котором не оговаривается длительность его действия) и акты временного действия, в которых содержится конкретное указание на временное действие данных актов.
По сфере действия нормативно-правовые акты бывают:
1. Общефедеральными (то есть имеют юридическую силу на территории всей федерации, так как компетенция органов, их издавших, распространяется на данную территорию) например, Федеральный закон «О рынке ценных бумаг» от 22 апреля 1996 года, принятый Государственной Думой РФ, является общефедеральным, так как компетенция и полномочия Государственной Думы РФ распространяются на всю территорию РФ.
2.Нормативно-правовые акты субъектов федерации (распространяют свое действие только на территорию субъекта РФ, органами которого были приняты), например, Закон Кемеровской области от 28.11.2002 № 95-ОЗ «О транспортном налоге».
3.Нормативно-правовые акты муниципалитетов (действуют только на территории муниципального образования), например, распоряжение администрации г. Новокузнецка «О мероприятиях по энергосбережению и о повышении энергетической эффективности» №1300 от 14.07.2010.
4.Локальные нормативно-правовые акты (регулирующие общественные отношения внутри какой-либо организации, предприятия или учреждения), например, Устав Кемеровского Государственного университета, распространяющий свое действие только внутри данного учреждения.
По содержанию. Такое деление в известной мере условно. Условность эта объективно объясняется тем, что не во всех нормативно-правовых актах содержатся нормы одного содержания. Имеются акты, содержащие нормы только одной отрасли права (например, уголовное, семейное, трудовое законодательство). Наряду с отраслевыми нормативными актами действуют и акты, имеющие комплексный характер. Они включают нормы различных отраслей права, обслуживающих определенную сферу общественной жизни (например, хозяйственное, торговое, военное законодательство).
По субъектам правотворчества и в зависимости от их правового положения, нормативно-правовые акты подразделяются на:
1.Акты, принятые в порядке референдума (то есть, путем свободного волеизъявления граждан на референдуме). Актом принятым в порядке референдума является Конституция РФ 1993 года.
2.Нормативные акты, принятые органами государства (законодательными органами.Постановления же судов являются обязательными только для нижестоящих судов, а для остальных лиц они служат источником толкования).
3.Нормативно-правовые акты общественных объединений и организаций.
4.Совместные нормативные акты (принятые совместно с государственными и негосударственными органами).
5.Локальные нормативно-правовые акты (принимаемые отдельными учреждениями и организациями).
Наиболее распространенной является классификация нормативно-правовых актов в зависимости от их юридической силы. Итак, в зависимости от их юридической силы, нормативные акты можно подразделить на две группы: законы и подзаконные акты.
Закон - это нормативно-правовой акт современного государства. Он содержит правовые нормы, которые регламентируют основные вопросы жизни общества и государства в целом. «Законы образуют стержень правовой системы России».
Во-первых, закон принимается только высшими представительными органами государственной власти (Государственной Думой - в России, Конгрессом -в США, Парламентом - в Италии и т.д.), представляющими в формально-юридическом смысле весь народ или же непосредственно самим народом с помощью референдума.
Во-вторых, закон обладает высшей юридической силой среди всех остальных источников права, имеет верховенство и является главенствующей формой права.
Высшая юридическая сила состоит закона в том, что:
- Они не нуждаются в каком-либо утверждении другими органами
- Законы никто не вправе отменять, кроме органа их издавшего
- Все остальные акты должны соответствовать законам и никогда им не
противоречить.
В-третьих, закон содержит общезначимые нормы, которые должны выполняться всеми.
В-четвертых, закон, как источник права, представляет (по крайней мере, теоретически) волю и интересы всего общества или народа и волю государства. Для отечественной и зарубежной правовой теории довольно традиционным стало рассмотрение закона как выразителя общей воли.
В-пятых, законы принимаются для регулирования наиболее важных общественных отношений: в них регламентируется государственное устройство, система органов власти, их компетенция, права и свободы граждан, а также перечислены деяния, которые признаются преступлениями.
В-шестых, законы принимаются, изменяются и дополняются в особом, строго установленном порядке. В каждой стране существует свой собственный порядок принятия, изменения и дополнения законодательных актов. Однако, все принимаемые законы, как правило, проходят через одни и те же стадии процесса правотворчества, начиная с момента внесения законопроекта в высший законодательный орган, его обсуждения, принятия, одобрения и утверждения, кончая опубликованием (обнародованием) принятого закона.
Если закон принимается путем референдума, отдельные стадии и весь порядок его принятия оговаривается в специальном законе о референдуме.
Законы классифицируются по различным основаниям. По сфере действия они подразделяются на общефедеральные (например, Трудовой кодекс РФ), действие которых распространяется на всю территорию РФ, так как полномочия высших законодательных органов, принявших их распространяется на всю территорию нашего государства, а так же законы субъектов федерации, действующие на территории, на которую распространяются полномочия высшего законодательного органа субъекта. Основными нормативными актами на уровне субъекта регламентирующими отношения органов власти и граждан, являются уставы (для республик – конституция), выполняющие функции региональной конституции.
По общему правилу при расхождении федеральных законов с законами субъектов федерации первые имеют приоритет над вторыми, действуют федеральные законы. Однако, согласно ст. 76, п.п. 4 и 6 Конституции РФ, В случае противоречия между федеральным законом и нормативным правовым актом субъекта Российской Федерации, вне пределов ведения Российской Федерации, совместного ведения Российской Федерации и субъектов Российской Федерации, действует нормативный правовой акт субъекта Российской Федерации.
В зависимости от значимости содержащихся в них норм законы объективно подразделяются на конституционные и обыкновенные или текущие.
Конституционные законы закрепляют основы конституционного государственного строя и служат базой для текущего законодательства. Отличаются конституционные законы от текущих и всех других нормативно-правовых актов не только по содержанию, но и по форме, характеру, порядку их принятия, внесения изменений и дополнений.
К конституционным законам относятся, прежде всего, сами конституции, затем законы, с помощью которых вносятся дополнения и изменения в тексты конституций, и, наконец, законы, необходимость издания которых предусматривается самой Конституцией.
Особую значимость Конституция имеет в федеративных государствах, где она является основой не только для развития текущих законов, но и Конституций субъектов Федерации. Выполняя непосредственно регулятивную функцию, Конституция призвана обеспечивать внутреннее единство норм национальной правовой системы и эффективные правовые связи с зарубежными правовыми системами.
Помимо конституционных существуют текущие законы, то есть такие законы, которые базируются на предписаниях Конституций и конституционных законов и регулируют общественные отношения в различных сферах жизни: экономической, социальной, политической и культурной жизни страны. Текущие законы так же, как и конституционные, обладают прямым действием на территории России (ч. 1 ст.76 Конституции РФ). Принимаются они в особом законодательном порядке и действуют на всей территории РФ, причем они не должны противоречить Конституции и подлежат официальному опубликованию, без которого не действуют.
В свою очередь текущие законы можно подразделить еще по двум основаниям: по строению и по времени действия. По строению законы бывают кодифицированные и простые.
Кодифицированные или органические законы - это "единые, логически и юридически цельные, внутренне согласованные нормативные акты", состоящие из комплекса правовых норм, регулирующих конкретные сферы общественной жизни. К ним относятся кодексы и основы законодательства. Кодексы в своей структуре, как правило, имеют два элемента: общую и особенную часть. В первой - закрепляются основополагающие принципы и нормы, которые определяют содержание норм особенной части (например, общая часть Уголовного кодекса РФ содержит принципы, задачи уголовного права, общие понятия, виды преступных деяний и т.д., которые затем подробно раскрываются в особенной части).
Особую роль в системе законодательства играют отраслевые кодексы. Они собирают воедино основные положения той или иной законодательной отрасли, а все иные нормативные акты данной отрасли "подстраиваются" к отраслевому кодексу. Кроме того, по характеру юридических норм, содержащихся в кодексах, они подразделяются на материальные и процессуальные.
Итак, многообразие видов закона позволяет обеспечить его верховенство во всех сферах жизни общества и предотвращает возможность произвольного усмотрения в управлении делами общества и государства.
Кроме вышеописанных источников права, также существуют такие источники, как религиозные нормы; правовая доктрина, принципы права, судебная практика.
Религиозные нормы играют важную роль в некоторых государствах, а принимаемые государством законы не могут противоречить религиозным нормам. Это относится в первую очередь к теократическим государствам. В частности, мусульманское, индусское, иудейское право основаны на религиозных источниках: церковных книгах, актах религиозных деятелей и религиозных органов, некоторых догматах теологической теории. Например, в мусульманских странах важнейшим источником права считаются: Коран — священная книга всех мусульман; Сунна - жизнеописание пророка Мухаммеда; Иджма — согласие мусульманского общества относительно обязанностей мусульманина; Кияс — суждение по аналогии. Каноническое право играет важную роль в Германии.
Правовая доктрина
во многих правовых системах признается источником права. В Древнем Риме суды обязательно ссылались при вынесении решений на работы наиболее известных римских юристов Ульпиана. Павла, Гая, Папиниана (II —III вв.) и др. В английских судах также при создании судебного прецедента возможны ссылки на труды известных юристов. В мусульманских странах труды известных ученых-юристов считаются единственным источником права.
Несмотря на то что термин «правовая доктрина» широко используется в юридической науке, в правотворческом и правоприменительном процессах, в теории государства и права отсутствует общепризнанное определение данного понятия. Вместе с тем отмечается, что суждения и мнения отдельных ученых юристов являются лишь высказанными точками зрения, а не образуют правовой доктрины в целом. Ее образует лишь выработанная юридической наукой система взглядов на проблемы правового регулирования общественных отношений и иные государственно-правовые явления, которые основываются на общих принципах и ценностях и отражают закономерности и тенденции их развития.
Для правовой доктрины характерны следующие признаки:
а) она – результат профессиональной научной деятельности;
б) служит способом выражения позиций ученых по различным проблемам правового содержания;
в) имеет особую форму выражения - научного исследования текстового изложения каких-либо правоположений, правовых принципов и т. д.;
г) обладает общезначимостью, так как отражает потребности социально-экономического, политического и духовного развития государства и общества на конкретном историческом этапе.
Выделяют три вида правовой доктрины; 1) общеправовая; 2) отдельной отрасли права; 3) отдельного правового института.
Правовая доктрина служит источником права в двух основных сферах: правотворческой деятельности и правоприменении.
Что касается правотворчества, то юридическая доктрина находит свое воплощение, во-первых, при разработке законопроектов, когда к этой работе привлекаются научные центры и наиболее авторитетные представители юридической науки; во-вторых, при проведении юридической экспертизы законопроектов; в-третьих, влиянии на правосознание законодателя.
В сфере правотворчества правовая доктрина призвана обеспечить эффективное действие будущих норм права, предвидение динамики развития регулируемых общественных отношений, соответствие норм права объективным реалиям и тенденциям общественного развития.
Правовая доктрина должна также использоваться в качестве источника при внесении изменений в действующее законодательство.
В правоприменительной деятельности правовая доктрина используется как источник при обнаружении пробелов в праве, коллизионности норм и при толковании юридических актов. Важно иметь в виду, что в этих случаях правоприменительные органы не создают новой нормы права, а воспроизводят ее содержание, исходя из правовой доктрины или выявляя ее, исходя из общепринятой доктрины права.
Некоторые ученые называют в качестве еще одной формы реализации правовой доктрины в правоприменительной деятельности судебное усмотрение.
Судебное усмотрение - это предоставленное судье законом полномочие выбора одного из нескольких закрепленных и правовой норме альтернативных, но в равной мере законных решений по делу. Судебное усмотрение существует только в пределах закона. Вместе с тем усмотрение судьи при рассмотрении какого-либо дела должно быть ограничено доктринальными пределами, т.е. он должен найти оптимальную для данного случая правовую идею и придать ей формально определенный вид (К.И. Комиссаров). Иначе говоря, сама по себе юридическая доктрина не содержит в своем содержании механизма собственной реализации, но благодаря воплощению в юридических актах, в частности в актах судебной практики, она служит непосредственной юридической основой для решения юридических споров и тем самым входит в действующее право.
Принципы права
выступают источниками права практически во всех правовых системах. В романо-германской правовой системе допускается обосновывать судебное решение в случае пробелов в праве общими правовыми принципами. Как уже указывалось, Гражданским кодексом РФ установлено, что при применении аналогии права необходимо опираться на принципы разумности, справедливости и добросовестности.
В научной литературе даются различные определения понятия принципов права. Тем не менее, можно согласиться с тем, что принципы права — это основополагающие идеи, закрепленные в официальных источниках права или получившие признание в юридической практике и отражающие закономерности развития общественных отношений.
В качестве принципов права нередко используются правовые аксиомы, например: «нельзя дважды предъявить иск по одному и тому же делу»; «решение спора между двумя лицами не должно вредить третьему лицу»; «пусть будет выслушана и другая сторона»; «суд должен быть справедливым».
Общие принципы права применяются в международном праве. Например, согласно Всеобщей декларации прав человека (1948), осуществление прав и свобод человека, закрепленных в Декларации, ни в коем случае не должно противоречить целям и принципам ООН (ст. 29).
Принципы права имеют прямое регулирующее значение. Это относится в первую очередь к принципам, закрепленным в Конституции Российской Федерации.
В литературе принято выделять принципы: общеправовые, межотраслевые и отраслевые.
К общеправовым принципам относятся те, которые присущи всем без исключения отраслям права: справедливости, гуманизма, равноправия граждан, законности. Данные принципы закреплены в Уголовном кодексе РФ (ст. 3, 4, 6, 7); принцип равноправия – в Семейном кодексе РФ (ст. 3, 4). В ст. 6 Арбитражного процессуального кодекса РФ среди основных принципов деятельности арбитражных судов в Российской Федерации названы принципы законности и равенства организаций и граждан перед законом и судом.
Межотраслевые принципы присущи нескольким отраслям, например процессуальным. Так, в Арбитражном процессуальном кодексе РФ названы такие принципы, как независимость судей, состязательность и равноправие сторон, гласность,
Отраслевые принципы отражают специфику той или иной отрасли права. Например, в семейном праве действует принцип равноправия женщины и мужчины в семейных отношениях, принцип регулирования брачных и семейных отношений только государством; в экологическом праве — принципы разумного сочетания экономических и экологических интересов, рационального использования ресурсов; в сфере трудового права - принципы свободы труда, охраны труда и здоровья работников, гарантированности трудовых прав работников и др.
Надо отметить, что, несмотря на устойчивость принципов и большую степень их абстракции, они не остаются неизменными во все времена и эпохи. Они изменяют свое содержание и значимость, хотя их подвижность значительно меньше, чем нормы права.
Судебная практика
все больше утверждается как источник права. Применительно к современной России это означает, что:
1) в соответствии с Конституцией у судов общей юрисдикции появилась новая функция оценки законов и иных нормативных правовых актов. Так, согласно ч. 2 ст. 120 Конституции РФ «суд, установив при рассмотрении дела несоответствие акта государственного или иного органа закону, принимает решение в соответствии с законом». Ранее суд выражал свое отношение к закону или иному акту путем его толкования, уясняя смысл и цель закона. Теперь одного толкования недостаточно. Суд должен оценить закон с точки зрения его соответствия Конституции и общепринятым нормам и принципам международного права. И если такого соответствия нет, суд не должен применять данный закон или акт;
2) существенно расширена правозащитная функция судов: в судебном порядке можно обжаловать практически любые решения, действия и бездействие государственных органов и органов местного самоуправления, общественных объединений и должностных лиц, которыми нарушены, ущемлены или созданы препятствия для реализации прав и свобод граждан или незаконно возложены какие-либо обязанности. Кроме того, существенно расширены полномочия судов на дачу санкции на заключение под стражу, продление сроков содержания под стражей, личный обыск, арест банковских счетов, арест корреспонденции, контроль и запись телефонных и иных переговоров и т. д.;
3) наделение судов функцией нормоконтроля, т.е. контроля за содержанием законов и иных нормативных правовых актов, судебныйнормоконтроль осуществляется в двух формах:
а) опосредованный нормоконтроль, который реализуется при разрешении конкретных дел, когда суд придет к выводу, что подлежащий применению закон или иной нормативный правовой акт не соответствует Конституции РФ или общепризнанным принципам и нормам международного права, либо акту более высокой юридической силы. Тогда суд решает дело, руководствуясь правилами о преодолении юридической коллизии;
б) абстрактныйнормоконтроль, который осуществляется вне связи с рассмотрением конкретного дела и состоит в признании нормативного акта недействительным и не подлежащим применению. Для российских судов это — новая форма нормоконтроля;
4) восполнение пробелов в законодательстве при рассмотрении судом конкретных дел. Тем самым суды в известной мере выполняют работу правотворческих органов;
5) разъяснения пленумов Верховного суда Российской Федерации и Высшего арбитражного суда Российской Федерации служат основанием для разрешения конкретных дел общими и арбитражными судами. В юридической литературе обычно указывается, что толкования высших судебных инстанций служат основанием к новому пониманию и применению тех или иных норм права. Однако в отличие от прецедентного права в системе континентального права такого рода толкования служат вторичным источником права. Толкования высших судебных инстанций как бы углубляют, дополняют закон.
Однако, такая правотворческая деятельность высших судебных инстанций противоречит принципу разделения ветвей власти. Ведь, по сути, судебная власть выполняет функции законодательной власти.
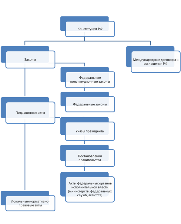
Как видно выше, основными источниками права в РФ являются нормативные правовые акты.
В виде схемы, иерархическую систему нормативно-правовых актов в РФ (в зависимости от юридической силы) можно представить следующим образом:
источник форма право норма

Главным нормативно-правовым актом является Конституция РФ
.
Конституция Российской Федерации была принята 12 декабря 1993 года по результатам всенародного голосования, проведённого в соответствии с Указом Президента России от 15 октября 1993 года № 1633 «О проведении всенародного голосования по проекту Конституции Российской Федерации». Термин «всенародное голосование» (а не «референдум») был использован для того, чтобы обойти положение действовавшего Закона о референдуме РСФСР, согласно которому Конституция может быть изменена лишь большинством голосов от общего числа избирателей страны. Конституция Российской Федерации 1993 года вступила в силу в день её опубликования в «Российской газете» — 25 декабря 1993 года.
Все другие нормативно-правовые акты, включая международные соглашения, не должны противоречить конституции РФ.
Согласно Конституции РФ, принятие Федеральных конституционных законов
возможно по следующим вопросам:
| Ст. Конституции |
Содержание статьи |
| Статья 56 пп. 1-2 |
обстоятельства и порядок введения чрезвычайного положения; ограничения прав и свобод в условиях чрезвычайного положения; |
| Статья 65 п. 2 |
порядок принятия в Российскую Федерацию и образование в ее составе нового субъекта |
| Статья 66 п. 5 |
изменение статуса субъекта Российской Федерации |
| Статья 70 п. 1 |
описание и порядок официального использования государственных флага, герба и гимна Российской Федерации |
| Статья 84 п. в |
порядок назначения референдума |
| Статья 87 п. 3 |
режим военного положения |
| Статья 88 |
порядок введения чрезвычайного положения |
| Статья 103 п. е |
порядок деятельности Уполномоченного по правам человека |
| Статья 114 п. 2 |
порядок деятельности Правительства Российской Федерации |
| Статья 118 п. 3 |
установление Судебной системы Российской Федерации |
| Статья 128 п. 3 |
полномочия, порядок образования и деятельности Конституционного Суда Российской Федерации, Верховного Суда Российской Федерации, Высшего Арбитражного Суда Российской Федерации и иных федеральных судов |
| Статья 135 п. 2 |
порядок созыва Конституционного Собрания |
| Статья 137 п. 1 |
принятие в Российскую Федерацию и образование в ее составе нового субъекта Российской Федерации, изменение конституционно-правового статуса субъекта Российской Федерации |
Порядок принятия федеральных конституционных законов установлен Конституцией Российской Федерации и регламентами палат Федерального Собрания. В соответствии со статьей 108 Конституции Российской Федерации. Федеральный конституционный закон считается принятым, если он одобрен большинством не менее трех четвертей голосов от общего числа членов Совета Федерации (верхняя палата парламента) и не менее двух третей голосов от общего числа депутатов Государственной Думы (нижняя палата парламента).
Принятый федеральный конституционный закон в течение четырнадцати дней подлежит подписанию Президентом Российской Федерации и обнародованию. Право вето Президента на федеральные конституционные законы не распространяется.
Федеральные законы
принимаютсяв соответствии с Конституцией Российской Федерации по предметам ведения Российской Федерации и по предметам совместного ведения Российской Федерации и ее субъектов.
Порядок принятия федеральных законов определяется Конституцией Российской Федерацией и регламентами палат Федерального собрания (парламента).
Федеральные законы принимаются Государственной Думой (нижняя палата парламента) большинством голосов от общего числа депутатов.
После этого закон должен быть одобрен Советом Федерации (верхняя палата парламента) — также большинством голосов от общего числа его членов. В случае, если Совет Федерации отклоняет закон, Государственная Дума может повторно принять его двумя третями голосов.
После одобрения Советом Федерации или после преодоления Государственной Думой отрицательной позиции Совета Федерации закон поступает на подпись Президенту России. Если Президент подписывает закон, он считается окончательно принятым, подлежит официальному опубликованию (Сборник Законодательства РФ, "Российская газета", дополнительно "Парламентская газета") и вступает в силу в течение десяти дней после официального опубликования либо с даты, указанной в самом законе. Президент, однако, вправе отклонить закон (право вето) и вернуть его на рассмотрение палат Федерального Собрания. Вето Президента может быть преодолено двумя третями голосов в каждой из палат.
Порядок утверждения подзаконных актов
определяется для каждого из органов исполнительной власти индивидуально, при этом они не должны противоречить Конституции РФ и Федеральным законам.
Локальные нормативно-правовые акты
действуют для отдельно-взятого субъекта права в пределах своих полномочий (Устав предприятия, Коллективный договор, Приказ и пр.) и не должны противоречить любым вышестоящим нормативно-правовым актам.
В данной курсовой работе я рассмотрел множество источников права. На мой взгляд, самым современным и эффективным источником является нормативный правовой акт.
ФЗ – федеральное законодательство
ФОИВ – акты федеральных органов исполнительной власти
МД – международные документы
ФР – законодательство субъектов РФ
РУМО – реестр уставов муниципальных образований
МР – Нормативные правовые акты муниципальных образований
|
|

Однако, абсолютно все жизненные ситуации невозможно описать в нормативных правовых актах. Для подобных ситуаций возможно было бы применить кроме общих принципов права правовой обычай.
В то же время, на настоящий момент одних только НПА на федеральном уровне применено около 200 тыс. Такая ситуация неизбежно приводит к правовым коллизиям, которые в итоге разрешаются в судах различных инстанций.Причем, по схожим делам судьи нередко выносят совершенно противоположные по сути решения. Частичное применение прецедентного права могло бы решить данную проблему.
Таким образом, Законодательство РФ еще далеко от идеала и законотворцам есть над чем потрудиться.
1. Конституция Российской Федерации. 1993 г. Принята 12 декабря 1993 г.
2. Гражданский кодекс Российской Федерации (часть первая) от 30.11.94// СЗ РФ.- 1994. № 32. –Ст.3301.
3. Гражданский кодекс Российской Федерации (часть вторая) от 30.11.94// СЗ РФ.- 1994. № 32. –Ст.3302.
4. Бляхман Б.Я. Теория государства и права. Учебное пособие. - Кемерово: Кузбассвузиздат -2009. -511 с.
5. А.В.Поляков Е.В.Тимошина. Общая теория права: Учебник. СПб. 2005. 472 с
6. С. С. Алексеев. Теория государства и права: Учебник для вузов. М. 2001. 315 с
7. www.wikipedia.org – Википедия-свободная энциклопедия.
8. www.sndko.ru – Официальный сайт совета народных депутатов Кемеровской области.
9. www.admnkz.ru – Официальный сайт администрации г. Новокузнецка.
10. www.consultant.ru – Официальный сайт компании «Консультант Плюс».
|