Технический институт (филиал)
Федерального государственного автономного образовательного
учреждения высшего профессионального образования
«Северо-Восточный федеральный университет имени М.К. Аммосова»
в г. Нерюнгри
Контрольная работа№1
Дисциплина: Энергосбережение и аудит
Выполнил: Кирсаненко Д.Ю.
группа ЭО-06(6)
Проверила: Старостина Л.В.
Нерюнгри 2011
Введение
Энергосбережение - комплекс мер, направленных на эффективное (рациональное) использование топливно-энергетических ресурсов и на вовлечение в хозяйственный оборот возобновляемых источников энергии.
Энергосбережение есть глобальная проблема современной энергетики и прежде всего отечественной. Проблема эта обусловлена масштабами потребления, ограниченностью запасов, реальными сроками их истощения. Обобщенным показателем рационального использования энергии в производстве является энергоемкость внутреннего валового продукта. Сегодня в ряде отраслей Российской Федерации энергоемкость продукции в 3-5 раз выше, чем в экономически развитых странах.
Создание новых технологий, оборудования - это генеральный путь энергосбережения, но он же, как правило, и самый дорогой, требующий больших инвестиций.
Зада ресурсосбережения должна решаться и менее затратными методами, такими как:
· Вовлечение в энергетический баланс предприятия вторичных энергоресурсов (ВЭР);
· Сокращение потерь на стадиях генерации, транспорте и использовании энергии.
В объем контрольной работы входит расчет потребности в тепловой и электрической энергии предприятия (цеха) на технологический процесс, определение расходов пара, условного и натурального топлива. Выявляется так же экономия энергетических затрат при использовании вторичных тепловых энергоресурсов, сокращение потерь, регулирование режимов работы оборудования.
Исходные данные для 3 варианта
Таблица 1
| Вид выпускаемой продукции: |
Древесностружечные плиты |
| Объем выпуска в сутки (П ) м3
/сут: |
25 |
| Удельная норма расхода тепловой энергии на ед. продукции по [1]:(qтех
.) МДж/м3
|
4600 |
| Удельная норма расхода электроэнергии на ед. продукции: (Эуд
) кВт.ч/м3
|
2,04 |
| Давление пара, поступающего на технологический процесс: (Р) кПа |
500 |
| Вид натурального топлива: |
Мазут М100 (Омский) |
| Коэф. возврата конденсата |
0,85 |
| Кол. рабочих дней за год: |
246 |
| Число часов в смену: |
8 |
| Число смен в сутки: |
3 |
Характеристика натурального топлива
Таблица 2
| Мазут, марка |
Содержание серы,% |
Теплота сгорания (Qр
н
) МДж/кг |
| Омский, М100 |
2,67 |
39,74 |
Условное топливо - расчетно балансовая величина с принятой теплотой сгорания (Qрн) =29,3 МДж/кг
Термодинамические характеристики сухого насыщенного пара
Таблица 3
| Давление пара (Р)кПа |
Температура (Т)С° |
Уд. энтальпия насыщенной жидкости (h) кДж/кг. |
Уд. Объем (V)м3
/кг |
Уд. энтальпия сухого насыщенного пара (h) кДж/кг. |
| 500 |
152 |
640 |
0,37 |
2748 |
Нормативные потери тепла на среднюю длину теплотрассы в % от суммарной тепловой мощности теплоносителя
Таблица 4
| Усл. диаметр трубопровода мм |
40 |
50 |
70 |
80 |
100 |
125 |
150 |
200 |
250 |
| Тепловые потери (q),% |
31 |
14 |
6 |
2,66 |
1,96 |
2,64 |
1,53 |
1,08 |
0,752 |
Расчет потребности пара на производство древесно-стружечных плит
Забиваем Сайты В ТОП КУВАЛДОЙ - Уникальные возможности от SeoHammer
Каждая ссылка анализируется по трем пакетам оценки: SEO, Трафик и SMM.
SeoHammer делает продвижение сайта прозрачным и простым занятием.
Ссылки, вечные ссылки, статьи, упоминания, пресс-релизы - используйте по максимуму потенциал SeoHammer для продвижения вашего сайта.
Что умеет делать SeoHammer
— Продвижение в один клик, интеллектуальный подбор запросов, покупка самых лучших ссылок с высокой степенью качества у лучших бирж ссылок.
— Регулярная проверка качества ссылок по более чем 100 показателям и ежедневный пересчет показателей качества проекта.
— Все известные форматы ссылок: арендные ссылки, вечные ссылки, публикации (упоминания, мнения, отзывы, статьи, пресс-релизы).
— SeoHammer покажет, где рост или падение, а также запросы, на которые нужно обратить внимание.
SeoHammer еще предоставляет технологию Буст, она ускоряет продвижение в десятки раз,
а первые результаты появляются уже в течение первых 7 дней.
Зарегистрироваться и Начать продвижение
Суточный расход тепла на выпуск продукции:
Q сут
техн
= q техн
*П сут
=4600 *
25=115 ГДж/м3
Расчетная тепловая мощность технологического потребления:
Qтехн
= Q сут
техн
*103
/1сут*3600 =
17,25 МВт.
Расчетный расход пара, поданного технологическому потребителю пропорционален тепловой мощности , отнесенной к разности энтальпий пара и конденсата:
Dтехн
= Qтехн
*3600/( h″
- h´) * η УТ
= 17,25 *3600 /( 2748 - 640) =26,513т/час
или Dтехн
= 7,4 кг/с
Эквивалентный расход условного топлива равен:
Вут
= Qтехн
/ (Qр
н
) ут
=17,25 /29,3 =
0,5887кг/с
Годовой расход условного топлива на выпуск продукции при 3-х сменной работе в течении lсут=246 составит:
(Вгод
) ус
= Вут
* lсут
*24*3600 = 0,5887*246 *24 *3600 =12513 т/год
Расход натурального топлива пропорционален коэффициенту перевода теплоты сгорания, т.е отношению низшей теплоты сгорания топлива к теплоте сгорания условного топлива для Мазут М100 (Омский) переводной коэффициент теплоты составляет:
К=( Qр
н
)ут
/ (Qр
н
) нат
= 29,3 / 39,74 = 0,74
Годовой расход натурального топлива:
(Вгод
)нат
=( Вгод
)ус
/ К = 12513 / 0,74 = 16971,9 т/год

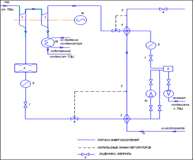
Рис.1-
Схема использования тепла конденсата в подогревателе горячего водоснабжения 1-ой ступени
1-
паровая турбина с промышленным и отопительным отборами пара; 1а-
электрогенератор; 1б-
конденсатор пара; 2
-технологический агрегат 3-
подогреватель горячего водоснабжения I-ая ступень; 4-
подогреватель горячего водоснабжения II-ая ступень; 5-
бак сбора конденсата; 6-
конденсатоотводчик; 7-
обратный клапан; 8-
регулятор расхода греющего теплоносителя; 9-
потребитель горячего водоснабжения; 10-
конденсатный насос.
Утилизация тепловых вторичных энергоресурсов
На данном производстве наиболее существенным потенциалом тепловых ВЭР располагает поток конденсата, образовавшегося из пара технологического потребителя (Qтех
.) и собранным в БСК
По варианту задания пар имеет давление насыщения Рнас=500 кПа, и температуру насыщения Тнас
. = 152С
Оценка параметров теплоносителей в схеме использования тепла конденсата, образовавшегося в технологическом агрегате. Нормируемыми являются температуры воды из холодного водопровода Тхв
=+5°С и температура горячей воды у потребителя Тгв
=+65°С. Общий подогрев воды в 60°С распределим между 1-й и 2-й ступенью . Нагрев в 1-й ступени примем до Тгв1
=30-35°С; нагрев во 2-й ступени на ∆Тгв2
=30-35°С
Сервис онлайн-записи на собственном Telegram-боте
Попробуйте сервис онлайн-записи VisitTime на основе вашего собственного Telegram-бота:
— Разгрузит мастера, специалиста или компанию;
— Позволит гибко управлять расписанием и загрузкой;
— Разошлет оповещения о новых услугах или акциях;
— Позволит принять оплату на карту/кошелек/счет;
— Позволит записываться на групповые и персональные посещения;
— Поможет получить от клиента отзывы о визите к вам;
— Включает в себя сервис чаевых.
Для новых пользователей первый месяц бесплатно.
Зарегистрироваться в сервисе
Количество конденсата, поступающего от технологического агрегата:
G к
= kвоз
*Dп
= 6,63кг/с.
Здесь коэффициент возврата конденсата kвоз принят равным 0,9.
Наибольшее количества тепла, переданного конденсатом холодной воде в 1-й ступени теплообменника горячего водоснабжения:
Qгв1
мах
= Gк
* Ср
* ∆Тк
=4,19 *6,63* (152 -20)= 3666,0 кВт.
здесь Ср -уд. теплоемкость конденсата, равная 4,19 кДж/(кг* К)
∆Тк
- охлаждение конденсата от температуры насыщения до температуры воды на выходе из первой ступени подогревателя горячего водоснабжения.
Расход воды, поступающей из водопровода в 1-ую ступень подогрева:
G в
= η*Qгв1
мах
/ (Ср
*∆Тгв
) =0,85 *3666,0/ (4,19 *20) =37,18кг/с
где η -коэф., учитывающий тепловые потери водоподогревателя, равный 0,85
Тепловая мощность водоподогревателя 2-ой ступени:
Qгв2
мах
= Gв
* Ср
* ∆Тгв2
=37,18* 4,19 *20 =3116,09 кВт.
Расход пара, поступающего из отопительного отбора в водоподогреватель 2-ой ступени:
Dот
= Qгв2
/(h" - h' )* η =3116,09/ (2748- 640) *0,9 =1,33кг/с. или 4,79 т/ч.
где h" –уд. энутальпия насыщенного пара отбора при давлении : 500 кПа
h' -уд. энтальпия конденсата пара при этом же давлении .
η- коэф., учитывающий тепловые потери водоподогревателя, равный 0,9.
Часовой расход условного топлива, сэкономленный за счет использования тепла конденсата в 1-ой ступени подогрева пропорционален его тепловой мощности:
Вчас
=Qгв1
мах
/(Qр
н
* ηка
)= 3666,0/ (29330*0,85) =0,147 кг/с или 0,529374452 т/ч.
где Qр
н
-низшая теплота сгорания условного топлива, равная 29330 кДж/кг, ηка- коэф. полезного действия замещаемого котельного агрегата, принят 0,85
Годовая экономия условного топлива за счет утилизации тепла конденсата пропорциональна продолжительности работы подогревателя горячего водоснабжения 1-ой ступени в течение года:
Вгод
= Вчас
τгод
/К=0,529374452* 8760 / 2,6 =1783,584692 т/год
Таким образом, за счет утилизации тепла конденсата (ВЭР) удалось сэкономить: 1784 т/год условного топлива, что составляет 14,37 % от затрат топлива на выпуск основной продукции. где К- коэффициент часовой неравномерности горячего водо -снабжения нормируется для жилых зданий по [4]; и принят К = 2,6 ;
Рис.2-
Схема распределения подогрева по ступеням ГВС
Сокращение тепловых потерь по трассе конденсат провода
тепловая электрическая энергия топливо
Для снижения потерь при транспорте теплоносителей трубопровод покрыт теплоизоляцией из материалов, имеющих повышенное термическое сопротивление слоя (асбоцементные изделия, вата, пенобетонные изделия и д.р.). Величина тепловых потерь нормируется согласно СНиП 2.04.07.86. Тепловые сети.[3] В зависимости от диаметра трубопровода нормируется величина тепловых потерь величиной % от тепловой мощности передаваемой по трубопроводу. Можно снизить потери тепла на теплотрассе путем замены традиционных теплоизоляционных материалов на современные пенополиуретановые, ныне широко рекомендуемые, и отличающиеся в 1,5 раза величиной термического сопротивления.
Расчет потерь
Определение диаметра d трубопровода при скорости конденсата w= (1-3) м/с.
d =(4* Gв
*V/(w*3,14))0,5
=(4*37,18* 0,37 / (3*3,14))0,5
=0,125657302 м.
где Gв – расход теплоносителя (кг/с); V –уд. объем конденсата (насыщенной жидкости), равен: 0,37 м3
/кг w–скорость конденсата м/с, примем 3 м/с.Из таблицы для условного диаметра 200 мм норма тепловых потерь для традиционных материалов составляет 1,08% от передаваемой тепловой мощности, при использовании пенополиуретановой теплоизоляции тепловые потери могут быть снижены в 1,5 раза, т.е. до 0,72% или на 0,36% С пенополиуретановой теплоизоляцией конденсат провода снижение тепловых потерь составит:
ΔQпот
= *Qгв
1мах
=0,36 *Qгв
1мах
=0,36 *3666=13,2 кВт.
При снижении теплопотерь годовая экономия условного топлива за период подачи пара на технологию244 суток составит:
В= (ΔQпот
/29,3)*3,6*24*244= 9,5 т/год
что составляет примерно 0,05640851 % от затрат топлива на выпуск основной продукции.
Расход эл.энергии на технологический процесс: пропорционален выпуску продукции П, уд. нормам расхода электроэнергии э, периоду времени:
Эсут
= э*Псут
2,04*25=51 кВт/ч.
Эгод
=Э*lг
=51*244=12444 кВт/ч.
Регулирование производительности конденсатного насоса
Подача пара к технологическому агрегату в течении суток изменяется в соответствии с продолжительности и числом рабочих смен. На графиках расходы приведены в относительных величинах от максимума (D¯= D/Dmax
);
Переменный режим работы конденсатного насоса можно регулировать двумя методами:
- регулирующей запорной арматурой (вентилем, задвижкой, и т.п.) - изменением числа оборотов привода насоса (частотой вращения электродвигателя).

Рис.3
- графикпри 3-х сменной работе

Рис.4-
безразмерная характеристика центробежного насоса
1
- характеристика насоса при номинальном режиме с числом оборотов nном
; 2-
характеристика насоса при числе оборотов nx
; 3
- характеристика сети конденсатора; 4-
характеристика сети с дополнительным дросселированием: - А–
номинальный режим работы насоса в сети ; -В-
режим работы насоса в сети с дросселем; -Х-
режим работы насоса при числе оборотов nx
Расчет регулирования производительности конденсатного насоса Производительность насоса в номинальном режиме равна расходу конденсата
G к
= kвоз
*Dп
=6,63 кг/с.
Здесь коэффициент возврата конденсата kвоз
принят равным 0,9.
Объемная подача
Vном
=3600 ( G к /ρ)= 23,86195446 м3
/час.
По объемной подаче выбираем из таблицы насос марки 10 КСД-5х3 с номинальным числом оборотов 1450 потребляемой мощностью привода N=66 кВт. В соответствии с суточным графиком 3-х сменной работы диапазон изменения объемной подачи равен диапазону массовой:
ΔG= ΔV= (1÷0,5) G ном
; (Vном
)
Сниженная подача Vх
=0,5*23,86195446=11,93097723 м3
/час=0,00331416 м3
/с
Число оборотов при сниженной подаче:
nx
=nном
(Vх
/Vном
)= 1450*0,5 =725
Мощность привода в режиме сниженной производительности:
Nx
=Nном
* (nном
/ n x )3
=66* (725/1450)3
=8,25кВт.
При регулировании подачи с помощью вентиля (дросселирование потока) потеря напора на преодоление гидравлического сопротивления составит:
Δ Н= ζ*w 2
/2g =8 *(3)2
/2*9,8= 3,673469388 Н/м2
[Па],
здесь приняты: скорость потока w = 3 м/с. коэффициент местного сопротивления ζ=8.
Дополнительная затрата мощности на преодоление гидросопротивления вентиля:
ΔNдр
=Vх
*ΔН*g*ρ/ή=0,00331416*3,673469388*9,8*1000*0,8=0,095447818 кВт.
здесь ή - коэф. полезного действия насоса, обычно равен 0,77-0,88.
Таким образом, применяя частотное регулирование скоростью вращения привода насоса, можно избежать дополнительных затрат мощности. Экономия составит :
ΔNдр
/ Nx
= 0,095447818/8,25= 1,156943247 %
Вывод
На примере производства древесно-стружечной плиты мы убедились, что возможно существенное сокращение потерь: на стадиях генерации, транспорте и использования эл. энергии.
|