ПЕРВЫЕ ШАГИ В ОПТИМИЗАЦИИ ИННОВАЦИОННОЙ ДЕЯТЕЛЬНОСТИИТ-СЛУЖБЫ
Смирнов Антон Валентинович
В статье предпринята попытка декомпозиции инновационного процесса ИТ-службы
Ключевые слова: инновации, информационные технологии, декомпозиция, процесс.
Smirnov Anton Valentinovich,
postgraduate of the Engineering and economic university
FIRST STEPS IN OPTIMISATION OF INNOVATION ACTIVITY OF
IT-DEPARTMENT
In this article the author has made an attempt give in detail the innovative process of IT-Department
Keywords: innovations, information technology,decomposition, process.
Инновационная деятельность начинает занимать всё больший объем в общей массе работ выполняемых ИТ-службой. Охарактеризовано это и увеличившейся доступностью информационных технологий, и сформировавшимся циклом протяженностью в 2-3 года, за который происходит качественное обновление программных и аппаратных средств. Более того, именно этот технологический цикл вынуждает организации модернизироваться как минимум с такой же периодичностью. Так или иначе, но ИТ-службы вынуждены все больше времени посвящать инновационной деятельности, чтобы не допустить отставания или же перегнать и получить преимущество перед конкурентом. Этот вид
Каждый вид хозяйственной деятельности человека рано или поздно подвергается оптимизации, и чем больший объем этот вида деятельность занимает, тем скорее поднимется вопрос о её оптимизации. Вместе с тем, инновационный процесс ИТ-службы характерен высокой сложностью и в связи с большим объемом факторов подвержен ошибкам, вызванным человеческим фактором. Зависимость деятельности организации от информационной системы неуклонно растет, а остановка или неправильное её функционирование может привести к серьёзным убыткам или даже остановке деятельности организации. Следовательно инновационный процесс ,определяющий то состояние в котором будет находиться информационная система, является процессом чрезвычайной важности и ответственности. Таким образом, как было отмечено автором в предыдущих статьях, в сфере инновационной деятельности сложилась ситуация, когда затраты на оптимизацию принесут существенные “дивиденды” в виде повышения эффективности инновационной деятельности ИТ-службы. [1] В самом деле, на данный момент инновационная деятельность информационного отдела осуществляется без продуманной общей методики, на основе прикидок или разработанных на месте методов. Это не удивительно, т.к. формализация данной области находится на низком уровне, нет ни одного стандарта регламентирующего эту деятельность. Единственные материалы напрямую касающиеся этой деятельности находятся в периодических профессиональных изданиях и представляют собой рекомендации авторов по осуществлению какой-либо конкретной задачи входящей в инновационную деятельность ИТ-службы.
Забиваем Сайты В ТОП КУВАЛДОЙ - Уникальные возможности от SeoHammer
Каждая ссылка анализируется по трем пакетам оценки: SEO, Трафик и SMM.
SeoHammer делает продвижение сайта прозрачным и простым занятием.
Ссылки, вечные ссылки, статьи, упоминания, пресс-релизы - используйте по максимуму потенциал SeoHammer для продвижения вашего сайта.
Что умеет делать SeoHammer
— Продвижение в один клик, интеллектуальный подбор запросов, покупка самых лучших ссылок с высокой степенью качества у лучших бирж ссылок.
— Регулярная проверка качества ссылок по более чем 100 показателям и ежедневный пересчет показателей качества проекта.
— Все известные форматы ссылок: арендные ссылки, вечные ссылки, публикации (упоминания, мнения, отзывы, статьи, пресс-релизы).
— SeoHammer покажет, где рост или падение, а также запросы, на которые нужно обратить внимание.
SeoHammer еще предоставляет технологию Буст, она ускоряет продвижение в десятки раз,
а первые результаты появляются уже в течение первых 7 дней.
Зарегистрироваться и Начать продвижение
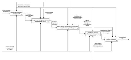
Оптимизацию инновационной деятельности следует начать с формирования предельно ясного понимания о сути этой деятельности, её особенностей, составных элементов и информационных потоков. Для достижения этих целей лучшим инструментом будет процессный подход и стандарт IDEF0. Этот инструментарий позволит представить инновационную деятельность как процесс, характерный конкретным набором входной и выходной информации а так же условиями прохождения процесса и использованным инструментарием. В свою очередь декомпозиция инновационного процесса позволит разбить его на конкретные подпроцессы, составляющие рабочую последовательность. В дальнейшем возможно подвергнуть декомпозиции и сами подпроцессы главного процесса, это углубит понимание об инновационной деятельности ИТ-слуюжы. На рис.1 представлена декомпозиция инновационного процесса ИТ-службы выполненная автором.
Начало инновационного процесса закладывается в инновационной потребности, осознанной или неосознанной, эта потребность является входящей информацией первого подпроцесса инновационного процесса – “Анализа инновационных потребностей”. В течение этого процесса ответственное лицо или группа лиц проводят аналитическое исследование, руководствуясь нормативной базой принятой в организации (нормативная база, в данном случае, как правило состоит из внутренних предписаний, принятых в организации, принятых международных стандартов а так же приоритетов заложенных корпоративной стратегии развития). Результатом этого исследования становится перечень программных, аппаратных и организационных элементов информационной системы, подлежащих модернизации в силу морального или физического устаревания или иных причин.

Рис.1. Декомпозиция инновационной деятельности ИТ-отдела
Этот список становится входящей информации следующего процесса, “Определения последовательности инновационных работ”. На этом этапе ответственные сотрудники определяют степень приоритетности каждой из представленных списком объектов подлежащих модернизации. Этот этап характерен наибольшей сложностью и ответственностью, от решения, принятого на данном этапе в больше степени зависит ожидаемый полученный и недополученный экономический эффект. Так же этот этап связан с наибольшим риском, в связи с тем, что оценивая ожидаемый экономический эффект и требуемые затраты приходится учитывать массу факторов значимость отдельных из них порой трудно предугадать. И хотя основной набор параметров определяющий выбор на данном этапе сформулирован в корпоративной политике развития существует масса экономических и прочих параметров которые необходимо учесть. Также, с корпоративной стратегией развития связан целый ряд параметров, которые не могут быть выражены количественно, что усложняет выбор. К таким параметрам можно отнести, например, объявленный приоритет в развитии клиентского обслуживания. Выходной информацией на данном этапе становится план инновационных работ составленный в соответствии с кадровыми и бюджетными ресурсами организации, как правило это одна и в редких случаях несколько выполняемых параллельно наиболее приоритетных инновационных работ.
Сервис онлайн-записи на собственном Telegram-боте
Попробуйте сервис онлайн-записи VisitTime на основе вашего собственного Telegram-бота:
— Разгрузит мастера, специалиста или компанию;
— Позволит гибко управлять расписанием и загрузкой;
— Разошлет оповещения о новых услугах или акциях;
— Позволит принять оплату на карту/кошелек/счет;
— Позволит записываться на групповые и персональные посещения;
— Поможет получить от клиента отзывы о визите к вам;
— Включает в себя сервис чаевых.
Для новых пользователей первый месяц бесплатно.
Зарегистрироваться в сервисе
В процессе “Выбора метода обеспечения и проведения текущей инновационной задачи” происходит планирование предстоящей разработки и способа её внедрения. Одним из немаловажных условий на данном этапе является характер модернизируемого объекта, его особенности. Как и прочие подпроцессы инновационного процесса ИТ-службы, данный процесс не формализован. Однако, задачи на этом этапе могут решаться с помощью комбинацией правил по разработке ПО с общими рекомендациями по модернизации из традиционных областей. [2] Результатом этого процесса является Метод обеспечения и проведения текущей инновационной задачи.
Следующим происходит процесс “Разработки решения выбранной инновационной последовательности”. Сам по себе этот процесс во многом напоминает процесс разработки ПО, описанный в стандарте ГОСТ Р ИСО/МЭК 12207:2008, особенно когда суть инновации заключается в модернизации или разработке и внедрении программного элемента ИС. Но в случае, когда модернизация охватывает аппаратные или же организационные элементы информационной системы появляется ряд отличий. В частности разработка модернизации организационного элемента должна происходить с применением методической базы менеджмента. Инструментарий используемый в этом процессе, в отличие от остальных дополняется программными и аппаратными средствами необходимыми для разработки. Выходной результат у этого процесса – та самая инновация, которая должна улучшить информационную систему.
Процесс внедрения, так же как и предыдущий процесс во многом сходен с процессом внедрения из стандарта ГОСТ Р ИСО/МЭК 12207:2008. В приведенной выше декомпозиции входными данными этого процесса является разработанная инновация, условия совершения этого процесса состоят из нормативов и стандартов принятых в организации, и из плана внедрения, сформированного в процессе “Выбора метода обеспечения и проведения текущей инновационной задачи” Исполнителями данного процесса являются ответственные сотрудники ИТ-службы. А сам процесс внедрения происходит с соблюдением норм принятых в организации. В результате процесса внедрения, и следовательно всего инновационного процесса ИТ- службы мы получаем новое состояние ИС организации, обладающее другими параметрами нежели состояние ИС до модернизации. Разница между этими состояниями условно может быть названа экономическим эффектом инновации.
После завершения последнего подпроцесса, вся последовательность начинается заново, оцениваются потребности в инновации новой ИС, и.т.д. Инновационный процесс ИТ- службы цикличен и объективно бесконечен, поскольку бесконечен технологический прогресс человечества
Этой декомпозицией закладывается начало формализации инновационной деятельности ИТ-службы. В дальнейшем могут быть подвергнуты декомпозиции и эти процессы полученные в результате декомпозиции инновационного процесса информационной службы. Лучшее понимание этих процессов в свою очередь должно облегчить разработку методик и стандартов регламентирующих эту деятельность.
инновационный декомпозиция информационный технология
Литература
1. Дашевский А.И. Смирнов А.В “Инновация информационных систем: проблемы, методы, пути совершенствования” с.136 Сборник научных трудов “Современные проблемы прикладной информатики” Санкт-Петербург Издательство политехнического университета 2010
2. Смирнов А.В. “Анализ инновационных подходов в жизненном цикле информационных систем” с.106 Сборник тезисов докладов научно-практической конференции факультета информационных систем в экономике и управлении. Санкт-Петербург 2010
3. РД IDEF0-2000 Методология функционального моделирования IDF0 Издание официальное Госстандарт России Москва
4. Черемных С.В. Семенов И.О. Ручкин В.С. “Структурный анализ систем: IDEF-технологии” издательство ФиС 2001
Размещено на http://www.
|