Банк рефератов содержит более 364 тысяч рефератов, курсовых и дипломных работ, шпаргалок и докладов по различным дисциплинам: истории, психологии, экономике, менеджменту, философии, праву, экологии. А также изложения, сочинения по литературе, отчеты по практике, топики по английскому.
Реклама
Полнотекстовый поиск
Всего работ:
364139
Теги названий
Реклама
VisitTime.ru помогает быстро организовать онлайн-запись клиентов и держать расписание под контролем.
📅 Настройте услуги и длительность приёма, откройте свободные окна — и клиенты запишутся сами в пару кликов.
🕒 Вы избегаете накладок, меньше тратите времени на переписки и звонки, а автоматические напоминания повышают явку.
💡 Отличное решение для мастеров, студий и сервисных команд, которым важны порядок и стабильная загрузка.
Начать пользоваться сервисом



Разделы
Авиация и космонавтика (304)
Административное право (123)
Арбитражный процесс (23)
Архитектура (113)
Астрология (4)
Астрономия (4814)
Банковское дело (5227)
Безопасность жизнедеятельности (2616)
Биографии (3423)
Биология (4214)
Биология и химия (1518)
Биржевое дело (68)
Ботаника и сельское хоз-во (2836)
Бухгалтерский учет и аудит (8269)
Валютные отношения (50)
Ветеринария (50)
Военная кафедра (762)
ГДЗ (2)
География (5275)
Геодезия (30)
Геология (1222)
Геополитика (43)
Государство и право (20403)
Гражданское право и процесс (465)
Делопроизводство (19)
Деньги и кредит (108)
ЕГЭ (173)
Естествознание (96)
Журналистика (899)
ЗНО (54)
Зоология (34)
Издательское дело и полиграфия (476)
Инвестиции (106)
Иностранный язык (62791)
Информатика (3562)
Информатика, программирование (6444)
Исторические личности (2165)
История (21319)
История техники (766)
Кибернетика (64)
Коммуникации и связь (3145)
Компьютерные науки (60)
Косметология (17)
Краеведение и этнография (588)
Краткое содержание произведений (1000)
Криминалистика (106)
Криминология (48)
Криптология (3)
Кулинария (1167)
Культура и искусство (8485)
Культурология (537)
Литература : зарубежная (2044)
Литература и русский язык (11657)
Логика (532)
Логистика (21)
Маркетинг (7985)
Математика (3721)
Медицина, здоровье (10549)
Медицинские науки (88)
Международное публичное право (58)
Международное частное право (36)
Международные отношения (2257)
Менеджмент (12491)
Металлургия (91)
Москвоведение (797)
Музыка (1338)
Муниципальное право (24)
Налоги, налогообложение (214)
Наука и техника (1141)
Начертательная геометрия (3)
Оккультизм и уфология (8)
Остальные рефераты (21692)
Педагогика (7850)
Политология (3801)
Право (682)
Право, юриспруденция (2881)
Предпринимательство (475)
Прикладные науки (1)
Промышленность, производство (7100)
Психология (8692)
психология, педагогика (4121)
Радиоэлектроника (443)
Реклама (952)
Религия и мифология (2967)
Риторика (23)
Сексология (748)
Социология (4876)
Статистика (95)
Страхование (107)
Строительные науки (7)
Строительство (2004)
Схемотехника (15)
Таможенная система (663)
Теория государства и права (240)
Теория организации (39)
Теплотехника (25)
Технология (624)
Товароведение (16)
Транспорт (2652)
Трудовое право (136)
Туризм (90)
Уголовное право и процесс (406)
Управление (95)
Управленческие науки (24)
Физика (3462)
Физкультура и спорт (4482)
Философия (7216)
Финансовые науки (4592)
Финансы (5386)
Фотография (3)
Химия (2244)
Хозяйственное право (23)
Цифровые устройства (29)
Экологическое право (35)
Экология (4517)
Экономика (20644)
Экономико-математическое моделирование (666)
Экономическая география (119)
Экономическая теория (2573)
Этика (889)
Юриспруденция (288)
Языковедение (148)
Языкознание, филология (1140)

Контрольная работа: Денежный мультипликатор и его назначение

Название: Денежный мультипликатор и его назначение
Раздел: Рефераты по экономике
Тип: контрольная работа Добавлен 12:15:14 28 февраля 2011 Похожие работы
Просмотров: 2199 Комментариев: 20 Оценило: 2 человек Средний балл: 5 Оценка: неизвестно     Скачать

Кафедра банківської справи

КОНТРОЛЬНА РОБОТА

з дисципліни «Гроші та кредит»


СОДЕРЖАНИЕ

Введение

1. Макроэкономические аспекты денежного рынка. Денежный мультипликатор, его назначение.

2. Роль кредита в становлении рыночной экономике Украины.

Заключение

Список литературы


ВВЕДЕНИЕ

В своей контрольной работе я хочу рассмотреть такие понятия, как денежный рынок, денежный мультипликатор, кредит.

Определить, какие существуют инструменты денежного рынка. Каковы их виды, субъекты, особенности денежного рынка. От чего зависит величина денежного мультипликатора.

Ставлю перед собой задачу разобраться, каковы макроэкономические аспекты денежного рынка, назначение денежного мультипликатора. Определить роль кредита в становлении рыночной экономике Украины.


МАКРОЭКОНОМИЧЕСКИЕ АСПЕКТЫ ДЕНЕЖНОГО РЫНКА. ДЕНЕЖНЫЙ МУЛЬТИПЛИКАТОР, ЕГО НАЗНАЧЕНИЕ

Денежный рынок

Основная масса денежных средств на микроэкономическом уровне, которые нужны для обслуживания кругооборота индивидуальных капиталов, субъекты экономических отношений (фирмы, семейные хозяйства, государственные структуры, финансовые посредники) обеспечивают путем накопления временно высвобожденных собственных поступлений. Их источниками становятся полученная прибыль, амортизационные отчисления, оборотные средства и резервы. Вместе с этим потребности в дополнительных средствах индивидуальные участники деловых соглашений мобилизируют на денежном рынке.

Денежный рынок – это система денежных отношений и банковских и специальных финансово-кредитных институтов, обеспечивающих функционирование совокупности денежных ресурсов страны, их постоянное перемещение, распределение и перераспределение под влиянием взаимодействия законов спроса и предложения [4].

В рыночной экономике денежный рынок охватывает совокупности операций с краткосрочным и долгосрочным заемным капиталом. Основным источником его образования становятся сбережения домашних хозяйств. Как правило, их аккумулируют финансовые посредники и на рыночной основе передают в ссуду функционирующим товаропроизводителям как инвестиции. Покупка денег на рынке – не конечная самоцель. Добытые здесь деньги становятся вспомогательным инструментом, который используется для расширения производства и обслуживания товаров. То есть это особый сектор рынка, на котором покупают и продают деньги как специфический товар, формируя спрос, предложение и цену этого товара с целью превращения в инвестиции.

Реклама

Специфика денег как абсолютно ликвидного актива определяет такие особенности денежного рынка:

● во-первых, покупка-продажа денег происходит лишь тогда, когда они свободны в наличии у одних субъектов и создались необходимости их расходования другими;

● во-вторых, передача товар – деньги происходит условно в форме ссуды под обязательство возвратить средства в установленный срок или в виде покупки облигаций, акций, векселей, депозитных сертификатов и других финансовых инструментов;

● в-третьих, вследствие купли-продажи денег владелец (продавец денег) не теряет права собственности на соответствии проданную сумму денег, а добровольно передает право распоряжения ею покупателю лишь на заранее определенных условиях;

● в-четвертых, в момент продажи продавец не получает эквивалента, а покупатель – соответствующего реального права собственности. Он распоряжается купленным как ликвидностью временно, то есть не отчуждает эквивалент стоимости в товарной форме;

● в-пятых, на денежном рынке деньги превращаются в определяющий объект, в их самоцель. Они передаются собственниками в чужое распоряжение прямо, а не в обмен на товары. Покупатель стремится получить их в пользование на тех же принципах, что и товар. Целью этого перемещения становится получение дополнительного дохода в виде процента как платы за временный отказ от пользования этими деньгами и передаче этого права другому лицу. Покупатель, со своей стороны, намерен получить дополнительный доход в результате расширения своей производственной и коммерческой деятельности.

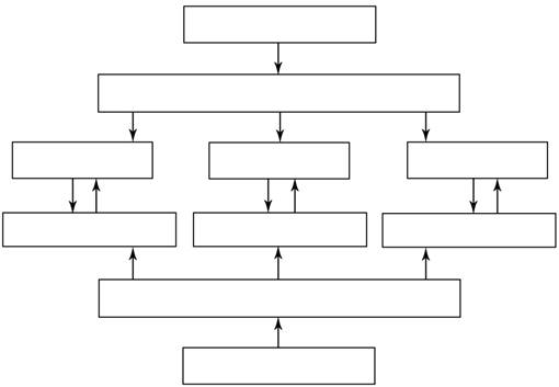
Покупка денег на денежном рынке принимает форму их передачи во временное пользование под соответствующие инструменты (ценные бумаги), которые на рынке денег действуют аналогично роли денег на товарном рынке. Механизм взаимодействия спроса и предложения денег функционирует так:

Предложение денег

Объекты купли – продажи

Деньги Деньги Деньги

Ссудные договора Ценные бумаги Валютные ценности

Инструменты купли – продажи

Покупка денег

Рис. 1. Общая схема взаимосвязи между объектами и инструментами денежного рынка.

Все инструменты денежного рынка делятся на недолговые (паевые) и долговые.

К недолговым относятся обязательства, которые дают право участия в управлении деятельностью покупателя денег. В частности, за продавцом сохраняется право собственности и получения дохода.

Реклама

К долговым инструментам денежного рынка относятся все обязательства покупателя вернуть продавцу полученную от него сумму денег и уплатить надлежащий доход. В зависимости от степени и условий передачи прав долговые обязательства делятся на:

● депозитные обязательства, с помощью которых деньги передаются в полное распоряжение покупателя в условиях их возврата в указанный срок и уплаты процентного дохода (или без него). Депозитные обязательства за полученные деньги передают в основном банки;

● заемные обязательства. На их основе продавцы передают деньги с определенными ограничениями прав их использования. В частности, применяется указания на какие цели должена использоваться ссуда, надлежащие гарантии возврата, степень окупаемости финансируемого проекта.

Все виды инструментов денежного рынка можно разделить на три группы:

● заемные соглашения, которыми оформляются отношения между банками и клиентами;

● ценные бумаги, которыми реализуются преимущественно прямые отношения между покупателями и продавцами денег;

● валютные ценности – отношения между владельцами двух различных валют.

Условный характер приобретает на денежном рынке цена – процент. Различают три его формы: депозитный процент – плата банков за привлеченные денежные средства; процент заемный – форма цены заемных средств как капитала; учетный процент, который взимает банк, покупая ценные бумаги или векселя.

Субъектами денежного рынка действуют юридические и физические лица. Но главными традиционными участниками денежного рынка становятся коммерческие банки, которые фактически действуют как постоянные продавцы и покупатели денежных средств. Государство на денежный рынок преимущественно выходит как заемщик. Наряду с традиционными участниками в операциях купли-продажи денег выступают профессиональные посредники: маклеры, дилеры, учетные дома и другие участники.

В общем, место и роль денежного рынка можно определить так:

1. С него начинается круговорот индивидуального капитала и движение денег, которые его обслуживают. На нем же и завершается каждый отдельный экономический цикл.

2. Благодаря денежному рынку формируется величина процента как рыночной цены денег. Это важнейший экономический показатель, определяющий динамику роста воспроизводственного процесса.

3. Механизм денежного рынка осуществляет перераспределение денежных ресурсов в наиболее эффективные отрасли и секторы экономики и обеспечивает сбалансирования денежных потоков индивидуальных субъектов экономической жизни и денежного оборота в целом.

4. На макроэкономическом уровне денежный рынок обслуживает оборот всего общественного капитала и действует как ведущий составной структурный элемент денежного оборота в форме организации и движения общественного капитала страны.

5. Взаимодействие стоимости и цены денег на рынке определяется не совокупностью затрат общественно-необходимого труда и затрат основных факторов производства, а степенью полезности денег и их количественного предложения [3].

Денежный мультипликатор

Законодательством Украины предусмотрено, что менять массу денег в обращении можно лишь на основании функционирования банковской системы и, прежде всего, путем эмиссии Национального банка Украины и коммерческих банков с целью кредитования реального движения товарной массы. При этом НБУ эмитирует наличные и безналичные средства, продавая их коммерческим банкам, а коммерческие банки через свои депозитно-кредитные операции способны сдавать безналичные формы денежных средств на основе использования денежно-кредитного мультипликатора [4].

Денежный мультипликатор – это величина множителя (коэффициента), на которую увеличивается количество денег в обращении в результате операций на монетарном рынке. Коэффициент денежного мультипликатора означает, во сколько раз возрастает эффективность денежной базы. Его величина является обратной величиной нормы обязательных резервов, а также соотношением между объемами наличности и депозитов. Это свидетельствует о том, что с увеличением резервной нормы или при более высоком соотношении наличных относительно депозитов величина денежного мультипликатора уменьшаться[3].

Коэффициент взаимосвязи между увеличением (сокращением) избыточных резервов банковской системы и суммой новых кредитных денег, которую она может создать, основывается на принципе: потерянные кредитные ресурсы одним коммерческим банком в результате предоставления кредитов своим клиентам становятся достоянием другого и используются им уже как собственные средства для предоставления в безналичной форме своим клиентам. И т. д. То есть каждая денежная единица, которая выпускается одним коммерческим банком, создает кредитные резервы другим банкам: второму, третьему и т. д.

Эффект действия мультипликатора постоянно воспроизводится потом, что потерянные резервы для одного банка создают свободные кредитные ресурсы другого коммерческого банка, по этому банковская система в целом не теряет их, а создает избыточные резервы. В итоге, такая способность банковской системы существует не всегда и не безгранична. Она ограничивается необходимостью формировать коммерческими банками обязательных резервов, размеры которых определяются резервной нормой, регулируется законодательно.

Необходимость формировать обязательные резервы делает источником кредитования только свободные банковские резервы, т. е. ту совокупность денежных средств коммерческих банков, которая есть в распоряжении коммерческого банка в настоящий момент, и может использоваться ими для активных операций. Чем больше размер свободного резерва, тем выше кредитоспособность банка.

Величина денежно-кредитного мультипликатора зависит от:

● нормы обязательного резервирования;

● использование заемных средств клиентами банка для наличных платежей, прекращает процесс мультипликации и снижает его общий уровень;

● снижение спроса на ссуды и рост ссудного процента уменьшает предоставления займов и формирования депозитных вкладов в банках;

● рост поступлений наличности на счета клиента или продажи части активов на межбанковском рынке способно увеличить размер коэффициента мультипликации[2].

РОЛЬ КРЕДИТА В СТАНОВЛЕНИИ РЫНОЧНОЙ ЭКОНОМИКЕ УКРАИНЫ

денежный рынок мультипликатор кредит

Выполнение кредитом определенных функций, которые являются проявлением его сущности, позволяет ему играть чрезвычайно важную роль в развитии экономики и общества в целом. Со временем эта роль менялась. Еще в период первобытнообщинного строя с появлением семьи и имущественного расслоения общества кредит способствовал распаду этого строя и зарождению рабовладельческого. Ведь тот, кто не смог вернуть долг по полученной ссуде, становился рабом своего кредитора. Кредит разорял рабовладельца и феодала, которые получали кредит на непроизводительные цели – ведения войн, приобретение предметов роскоши и т.д., а потом не могли его вернуть. Кредит способствовал становлению капиталистического строя, помогая создавать новые производства, способствуя концентрации и централизации капитала. В значительной степени кредит способствовал изменению «лица» самого капиталистического строя, помогая улучшить жизнь широким слоям населения, развитию общества социальной справедливости.

В своей перераспределительной функции кредит, который характеризуется высокой мобильностью, активно влияет на все процессы общественного воспроизводства, в значительной степени регулируя его. Денежный капитал как общий ресурс с помощью кредита оперативно переливается из одной отрасли экономики в другую, из одного региона страны в другой. Так же он осуществляет движение и в мировом масштабе[1].

Прежде всего кредит играет значительную роль в организации денежных расчетов – наличных и безналичных. Он также помогает субъектам хозяйствования увеличивать объемы производства, обеспечивать бесперебойность кругооборота основного и оборотного капитала и избегать кризисных явлений. Особенно значительна роль кредита в удовлетворении временной потребности в средствах, обусловленной сезонностью производства и реализации продукции.

Кредит способствует расширению производства и реструктуризации украинской экономики, с одной стороны, направленной на уменьшение доли предприятий военно-промышленного комплекса и энергоемких предприятий и таких из них, которые значительно загрязняют окружающую среду, а с другой – на развитие производства товаров народного потребления, острый дефицит которых постоянно ощущался в Советском Союзе.

В условиях затянувшегося экономического, особенно инвестиционного, кризиса в Украине кредит играет значительную роль в восстановлении деятельности предприятий, которые длительное время простаивали, помогает им изменить ассортимент выпускаемой продукции или улучшить ее качество, сделать эту продукцию конкурентоспособной на внутреннем и мировом рынках.

Важную роль кредит играет и в рациональном использовании рабочих площадей на предприятиях, уменьшить объемы выпуска ранее освоенной продукции. Дал возможность организовать на них производство новой продукции, пользующейся спросом среди потребителей. Большая часть из которой раньше не выпускалось в Украину, создаются предприятия сферы услуг населению. Особенно большую роль кредит играет в насыщении потребительского рынка товарами, в том числе импортными.

Кредит способствует развитию реформированного сельского хозяйства в Украине, способствуя тем самым не только обеспечению ее населения высококачественными продуктами питания, а промышленность – сырьем, но и превращению нашей страны с ее богатейшими черноземами и благоприятным для ведения сельского хозяйства климатом в крупного экспортера сельскохозяйственной продукции. При этом значительное место отводится ипотечному кредиту, правовые условия для применения которого созданы принятием в 2001-2002 гг. «Земельного кодекса Украины», законов об ипотеке, ипотечных банках, кредитных союзах и целого ряда нормативных актов.

Все большее значение приобретает кредит в обеспечении населения качественным жильем, бытовой техникой, создании возможностей для получения образования и удовлетворения других социальных потребностей. Но пока он здесь используется крайне недостаточно.

Значительную роль играет кредит в экономии издержек обращения. С его помощью удается сокращать расходы на изготовление, выпуск в обращение, перевозку, учет, хранение денежных знаков, ибо значительная их часть вообще не нужна. С помощью кредита также ускоряется оборот денег, особенно при применении современных информационных технологий. Экономия издержек обращения достигается и за счет того, что при развитых кредитных отношениях уменьшается потребность создавать текущую денежную кассу.

Однако на современном этапе роль кредита в его перераспределительной функции пока недостаточна. Объясняется это прежде всего дефицитом ссудного капитала в стране. Причиной этого являются низкие доходы населения в условиях экономического кризиса, негативно влияет на его платежеспособность, а еще больше – на объемы его сбережений, которые в странах с развитой рыночной экономикой являются основным источником кредитных ресурсов. Если в Республике Польша, не самой богатой стране, банковские депозиты на душу населения на начало 2000 г. составляли 1300 долл. США, то в Украине – чуть больше 50 долл. Еще одной из основных причин дефицита заемного капитала является его «бегство» за границу, а также функционирование значительных средств, в том числе в иностранной валюте, вне банков, в «теневой» экономике.

Украина имеет значительный научно-технический потенциал, о чем свидетельствуют ее достижения в ракетостроении, самолетостроении и судостроении, других отраслях промышленности. Для успешной реализации проектов важную роль должен сыграть кредит. Ведь своих инвестиционных средства предприятия не имеют, а механизм безвозвратного выделения бюджетных или ведомственных средств на капитальные вложения отошел в прошлое. Особое значение в этом приобретает рискованный кредит, который во многих странах функционирует преимущественно с государственной помощью.

Положительную роль в решении этой задачи могут сыграть кредитные учреждения небанковского типа (пенсионные, страховые, инвестиционные, профсоюзные, почтовые, благотворительные и иные фонды), которые владеют значительными средствами. Их можно не только инвестировать в экономику через рынок ценных бумаг и осуществления реальных инвестиций, но и предоставлять непосредственно в долгосрочный кредит, если снять запрет на ведение этими учреждениями кредитной действительности. Ведь во многих странах именно эти финансовые посредники становятся основными кредиторами, особенно по предоставлению долгосрочного кредита.

Из-за дефицита собственного капитала для Украины на современном этапе имеет большое значение развитие кредита в международной сфере, в частности кредитные отношения с Международным валютным фондом, Международным и Европейским банками реконструкции и развития и другими международными финансово-кредитными институтами. Уже сейчас ряд украинских банков и субъектов хозяйствования тесно сотрудничают со многими банками зарубежных стран.

В рыночных условиях снижается роль контрольной функции банков, которые значительно меньше используются государством для контроля за финансово-хозяйственной деятельностью предприятий. Однако возрастает роль кредита в его контрольной функции. Ведь несвоевременный возврат кредита влечет за собой «штрафные» проценты, а его не возврат может привести к банкротству предприятия. Это побуждает заемщика достаточно осторожно относиться к привлечению кредита в свой оборот, а если кредит получен, то так хозяйствовать, чтобы своевременно вернуть [3].

ЗАКЛЮЧЕНИЕ

Рассмотрев все задачи поставленные перед собой, я пришла к следующим выводам:

На макроэкономическом уровне денежный рынок обслуживает оборот всего общественного капитала и действует как ведущий составной структурный элемент денежного оборота в форме организации и движения общественного капитала страны.

Основной смысл денежного мультипликатора состоит в том, что он в кратно раз умножает количественные параметры денежной массы, то есть он показывает максимальное количество новых денег, которую может образовать каждая денежная единица (доллар, гривна и т.д.) от операций на открытом рынке

С развитием рыночных отношений в Украине роль кредита в обществе повышаться. С выходом экономики из экономического кризиса будут расти доходы населения – основного субъекта формирования кредитных ресурсов, улучшится финансовое состояние хозяйствующих субъектов и конкурентоспособность их продукции на внутреннем и мировом рынке, окрепнут украинские банки, возрастет доверие к Украине со стороны иностранных кредиторов и инвесторов и т.д. Все это будет способствовать ускорению развития Украины и скорейшему вхождению ее в европейское и мировое пространство


СПИСОК ЛИТЕРАТУРЫ

1. Банківська справа: Навчальний посібник / Тиркало Р., Гуцал І., Чайковський Я., Андрушків Т., Галапуп Н. — Тернопіль: Карт-бланш, 2001. — 314 c.

2.Гроші та кредит: Навчальний посібник / Демківський А.В. — К.: Дакор, 2007. — 528 c.

3. Грошіта кредит: Підручник. — 3-тє вид., перероб. і доп. / М. І. Савлук, А. М. Мороз, М. Ф. Пуховкіна та ін.; За заг. ред. М. І. Савлука. — К.: кнеу, 2002. — 598 с.

4. Щетинин А. Деньги и кредит. Учебник. – Киев: Центр научной литературы, 2005. – 432 с.

Оценить/Добавить комментарий
Имя
Оценка
Комментарии:
Хватит париться. На сайте FAST-REFERAT.RU вам сделают любой реферат, курсовую или дипломную. Сам пользуюсь, и вам советую!
Никита05:23:41 03 ноября 2021
.
.05:23:32 03 ноября 2021
.
.05:23:30 03 ноября 2021
.
.05:23:29 03 ноября 2021
.
.05:23:28 03 ноября 2021

Смотреть все комментарии (20)
Работы, похожие на Контрольная работа: Денежный мультипликатор и его назначение

Назад
Меню
Главная
Рефераты
Благодарности
Опрос
Станете ли вы заказывать работу за деньги, если не найдете ее в Интернете?

Да, в любом случае.
Да, но только в случае крайней необходимости.
Возможно, в зависимости от цены.
Нет, напишу его сам.
Нет, забью.



Результаты(294402)
Комментарии (4230)
Copyright © 2005 - 2024 BestReferat.ru / реклама на сайте