| Федеральное государственное образовательное учреждение
Высшего профессионального образования
Кузбасский институт
Федеральной службы исполнения наказаний
Кафедра государственно-правовых дисциплин
Курсовая работа
по дисциплине: Теория государства и права
Тема: Теоретические основы определения нормы права и его видов
г. Новокузнецк – 2008г.
Содержание
правовой норма государственный юридический
Введение
1. Понятие правовой нормы, ее признаки
1.1 Понятие правовой нормы
1.2 Признаки правовых норм
2. Виды правовых норм
2.1 Основания и содержание классификации правовых норм
2.2 Структура правовой нормы
2.3 Способы изложения правовых норм в статьях правовых актах
Заключение
Библиографический список
Приложение
Введение
Данная тема посвящена вопросу классификация норм права.
Правовая норма - одна из наиболее важных разновидностей действующих в обществе социальных норм. Ей присуще качества, характерные любой социальной норме как регулятору общественных отношений. Каждая разновидность социальных норм наряду с общими свойствами обладает своими собственными признаками, отличительными особенностями. Специфическими признаками, выражающими свойства права как особой системы социального регулирования, обладают и правовые нормы.
Эти основные характеристики нормы права и составляет его сущность, устойчивое ядро, какими бы ни были эти правила у тех или иных народов, в те или иные времена.
Актуальность темы. Классификация норм права преследует несколько целей, в том числе выявление их различных регулятивных свойств, определение места различных норм в механизме правового регулирования, установление системных свойств норм, их взаимосвязи.
Научная и практическая ценность классификации правовых норм зависит от обосновоного выбора его критериев. Норму права можно подразделить на виды по различным основаниям.
Объектом исследования являлись правоотношения возникающие в правоприменительной деятельности.
Предметом исследования являются теоретические основы определения нормы права и его видов.
Целью настоящей работы является изучение нормы права, ее понятие, виды, роль в юридической практике.
Исходя из поставленной цели, необходимо в ходе исследования определить следующие задачи:
1. Определение нормы права как фундаментальной науки, и ее признаки.
Забиваем Сайты В ТОП КУВАЛДОЙ - Уникальные возможности от SeoHammer
Каждая ссылка анализируется по трем пакетам оценки: SEO, Трафик и SMM.
SeoHammer делает продвижение сайта прозрачным и простым занятием.
Ссылки, вечные ссылки, статьи, упоминания, пресс-релизы - используйте по максимуму потенциал SeoHammer для продвижения вашего сайта.
Что умеет делать SeoHammer
— Продвижение в один клик, интеллектуальный подбор запросов, покупка самых лучших ссылок с высокой степенью качества у лучших бирж ссылок.
— Регулярная проверка качества ссылок по более чем 100 показателям и ежедневный пересчет показателей качества проекта.
— Все известные форматы ссылок: арендные ссылки, вечные ссылки, публикации (упоминания, мнения, отзывы, статьи, пресс-релизы).
— SeoHammer покажет, где рост или падение, а также запросы, на которые нужно обратить внимание.
SeoHammer еще предоставляет технологию Буст, она ускоряет продвижение в десятки раз,
а первые результаты появляются уже в течение первых 7 дней.
Зарегистрироваться и Начать продвижение
2. Изучение классификации нормы права, их виды, роль в юридическом праве.
Методическим основанием исследования являются положения диалектического материализма, позволившего использовать методы теоретического анализа, абстрагирования, моделирование.
Теоретическую основу курсового исследования составили труды следующих ученых-правоведов: А.Ф. Вишневский, А.С. Комаров, А.Б. Венгеров, П.М. Марченко, Л.И. Спиридонов.
1. Понятие правовой нормы, ее признаки
1.1 Понятие правовой нормы
С формальной точки зрения право представляет собой не что иное, как упорядоченную систему норм, исходящих от государства, то есть, из правовых норм. Поэтому справедливым будет утверждение о том, что юридические нормы являются первичной единицей права. Однако из этого не следует, что понятия " право " и " норма права " равнозначны. Они соотносятся между собой как целое и часть. Правовая норма является образцом, моделью типового общественного отношения, которое устанавливается государством. Она определяет границы возможного или должного поведения людей, меру их внутренней и внешней свободы во внутренних взаимоотношениях. Норма права предусматривает свободу участников регулируемых общественных отношений в двояком смысле:
- во-первых, как способность воли субъекта сознательно избирать тот или иной вариант поведения ( внутренняя свобода );
- во-вторых, как возможность действовать вовне, преследовать и осуществлять определенные цели во внешнем мире ( внешняя свобода ).
Права человека являются составной частью свободы, которая, по общему мнению - один из наиболее необходимых факторов человеческого бытия. Однако, например, право одного индивида на жизнь или собственность другого индивида означает нарушение свободы последнего. Следовательно нормы права выражают объективно обусловленную меру свободы. Они выступают в качестве равного масштаба, формы, измерителя свободы всех участников общественных отношений. Правовые нормы таким образом сочетают в себе предоставление и одновременно ограничение внешней свободы лиц в их взаимных отношениях. Таким образом предоставительно-обязывающий характер является одной из характерных черт юридических норм. Он означает, что в определенных случаях права одного индивида могут охраняться посредством некоторого ограничения прав другого индивида (например, прав на жизнь или собственность первого). По мнению Л.И. Спиридонова, " право закрепляет условия, при которых индивид в состоянии удовлетворить свои потребности, лишь удовлетворив потребность другого ". Данная точка зрения выглядит, однако, несколько категорично. Более предпочтительным представляется тезис о том, что индивид не может удовлетворить свои потребности, лишив, тем самым, другого возможности удовлетворять свои. В целом же, массовое несоблюдение подобных условий может привести к разрушению баланса обменных связей - той основы, на которой держится современная социальная система, и потому нормы, их закрепляющие, общеобязательны, что является одним из наиболее характерных свойств юридических норм. Несмотря на то, что правовые нормы устанавливаются и охраняются государством, последнее не всегда является единственным их источником. Нормы человеческого поведения во многом зависят от национальных традиций, естественноисторического пути развития каждой конкретной страны и приобретают качество юридических вследствие того, что объективно способствуют функционированию социального целого. Определяя одинаковый для всех масштаб поведения участников общественной жизни, они обеспечивают взаимодействие их как элементов единой социальной системы и закрепляют связи множества отдельных индивидов в коллектив-общество.
Сервис онлайн-записи на собственном Telegram-боте
Попробуйте сервис онлайн-записи VisitTime на основе вашего собственного Telegram-бота:
— Разгрузит мастера, специалиста или компанию;
— Позволит гибко управлять расписанием и загрузкой;
— Разошлет оповещения о новых услугах или акциях;
— Позволит принять оплату на карту/кошелек/счет;
— Позволит записываться на групповые и персональные посещения;
— Поможет получить от клиента отзывы о визите к вам;
— Включает в себя сервис чаевых.
Для новых пользователей первый месяц бесплатно.
Зарегистрироваться в сервисе
Юридическая норма - это такое правило поведения, которое выражает общественное требование, императив. В случае восприятия права только как функции нормотворческой деятельности государственных органов весьма возможно ошибочное представление о любой правовой норме лишь как о велении государства. Данная точка зрения, разумеется, ошибочна в связи с тем, что (по определению Л.И. Спиридонова ) государство и политический режим - это не только совокупность конкретных административных институтов, но и " отношения между людьми по поводу государственной власти и их взаимодействие с этой властью."
Глубинные социально-экономические и культурные основы общества обусловливают характер государства, запечатлеваясь в особенностях политического режима как содержании политической системы.
Правовые нормы представляют собой общие правила поведения; их общий характер проявляется во многих отношениях. Прежде всего правовая норма опосредствует не отдельный поведенческий акт, а типичные общественные отношения, выражающиеся в повторяющихся связях между людьми и имеющие своим содержанием их повторяющиеся поступки, и лишь формальная определенность нормы придает ей способность быть масштабом поведения, мерой свободы человека и правомерности его требований к другим субъектам.
Норма права рассчитана на регулирование не отдельного, единичного отношения, а вида отношений; этим она и отличается от актов применения права (решений государственных органов по конкретным делам ), договоров, индивидуальных распоряжений. В решении по делу, представляющему собой вывод из правовой нормы применительно к индивидуальному случаю и отношению, всегда обозначено конкретное лицо, содержание его прав и обязанностей. В целом, правила поведения, содержащиеся в юридических нормах, выражены в общей форме; в общей форме определены и меры принуждения, применяемые к нарушителям норм. Уникальное, неповторимое, индивидуальное, случайное правом не охватывается и выпадает из поля его действия.
Мера ограничения свободы какого-либо субъекта общественных отношений задана прежде всего тем, что в равной мере свободны и все остальные индивиды, а следовательно, необходимость сообразовывать взаимное поведение становится всеобщей необходимостью, отчего к контролю за соблюдением соответствующих правил призывается государство.
Юридическая норма и есть тот способ, при помощи которого удовлетворяется потребность в обеспечении условий коллективного существования людей, а следовательно, и самого общества.
Феномен юридических норм обладает значительным (по масштабам и силе действия) регулятивным и демократическим потенциалом, потенциалом гуманизма. С их помощью в общественную жизнь вносятся существенные элементы единства, равенства, принципиальной одинаковости: вводимый и поддерживаемый юридическими нормами порядок распространяется (основываясь на принципе равенства) на всех участников общественных отношений. Отсюда и проистекает значительный не только регулятивный, но и демократический, гуманистический потенциал законности; реальное, на практике, осуществление действующих юридических норм в соответствии с требованием равенства всех перед законом уже есть утверждение гуманизма, демократических принципов в общественной жизни.
В связи с необходимостью обеспечения нормативных начал общество и само право предстают в виде целостной нормативной регулирующей системы, имеющей глубокое правовое содержание и построенной на единых правовых принципах и общих положениях. В соответствии с ними ключевым моментом правового регулирования является общедозволительная его направленность, а в самой юридической материи - юридические дозволения, субъективные права.
В свете вышеизложенного следует еще раз подробнее остановиться на понятии нормативности права. Значение ее не исчерпывается заложенным в ней регулятивным и демократическим потенциалом, характерным для права как институционного образования, его свойств.
Нормативность применительно к праву подразумевает нечто более юридически глубокое и более социально значимое, непосредственно связанное с собственной ценностью права. Это означает, что право при помощи общих правил реализует потребность общества в утверждении нормативных начал и поэтому охватывает все сферы социальной жизни, нуждающиеся в юридическом регулировании.
Нормативность права - это не просто общеобязательная нормативность. Она неотделима от социально-политического, нравственного, гуманистического содержания права. Следовательно, это такая нормативность, которая в своем действии имеет четкую социально- политическую и нравственную направленность.
Таким образом, юридические нормы представляют собой один из наиболее жизненно необходимых элементов общественного регулирования.
Нормы права - центральное, организующее ядро всей системы правовых средств. Однако, сами по себе нормы - вовсе не единственный компонент содержания права. Наряду с нормами, на их основе материю права образуют индивидуальные предписания, санкции, меры защиты, юридические факты и некоторые другие явления правовой действительности. Содержание права при более детальном анализе оказывается объемным, многомерным, включающим в себя многие правовые феномены, из которых складывается целостный юридический механизм.
Однако все это ни в коей мере не должно принижать конститутивное значение юридических норм. По словам С.С. Алексеева " ...без норм, без свойства нормативности права нет. " С их помощью разнообразные средства воздействия, защиты и. т. д. приобретают правовой характер. Нормы, выраженные в формально-определенных писаных правилах, т.е. в нормативных юридических документах, представляют собой инструмент институциализации всей системы правовых средств, возведения их на уровень целостной регулятивной системы.
Итак, очевидно, что юридические нормы - это основная составляющая права. Однако не стоит полагать, что для существования последнего достаточно наличия определенного количества этих норм. В развитых правовых системах на общественную жизнь воздействуют не отдельно взятые, изолированно существующие правовые нормы ( или иные правовые средства, хотя бы и возведенные в устойчивые, институционализированные правовые формы ), а их системы, комплексы, порой довольно сложные. Именно через систему правовых средств оказывается возможным обеспечить многостороннее правовое воздействие на общественные отношения, учесть интересы различных субъектов, в полной мере реализовать в юридическом и социальном бытии глубокие правовые начала, надежно юридически гарантировать правовые позиции участников общественных отношений.
Комплексы правовых средств, образующие типизированные модели (построения), соответствующие своеобразной разновидности общественных отношений, закрепляясь в кодифицированных нормативных документах, превращаются в правовые конструкции. Определенное построение юридического материала выливается в такую конструкцию тогда, когда оно в виде комплекса нормативных положений высокого уровня воплощается в соответствующем кодифицированном акте или строится в органической связи с таким актом с учетом содержащихся в нем нормативных обобщений. При этом принимаются во внимание достижения правовой культуры, в том числе и мировой.
Итак, при помощи юридических норм , в особенности содержащихся в кодифицированных правовых актах, осуществляется оптимальное системное действие правовых средств, объединение их в такие эффективные комплексы, которые дают возможность всесторонне, в сочетании различных компонентов воздействовать на общественную жизнь. В рассматриваемом отношении юридические нормы, прежде всего нормы кодифицированных актов, представляют собой своего рода "инструментальный цех",который обеспечивает правовую систему четкими и отработанными юридическими механизмами. Следовательно, становится очевидным, что нормативность, как бы широко ни трактовалось это определяющее свойство права, не может выражаться ни в чем ином, кроме как в нормах - общих формализованных писаных правилах поведения.
1.2 Признаки правовых норм
К признакам правовой нормы относят, прежде всего, ее общеобязательность. Норма права - это общеобязательное веление, выраженное и виде государственно-частного предписания. Неважно, касается ли это создания условий для того или иного способа жизнедеятельности, т. е. для возможного дозволенного поведения, или же это направлено на строго и четко обозначенное обязательное поведение.
Закон гласит - и его адресатам следует исполнять государственно-властное предписание.
Но надо обратить внимание и на то, что признак общеобязательности предполагает и учет юридической силы соответствующей нормы права, т. е. ее места в системе, иерархии актов. При коллизии, а то и противоречии норм права, находящихся в разных нормативно-правовых актах, но направленных на регулирование одного и того же вида общественных отношений, большую юридическую силу имеет норма права вышестоящего нормативно-правового акта.
Так, высшую юридическую силу всегда имеют нормы конституции-основного закона.
Отмечу, что печальное, порой тупиковое состояние возникает, когда появляются противоречивые нормы права в двух законах, имеющих одинаковую юридическую силу. Например, два закона, регламентирующих избирательною кампанию в России в 1995 году, содержали нормы, одна из которых предписывала кандидату в депутаты обязательно оставлять на период кампании свою должность, а вторая - устанавливала, что это кандидат может делать по своему усмотрению.
В этих случаях приходится осуществлять историческое толкование закона, обращаться в Конституционный суд за разъяснением, использовать иные механизмы - об этом чуть ниже, в теме о реализации права.
Следующий признак нормы права - ее неперсонифицированность. Такое ее свойство вытекает из кибернетического знания о существовании в природе двух видов сигналов, импульсов поведения. Один сигнал - это целенаправленная информация конкретному адресату, получателю сигнала. В обществе - это сигналы конкретному гражданину, члену общества с оценкой его поведения, с конкретным предписанием и т. д.
Второй тип - это сигнал, тому, к кому это относится. Если опять же прибегнуть к образному сравнению, то можно представить себе озерцо со всякой живностью, например с лягушками. Первый тип сигнала об опасности - это сигнал, когда какой-нибудь камешек бросают в конкретную лягушку (ну, есть такие привычки у детей), второй - когда камешек бросают в центр озера. Это сигнал об опасности тем, к кому он относится. Мол, берегитесь, появился "царь природы". Или сигнал на лекции: "тише". Он относится к тем, кого касается, в отличие от замечания конкретному студенту. В правовых нормах для обозначения ее адресатов оперируют словами: каждый гражданин, юридическое лицо и прочими неперсонифицированными адресатами. .
Формальная определенность - еще один важный признак правовой нормы. Об этом уже шла речь выше. Но здесь важно подчеркнуть, что это свойство позволяет не только выделять норму права из словесной оболочки того или иного источника права, но и определить структуру конкретной нормы, отделить ее от нормы морали, со отнести норму права с конкретной ситуацией, ее участниками, словом, реализовывать то самое воздействие, которое соответствующее правило оказывает на конкретный вид общественного отношение
Формальная определенность нормы права также появилась в процессе тысячелетнего развития права, характеризует социальную ценность права, позволяет оперировать с правом в целях упорядочения и целенаправленного развития общества. И как бы ни упрекали юристов в том, что они формалисты, "законники" и вместо того, чтобы учитывать дух закона, они. де, приверженцы буквы закона и потому просто крючкотворы, весь социально-правовой опыт человечеству свидетельствует о полезности именно такого подхода к норме права, о приоритете буквы закона над субъективно толкуемым духом закона, о недопустимости подмены, а то и замены целесообразностью, законности.
Это, разумеется, не простой вопрос, учитывая динамику права, изменение и развитие правовых норм. Однако, когда речь идет о теоретически выделяемых признаках нормы права, ее формальная определенность оказывается и теоретически правильным, и практически полезным признаком.
Формальная определенность характеризуется еще и тем, что норма права выражена, как правило, в письменной форме. Появление письменности шло в параллель с появлением правовых норм. В древности сначала символическое, а затем и буквенное обозначение принадлежности тех или иных товаров тому или иному купцу (в частности первоначально использовались печати, которые накладывались. на амфоры, кувшины, мешки и т. п. тару, в которой перевозились продавались товары, прежде всего, зерно) постепенно становилось письменным способом общения. Письменность стала использоваться для посвящения тех или иных жертв божествам, для учета знамений, выражения предсказаний и их последствий, для царских посвятительных надписей, содержащих своеобразные правовые нормы и т. п. Клинопись у шумеров в Вавилоне служила не только для фиксации законов, например знаменитая стела Хаммурапи с его "кодексом законов", но и для учета судебной практики. В городе-государстве Лагаш археологи раскопали корзины, в которых содержались записи всех дел, которые рассматривал суд города Латана во втором тысячелетии до н.э.
Финикийская письменность, которая первоначально обслуживала главным образом торговые сделки и иные имущественные отношения, со временем также развилась в мощное средство фиксации законов и их исполнения, а также предсказаний оракулов по всему Средиземноморью.
Таким образом, формальная определенность нормы права не только послужила фактором культурного развития человечества, но и получала свою основу в виде письменных источников. Не изменилась ситуация и в настоящее время, т.к. формальную определенность правовых норм обеспечивают при соблюдении определенных условий и новые носители информации - так называемые машинные носители (магнитные ленты, диски и т. п.).
Системность - еще один признак. Этот признак на этапе развития зрелого права характеризует свойство нормы права: быть в определенной связи, в определенном соотношении с другими нормами, с правовым институтом, подотраслью, отраслью права. Нормы материального права, т. е. конкретные правила поведения, находятся как в определенных связях с другими материальными нормами права, так и с процедурными, процессуальными нормами права. Как, например, можно было бы реализовать норму уголовного права, устанавливающую наказание за определенное преступление, если бы этому не предшествовало определенное судебное разбирательство по определенным правилам.
Даже такие формы наказания, как испытание огнем или водой, принесение клятв, поединки, которые были распространены в средние века в Европе, совершались по определенным правилам.
Системность характеризует также иерархию правовых норм, их первичность и вторичность. В частности, некоторые нормы конституции конкретизируются в законах, те в свою очередь - в подзаконных актах, постановлениях, инструкциях и т. п.
Этот признак обусловливает возможность разумней систематизации права, когда для правильного применения правовых норм становится необходимым построение комплекса правовых норм, своеобразной пирамиды. Например, выделяется конституционная норма, законы, ее конкретизирующие и детализирующие (если такие есть) постановления правительства, приказы и инструкции министерств и ведомств и т. д.
Еще один признак правовой нормы - неоднократность (или многократность) ее действия. Это означает, что правовая норма создается для постоянного применения, использования, если иное не оговаривается в самой норме. Так, закон о выборах депутатов парламента рассчитывается не на одну избирательную кампанию, а на все выборы депутатов, которые последуют и в будущем, гражданский кодекс - на все имущественные и иные, связанные с ними от ношения, которые будут иметь место и т. п.
Правда, так называемые временные законы, например о введение чрезвычайного положения, могут иметь временные ограничения, не в пределах установленного срока опять же применяются ко всем, регулируемым отношения.
Наконец, такой признак, как возможность государственного принуждения. Этот процесс отличает правовую норму от иных социальных норм, а также от норм первобытного общества. Следует, однако, подчеркнуть, что в данном случае речь идет о возможности государственного принуждения, о потенции принуждения, а не о принудительном характере правовых норм, как писали многие ученые-юристы еще в дореволюционных трудах, учебниках, в частности Р. Иеринг. Сами нормы права не являются принудительными, они не навязываются насильно, извне. Они – продукт, результат развития общества, воспринимаются обществом или его основными сегментам ми как социально необходимые и полезные регуляторы, ориентиры-поведения во всех областях общественной жизнедеятельности - в политической, экологической, экономической, социальной, научно-технической, семейно-брачной, даже личной. Следует вообще заметить, что с развитием новых форм существования человечества - общепланетарных масштабов экономических научно технических и иных связей, появлением опасностей для всего человечества - ядерная война, экологическое "безобразие", информационная диктатура и т. д., все больше возрастает роль правовых норм регулирующих эти общепланетарные и обшесоциальные отношения Они также направлены на ограничения возможных пагубных последствий научно-технического прогресса, с одной стороны, и на поддержку всего полезного и достойного, что он несет человечеству - с другой. Не случайно в XX веке происходит такие переплетение национального и международного права, закрепление, даже в конституциях, возможности применять для решения внутренних споров общепризнанные принципы и нормы международного права. И тут уж нормативность права приобретает совершенно новую и весьма положительную оценку — как система стабильного, а не взаимоистребительного существования человечества. Для такой нормативной жизнедеятельности, конечно же. нужны и адекватные принудительные меры. Их поиск идет и в попытках экономических и яных санкций, устанавливаемых против нарушителей международных правил, в создании сил быстрого реагирования, различных международных наблюдательных комиссий и т. п. Но и в этих случаях нормы права обеспечиваются лишь возможностью государственного - и в конце XX века, надо добавить, межгосударственного принуждения, но не становятся от этого принудительными, насильственными социальными регуляторами. Не менее важным, чем возможность государственного принуждения, является и такой признак, как_активная, нормообразуюшая роль государства. Именно она и обеспечивает возможность государственного принуждения. Причем эту роль надо понимать в двояком смысле. С одной стороны, государство создает по соответствующей процедуре нормы права, устанавливает их, решая задачу организации правовой системы. С другой — государство признает, "огосударствляет" те нормы, которые зарождаются в силу самоорганизационных процессов, проявляются как полезные обычаи. В государственной право-образовательной деятельности, как в огромном социальном котле, сталкиваются, "варятся" самоорганизационные и организационные начала правотворчества. И в результате появляется "блюдо", именуемое нормой права.
2. Виды правовых норм
2.1 Основания и классификации правовых норм
Поскольку одной из характерных черт правовых норм является их формальная определенность, необходимость в четкой систематизации и структурной классификации вполне очевидна.
Право, являясь высшей инстанцией в регулировании отношений между людьми, должно подразделяться на строго специализированные группы норм, отвечающих за различные сферы общественной жизни и имеющих характерную внутреннюю структуру.
Здесь необходимо подробнее, нежели в предшествующих главах данного исследования, остановиться на анализе причин общеобязательности правовых норм, вернее, механизмов обеспечения их неукоснительного исполнения. Весьма подробное исследование этого вопроса можно найти в " Общей теории права " Г.Ф. Шершеневича.1
Проблема классификации юридических норм, как и многие другие вопросы теории права, по своему характеру такова, что ее подлинно научное решение возможно лишь в том случае, если исходить из выводов, полученных в результате философского (общесоциологического) осмысления явлений правовой действительности.
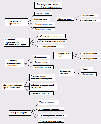
Классификация норм права преследует несколько целей, в том числе выявление их различных регулятивных свойств, определение места различных норм в механизме правового регулирования, установление системных свойств норм, их взаимосвязи. Наиболее общими основаниями классификации является их деление по следующим признакам (см. Приложение 2).
1. По отраслевой принадлежности, т.е. по предмету и методу правового регулирования, все нормы классифицируются по институтам и отраслям права.
В соответствии с этими объективными различиями законодатель издает кодифицированные акты, формируя тем самым отрасли законодательства, соответствующие отраслям права: нормы государственного права, нормы гражданского права, нормы административного права, нормы уголовного права, семейного права и т.д.
2. По юридической силе, т.е. по актам, в которых нормы права содержатся, они делятся на нормы закона и нормы подзаконных актов, причем по этому признаку возможна дальнейшая более детальная классификация.
3.По степени общности содержания нормы права делятся на нормы-принципы, общие нормы и конкретные нормы. Нормы-принципы не содержат явно выраженных элементов норм права, они являются результатом нормативных обобщений, выражают социальное содержание всех норм права данной группы. В некоторых отраслях права нормы-принципы позволяют непосредственно регулировать отношения, специально не урегулированные конкретными нормами. Так, например, принципы гражданского права являются непосредственным основанием для применения аналогии права.
В отличие от норм-принципов общие нормы — это общие правила, конкретизирующиеся в других нормах. Так, положение ч. 1 ст. 307 ГК РФ, содержащей понятие обязательства и основания его возникновения, является общей диспозицией ко многим другим нормам, регулирующим различные виды обязательств, служит как бы их общей частью, а ч. 2 этой же статьи, устанавливающая, что обязательства возникают из договора, вследствие причинения вреда и из иных оснований, указанных в настоящем Кодексе, является общей нормой, т.е. гипотезой, для многих последующих. Общей нормой является ст. 45 УК РФ, определяющая виды наказаний, применяемые к лицам, совершившим преступления. Среди общих норм ведущее значение принадлежит конституционным нормам.
Близким к делению норм по степени формальной определенности (степени общности) является их членение по формальным признакам на нормы закона и нормы подзаконных актов. В литературе высказано справедливое суждение, что законодательные нормы по своей структурной организации наиболее развиты. По степени обобщения они делятся на конституционные, кодифицированные и отдельные.
4. По характеру (или составу) предписываемых правил поведения (форме регулирования) правовые нормы могут быть обязывающими (предписывают совершение содержащихся в норме действий); управомочивающими (дозволяют или разрешают совершение содержащихся в норме действий); запрещающими (предписывают воздержание от содержащихся в норме действий, т.е. являются косвенным указанием на правило поведения).
Эти виды норм свойственны различным отраслям права. Первые две группы -специфически регулятивные в позитивном смысле. В административном, природоохранительном, уголовно-исполнительном и других отраслях права преимущественное место занимают обязывающие нормы, в гражданском же - управомочивающие. Но нет таких отраслей права, содержание которых исчерпывалось бы одной группой норм. Даже в уголовном праве - системе запрещающих норм необходимым компонентом являются обязывающие нормы общей части, а нормы о необходимой обороне и крайней необходимости управомочиваюшие. (Нельзя сказать, что запрещающие нормы "обязывают не совершать", они запрещают совершать.)
Специфика запрещающих норм состоит в том, что они формулируются как полудиспозиции, т.е. прямо не устанавливают правил позитивного поведения, что характерно для обязывающих и управомочивающих норм. Они указывают лишь на запрещаемые действия, которые нельзя совершать, и тем самым — диктуют правила поведения. Поэтому в запрещающих нормах нет прямо выраженных диспозиций. Статьи уголовного кодекса, содержащие уголовно наказуемые деяния, представляют собой гипотезы, которые слились с диспозициями. Но если их брать вместе с положениями общей части, то характер диспозиций-запретов вырисовывается полностью. Особенности уголовного закона сводятся к тому, что запрет в нем словесно не сформулирован, но он в силу своей общеизвестности логически предполагается.
Например, уголовное наказание за хищение собственности означает запрещаемое действие. Как должен вести себя субъект, какие ему следует избирать установки, каким образом сориентировать себя в общественной практике — он должен решить сам.
Анализируя социальную природу норм права, приходим к выводу о ведущем значении дозволений, так как они предполагают установление государством связываний и запретов. Это значит, что все эти способы регулирования составляют единую систему, причем изменения в одной из норм права обязательно влекут корректировку других.
В социальном плане доминирующий элемент правовой нормы состоит в том, что она что-либо предписывает, запрещает или разрешает. Если предписывающая определенное поведение норма одновременно что-то запрещает или разрешает, решающим, наиболее существенным в ней все же является то, что она предписывает. Этот доминирующий элемент правовой нормы всегда можно определить. Можно выделить два смысла "разрешения": в рамках обязывающих или запрещающих норм и содержащееся в управомочивающей норме.
Очевидна условность деления норм права на указанные виды. В процессе их реализации действующие субъекты всегда соотносятся друг с другом как носители прав и обязанностей. Без такой связи нормы права неосуществимы. Однако это деление имеет и политический, и правовой смысл. Оно дает возможность выяснить, на чем сделан акцент в поведенческой направленности нормы. Отсюда реальность существования обязывающих, запрещающих и управомочивающих норм. Нельзя переходить объективных границ этого разграничения.
В административном праве доминируют обязывающие нормы, в гражданском, семейном, трудовом, земельном и ряде других регулятивных отраслей - управомочивающие, в уголовном - запрещающие. Большинство норм уголовно-исполнительного законодательства - обязывающие, однако немало и запрещающих; большую часть (права осужденных) составляют управомочивающие нормы.
Для обязывающих и запрещающих норм характерна тесная взаимосвязь, переход одних в другие. Правомочия юридических лиц по гражданскому праву - это в то же время и обязанности их руководителей по административному праву. Нередко обязывание и управомочивание, запрещение и управомочивание как формы регулирования сливаются в одной и той же норме.
Для примера сошлемся на норму, содержащуюся в ст. 77 УИК РФ, которая устанавливает, что в исключительных случаях лица, впервые осужденные к лишению свободы на срок не свыше пяти лет, которым отбывание наказания назначено в исправительной колонии общего режима, могут быть решением начальника тюрьмы или следственного изолятора оставлены с их письменного согласия в тюрьме или в следственном изоляторе для работы по хозяйственному обслуживанию.
Представляется, что в данной статье содержится две диспозиции, причем первая словесно отсутствует, но логически выражена через оборот "в исключительных случаях". Следовательно, она может быть сформулирована таким образом: "Оставление осужденных к лишению свободы в следственном изоляторе для работы по хозяйственному обслуживанию запрещается". Вторая диспозиция — управомочивающая, но не обязывающая, так как в исключительных случаях и при наличии согласия осужденных они могут быть оставлены для работы по хозяйственному обслуживанию.
В законодательстве, в различных его отраслях довольно часто наблюдается употребление таких смысловых оборотов: "как правило, не разрешается", "как правило, может быть разрешено", "в исключительных случаях", "как правило, должно быть ..." и т.д. Подобные технические приемы позволяют охватить нормами права разнообразные отклонения от общих правил, которые порой невозможно заранее предвидеть во всех деталях. Тем самым расширяются границы правового воздействия, обеспечивается его гибкость в различных ситуациях.
И все же такое соединение форм регулирования следует отнести скорее к недостаткам, чем к положительным свойствам форм правовых норм. Здесь открываются широкие возможности для их свободного толкования специальными субъектами, исполняющими нормы, так как смысловое содержание подобных оборотов крайне неопределенно. Какой случай считать исключительным, а какой нет - неизвестно. Однако не следует в этих технических приемах видеть промах законодателя. Компетентные органы сознательно идут на их использование в законодательной практике, так как рассчитывают на юридическую квалификацию, на достаточно высокий уровень общей и правовой культуры тех, кто непосредственно причастен к реализации соответствующих норм. Иначе говоря, право не может постоянно оставаться в одних и тех же очерченных, традиционных формах выражения своих норм. Эти формы необходимо обогащать.
Обязывающие, запрещающие и управомочивающие нормы в свою очередь могут быть классифицированы и по другим различным основаниям. Так, например, запреты подразделяют: по сферам общественной жизни - социально-экономические, политические, личные; по функциональному назначению - запреты в широком и узком смысле; по характеру и объему правового материала - информативные и элементарные; по степени определенности - абсолютные и относительные и т.д.
Праву свойственна особая разновидность корм, исходящих от государственных органов, но наделенных силой рекомендательных норм. Ученые по-разному оценивают их природу. Одни определенно считают их нормами права (Л. С. Явич, П.Е. Недбайло)1
, другие столь же категорично относят их к "промежуточной стадии", определенному этапу в создании нормы.
Наконец, есть и более сдержанные суждения, исключающие крайности в оценке рекомендательных норм. Так, А.В. Мицкевич1
считает, что в рекомендациях, как правило, сочетается метод общественного регулирования с правовыми формами воздействия государства на общественные отношения. Такие рекомендации одновременно устанавливают юридические обязанности по отношению, например, к органам местного самоуправления о соблюдении предоставляемых прав. Это и позволяет считать рекомендательные нормы нормами правовыми, управомочивающими, в конечном счете обеспеченными правовыми санкциями.
5. По степени активизации социально полезной деятельности субъектов права нормы права условно можно делить на обычные и поощрительные. В принципе все они "поощряют" такую деятельность, но выделение поощрительных норм целесообразно потому, что они чаще всего специально направлены на стимулирование правомерной деятельности, такой, которую субъекты юридически не обязаны совершать. Это - правовая благоприятная реакция на правомерное деяние, превосходящее обычные требования поведения (женщина, имеющая пятерых и более детей, имеет право на пенсию при достижении 50-летнего возраста).
Поощрительные нормы имеют четко выраженную элементную структуру, причем диспозицией является поощрение, т.е. предоставление различных материальных, духовных благ.
Поощрительные нормы — это разновидность управомочиваюших либо обязывающих норм. Диапазон их действия в праве все более расширяется, причем поощрения нередко предусматриваются и за обычное исполнение обязанностей. Это побуждает ряд ученых усматривать в поощрениях не особые поощрительные нормы права, а лишь "поощрительные санкции" к действующим нормам. Этот термин является метафорой, отходом от обычного понимания санкции в юридическом смысле, перенесением в право общесоциологического понимания санкции как ответной реакции на чье-либо действие, что заслуживает внимания.
Поощрительные нормы следует считать нормами права, но выступающие не как правила поведения, а как государственный призыв к определенному поведению. При наступлении соответствующих условий у компетентного органа возникает не только право на применение поощрения, но иногда и обязанность поощрять.
6. По способам установления правил поведения нормы права делятся на категорические и диспозитивные. Первая формулирует определенное правило поведения, исключает какой-либо выбор, хотя может устанавливать как запрет, обязывание. так и дозволение; вторая предоставляет субъектам самим определять конкретное содержание своих прав и обязанностей и устанавливает правило на случай, если субъекты не воспользовались своим правомочием. Например, ч. 1 ст. 223 ГК РФ определяет, что право собственности у приобретателя вещи по договору возникает с момента ее передачи, если иное не предусмотрено законом или договором.
7. По техническим приемам установления правила поведения нормы права делятся на определенные, бланкетные и отсылочные.
Определенные - непосредственно содержат описание правила поведения в статье, в которой она излагается. Бланкетные - делают отсылку в самом общем виде к нормативно-правовому акту в целом или к его части. Отсылочные - содержат ссылку на правило поведения, содержащееся в конкретных статьях данного нормативно-правового акта (например, ч. 3 ст. 111 УК РФ).
8. По непосредственному предмету воздействия правовые нормы можно классифицировать на социально-технические и социальные.
Социально-технические - регулируют использование человеком технических средств, сил природы (правила эксплуатации технических средств, технологические режимы, стандарты, нормы расхода сырья, нормы в сфере охраны природы и т.д.); Будучи утвержденными компетентными органами, они становятся юридически обязательными и тем самым выступают регуляторами отношений между людьми. Их значение в эпоху научно-технической революции и возрастания роли права в укреплении связи науки с производством все более возрастает. Социальные - регулируют общественные отношения, субъектами которых являются люди, их коллективы, общественные организации и т.п.
9. Классификацию норм права можно проводить и по признакам, свойственным гипотезе, диспозиции, санкции.
2.2 Структура правовой нормы. Классификация элементов
Юридический анализ нормативных актов, который необходим при любой правовой деятельности, предполагает правильное уяснение смысла каждой юридической нормы, уточнение целей, которые преследовал законодатель, издавая конкретную норму, ясное представление о ее структуре.
Принцип законности требует одинакового понимания этих вопросов всеми, кто руководствуется в тех или иных ситуациях предписаниями правовых норм. В свою очередь, знание структуры нормы права важно и для законодателя, поскольку оно обеспечивает четкое, рациональное, логически завершенное построение статей нормативных правовых актов.
Под структурой правовой нормы понимается ее внутреннее строение, наличие в ней взаимосвязанных между собой и предполагающих друг друга необходимых составных частей, элементов. В совокупности все эти части могут характеризовать юридическую норму как особое правовое явление.
В настоящее время отсутствует единая точка зрения по поводу основных элементов структуры правовой нормы. Тем не менее анализ различных позиций, высказанных относительно структуры юридических норм, позволяет подразделить их на три основные группы:
1) норма права состоит из трех элементов;
2) норма права состоит из двух элементов;
3) норма права может состоять как из трех, так и из двух элементов.
Существуют и другие суждения на этот счет1
.
К наиболее распространенным относится понимание нормы права как правила поведения, структурно представленного в виде трехзвенной конструкции, согласно которой типичная правовая норма состоит из гипотезы, диспозиции и санкции. В совокупности эти составные элементы дают представление о логической структуре правовой нормы, которая далеко не всегда обнаруживается в статье нормативного акта. (Приложение схема 3)
Под гипотезой подразумевается часть правовой нормы, предусматривающая обстоятельства, при наступлений которых следует руководствоваться установленным ею правилом. Другими словами, эта часть нормы указывает на условия ее действия.
Диспозиция - та часть нормы права, в которой содержится указание на то, каким должно быть поведение субъектов в случае наступления условий, обстоятельств, предусмотренных гипотезой.
Санкция - часть нормы, в которой указываются неблагоприятные юридические последствия невыполнения предписания, изложенного в диспозиции.
Логическую структуру юридической нормы можно абстрактно сформулировать следующим образом: если имеют место определенные обстоятельства (гипотеза), то субъект обязан (имеет право) совершать или не совершать определенные действия (диспозиция), иначе (в противном случае) для правонарушителя могут наступить установленные неблагоприятные последствия (санкция). Эту формально-юридическую структуру нормы можно выразить в виде формулы "если - то - иначе".
В соответствии с изложенной конструкцией норма права не может начать действовать, если не предусмотрены те фактические обстоятельства, при которых она подлежит реализации, т.е. без гипотезы. При отсутствии гипотезы норма потеряла бы свое практическое значение. В этой части правовой нормы определяются время и место действия нормы (военное время, определенный район, заповедник, общественное место), конкретные обстоятельства (достижение определенного возраста), события (стихийные бедствия, рождение ребенка, истечение времени), субъекты (должностные лица, несовершеннолетние) и другие условия ее действия.
Нельзя представить себе правовую норму и без диспозиции, которая является ее ядром. В ней указаны права и обязанности субъектов тех общественных отношений, которые регулирует данная норма.
Не может существовать правовая норма, рассматриваемая с позиций ее логической структуры, также без санкции, так как именно санкция указывает на те специфические меры государственного воздействия, которые отличают способ обеспечения правовых норм от способов обеспечения иных социальных норм (обычаев, норм морали, корпоративных норм).
Санкция выражает реакцию государства на противоправное поведение и содержит указание на ту меру воздействия, которая применяется компетентными органами государства к лицам, не исполняющим требования правовой нормы.
Гипотезы, диспозиции и санкции имеют разновидности. Тем не менее во всех случаях эти логические элементы структуры правовых норм, по мнению сторонников данной позиции, необходимо рассматривать в их неразрывном единстве и взаимообусловленности .
Когда речь идет о различии взглядов ученых по поводу структуры правовых норм, возникает вопрос: с чем связаны эти различия, чел они вызваны?
В наиболее общем виде существующее положение можно объяснить тем, что не все авторы, исследующие проблему, одинаково воспринимают и трактуют понятие самой структуры нормы.
Некоторые из них наличие определенного элемента (части) нормы права ставят в зависимость от его текстуального, реального изложения в статьях нормативных правовых актов, приводя примеры, когда в статьях этих актов те или иные элементы отсутствуют. Утверждают также, что нет единой универсальной модели структуры, свойственной всем юридическим нормам. Сторонники трехзвенной (логической) структуры считают такой подход основанным на ошибочном смешении нормы права со статьей нормативного правового акта. По их мнению, тот факт, что текстуальное закрепление в статьях нормативных правовых актов всех трех элементов встречается не так уж и часто, обусловлен применением законодателем юридической техники в целях обеспечения компактности актов. В связи с этим отдельные части юридической нормы могут находиться в различных статьях нормативного акта и даже разных нормативных актах. Более того, законодатель иногда прибегает и к таким приемам, когда отдельные части правовой нормы и вовсе опускаются. Это допускается в тех случаях, когда из общего текста нормы ясен смысл опущенного элемента. Установление же отсутствующих структурных частей нормы права следует осуществлять путем их поиска в иных нормах данного акта, в других нормативных правовых актах или домысливать. Полное представление о юридической норме как регуляторе общественных отношений дает только целостное восприятие, уяснение всех элементов ее логической структуры.
Различия в оценке структуры правовых норм связаны и с тем, как ученые понимают саму норму и каждую ее часть. В частности, сторонники подразделения норм права на отправные (учредительные) и на нормы права — правила поведения полагают, что нетипичные (отправные) нормы имеют иные структурные элементы.
Итак, трехэлементная (логическая) концепция структуры правовой нормы обращает внимание на то обстоятельство, что юридическая норма, включающая в себя гипотезу, диспозицию и санкцию, может по-разному излагаться в статьях нормативных правовых актов. Логический анализ указанных элементов, их отыскание в актах представляет определенные трудности. Это вызывает необходимость рассмотреть наиболее распространенные способы изложения норм права в статьях законов и подзаконных нормативных правовых актов.
2.3 Способы изложения правовых норм в статьях правовых актов
Если обратиться к статьям нормативно-правовых актов (законам, актам исполнительной власти ), то при анализе мы не всегда обнаруживаем полностью все три элемента правовой нормы. ( см. Приложение 4 )
Например, в ряде статей уголовных законов гипотеза и санкция излагаются в полном объеме, а диспозиция формируется в общем виде. Это говорит о том, что норма права и статья нормативно- правового акта не совпадают.
Дело в том, что при несомненной необходимости соблюдения четких правил формирования норм права их составные части могут подчас находиться в различных статьях одного и того же нормативно-правового акта, а иногда и в разных нормативно-правовых актах. Частицы, элементы правовых норм находят выражение в статьях, пунктах, параграфах текстов нормативных актов в виде определений общего характера, обладающих рядом признаков нормы.
Существуют, однако некоторые правовые предписания, которые по содержанию в логической структуре ( " если - то - иначе " ) близки к правовой норме, но они не могут применяться без учета общих и других положений законодательства; только в соединении с этими положениями такие предписания могут образовать полноценную юридическую норму. Другие правовые предписания в основном строятся по формуле "если - то "; есть и такие, что не имеют другой структуры, кроме грамматической. В целом, излагая норму права как правило поведения, законодатель может использовать несколько способов:
Прямой способ изложения. Суть данного способа заключается в том, что законодатель включает в статью нормативно-правового акта все три элемента правовой нормы, т.е. и гипотезу, и диспозицию, и санкцию. В данном случае логическая структура нормы полностью совпадает со структурой того нормативно-правового акта, в котором она содержится. Такое совпадение в реальной жизни встречается не всегда, однако лица, применяющие норму права, в конечном счете смогли бы обнаружить все три необходимых ее элемента в статьях одного нормативного акта или актов. Только при их наличии данная норма может обеспечить государственно-властное регулирование общественных отношений. Однако не все авторы считают прямой способ изложения правовых норм практически возможным. В курсе лекций МГУ, например, утверждается, что в одной статье нормативного акта (и даже - в одном нормативном акте ) все элементы правовой нормы никогда не могут быть выражены в полном объеме. Следующим по общепринятой классификации является отсылочный способ изложения. В этом случае законодатель включает в статьи нормативно-правовых актов не все структурные элементы правовой нормы, а помещает отсылку к другим родственным статьям того же нормативного акта. Примером отсылочного способа изложения может являться статья 103 Уголовного кодекса Российской Федерации "
Умышленное убийство ". В данной статье наказание лишением свободы на срок от трех до десяти лет назначается за убийство без отягчающих обстоятельств. Перечень же признаков подобных обстоятельств находится в статье 102 данного кодекса. Таким образом очевидно, что в представленной статье диспозиция нормы не раскрывается: чтобы указать ее содержание, нужно обратиться к статье 102, где говорится, что умышленным убийством при отягчающих обстоятельствах является убийство из хулиганских побуждений, совершенное с особой жестокостью и т.д. Следовательно, чтобы применить норму, содержащуюся в статье 103 Уголовного кодекса, необходимо убедиться в отсутствии признаков, указанных в статье 102. Статья 103 отсылает нас к статье 102 и поэтому называется отсылочной.
Способ изложения, при котором в статье нормативно-правового акта устанавливается лишь ответственность за нарушение определенных правил, называется бланкетным . Самих же охраняемых правил в этой статье не содержится. Бланкетный способ изложения имеет место тогда, когда в данной статье имеется ссылка не на другую, конкретную статью, а на законодательство вообще. В тех статьях, нормативных актов, где применяется бланкетный способ, гипотеза подразумевается , четко излагается санкция, а сами правила поведения ( диспозиция ) только называются. Для того, чтобы четко определить санкцию компетентные органы должны обратиться к специальным правовым актам, в которых правила, соответствующие данной норме, закреплены отдельно1
.
Заключение
Таким образом, из всего сказанного можно заключить, что, анализируя право как общественный институт, исследователи неизбежно сталкиваются не с отдельной, монолитной и самодостаточной системой. Право - это обобщенное понятие, так сказать, формула, обозначающая ни что иное, как четко структурированную систему юридических норм, и созданную для верного определения соотношения этой системы с прочими социальными явлениями.
Норма права — это первичный элемент системы права, юридически обязательное правило поведения, исходящее от компетентных государственных органов, закрепленное в официальном акте (законе, указе и т. д.) и охраняемое от нарушения мерами государственного принуждения.
Норма права обладает определенной структурой, т. е. внутренним строением, специфической компоновкой содержания, связью и соотношением ее элементов. По своей логической структуре норма права состоит из гипотезы, диспозиции, санкции.
Гипотеза (предположение) — часть нормы, комплекс юридических фактов, являющихся основанием возникновения типовых отношений.
Диспозиция (распоряжение) — часть нормы, формулирующая права и обязанности участников правоотношения, само правило поведения.
Санкция (взыскание) — часть нормы, устанавливающая меры государственного воздействия (взыскания), применяемые при ее нарушении.
В правоведении выделяют полную, отсылочную и бланкетную формы изложения элементов правовой нормы в статьях нормативно-правовых актов При полной форме в статье излагаются все необходимые элементы правовой нормы (гипотеза, диспозиция, санкция) без отсылок к другим статьям. При отсылочной форме — в статье содержатся не все элементы правовой нормы, но имеется отсылка к другим статьям этого же нормативного акта, где имеются недостающие сведения. При бланкетной — в статье лишь называются правила либо устанавливается ответственность за их нарушение, но сами правила поведения содержатся в другом нормативном акте.
Классификация норм права — это подразделение норм на виды. Это способствует более глубокому их познанию, выявлению у них каких-то специфических, особенных признаков, отличающих их друг от друга.
Классификация норм права может быть осуществлена по разным признакам, основаниям:
1) по предмету правового регулирования — в зависимости от регулируемых отношений нормы права подразделяются на отрасли: нормы конституционного, гражданского, уголовного, административного, семейного и т. п. права;
2) по специфическим юридическим функциям или по их роли в правовом регулировании нормы права подразделяются на:
а) регулятивные нормы — рассчитаны на регулирование нормальных, желательных или допускаемых в данном обществе отношений, составляющих основную массу отношений. Это нормы, которые непосредственно направлены на регулирование общественных отношений путем предоставления участникам прав и возложения на них обязанностей. Рассматриваемый вид юридических норм является правоустановительным, потому что их роль в регулировании общественных отношений сводится главным образом к установлению субъективных прав и обязанностей. Они регулируют правомерные действия, устанавливают позитивные, положительные права и обязанности, вытекающие из характера самих отношений.
Регулятивные нормы подразделяются на:
• управомочивающие. Нормы, устанавливающие субъективные права с положительным содержанием, т. е. права на совершение управомоченным тех или иных активных действий;
• обязывающие — юридические нормы, устанавливающие обязанность лица совершать определенные положительные действия;
• запрещающие юридические нормы, устанавливающие обязанность та воздерживаться от действий известного рода (запреты);
б) охранительные (или правоохранительные) нормы — рассчитана отклоняющееся от нормы поведение, неправомерное, правонарушающее действие. Они охраняют от нарушений существующие в обществе общепризнанные ценности, нормальные пения, охраняют, следовательно, и регулятивные нормы.
Охранительные нормы предусматривают меры реагирования на нарушения субъективных прав и обязанностей, устанавливают меры принуждения, юридической ответственности за правонарушения, меры защиты нарушенных прав.
Необходимость обособленной и притом дифференцированной регламентации государственно-принудительных мер обусловлена различной тяжестью нарушений обязанностей, возлагаемых регулятивными нормами, спецификой задач, решаемых в правоохранительной сфере;
в) специализированные нормы, или нормы специального действия, — это нормы о нормах. Они регулируют не психофизическое поведение субъектов, а отношение к другим нормам. Они не являются самостоятельной нормативной основой для возникновения правоотношений. При регламентировании общественных отношений они как бы присоединяются к регулятивным и охранительным предписаниям, образуя в сочетании с ними единый регулятор. То есть они предписывают, как следует понимать другие нормы, термины, в них содержащиеся, и какие нормы следует применять в тех или иных случаях. Специализированные предписания отграничиваются друг от друга в зависимости от того, какую функцию (операцию) они выполняют в процессе правового регулирования.
К их числу относятся:
• общие — нормы, направленные на фиксирование в обобщенном виде определенных элементов регулируемых отношений;
• дефинитивные — нормы, направленные на закрепление в опре деленном виде признаков данной правовой категории;
• оперативные — нормы, роль которых в процессе регламентации общественных отношений выражается в отмене действующих нормативных положений или в распространении данных норм на новый круг общественных отношений, в пролонгации норм на новый срок и др.;
коллизионные — нормы, указывающие на нормы, которые должны быть применены в данном случае, т. е. предписания, регулирующие выбор между нормами;
• декларативные (нормы-принципы) — нормы, в которых сформулированы принципы, а также задачи данной совокупности юридических норм;
3) по характеру обязательности нормы подразделяются на императивные и диспозитивные.
Императивные нормы носят категорический характер, их требование не может быть изменено, например, соглашением сторон Они не допускают никак ого отклонения от своих требований Диспозитивные нормы предоставляют участникам отношений право путем соглашения определять круг и объем прав и обязанностей". И только в случае, если стороны сами не определили соглашением объем своих прав и обязанностей, в действие вступает предписание диспозитивной нормы. Диспозитивная норма, как видим восполняет пробелы в соглашении сторон;
4) по объему действия нормы права подразделяются на:
а) общие - регулируют определенный род отношений;
б) специальные – регулируют вид отношений данного рода;
в) исключительные – регулируют разновидность отношений внутри рода, но особым, даже противоположным способом, нежели общие нормы.
Специальные и исключительные нормы ограничивают сферу действия общих норм.
Библиографический список
1. Российская Федерация. Конституция (1993).Конституция Российской Федерации [Текст]: [принята 12 декабря 1993 г.]// Российская газета. – 1993. – 25 декабря.
2. Российская Федерация. Законы. Налоговый кодекс Российской Федерации [Текст]: [федеральный закон от 31 июля 1998 г.]// Российская газета. – 1998. – 06 августа; Российская газета. – 2005. – 02 июля.
3. Российская Федерация. Законы. Гражданский кодекс Российской Федерации [Текст]: [федеральный закон: от 30 ноября 1994 г.]//Собрание законодательства Российской Федерации.- 1994.- № 32.-ст.3301.
4. Российская Федерация. Законы. О государственной регистрации юридических лиц и индивидуальных предпринимателей [Текст]: [федеральный закон: от 8 августа 2001 г.]//Собрание законодательства Российской Федерации.- 2001.-№ 33 (ч.1). – ст. 3431.
5. Российская Федерация. Высший Арбитражный суд. О некоторых вопросах применения части первой Налогового кодекса РФ [Текст]: [постановление Пленума Высшего Арбитражного Суда Российской Федерации: от 28 февраля 2001 г.] // Вестник Высшего Арбитражного суда РФ. – 2001.
6. Берман, Г. Дж. Западная традиция права: эпоха формирования [Текст]/ Г. Дж. Берман. – М., 1998. - С. 150.
7. Витрянский, В. Новое в правовом регулировании несостоятельности (банкротства) [Текст] / В. Витрянский // Хозяйство и право. – 2003. - № 1. – С.95 -161.
8. Гаухман, Л.Д. Преступления в сфере экономической деятельности [Текст] / Л.Д. Гаухман, С.В. Максимов. – М., 1998. – 166 с.
9. Глущенко, Е.В. Основы предпринимательства: Учебное пособие [Текст]/ Е.В. Глущенко, Ю.В. Тихонравов. – М., 1996. – 126
Приложение 1

Схема 1. Признаки нормы права.
Приложение 2


| По территориаль-
ным пределам действия
|
|
  Схема 2. Виды правовых норм (их классификация). Таблица 1. Основные концепции структуры правовой нормы

Таблица 2. Соотношение нормы права и статьи нормативного акта
| Согласно
трехэлементной
концепции
|
1
|
2
|
3
|
| В одной статье нормативного акта – одна норма права
|
В одной статье нормативного акта – две и более правовые нормы
|
В одной статье нормативного акта –одна или две части правовой нормы
(остальные - в других статьях подразумеваются, логически домысливаются)
|
| Согласно двухэлементной
концепции
|
В одной статье нормативного акта – одна норма права
|
В одной статье нормативного акта – две и более правовые нормы
|
|
|