ФЕДЕРАЛЬНОЕ АГЕНТСТВО ПО ОБРАЗОВАНИЮ
ВЛАДИВОСТОКСКИЙ ГОСУДАРСТВЕННЫЙ УНИВЕРСИТЕТ
ЭКОНОМИКИ И СЕРВИСА
ИНСТИТУТ СЕРВИСА, МОДЫ И ДИЗАЙНА
КАФЕДРА СЕРВИСА И МОДЫ
КУРСОВАЯ РАБОТА
По дисциплине «Технология создания имиджа»
Инструментарий анализа имиджа предприятия
ДВ-06-46766.001.000.КР
Владивосток 2010г.
Содержание
1 Теоретические основы формирования и поддержания имиджа предприятия
1.1 Подходы пониманию понятия имидж
1.2 Факторы, влияющие на формирование имиджа
1.3 Модели изучения имиджа
2. Методы анализа и измерения имиджа предприятия
2.1 Методы анализа внешнего имиджа
2.2 Методы анализа внутреннего имиджа
Заключение
Список использованных источников
Приложение А
Приложение Б
Приложение В
Введение
Понятие «имидж», как и большинство научных категорий, может трактоваться в широком и узком смысле. В широком смысле под имиджем понимается распространенное представление о совокупности естественных и специально сконструированных свойств объекта, в узком - он трактуется как сознательно сформированный образ объекта, наделяющий последнего дополнительными ценностями и дающий возможность продуцировать те впечатления об объекте, отношения к нему и его оценки, которые необходимы его создателю.
Имидж (от англ, image - образ, отражение) - целенаправленно сформированный образ какого-либо лица, организации, явления, предмета, выделяющий определенные ценностные характеристики, призванный оказать эмоционально-психологическое воздействие на кого-либо в целях популяризации, рекламы и т.п., что позволяет получать материальные и моральные преимущества, добиваться успеха.
В маркетинге также существует определение имиджа, согласно которому «имидж (image - образ, изображение, отражение в зеркале) - это образ, репутация, мнение широкой публики, потребителей и клиентов о престиже организации, ее продуктах и услугах, репутации руководителей». Кроме того, свои специфические особенности имеют имидж марки, имидж организации, имидж продукта. Имидж компании определяется как эмоционально окрашенный образ компании, часто сознательно сформированный, обладающий целенаправленно заданными характеристиками и призванный оказывать определенное психологическое воздействие на конкретные группы социума.
В условиях перехода российской экономики на путь отношений, подчиненных законам конкурентной борьбы, одним из основных инструментов улучшения рыночного положения компании является ее корпоративный имидж. Таким образом, появляется острая необходимость рассмотрения корпоративного имиджа не как абстракции, возникающей в сознании индивидуумов об отдельной коммерческой организации, а как эмпирически измеримой, целенаправленно формируемой категории. В отличие от западных стран, где комплексное и системное формирование имиджа фирмы имеет самостоятельное и весьма важное теоретическое и практическое значение, в социалистической системе знаний управления эта проблема практически не разрабатывалась и даже не упоминалась. Лишь организации, имевшие внешние контакты, были ориентированы на поддержание корпоративного имиджа. Таким образом, в данной работе акцентировано внимание на разработке методики формирования и поддержания положительного корпоративного имиджа российской организации.
Забиваем Сайты В ТОП КУВАЛДОЙ - Уникальные возможности от SeoHammer
Каждая ссылка анализируется по трем пакетам оценки: SEO, Трафик и SMM.
SeoHammer делает продвижение сайта прозрачным и простым занятием.
Ссылки, вечные ссылки, статьи, упоминания, пресс-релизы - используйте по максимуму потенциал SeoHammer для продвижения вашего сайта.
Что умеет делать SeoHammer
— Продвижение в один клик, интеллектуальный подбор запросов, покупка самых лучших ссылок с высокой степенью качества у лучших бирж ссылок.
— Регулярная проверка качества ссылок по более чем 100 показателям и ежедневный пересчет показателей качества проекта.
— Все известные форматы ссылок: арендные ссылки, вечные ссылки, публикации (упоминания, мнения, отзывы, статьи, пресс-релизы).
— SeoHammer покажет, где рост или падение, а также запросы, на которые нужно обратить внимание.
SeoHammer еще предоставляет технологию Буст, она ускоряет продвижение в десятки раз,
а первые результаты появляются уже в течение первых 7 дней.
Зарегистрироваться и Начать продвижение
В новых условиях при появлении и активной экспансии иностранных компаний на российский рынок, обладающих более мощным теоретическим, практическим и финансовым потенциалом, отечественным организациям стоит огромных сил и затрат создание положительного имиджа, способствующего привлечению интереса клиентуры и завоеванию максимально возможной доли рынка, что обуславливает крайнюю необходимость систематизации знаний в данной области, научной разработки и обоснования вопроса создания положительного образа компании в общественном мнении.
Актуальность темы исследования обусловлена также тем, что имидж фирмы является фактором, влияющим на ее конкурентоспособность; маркетинговую позицию; стоимость акций; ценообразование и имидж ее продукции; привлекательность компании как работодателя; качество клиентуры и партнеров, т.е. практически на все сферы жизнедеятельности компании.
Цель курсовой работы – изучение методов исследования имиджа предприятия.
Конкретные задачи исследования:
- проанализировать и определить понятие имиджа фирмы;
- оценить воздействие внутренних и внешних факторов, влияющих на восприятие имиджа компании;
- изучить методики анализа имиджа предприятия как внешнего, так и внутреннего.
Проблемы изучения имиджа организаций, выбора методик и стратегий создания позитивного корпоративного имиджа рассматриваются в работах многих российских авторов (М.В. Томилова, В.М. Шепель, Г.Г. Почепцов и др.).
Структура данного исследования состоит из введения, двух глав, заключения и списка использованной литературы.
1
Теоретические основы формирования и поддержания имиджа предприятия
1.1 Подходы пониманию понятия имидж
В общественном сознании все более закрепляется представление об имидже как об определенной ценности, от которой зависит успешность деятельности любой организации. Это понятие активно используется в средствах массовой информации, в системе маркетинга, рекламы и связей с общественностью. Имидж относят к таким социальным реальностям, как человек, группа людей или организация (например, имидж артиста, членов правительства, страны) и результатам их деятельности (взглядам, теориям и т.д.). Понятие имиджа имеет ряд близких по значению слов: мнение, рейтинг, репутация, образ, отношение, известность, слава, популярность, престиж, авторитет и т.п.
Сервис онлайн-записи на собственном Telegram-боте
Попробуйте сервис онлайн-записи VisitTime на основе вашего собственного Telegram-бота:
— Разгрузит мастера, специалиста или компанию;
— Позволит гибко управлять расписанием и загрузкой;
— Разошлет оповещения о новых услугах или акциях;
— Позволит принять оплату на карту/кошелек/счет;
— Позволит записываться на групповые и персональные посещения;
— Поможет получить от клиента отзывы о визите к вам;
— Включает в себя сервис чаевых.
Для новых пользователей первый месяц бесплатно.
Зарегистрироваться в сервисе
Проблема имиджа в западных странах (главным образом в США) становится актуальной с 1950-х годов. В 60-х годах XX столетия в Америке и Европе отмечен рост числа исторических, социологических, философских и психологических исследований имиджа. В отечественной науке до конца 80-х годов, близкие по направленности исследования проводились в рамках психологии пропаганды, массовых коммуникаций, социального познания. Большой размах получило изучение индивидуального и общественного сознания. В целом, отечественная научная мысль имеет значительную базу для плодотворного исследования не новой для нас, но ставшей актуальной проблематики имиджа.
В научное употребление понятие имидж было введено только в начале 60-х годов ХХ столетия. Имидж происходит от латинского слова imago - образ, которое связано с другой лексемой - imitari, т.е. имитировать. Толковый словарь Вебстера дает следующее определение этого понятия: имидж - искусственная имитация или подача внешней формы определенного объекта, особенно личности. Он является мысленным представлением о человеке, товаре или институте, направленно формируемым в общественном сознании с помощью паблисити, рекламы или пропаганды [12, с 35].
Другие исследователи утверждают, что термин "имидж" имеет англоязычные корни и наиболее часто употребляется для определения того образа, который конструируется, создается с целью вызвать желаемые изменения в сознании и поведении людей, оказать на них определенное социально-психологическое воздействие.
Существует имидж личности (в политике, шоу-бизнесе), имидж компании, организации, имидж города [4], региона.
С точки зрения социологии, имидж - это мнимое положение человека относительно других. В определенной мере имидж близок понятию социальный стереотип. Правда, стереотип чаще формируется стихийно.
Анализ более 20 определений имиджа в современной научной литературеhttp://www.effcon.ru/im_res.htm - _edn4#_edn4
, позволил выделить несколько основных подходов к пониманию сущности имиджа. Перевод слова «image» как изображение, вероятно, послужил основанием для интуитивного понимания имиджа как наглядного, зрительно выраженного явления. Признавая важность зрительного образа объекта имиджа, следует учесть и то, что социальные и социально-психологические характеристики объекта имиджа не визуальны. Поэтому представляется недостаточным при определении имиджа опираться лишь на визуальные характеристики.
Другой взгляд на сущность имиджа состоит в акцентировании его символического характера. Роль символизации в ходе формирования имиджа несомненна, однако, если смотреть с позиции того же символического интеракционизма, все социальное поведение человека заключается в производстве и оперировании символами. Картины мира организуются с помощью символов и «человеческие существа живут одновременно в двух средах – естественном окружении… и окружении символическом». Очевидно, что констатации лишь символической природы имиджа для его определения недостаточно.
Отнесение имиджа к феномену влияния исторически является одним из первых подходов к его пониманию. В данном контексте имидж представлен как способ психологического воздействия на мотивацию поведения, как механизм управления массовым и индивидуальным сознанием. Ряд отечественных исследователей рассматривают имидж как «влияние, подчинение воли одного человека воле другого», другие представляют его как социальное программирование духовной жизни и поведения субъектов. Несомненно, «влиятельный» характер имиджа следует учесть при определении его сущности, избегая, однако, сведения этой сущности к собственно влиянию или авторитету.
Представим основные определения имиджа в таблице 1.
Таблица 1 – Основные определения имиджа
| Автор |
Определение |
| Феофанов О. [18, с 95] |
имидж - образ, наделяющий явление характеристиками, лежащими за пределами его реальной сущности, за пределами той качественной определенности, которая раскрывается в практике непосредственного взаимодействия |
| Косолапов Н. А. [7, с 200] |
имидж - это искусственно созданный в глазах широкой публики образ, не имеющий ничего общего с истинной натурой |
| Шепель В. [21, с 142-143] |
Имидж - это облик, то есть та форма жизнепроявления, благодаря которой «на люди» выставляются сильнодействующие характеристики |
| Томилова М.В. [18, с 5-17] |
имидж есть целостное восприятие (понимание и оценка) организации различными группами общественности, формирующееся на основе хранящейся в их памяти информации о различных сторонах деятельности организации |
| Почепцов Г. Г. [13] |
наиболее экономный способ порождения и распознавания сложной социальной действительности; как результат обработки информации; как свернутый текст; как коммуникативную единицу, посредством которой можно работать с массовым сознанием. |
| по А.П. Федоркиной, Р.Ф. Ромашкиной |
это символическое преломление моего «Я» в сознании окружающих. |
Следует отметить, что большинство исследователей определяют имидж через понятие психического образа, формирующегося в массовом сознании. Понятие “образ” используется в психологии для описания отражения объективного мира. По мнению А.Н. Леонтьева, «...проблема восприятия должна быть поставлена и разрабатываться как проблема психологии образа мира»
[10]. Как результат психических познавательных процессов, “выступающий либо в сенсорной, либо в идеализированной форме”, образ является одним из базовых понятий и в общей и в социальной психологии. Отражаемые явления и предметы входят в содержание образа. Образ не есть моментальный снимок действительности. Это, по мнению Н.Д. Заваловой, Б.Ф. Ломова, В.А. Пономаренко, — сложный, динамичный, “развертывающийся во времени процесс, в ходе которого отражение становится все более и более адекватным отражаемому предмету” . При этом отмечается активность образа: процесс построения и функционирования образа может быть рассмотрен как особый вид деятельности.
Таким образом, сопоставив все определения и формулировки можно прийти к выводу, что имидж организации - это целенаправленно формулируемый образ организации, имеющий характер стереотипа, совокупность ассоциаций и впечатлений о ней, который складывается в массовом сознании людей и связан с конкретным представлением.
Роль, которую играет положительный имидж в деятельности фирмы, может быть рассмотрена через его функции (рис. 1).
Рисунок 1 – Основные функции имиджа
Гарантирующая функция — заключается в том, что положительный имидж служит своего рода гарантией для покупателей того, что продукты фирмы обладают определённым уровнем потребительского качества, а по отношению к инвесторам и поставщикам имидж выступает гарантией того, что их деловые контакты с фирмой не обернутся возможными для них потерями.
Поддерживающая функция — заключается в том, что положительный имидж фирмы вызывает поддержку новых продуктов фирмы со стороны потенциальных распространителей, дилеров и дистрибьюторов.
Аттрактивная (привлекающая) функция — положительный имидж действует подобно магниту, привлекая к фирме на более выгодных для неё условиях работников, инвестиции, новых покупателей.
Психологическая функция — проявляется в том, что положительный имидж фирмы снижает риск морального разочарования в товарах ПС покупателями, увеличивает удовлетворение, которое сотрудники фирмы получают от работы через чувство принадлежности к ней. Имидж придает дополнительную психологическую ценность продуктам (например, доверие) и услугам фирмы, например, когда трудно оценить качество услуги, то у компании с положительным имиджем оно будет считаться более высоким.
Предупреждающая функция — проявляется в том, что положительный имидж является предупреждающим сигналом для потенциальных конкурентов, рассчитывающих потеснить ПС с занимаемой ею рыночной доли.
Дифференцирующая функция — заключается в том, что имидж выделяет ПС среди остальных, в том числе, благодаря фирменному стилю, наличие которого, является обязательным условием в формировании положительного имиджа.
1.2 Факторы, влияющие на формирование имиджа
Каждое предприятие имеет свой образ в сознании других участников рынка, независимо от того, осознает оно это или нет. Имидж предприятия — это результат взаимодействия большого числа факторов, часть из которых предприятие может контролировать, большинство же факторов контролю не поддается, но на них можно попытаться каким-то образом влиять.
Не все руководители осознают необходимость иметь хороший имидж предприятия и считают полезным тратить деньги на рекламу предприятия. Отношение к имиджу и рекламе неодинаково в разных странах. Так, в США 130 из 150 самых больших предприятий заказывают рекламу предприятия, в Великобритании 50 из 150 [1], в России — еще меньше предприятий заботится о создании своего имиджа.
Образ предприятия, его имидж — это восприятие индивидуальности данного предприятия, осознание его специфических черт, особенностей. Как люди выражают свою индивидуальность через одежду, которую они носят, автомобили, на которых они ездят, работу, которую они выбирают, районы, в которых они живут, так и предприятия выражают свою индивидуальность через предлагаемые товары и услуги, отношение к своим работниками, через свое название и фирменные знаки, качество обслуживания.
Различные авторы выделяют разнообразные факторы имиджа, но в чем-то они схожи, рассмотрим наиболее часто выделяемые факторы имиджа.
Факторы, влияющие на имидж компании достаточно разнообразны. Они делятся на две большие группы: факторы внешнего имиджа компании и факторы внутреннего имиджа компании [1, с. 12; 4; 5].
Факторы имиджа выделенные Е. А. Блажновым:
- корпоративная философия;
- история-легенда компании;
- внешний облик корпорации;
- корпоративная культура;
- развитие отношений с обществом.
Можно сказать, что Е.А Блажнов выделил общие факторы имиджа, характерные для большой корпорации.
Алешина И.В. выделяет 8 факторов корпоративного имиджа, показанного на рис. 2.
Факторы, влияющие на имидж корпорации, по мнению автора, могут изменяться: госструктуры, регулирующие деятельность отраслей, разборчивые потребители, широкая российская или деловая международная общественность по разному влияют на организацию и ее имидж.

Рисунок 2 - Факторы корпоративного имиджа по И. В. Алешиной
Позитивный имидж повышает конкурентоспособность коммерческого предприятия на рынке за счет привлечения потребителей и партнеров и облегчения доступа к ресурсам (финансовым, информационным, человеческим, материальным). «Добрая слава» предприятия повышает его «рыночную силу», поскольку сопротивление действию последней на рынке со стороны различных контактных групп в таком случае уменьшается.
Специфичность имиджа как атрибута предприятия проявляется в том, что он существует вне зависимости от усилий самого предприятия (он есть, даже если и не разрабатывается специально, вопрос только — какой) и, следовательно, нуждается в постоянной оценке и коррекции.
Имидж формируется по-разному для различных групп общественности, поскольку желаемое поведение этих групп в отношении предприятия может различаться. Иначе говоря, одно и то же предприятие может по-разному восприниматься потребителями, инвесторами, госструктурами, местной и международной общественностью. Например, для широкой национальной общественности предпочтительна гражданская позиция предприятия. Для партнеров важны надежность и конструктивность. Кроме того, существует представление персонала о своем предприятии и его руководстве. Таким образом, можно отметить, что предприятие имеет несколько имиджей: для каждой группы общественности — свой. Синтез представлений о предприятии, присущих различным группам общественности, создает более общее и емкое представление о предприятии, называемое его корпоративным имиджем.
Предлагаемая структура корпоративного имиджа предприятия представлена на рисунке 3.
Рисунок 3[1]
Факторы имиджа
Рисунок 3 – Структура корпоративного имиджа
Рассмотрим подробнее каждую группу факторов.
1. Факторы, влияющие на имидж, формируемые в глазах потребителя это:
- фирменный стиль организации;
- система стимулирования сбыта;
- соотношение «цена-качество»;
- обслуживание персонала;
- ассортимент продукции;
- интерьер торгового зала;
- известность торговой марки;
- послепродажное обслуживание.
Потребители чувствуют имидж компании, очень важно, чтобы человеку нравился фирменный стиль организации, чтобы цена соответствовала качеству товара, чтобы были различные акции и скидки, чтобы персонал был доброжелательным и вежливым.
Также важен ассортимент продукции, у покупателя всегда должен быть выбор, интерьер должен соответствовать фирменному стилю и быть выдержанным в определенной гамме. Также на мнение потребителей влияет известность торговой марки – если несколько знакомых отозвались о данной компании как о известной, положительной, с прекрасным обслуживанием, человек обязательно сходит посмотреть и проверить на практике данные утверждения. Послепродажное обслуживание, такое как гарантийный срок также важно для потребителя, необходимо не только обещать гарантийное обслуживание, но и выполнять его. Когда компания обещает гарантийное обслуживание, но не хочет выполнять его, то мнение потребителя о компании ухудшается.
2. Факторы, формирующие образ предприятия в среде бизнес сообщества, это:
- лояльности предприятия к партнерам;
- уровень надежность предприятия;
- информационная открытость предприятия;
- известность торговой марки.
Бизнес имидж формируется в процессе работы компании с поставщиками, дилерами и другими партнерами. Здесь необходимо формировать ответственность перед партнерами, а также уважение к партнерам.
3. Факторы, формирующие внешний имидж предприятия в социальной сфере это:
- проводимые предприятием социальных акции: участие в спонсорстве, поддержка общественных движений, участие в решении проблем экологии, здравоохранения;
- информационной открытости предприятия;
- соблюдения экологических стандартов.
Социальные факторы имиджа предприятия говорят о его пользе для общества, то есть предприятию необходимо формировать свой имидж в соответствии с социальными нуждами.
4. Факторы, формирующие имидж фирмы среди государственных органов, это:
- значимость продукции предприятия для региона;
- предприятия в социальных программах;
- участие законопослушность предприятия;
- открытость предприятия к неформальным контактам.
5. Факторы, формирующие внутренний имидж среди персонала, это:
- уровень лояльности руководства к персоналу;
- уровень информационной открытости руководства;
- предоставляемые социальные гарантии;
- возможность карьерного роста;
- система заработной платы и морального стимулирования;
- уровень престижности предприятия;
- моральная атмосфера предприятия [2].
Уникальность имиджа фирмы может быть достигнута путем применения самых различных элементов: классный графический дизайн, подбор запоминающегося визуального ряда, выбор нестандартных материалов и применение редко встречающихся технологий изготовления рекламной продукции на основе фирменного стиля. Иногда в профессионально разработанном фирменном стиле присутствует один, а иногда все из вышеперечисленных пунктов. Но всегда этот стиль должен наилучшим образом подходить именно для данной компании [2].
Таким образом, факторы, формирующие имидж предприятия достаточно обширны. Факторы, формирующие общий имидж предприятия – это имидж потребителей, бизнес имидж, социальный имидж, имидж у государственных органов, имидж персонала.
С целью оценки и формирования позитивного корпоративного имиджа предприятия можно выделить также «зеркальный» имидж — представление руководства предприятия об имидже предприятия.
Поскольку инициация и ресурсное обеспечение работ по формированию позитивного имиджа предприятия зависят прежде всего от руководства, то стратегической задачей является сближение «зеркального» имиджа предприятия с его реальным имиджем, и далее — превращение последнего в позитивный имидж, усиливающий рыночную силу предприятия.
Методика формирования корпоративного имиджа предприятия может быть представлена следующей последовательностью шагов:
1. Анализ маркетинговой среды предприятия и выделение целевых (наиболее важных для его деятельности) групп общественности.
2. Формирование набора наиболее существенных имиджеобразующих факторов для каждой из целевых групп общественности.
3. Разработка желаемого образа предприятия (с точки зрения установленных стратегических целей) для каждой целевой группы общественности.
4. Оценка состояния имиджа предприятия в каждой из целевых групп общественности.
5. Разработка и реализация плана мероприятий по формированию позитивного имиджа предприятия в сознании целевых групп.
6. Контроль достигаемых результатов и коррекция (при необходимости) плана.
1.3 Модели изучения имиджа
В настоящее время особое внимание уделяется корпоративному имиджу, т.е. имиджу организации в целом, объединяющему ее престиж, репутацию, успехи и стабильность. Он призван:
· выразить индивидуальность – миссию, притязания как основу корпоративной идентичности при восприятии и измерении в конкурентной среде свойств различных организаций;
· увеличить известность, знание, понимание и интерес общественности к организации, способствуя репутации;
· развивать ассоциации с позитивными характеристиками деятельности организации, гарантирующими качество, надежность и ответственность;
· объединять занятых в организации, ее подразделениях и формировать корпоративный, командный дух.
К понятию корпоративного имиджа близко понятие «репутация» (англ. repute – общее мнение), означающее «доброе имя», оценку, мнение окружающих. Имидж от репутации отличается тем, что он больше поддается искусственному построению, в его восприятии значительную роль играет эмоциональная составляющая мыслительного процесса. Репутация нарабатывается годами, конкретными делами и фактами. Но ее также быстро можно испортить, нанести ущерб.
· Структура имиджа организации наиболее детально раскрыта в статье М.В. Томиловой «Модель имиджа организации» (рис.4).

Рисунок 1 - Структура имиджа организации
Данная структура корпоративного имиджа разработана для коммерческих организаций.
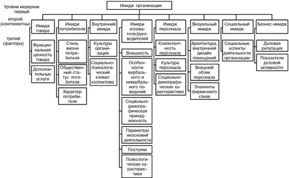
Российские специалисты в области политического и бизнес-PR Э.В. Кондратьев и Р.Н. Абрамов приводят удобную эмпирическую модель структуры корпоративного имиджа, которая пригодна для его анализа и/или последующего конструирования [13]. Структуру имиджа организации составляют представления потребителей, клиентов, персонала самой организации и т.д. относительно организации, которые условно можно разделить на восемь групп (компонент):
1. Имидж товара (услуги). Имидж товара составляют представления потребителей относительно уникальных характеристик, которыми, по их мнению, обладает товар. Характеристики товара:
Функциональная ценность товара - основная выгода или услуга, которую обеспечивает товар.
Дополнительные услуги (атрибуты). то, что обеспечивает товару отличительные свойства: 1)необходимые атрибуты: название, дизайн, упаковка, качество, набор свойств; 2)подкрепляющие атрибуты: условия платежей, послепродажное обслуживание, гарантия, доставка, установка [20].
2. Внутренний имидж организации. Под внутренним имиджем организации понимают представления персонала о своей организации. Персонал при этом рассматривается не только как фактор конкурентоспособности организации, одна из ключевых групп
общественности, но и как важный источник информации об организации для внешних аудиторий. Основными детерминантами внутреннего имиджа являются культура организации и социально-психологический климат.
Культура организации. Управление персоналом в организации носит многоуровневый характер. Каждый уровень включает в себя ряд систем.
Первый уровень. уровень социальной адаптации . включает системы подбора и обучения персонала, способствующие быстрому усвоению культуры организации, а также форм предметной деятельности (способов выполнения профессиональных обязанностей). В случае успешной адаптации новые работники становятся носителями культуры организации и в последующем передают ее новому поколению.
Второй уровень структуры управления персоналом может быть назван уровнем отношений, так как его составляют система власти, или отношений руководства и подчинения; система внутренних коммуникаций, опосредующих отношения между руководителями и подчиненными, а также между работниками; и система взаимодействия (отношений) с внешней средой.
И третий уровень - уровень мотивации, включает систему аттестаций. оценки работы персонала на основании принятых в организации критериев; систему вознаграждений; систему социальных трансферов (трудовых и социальных льгот); систему идентификации. Последняя имеет особое значение, так как идентификация работника со своей организацией означает, что личные цели и ценности работника совпадают с целями и ценностями организации, работник предан организации и испытывает чувство причастности к общему делу. Человек, разделяющий цели и ценности организации, при выполнении работы руководствуется собственной мотивацией, не требующей дополнительного стимулирования. Такой результат во многом достигается благодаря культивированию внешних признаков принадлежности к организации (элементов фирменного стиля, объектом которых может стать униформа), а также ряда других символов организации, таких как гимн, корпоративная легенда, основатель организации и т.д. [12].
Культура как интегрированное представление о нормах и ценностях, принятых в организации наполняет каждую систему определенным содержанием, особенности которого определяют отношение персонала фирмы. Системы, являясь продуктом культуры организации, в свою очередь воспроизводят или поддерживают ее, а потому могут быть названы элементами культуры организации [15].
Социально-психологический климат в организации. Социально-психологический климат - это социально-психологическое состояние коллектива, результат совместной деятельности людей, их межличностных отношений, детерминированных не столько объективными условиями, сколько субъективной потребностью людей в общении, и ее удовлетворением. Другими словами, социально-психологический климат организации можно рассматривать как удовлетворенность/ неудовлетворенность членов организации межличностными отношениями, которая проявляется в таких групповых эффектах, как настроение и мнение коллектива, индивидуальное самочувствие и оценка условий жизни и работы личности в коллективе [6].
3. Имидж основателя или основных руководителей организации.
Имидж основателя или основных руководителей (речь идет об индивидуальном имидже каждого руководителя) включает представления о намерениях, мотивах, способностях, установках, ценностных ориентациях и психологических характеристиках основателя (руководителей) на основе восприятия открытых для наблюдения характеристик, таких как внешность, социально-демографическая принадлежность, особенности вербального и невербального поведения, поступки и параметры не основной деятельности, или точнее контекст, в котором действует (ют) основатель (руководители) организации.
Внешность. Внешность является наиболее открытой для наблюдения характеристикой руководителя, не требующей для своего опознания длительного времени, представляет собой один из источников невербальной информации о нем.
4. Имидж персонала. Имидж персонала - собирательный обобщенный
образ персонала, раскрывающий наиболее характерные для него черты. Имидж персонала формируется, прежде всего, на основе прямого контакта с работниками организации потребителей, представителей контактных аудиторий и др. субъектов рынка. При этом каждый работник может рассматриваться как .лицо. организации, по которому судят о персонале в целом [20].
5. Визуальный имидж организации. Визуальный имидж организации. представления об организации, субстратом которых являются зрительные ощущения, фиксирующие информацию об интерьере и экстерьере офиса, торговых и демонстрационных залах, внешнем облике персонала, а также фирменной символике (элементах фирменного стиля).
На визуальный имидж организации оказывают влияние индивидуальные (эстетический вкус), психологические и этнические (символика цвета в различных национальных культурах) особенности восприятия предметов, в том числе одежды, помещений и их оформления. Кроме того, визуальный имидж организации находится под воздействием социальных факторов, таких как мода, мнение значимых других.
6. Социальный имидж организации. Социальный имидж организации - представления широкой общественности о социальных целях и роли организации в экономической, социальной и культурной жизни общества.
Социальный имидж формируется посредством информирования общественности о социальных аспектах деятельности организации, таких как спонсорство, меценатство, поддержка общественных движений, участие в решении проблем экологии, занятости, здравоохранения и т.д., содействие конкретным лицам.
7. Бизнес-имидж организации. Бизнес-имидж организации - представления об организации как субъекте определенной деятельности. В качестве основных детерминант бизнес-имиджа предпринимательских организаций выступают деловая репутация, или добросовестность/недобросовестность (соблюдение этических норм бизнеса) в осуществлении предпринимательской деятельности, а также деловая активность организации, индикаторами которой являются: объем продаж; относительная доля рынка; инновационность технологии и степень ее освоения; патентная защита; разнообразие товаров; гибкость ценовой политики; доступ к сбытовым сетям.
2. Методы анализа и измерения имиджа предприятия
2.1 Методы анализа внешнего имиджа
В исследованиях, направленных на изучение имиджевых характеристик, используется, как правило, комбинация количественных и качественных методов. Применение только одного метода не позволяет рассмотреть объект целостно, то есть, выявить и определить значимость и взаимосвязь эмоциональных характеристик.
Качественные методы представлены следующими группами:
1. фокусированные групповые интервью (фокус-группы).
2. индивидуальные слабоструктурированные (глубинные) интервью, в т.ч. проективные методики.
Качественные методы ориентированы на выявление глубинных, неосознаваемых характеристик сознания индивидов. То есть, основное предназначение качественных методов – определение символического ряда, вербализация образов, чувств и эмоций, выявление мотивов, взаимосвязи эмоционального и логического.
Качественные методы в исследованиях имиджа чаще всего используются в первоначальной стадии, их основная цель – создать описательную базу и шкалы для дальнейшей количественной оценки, построить гипотезы для дальнейшей проверки. Эти методы необходимы тогда, когда у исследователей нет никаких изначальных данных об объекте или гипотез.
Рассмотрим примеры некоторых качественных методов.
Первый из методов конструирующий - респондентов просят создать что-либо (вербально или невербально). - модифицированный ТАТ (Тематический Апперцепционный Тест, созданный психологом Мюррейем) применяется с целью изучения глубинных мотивов поведения потребителей в той или иной ситуации, а также для исследования имиджа марки или продукта, сложившегося в глазах потребителя. Респондентам показывают картинки, на которых изображена какая-либо ситуация (например, ситуация покупки), и просят рассказать о том, что думают и чувствуют герои этой картинки, а также что случилось с ними до той ситуации, что изображена на картинке, и после.
Вторая методика – ранжирование.
Методика имеет множество модификаций. Например, респондентам раздают списки характеристик исследуемого продукта или рекламы и просят выбрать те характеристики, которые наиболее ему/ей соответствуют; или просят проранжировать характеристики по какому-либо признаку (например, по степени важности).
Ранжирование (choice-ordering) относят к проективным методикам, хотя по всем своим характеристикам – это разновидность количественного метода, только используемая на малых группах. Специфика проективных методик – это работа с подсознанием индивида для формирования ассоциативного поля, то есть, поиск нестандартизованных ответов. Ранжирование – это всегда работа с уже имеющимися мнениями, проанализированными и выбранными исследователем, а конструкция новых.
Проективные методики позволяют «обмануть» сознание человека и обойти психологическую защиту.
o Потребители часто стесняются отрицательно отзываться об исследуемом продукте, так как подсознательно не хотят обижать модератора.
o Часто материальная неспособность приобрести какой-либо продукт или услугу является причиной отрицательного отношения потребителей к этому продукту или услуге. Поэтому при обсуждении с помощью прямых вопросов модератор не сможет получить информацию о реальном отношении потребителей.
o Обсуждение интимных проблем, связанных со здоровьем, сексуальной жизнью.
o В некоторых случаях респонденты не могут вербализовать мотивы собственного поведения, так как не осознают их.
o Иногда отрицательное отношение к стране-производителю исследуемого продукта мешает выяснить особенности восприятия самого продукта.
o Респонденты не склонные спорить и отстаивать свою точку зрения, скорее всего, будут подсознательно стремиться согласиться с большинством.
Количественные методы в исследовании имиджа сводятся к интервью и анкетированию. Среди методик можно назвать International Corporate Reputation Report; Построение семантических профилей имиджа организации, осуществленное по результатам «шкалирования» дескрипторов.
Количественные методы применяются для оценки значимости качественных характеристик. Характеристики объекта (эмоционально-символический ряд) могут быть получены как в ходе предварительно проведенных качественных исследований, так и могут быть уже составлены ранее и предоставлены исследователю для проверки адекватности или выявлению динамики восприятия.
Количественные методы в изучении имиджа позволяют получить:
- ассоциативный профиль (товара, услуги, фирмы)
- превалирующие характеристики в ассоциативном восприятии объекта·
- динамику показателей имиджа
- ранжирование мотивов выбора (товара, услуги, фирмы) или стимульных ситуаций
- карты позиционирования изучаемого объекта.
Еще один метод, позволяющий оценить имидж компании – анализ вторичной информации, или анализ публикаций в СМИ.
1. контент-анализ.
Методика семантического частотного анализа, разработанная на базе психолингвистического метода ключевых слов.
2. интент-анализ СМИ Исследования, позволяющие раскрыть скрытый подтекст выступлений, недоступный при других формах анализа.
Анализ публикаций помогает решить следующие задачи:
- определение символьного и эмоционального поля, формируемого вокруг фирмы, товара, услуги
- отслеживание направленности фона информационных сообщений и его динамика (например, в ходе предвыборных компаний политических партий, при реализации объектов строительства общегородского значения или при выводе на рынок новой услуги или товара)
- отслеживание приёмов и эмоциональных посылов, используемых фирмами для формирования своего имиджа, для стимулирования своих клиентов или для «очернения» конкурентов.
2.2 Методы анализа внутреннего имиджа
Проблема, связанная с имиджем организации, фирмы и т.п., может быть рассмотрена в двух аспектах: в анализе имиджа одной организации, в том числе его положительной или отрицательной стороны, либо в сравнительно-сопоставительном анализе имиджа нескольких предприятий, выпускающих какую-либо схожую продукцию или реализующие ее.
При исследовании имиджа одного предприятия следует обратить внимание на то обстоятельство, что имидж организации - явление сложное и многостороннее, и для анализа необходимо рассмотреть внешний и внутренний аспекты имиджа.
Внешний имидж организации ориентирован на восприятие компании со стороны внешней аудиторией. В данном аспекте целесообразно определить, как компания позиционирует себя на рынке (при помощи опроса руководителей, партнеров по бизнесу, потребителей).
В отличие от внешнего имиджа, внутренний имидж предприятия предполагает преимущественно анализ следующих его слагаемых:
· имиджа руководителя и стиля управления;
·психологического климата организации;
·корпоративной культуры
Для анализа имиджа руководителя целесообразно воспользоваться психодиагностическими методиками, позволяющими оценить личность управленца с помощью самоанализа, а также на основе мнения подчиненных. В данном случае наиболее полезны следующие методики:
- Методика самооценки личности С.А. Будасси
- Методика В. П. Захарова «Методика определения стиля руководства трудовым коллективом».
- Методика оценки психологической атмосферы в коллективе А. Фидлера.
Каждый руководитель стремится к повышению эффективности своей управленческой деятельности и укреплению авторитета. Поэтому он заинтересован в получении такой информации, которая дала бы ему возможность узнать свои особенности в сравнении с другими, более эффективно использовать свои положительные качества и нейтрализовать cвои отрицательные, если таковые имеются.
Информацию подобного рода позволяют получить методы психологического исследования личности и, в первую очередь, психодиагностические тесты. Однако руководители весьма неохотно идут на тестирование даже к специалисту, не говоря уже о менеджере по персоналу.
Любой руководитель фирмы, даже опытный и пользующийся заслуженным уважением, очень болезненно относится к своему авторитету и поэтому стремится избежать таких ситуаций, в которых может проявиться его несоответствие занимаемому положению. Психологическая диагностика для руководителя фирмы – явление неизведанное и поэтому вызывающе беспокойство и неуверенность в себе. Эта неуверенность не может компенсироваться никакими успехами в руководстве. Руководитель готов подвергнуться любым испытаниям, касающимся его деловых качеств, но не готов раскрыть свои личностные особенности. Он опасается того, что информация может стать достоянием других лиц и предметом обсуждения его подчиненных, не всегда настроенных благожелательно. Именно поэтому психодиагностика вызывает у него внутреннее сопротивление, с которым необходимо, вероятнее всего, работать специалисту-психологу.
В то же время у руководителя существует потребность иметь объективную информацию о себе.
Разрешить это небольшое противоречие позволяет самооценка руководителя с помощью психодиагностических тестов. Самооценка, являясь источником информации, оказывает влияние на самосознание руководителя, способствует активизации мотивов самовоспитания и саморазвития, позволяет более целенаправленно вести коррекцию личностных качеств. Именно самооценка позволяет избавиться от чувства неизвестности и постепенно преодолеть психологический барьер по отношению к тестам.
Благодаря тестированию руководитель фирмы (группы) имеет возможность:
· сравнить себя, свои отдельные качества и личностные особенности с определенной шкалой, позволяющей определить степень расхождения его качеств с качествами "идеального" руководителя, с другими людьми, что даст ориентиры для самосовершенствования;
· выявить и более эффективно применять свои положительные качества, что формирует уверенность в себе;
· сформировать более адекватную самооценку своих способностей, специфики поведения, особенностей взаимоотношений с людьми;
· увидеть свои ошибки, выявить недостатки в своей деятельности, осознать их, определить пути преодоления.
Безусловно, полученные при тестировании результаты самооценки не являются "истиной в последней инстанции", а дают лишь общие примерные характеристики и ориентиры. Тем не менее они позволяют получить полезную информацию для самопознания, самоконтроля и коррекции поведения и деятельности руководителя.
Рассмотрим методику самооценки личности С.А. Будасси
Целью данной методики является выявление уровня самооценки испытуемого по заранее заданным качествам личности, выбор которых он осуществляет сам (Приложение А).
Респонденту зачитываются следующие инструкции:
1 этап: «Выберите из предложенного списка слов 20 качеств, которые на Ваш взгляд должны быть присущи идеальному человеку. Проставьте рядом с выбранными качествами галочки (во 2 колонке)».
2 этап: «Из выбранных 20 слов выберите наиболее неприятное для Вас. Поставьте напротив этого слова (в колонке «идеал») цифру 1. Далее из оставшихся 19 слов так же выберите наиболее неприятное качество и поставьте напротив этого слова цифру 2. И так далее…».
3 этап: «Из этих же 20 слов выберите качество, наименее характерное для Вас. И поставьте напротив этого качества в колонке «Реальное Я» цифру 1. Далее из оставшихся 19 слов так же выберите наименее характерное для Вас качество и поставьте напротив этого слова цифру 2. И так далее…».
Далее математическими методами, приведенными в Приложении А, производится обработка результатов исследования.
Далее для выделения личностных качеств руководителя возможно использование теста «Личные качества руководителя». Тест включает в себя 40 утверждений различной направленности, свое отношение к которым следует выразить. Далее математическими методами, приведенными в Приложении Б, производится обработка результатов исследования.
На заключительном этапе оценки имиджа руководителя и его влияния на трудовой коллектив работникам организации возможно использовать тестирование по методике В. П. Захарова «Методика определения стиля руководства трудовым коллективом». Данный тест включает в себя 13 групп вопросов, каждая из которых подразделяется на 3 утверждения, условно обозначаемых буквами а, b и с. Для того чтобы правильно ответить на вопросы, необходимо внимательно прочитать предложенный текст и из трех вариантов ответов-утверждений выбрать только один, наиболее соответствующий стилю руководства в вашем трудовом коллективе (Приложение В).
Коллектив – это высокоразвитая малая группа людей, отношения в которой строятся на позитивных нормах морали, обладает повышенной эффективностью в работе [15]. Эффективность работы коллектива во многом зависит от его социально-психологического климата (СПК).
Условия, в которых происходит взаимодействие членов рабочей группы, влияют на успешность их совместной деятельности, на удовлетворенность процессом и результатами труда [10]. В частности, к ним относят санитарно-гигиенические условия, в которых работают сотрудники: температурный режим, влажность, освещенность, просторность помещения, наличие удобного рабочего места и т.д. Огромное значение имеет и характер взаимоотношений в группе, доминирующее в ней настроение [7]. Для обозначения психологического состояния группы используются такие понятия как «социально-психологический климат», «психологическая атмосфера», «социальная атмосфера», «климат организации», «микроклимат» и др.
Благоприятный СПК характеризуют оптимизм, радость общения, доверие, чувство защищенности, безопасности и комфорта, взаимная поддержка, совершать ошибки без страха наказания и т.д. [9].
Неблагоприятный СПК характеризуют пессимизм, раздражительность, скука, высокая напряженность и конфликтность отношений в группе, неуверенность, боязнь ошибиться или произвести плохое впечатление.
Руководитель может целенаправленно регулировать характер отношений в группе и влиять на СПК. Для этого необходимо знать закономерности его формирования и осуществлять управленческую деятельность с учетом факторов, влияющих на СПК. А.Н. Леонтьев выделяет целый ряд факторов, определяющих социально-психологический климат в коллективе:
1) Глобальная макросреда: обстановка в обществе, совокупность
экономических, культурных, политических и др. условий.
2) Локальная макросреда, т.е. организация, в структуру которой входит
трудовой коллектив.
3) Физический микроклимат, санитарно-гигиенические условия труда.
4) Удовлетворенность работой.
5) Характер выполняемой деятельности.
6) Организация совместной деятельности.
7) Психологическая совместимость является важным фактором, влияющим на СПК.
В создании благоприятного социально-психологического климата на производстве велика роль непосредственного руководителя. Именно представители управления призваны самым активным образом участвовать в постоянном, устойчивом воспроизводстве таких психических состояний, как симпатия и притяжение, положительный эмоциональный фон общения, межличностная привлекательность, чувство сопереживания.
Таким образом, можно сделать вывод о том, что для анализа и измерения имиджа организации необходимо исследовать все его элементы, применяя различные методики. Выбор методики для анализа определяется в зависимости от вида исследуемого фактора, так для исследования внутреннего имиджа организации используются психологические методики, а для исследования внешнего – маркетинговые количественные и качественные методы.
Имидж фирмы – это символическое выражение представления о своеобразии и специфики (возможно уникальности фирмы) и её деятельности, а так же репутации фирмы в сформировавшемся общественном мнении.
Можно сказать, что у любой организации существует имидж вне зависимости от того, кто над ним работает, и работают ли над ним вообще. Если предприятие не будет проводить целенаправленных мероприятий по созданию имиджа, то он сложится у потребителей стихийно, и нет никакой гарантии, что он будет адекватным и благоприятным для фирмы. Формирование благоприятного имиджа для организации – процесс более выгодный и менее трудоемкий, чем исправление стихийно сформировавшегося неблагоприятного образа компании.
Приступая к созданию имиджа, необходимо выяснить, во-первых, род деятельности фирмы в настоящее время и в перспективе; во-вторых, чем товары (услуги) фирмы отличаются от товаров (услуг) конкурентов; в-третьих провести анализ ближайших конкурентов, выделить их недостатки и превратить их в свои преимущества.
Задачи имиджа:
· Повышение престижа фирмы, т.к. разработка фирменного стиля свидетельствует о внимании фирмы не только к вопросам производства.
· Повышение эффективности рекламы и различных мероприятий по продвижению товара. Облегчение введения на рынок новых товаров и услуг, т.к. фирме со сложившимся имиджем вывести товар на рынок легче, также происходит узнаваемость бренда (вспомним удачное перевоплощение Билайн или “оранжевую революцию”).
· Повышение конкурентоспособности фирмы, т.к. в условиях равного товара конкуренция ведется на уровне имиджей фирм.
В соответствии с целью данной работы были исследованы методы изучения имиджа организации:
- методы, позволяющие проанализировать имидж организации во внешней среде – методики анкетирования, сбора вторичной информации;
- методы, позволяющие оценить элементы имиджа внутри компании, в данном случае были рассмотрены различные психологические методики, позволяющие оценить атмосферу в компании, стиль руководства, корпоративную культуру.
1. Алешина И.В. Паблик рилейшнз для менеджеров. - М.: ИКФ ЭКСМОС, 2002. - 480 с.
2. Ахтямов Т.М., Шкардун В.Д. Оценка и формирование корпоративного имиджа предприятия // Маркетинг в России и за рубежом. - 2001. - №3.- С.12.;
3. Джи Б. Имидж фирмы. Планирование, формирование, продвижение. - СПб.: Питер, 2000. - 224 с.
4. Звездочкин, Ю. Ю. Имидж-система университета / Ю. Ю. Звездочкин, Б.Ю. Сербиновский; Южный федеральный ун-т. - Новочеркасск: ЮРГТУ (НПИ), 2009. - 266 с.
5. Зверинцев А.Б. Формирование имиджа. - СПб.: 2007. С. 193.
6. Имамбаев Н. Правильное формирование «правильной» организационной культуры // Управление компанией. . 2004.- №3- С. 54-56
7. Калигин Н. А. Принципы организационного управления. - М.: Финансы и статистика, 2003. - 266 с.
8. Косолапов Н.А. Политико-психологический анализ социально-территориальных систем. - М., 1994.
9. Красовский Ю.Д. Управление поведением в фирме. М.: Издательство «Инфра-М», 1997. 528 с.
10. Леонтьев А.Н. Психология руководителя. - М.: Издание «Наука», 1996. - 384 с.
11. Лесник А.Л., Смирнова М.Н. Перспективы Российской гостиничной индустрии: Москва на острие прорыва //5 звезд. - 2000. - №2 – С. 35.
12. Матыжев Г.О. Особенности печатных средств массовой информации как товара // Маркетинг в России и за рубежом . 2001. - №3. - С. 68-77.
13. Поцепцов Г.Г. Профессия: имиджмейкер. - СПб.: Алетейя, 2001. – 176 с.
14. Связи с общественностью: учеб. пособие для вузов / Э. В. Кондратьев, Р. Н. Абрамов; под общ. ред. С. Д. Резника.- 3-е изд.,.- М.: Академ. Проект, 2005. - 432 с.
15. Сейнер Р. Стили поведения менеджеров в конфликтных ситуациях // Вопросы теории и практики управления, 1994. - №3. - 367 с.
16. Словарь практического психолога / Сост. С.Ю Головин. . Минск: Харвест,1998. - 800с.
17. Титов С. А. Стратегия формирования и методы оценки имиджа предпринимательской структуры Дис. ... канд. экон. наук : 08.00.05 : - СПб, 2004. - 192 c. РГБ ОД, 61:02-8/206-X
18. Томилова, М.В. Модель имиджа организации / М.В. Томилова // Маркетинг в России и за рубежом. – 1998. - № 1. – С. 5-17.
19. Феофанов О.А. Стереотип и имидж в буржуазной пропаганде // Вопросы философии. - 1980. - № 6. - С.95.
20. Швальбе Х. Практика маркетинга для малых и средних предприятий. Пер. с нем. . М.: Республика, 1995. . 317с. – С. 69-70
21. Шепель В. Имиджелогия; секреты личного обаяния. - М., 1994. - С. 142-143.
Методика С.А. Будасси «Самооценка личности»
Бланк МСЛ
| Идеал |
Качества |
Реальное Я |
| Аккуратность |
| Беспечность |
| Вдумчивость |
| Вспыльчивость |
| Гордость |
| Грубость |
| Доброта |
| Жадность |
| Жизнерадостность |
| Завистливость |
| Застенчивость |
| Злопамятность |
| Искренность |
| Капризность |
| Легковерие |
| Мечтательность |
| Нежность |
| Непринужденность |
| Нерешительность |
| Несдержанность |
| Обидчивость |
| Осторожность |
| Педантичность |
| Подозрительность |
| Принципиальность |
| Высокомерие |
| Радушие |
| Развязность |
| Рассудочность |
| Решительность |
| Сдержанность |
| Стыдливость |
| Терпеливость |
| Трудолюбие |
| Трусость |
| Увлекаемость |
| Упорство |
| Уступчивость |
| Упрямство |
| Черствость |
| Честность |
| Чуткость |
| Эгоизм |
Обработка результатов методики самооценки
1. Найти значения d, d2
, Sd2
где d - разность номеров рангов. Внести в таблицу:
| № |
1. |
2. |
3. |
4. |
5. |
6. |
7. |
8. |
9. |
10. |
11. |
12. |
13. |
14. |
15. |
16. |
17. |
18. |
19. |
20. |
| d |
| d2
|
Sd2
=
2. По формуле Роджерса подсчитать коэффициент корреляции рангов:
r =1 - (6Sd2
/(n3
-n))
где d - разность номеров рангов, n - число рассматриваемых свойств (20).
Нормативы
Если r стремится к +1, то это указывает на завышенную самооценку;
Если r стремится к -1, то это указывает на заниженную самооценку;
При -0,5 < r< +0 ,5 - самооценка нормальная.
Личные качества руководителя
Для самооценки руководителя фирмы предлагается тест "Личные качества руководителя". Тест включает в себя 40 утверждений различной направленности, свое отношение к которым следует выразить, используя следующие варианты ответов:
– полностью согласен – 2 балла;
– частично согласен – 1 балл;
– не согласен – 0 баллов.
Утверждения:
1. Законы следует безоговорочно соблюдать.
2. Интересы коллектива выше личных.
3. Трудовые коллективы сейчас не обладают правом решать, что для них приемлемо и важно.
4. Выборы руководителей лишены смысла, поскольку в основном выбирают не тех, кого следует.
5. Следует препятствовать развитию неформальных движений в молодежной среде.
6. Государству необходим строжайший режим экономии во всех сферах, в том числе и в сфере бизнеса.
7. Работа в бизнесе – дело нечистое.
8. В политике очень трудно составить собственное мнение.
9. Лучше стараться все делать самому.
10. Не люблю, чтобы мне приказывали.
11. Критиковать можно в том случае, если можешь предложить лучший вариант.
12. Не следует чувствовать личной ответственности за решения своего руководства.
13. Я не могу делать того, что противоречит моим принципам.
14. Не следует выплачивать пособия по безработице, так как они не побуждают к труду.
15. Каждый должен идти своим путем и в ответственные моменты полагаться лишь на себя.
16. Следует всегда поддерживать и выполнять решения своего руководителя.
17. Современная политика – дело столь сложное и многогранное, что заниматься ею должны исключительно профессионалы.
18. Людям нужно кому-то подчиняться.
19. Я сторонник жесткого руководства, поскольку так легче воплощать в жизнь свои идеи.
20. Очевидные сомнения руководителя ослабляют коллектив.
21. Я всегда принимаю правильные решения.
22. Дети прежде всего должны уметь приспосабливаться.
23. Во имя интересов коллектива можно иногда пренебречь благополучием отдельных людей.
24. Предпочитаю, чтобы мне всегда и во всем указывали, что я должен делать.
25. Дети не должны критиковать поступки педагога.
26. Мне не нравится вседозволенность в чем бы то ни было.
27. В некоторых людях я сразу усматриваю лицемерие и коварство.
28. Возражать кому-либо – значит, создавать себе дополнительные трудности.
29. Никогда не нужно говорить о том, о чем не имеешь понятия.
30. Меня раздражает глупость других.
31. Я не люблю нести ответственность за кого-либо.
32. Я всегда приспосабливаюсь к окружающим.
33. С людьми, к которым не испытываешь симпатии, не обязательно вести себя вежливо.
34. Тунеядцев лучше всего изолировать от общества.
35. Учебное заведение должно учить учащихся послушанию.
36. Мне порой доставляет удовольствие сделать кому-либо неприятность.
37. Из принципа никому не даю в долг.
38. Мне порой трудно выразить свое мнение или мысль.
39. Мнение начальника всегда более весомо, чем мнение подчиненного.
40. Приятельские отношения между руководителем и подчиненными наносят вред воспитанию.
Результат теста определяется следующим образом.
1. Подсчитайте сумму баллов по пунктам 1 – 20. Запишите число. Это уровень вашей социальной нравственности.
2. Подсчитайте сумму баллов по пунктам 21 – 30. Запишите число. Это уровень вашей духовной зрелости.
3. Подсчитайте сумму баллов по пунктам 31 – 40. Запишите число. Это уровень вашей эмоциональной зрелости.
4. Сложите две последние величины. Это уровень вашего социального интеллекта.
5. Подсчитайте общую сумму баллов по пунктам 1 – 40. Она отражает ваш потенциал как лидера в больших коллективах и группах людей.
Дифференцированная оценка теста производится по следующей схеме.
1. Уровень социальной нравственности:
0 – 6 – низкий 22 – 26 – высокий
7 – 10 – средний 27 – 30 – средний
11 – 15 – самый высокий 31 – 34 – ниже среднего
16 – 21 – очень высокий 35 – 40 – низкий
2. Уровень духовной зрелости:
0 – 2 – низкий 11 – 13 – высокий
3 – 4 – средний 14 – 15 – средний
5 – 7 – самый высокий 16 – 17 – ниже среднего
8 – 10 – очень высокий 18 – 20 – низкий
3. Уровень эмоциональной зрелости:
0 – 1 – самый высокий
2 – 4 – очень высокий
5 – 8 – высокий
9 – 12 – средний
13 – 16 – ниже среднего
17 – 20 – низкий
4. Уровень социального интеллекта:
0 – 2 – средний 15 – 21 – высокий
3 – 4 – высокий 22 – 27 – средний
5 – 8 – самый высокий 28 – 33 – ниже среднего
9 – 14 – очень высокий 34 – 40 – низкий
5. Интегральная оценка качеств:
71 – 80 БАЛЛОВ. Вы относитесь к людям, которые обычно не вызывают симпатии у окружающих. Вы мало в чем разбираетесь, редко имеете собственное мнение, подчиняетесь строгому приказу. Вы, как правило, не чувствуете угрызений совести.
61 – 70 БАЛЛОВ. Вы один из тех, кто не все видит или слышит. Вам вовсе не хочется меняться, лучший путь – пусть все останется по-прежнему. Экспериментов не признаете и в принципе боитесь риска. Вы справедливы, но из-за преобладающего в вас консервативного начала многие ваши действия воспринимаются как несправедливые. Вам следовало бы больше интересоваться реалиями жизни и проблемами окружающих вас людей. Это принесло бы пользу и вам, и коллективу.
46 – 60 БАЛЛОВ. Вы – типичный "середняк". В ваших интересах нет устойчивых приоритетов. Все, что выходит за рамки стандарта, оцениваете критически и с оговорками. Обладаете интуицией и совестью, умеете четко формулировать и высказывать свое мнение. Вам неприятно: пристальное внимание со стороны других или принуждение, с другой стороны – вы всегда стремитесь договориться. Научившись отделять главное от второстепенного, вы вполне можете стать лидером.
15 – 45 БАЛЛОВ. Вы явный демократ, в полной мере обладающий чувством ответственности. Ваша нравственность и социальные интересы четко выражены. Вы стараетесь поддерживать новые начинания, ибо убеждены, что новое всегда более прогрессивно и никакой сложившийся порядок не может быть окончательным. Очень немногое принимаете безоговорочно, ибо вы неизменно критичны и отрицаете поспешность в принятии решений. Страстно защищаете свои идеи и трудно идете на компромисс. К сожалению, вы представляете меньшинство, но вы именно из тех людей, которые обладают качеством лидера.
0 – 14 БАЛЛОВ. Ваша ненадежность слишком очевидна. Если вам что-либо не нравится (а это случается часто) – вы раздражаетесь, и людям становится трудно с вами общаться. Вы добиваетесь своей цели непреклонно и энергично, вплоть до открытого сопротивления. По вашему убеждению, цель оправдывает средства. Нетерпеливость и явный недостаток объективности – ваше слабое место. Порой вами овладевает какая-нибудь идея, но ваша нетерпеливость мешает ее воплощению в жизнь.
Методика определения стиля руководства трудовым коллективом
Методика позволяет определить стиль руководства трудовым коллективом, была разработана В. П. Захаровым.
Инструкция
Данный тест включает в себя 13 групп вопросов, каждая из которых подразделяется на 3 утверждения, условно обозначаемых буквами а, b и с. Для того чтобы правильно ответить на вопросы, необходимо внимательно прочитать предложенный текст и из трех вариантов ответов-утверждений выбрать только один, наиболее соответствующий стилю руководства в вашем трудовом коллективе.
Текст теста
1. Ваше предприятие производит группу товаров, не пользующихся большим спросом у покупателей. Конкуренты разработали новую технологию производства этих же товаров, отличающихся высоким качеством, но требующих дополнительных капиталовложений. Как в данной ситуации поступит ваш руководящий начальник?
а) продолжит производство товаров не пользующихся спросом у покупателей;
b) издаст приказ о скорейшем внедрении в производство новых технологий;
с) потратит дополнительные средства на разработку собственных новых технологий, для того чтобы товары по своим качествам превосходили товары конкурентов.
2. Представьте себе, что вы работаете на автомобильном заводе. Один из ваших сотрудников недавно вернулся из командировки, целью которой было посещение выставки новинок автомобильного производства. Он предложил модернизировать одну из выпускаемых заводом моделей автомобиля.
Руководитель вашего завода:
а) примет активное участие в разработке новой идеи, приложит максимальные усилия, для того чтобы быстро ввести ее в производство;
b) отдаст распоряжение о разработке новой идеи соответствующему персоналу;
с) прежде чем ввести это новшество в производство, ваш руководитель соберет коллегиальное совещание, на котором будет принято общее решение о целесообразности модернизации выпускаемого вами автомобиля.
3. На коллегиальном совещании один из сотрудников предложил наиболее рациональное решение одной из возникших в вашем трудовом коллективе проблем. Однако это решение полностью противоречит предложению, которое до этого внес ваш руководитель. В сложившейся ситуации он:
а) поддержит рациональное решение, предложенное сотрудником;
b) будет отстаивать свою точку зрения;
с) проведет опрос сотрудников, который поможет прийти к единому мнению.
4. Ваш коллектив проделал большую трудоемкую работу, которая не принесла вам желаемого успеха (прибыли). Ваш руководитель:
а) попросит переделать всю работу, подключив новый, более квалифицированный персонал;
b) обсудит сложившуюся проблему с сотрудниками, для того чтобы выяснить причины неудачи, чтобы избежать их в дальнейшем;
с) попытается найти виновных в неудаче (не справившихся с работой) сотрудников.
5. В вашу организацию пришел журналист, работающий в газете, пользующейся популярностью у читателей. Если бы вас попросили перечислить ценные качества вашего руководителя, то какие бы из них вы назвали в первую очередь:
а) квалифицированность, требовательность;
b) осведомленность обо всех затруднениях, возникающих на предприятии; умение быстро принимать нужное решение;
с) одинаковое отношение ко всем сотрудникам, умение идти на компромисс.
6. Один из сотрудников допустил в своей работе незначительный промах, однако для того, чтобы его устранить, потребуется большое количество времени. Как вы думаете, как в данной ситуации поступит ваш руководитель?
а) сделает замечание этому сотруднику в присутствии его коллег, с целью недопущения подобных промахов в дальнейшем;
b) сделает замечание наедине, не привлекая внимание других сотрудников;
с) не придаст этому событию большого значения.
7. На вашем предприятии освободилась должность. На нее претендуют сразу несколько сотрудников предприятия. Действия вашего руководителя:
а) предпочтет, чтобы достойный претендент будет выбран коллективным голосованием;
b) он будет назначен самим руководителем; с) прежде, чем назначить человека на эту должность руководитель посоветуется только с некоторыми членами коллектива.
8. Принято ли в вашем коллективе проявлять личную инициативу при решении вопроса, который не связан непосредственно с деятельностью всего предприятия?
а) все решения принимаются только руководителем предприятия;
b) на нашем предприятии приветствуется личная инициатива сотрудников;
с) принимая, самостоятельное решение, прежде чем начать действовать, сотрудник предприятия должен обязательно посоветоваться с руководителем;
9. В целом, оценивая деятельность вашего руководителя вы можете сказать, что он...
а) полностью поглощен проблемами, возникающими у вас на производстве, так что даже в свободное от работы время раздумывает над их разумным разрешением. Он требователен к другим так же, как и к себе;
b) относится к тем руководителям, которые считают, что в для плодотворной работы в коллективе между сотрудниками должны быть ровные, демократические отношения;
с) ваш руководитель не принимает активного участия в управлении предприятием, всегда действует по определенной схеме, не стремится совершенствоваться в малоизвестных ему областях.
10. Руководитель пригласил вас и других сотрудников на юбилей. Обычно в неофициальной обстановке он:
а) говорит с сотрудниками только о работе, о планах по расширению производства, об увеличении рабочего персонала и т. п., при этом именно он задает основной тон беседе;
b) предпочитает оставаться в тени, для того чтобы предоставить возможность собеседникам, коллегам по работе, высказать свою точку зрения по интересующему их вопросу, рассказать, занимательный эпизод из их жизни;
с) принимает активное участие в разговоре, не навязывая своего мнения другим собеседникам, не отстаивая противоположную всем остальным участникам разговора точку зрения.
11. Руководитель попросил вас побыстрее завершить начатую совсем недавно работу, которая займет у вас дополнительное время, ваши действия:
а) тут же приступите к ее скорейшему выполнению, так как не хотите показаться не исполнительным работником и дорожите тем мнением, которое сложилось у вашего руководителя о вас;
b) выполню эту работу, но несколько позже, так как начальник прежде всего оценит качество ее выполнения;
с) постараюсь уложиться в сроки, предложенные руководителем, однако не гарантирую высокого качества ее выполнения. В нашем коллективе главное — выполнить работу в намеченное время.
12. Представьте, что кабинет вашего руководителя временно занят (в нем идет ремонт), поэтому ему несколько дней придется поработать в вашем кабинете, что вы при этом будете чувствовать?
а) вы постоянно будете нервничать, испытывать страх, бояться допустить какую-либо оплошность в его присутствии.
b) буду этому очень рад, так как это лишняя возможность обменяться опытом работы с опытным, интересным человеком;
с) присутствие руководителя никак не отразится на моей работе.
13. Вы вернулись с курсов повышения квалификации, узнали много полезного и ценного для вашей дальнейшей работы. Руководитель дал вам небольшое поручение и вы для его выполнения использовали приобретенные на курсах знания.
Как вы думаете, каковы будут действия вашего руководства?
а) обязательно заинтересуется тем, что ему пока неизвестно, подробнее расспросит вас о других нововведениях;
b) не придаст этому факту никакого значения;
с) предпочтет, чтобы вы обратились к его личному опыту выполнения подобных поручений, то есть посоветует выполнить порученное задание так, как ему бы этого хотелось.
КЛЮЧ К ТЕСТУ
1. а-0 b-1 с-2
2. а-1 b-0 с-2
3. а-2 b-0 с-1
4. а-1 b-2 с- 0
5. а-0 b-2 с-1
6. а- 0 b-2 с-1
7. а- 2 b-0 с-1
8. а- 0 b-2 с-1
9. а-2 b-1 с-0
10. а - 0 b-1 с-2
11. а-1 b-2 с-0
12. а-0 b-2 с-1
13. а-2 b-0 с-1
Интерпретация результатов
От 0 до 10 баллов. Руководитель вашего предприятия предпочитает самостоятельно принимать все решения, до конца отстаивает свою точку зрения, все идеи, исходящие от сотрудников, им тщательно обдумываются, однако он не всегда к ним прислушивается. Он всегда действует по одной и той же схеме, которая, по его мнению, подходит для всех случаев жизни, поэтому все новшества воспринимаются ими неохотно, с некоторой настороженностью. В своей управленческой деятельности он руководствуется принципом: критика одного сотрудника — стимул для активной работы других работников.
От 11 до 20 баллов. «Коллектив превыше всего!» — таков девиз вашего руководителя, поэтому главное для него — доброжелательная атмосфера в коллективе. Он всегда прислушивается к мнению своих сотрудников, к обсуждению вопросов, связанных с модернизацией производства, внедрением новых технологий, избранием работников на новые должности, активно привлекаются все члены трудового коллектива. Ваш руководитель охотно идет на компромиссы, не любит критики, предпочитает работать с людьми, которые являются профессионалами в своем деле, при возникновении всевозможных производственных проблем обращается только к ним.
От 21 и выше. Ваш руководитель наделен великолепными организаторскими способностями, он быстро принимает важные решения, с интересом следит за новыми идеями, активно внедряет их в производство. При возникновении производственных проблем он не боится обращаться за советом к остальным сотрудникам, охотно соглашается с их мнением, если оно представляется ему наиболее разумным и рациональным. К числу его безусловных достоинств руководителя относится требовательность, объективность, умение критиковать сотрудников, не задевая их самолюбия.
Приложение
Назначение теста
Методика используется для оценки психологической атмосферы в коллективе. В основе лежит метод семантического дифференциала. Методика интересна тем, что допускает анонимное обследование, а это повышает ее надежность. Надежность увеличивается в сочетании с другими методиками (например, социометрией).
Инструкция к тесту
В предложенной таблице приведены противоположные по смыслу пары слов, с помощью которых можно описать атмосферу в вашей группе, коллективе. Чем ближе к правому или левому слову в каждой паре вы поставите знак *, тем более выражен этот признак в вашем коллективе.
Тестовый материал
1 2 3 4 5 6 7 8
Дружелюбие Враждебность
Согласие Несогласие
Удовлетворенность Неудовлетворенность
Продуктивность Непродуктивность
Теплота Холодность
Сотрудничество Несогласованность
Взаимная поддержка Недоброжелательность
Увлеченность Равнодушие
Занимательность Скука
Успешность Безуспешность
Обработка и анализ результатов теста
Ответ по каждому из 10 пунктов оценивается слева направо от 1 до 8 баллов. Чем левее расположен знак *, тем ниже балл, тем благоприятнее психологическая атмосфера в коллективе, по мнению отвечающего. Итоговый показатель колеблется от 10 (наиболее положительная оценка) до 80 (наиболее отрицательная).
На основании индивидуальных профилей создается средний профиль, который и характеризует психологическую атмосферу в коллективе.
Источники
• Методика оценки психологической атмосферы в коллективе (по А.Ф. Фидлеру).
|