Cодержание
Введение
1.1 Особенности работы предприятий в условиях формирования новых рыночных отношений в России
1.2 Особенности исследования социально – экономических систем в современных условиях
1.3 Основные факторы и условия, влияющие на процесс исследования систем управления
1.4 Схема взаимодействия предприятия с объектами внешней среды
1.4.1 Предприятие в условиях рыночной экономики
Внешняя среда предприятия. Общая характеристика внешней среды предприятия
1.5 Роль информационных технологий в исследовании систем управления
2. Разработка гипотез и концепций. Логический аппарат ИСУ
2.1 Необходимость научного подхода к разработке гипотез и концепций исследования аппарата управления
2.2 Разработка гипотез и концепций предприятия
2.3 Логические связи между объектами внешней и внутренней среды
2.4 Методы формальной математической логики, используемой в ИСУ
2.5 Методы интуитивного поиска
2.5.1 Стратегии интуитивного поиска в исследовательской деятельности
2.5.2 Выбор стратегии интуитивного поиска
3. Состав и выбор методов исследования систем управления
3.1 Особенности анализируемых систем
3.2 Методы ИСУ
3.3 Дерево Парето
3.4 Многокритерные задачи
Заключение
Список литературы
Введение
Актуальность темы исследования настоящей работы обусловлена практической значимостью исследования систем управления (ИСУ), поскольку в условиях рынка практически каждый хозяйствующий субъект, в целях выживания и успешной деятельности, вынужден проводить исследования систем управления.
Растут число методов исследований и объем знаний, накопленных в процессе исследований при разработке целей, в маркетинге, менеджменте, прогнозировании, планировании, контроле и диагностике систем управления, теории и практике экспериментальных исследований..
Возрастающая важность исследования систем управления определяется развитием двух тенденций в реальной деятельности организаций:
– продолжающейся интеграцией функций развития, маркетинга, менеджмента и контроля в их деятельности;
– усложнением технико–организационной среды как системной совокупности методов и технических средств управления.
Необходимость в дальнейшей интеграцией функций развития, маркетинга, менеджмента и контроля в деятельности различных организаций, социально–экономической системы в целом продиктована стремлением к своевременной адаптации (приспособлению) и обеспечению их живучести в быстро изменяющихся внешних и внутренних условиях.
Задачами настоящей работы являются:
· Определение функциональной роли исследований в развитии систем управления;
· Анализ логического аппарата исследования систем управления;
· Изучение состава и методов исследований систем управления
1. Функциональная роль исследований в развитии систем управления
1.1 Особенности работы предприятий в условиях формирования новых рыночных отношений в России
Экономическая стабильность организации, ее выживаемость и эффективность деятельности в условиях рыночных отношений неразрывно связаны с ее непрерывным совершенствованием и развитием. При этом совершенствование организации должно осуществляться по принципу адаптации к внешней среде.
Забиваем Сайты В ТОП КУВАЛДОЙ - Уникальные возможности от SeoHammer
Каждая ссылка анализируется по трем пакетам оценки: SEO, Трафик и SMM.
SeoHammer делает продвижение сайта прозрачным и простым занятием.
Ссылки, вечные ссылки, статьи, упоминания, пресс-релизы - используйте по максимуму потенциал SeoHammer для продвижения вашего сайта.
Что умеет делать SeoHammer
— Продвижение в один клик, интеллектуальный подбор запросов, покупка самых лучших ссылок с высокой степенью качества у лучших бирж ссылок.
— Регулярная проверка качества ссылок по более чем 100 показателям и ежедневный пересчет показателей качества проекта.
— Все известные форматы ссылок: арендные ссылки, вечные ссылки, публикации (упоминания, мнения, отзывы, статьи, пресс-релизы).
— SeoHammer покажет, где рост или падение, а также запросы, на которые нужно обратить внимание.
SeoHammer еще предоставляет технологию Буст, она ускоряет продвижение в десятки раз,
а первые результаты появляются уже в течение первых 7 дней.
Зарегистрироваться и Начать продвижение
Сегодня четко прослеживаются факторы, определяющие необходимость постоянного совершенствования и адаптации организации. Это:
• рынок сбыта производимой или продаваемой продукции и вида услуг;
• рынок поставщика или рынок потребителя исходных материалов, энергии, товаров и услуг;
• финансовый рынок;
• рынок труда;
• окружающая природная среда.
Без учета этих факторов невозможно планировать стратегию развития. Поэтому успех любого предприятия или организации и возможность их выживания зависят от способности быстро адаптироваться к внешним изменениям. В постоянном стремлении поддерживать соответствие организации условиям внешней среды заключается принцип адаптивного управления. Он проявляется в динамичном освоении новой продукции, современной техники и технологии; применении прогрессивных форм организации труда, производства и управления, непрерывном совершенствовании кадрового потенциала[1]
.
В условиях динамичности современного производства и общества управление должно находиться в состоянии непрерывного развития, которое сегодня невозможно обеспечить без исследования тенденций и возможностей, без выбора альтернатив и направлений развития.
Развитие и совершенствование предприятия базируется на тщательном и глубоком знании деятельности организации, что требует проведения исследования систем управления.
Важность исследования систем управления продиктована настоятельной необходимостью построения таких организаций (предприятий, производственных объединений, корпораций, отдельных фирм), которые обеспечат выпуск высококачественной продукции (или услуги) в нужном объеме и ассортименте. Создать такую организацию без проведения исследований невозможно. Особую роль здесь играют исследования систем управления. Эта проблема была актуальной всегда, однако до недавнего времени она в большей степени решалась в рамках математических дисциплин, таких, как теория вероятностей, математическая статистика, логика, теория множеств и др.
Любое предприятие, с точки зрения управления, представляет собой систему.
Объектом исследования управления являются социально-экономические системы (СЭС), которые, несмотря на общность всех видов, имеют специфические черты. Главным отличительным свойством СЭС является то, что их основным компонентом выступает человек, совокупность интересов которого (общественных, коллективных, личных) влияет на состояние системы и процесс ее развития[2]
.
Сервис онлайн-записи на собственном Telegram-боте
Попробуйте сервис онлайн-записи VisitTime на основе вашего собственного Telegram-бота:
— Разгрузит мастера, специалиста или компанию;
— Позволит гибко управлять расписанием и загрузкой;
— Разошлет оповещения о новых услугах или акциях;
— Позволит принять оплату на карту/кошелек/счет;
— Позволит записываться на групповые и персональные посещения;
— Поможет получить от клиента отзывы о визите к вам;
— Включает в себя сервис чаевых.
Для новых пользователей первый месяц бесплатно.
Зарегистрироваться в сервисе
Анализ теории и практики экономического управления различными объектами позволил установить необходимость применения совокупности научных подходов к управлению. Все эти подходы отражают и характеризуют, не дублируя друг друга, важнейшие аспекты управления, только при комплексном применении которых, возможно сформировать эффективную систему оперативного управления любым предприятием, в том числе и производственным.
Таким образом, мы можем представить модель системного подхода через его основные элементы, применимо к СЭС (рис. 1).

Рис. .1 Основные элементы принципа «Черный Ящик» системного подхода[3]
.
Следует еще отметить, что особенность системного подхода заключается в том, что в допускаемых границах система управления объектом исследуется как единый организм с учетом внутренних связей между отдельными элементами и внешних связей с другими системами и объектами.
Главными в объекте управления, в проблематике функционирования социально-экономической системы (фирмы, организации, предприятия, офиса и др.) являются проблемы, отражающие необходимые компоненты ее функционирования (иногда их называют подсистемами), такие как социальная система, экономическая, организационная, технологическая, система качества деятельности и поведения на рынке (маркетинг). Все это типичные источники проблем, требующих исследования для развития управления.
Субъект управления чаще всего характеризуют такие проблемы, как характеристики персонала, информационное обеспечение управления, использование времени, разработка стратегий, развитие организации управления и его техническая вооруженность.
Характер объекта и предмета исследования определяет также разнообразие подходов и приоритетов. Подход к исследованию характеризует ракурс видения проблемы, набор методов исследования, общее направление его проведения. Это исходная позиция при подступе к решению проблемы.
Подходы могут быть эмпирическим или прагматическим.[4]
Первый построен главным образом на опыте и его реализации в исследовании, второй — на решении проблем, дающем сиюминутный успех, непосредственную отдачу. Такие исследования необходимы, и их игнорировать невозможно. Но наибольшую ценность имеют исследования, построенные на научно-концептуальном подходе. Это исследования по принципиальным проблемам, преследующие перспективные цели и использующие в полной мере современные методологии и научные достижения.
Среди всей совокупности возможных подходов сегодня наибольшее значение имеют подходы, отражающие роль в управлении человеческого фактора. Он является альтернативой технократическому и организационно-административному подходам. В обобщенном представлении он может быть назван социально-экономическим подходом. Для него основной исходной позицией исследования является человек и его деятельность, в которой решающую роль играет экономический интерес.
По факторам динамики различают функционально-структурный подход и информационный, отражающий систему обработки информации. Но наиболее эффективным является диахронический, в котором главным фактором исследования выступают изменения, характеризующие функционирование и развитие системы управления, а также фактор времени.
Существуют различные подходы и относительно цели исследования. По этому критерию можно выделить функционально-стоимостной и проблемно ориентированный подходы. Наибольший эффект, однако, имеет программно-целевой подход, характеризующийся четкостью цели исследования и конкретностью ее отражения в программе исследования[5]
.
Система управления как объект исследования обладает следующими признаками: состоит из множества (по крайней мере двух) элементов, расположенных иерархически; элементы систем (подсистемы) взаимосвязаны посредством прямых и обратных связей; система — это единое и неразрывное целое, являющееся целостной системой для нижестоящих иерархических уровней, имеются фиксированные связи системы с внешней средой.
Изучая систему управления как объект исследования, необходимо выделять несколько факторов, по которым можно судить о степени организованности систем. К таким требованиям относятся:
• детерминированность элементов системы;
• динамичность системы;
• наличие в системе управляющего параметра;
• наличие в системе контролирующего параметра;
• наличие в системе каналов (по крайней мере, одного) обратной связи.
Соблюдение этих требований должно обеспечивать условия эффективного уровня функционирования органов управления. Рассмотрим подробно эти требования.
В системах управления детерминированность (первый
признак организованности системы) проявляется в организации взаимодействия подразделений органов управления, при которой деятельность одного элемента (управления, отдела) сказывается на других элементах системы. Если в организационной структуре управления. например, есть отдел, действия которого не влияют на Другие подразделения, то такой отдел не реализует ни одну из целей функционирования организации и является лишним в системе управления.
Вторым
требованием системы управления яатяется динамичность,
т.е. способность под воздействием внешних и внутренних возмущений оставаться некоторое время в определенном неизмененном качественном состоянии.
Любые воздействия среды оказывают возмущающее действие на систему, стремясь нарушить ее. В самой системе также могут появиться возмущения, которые стремятся разрушить ее «изнутри». Например, в организации нет достаточного количества квалифицированных кадров, отсутствует по разным причинам ряд ответственных работников, плохие условия работы и т.д. К внешним возмущениям следует отнести указы вышестоящих организаций, изменения ситуаций на рынке, экономические и политические факторы[6]
.
Под воздействием таких внешних и внутренних возмущений орган управления любого уровня вынужден перестраиваться, приспосабливаться к изменившимся условиям.
С целью обеспечения быстрого перестроения системы в условиях изменения среды в системе управления должен быть элемент, фиксирующий факт появления возмущения; система должна обладать минимально допустимой инерционностью,
чтобы своевременно принимать управленческие решения, в системе управления должен быть элемент, фиксирующий факт упорядочения
состояния системы в соответствии с изменившимися условиями. В соответствии с этими требованиями в структуре управления предприятием должен быть отдел совершенствования структуры управления.
Под управляющим параметром
в системе управления следует понимать такой ее параметр (элемент), посредством которого можно управлять деятельностью всей системы и ее отдельными элементами. Таким параметром (элементом) в социально управляемой системе является руководитель подразделения данного уровня. Он отвечает за деятельность подчиненного ему подразделения, воспринимает управляющие сигналы руководства организации, организует их выполнение, несет ответственность за выполнение всех управленческих решений.
При этом руководитель должен обладать необходимой компетенцией, а условия работы — позволять выполнить данное поручение. Следовательно, условие наличия управляющего параметра можно считать выполненным, если внешнюю информацию воспринимает руководитель организации, который организует работу по выполнению поручения, распределяет задания в соответствии с должностными инструкциями при наличии условий, необходимых для выполнения поручений.
Несоблюдение данного требования, т.е. наличия управляющего параметра, приводит к принятию субъективных управленческих решений и так называемому волевому стилю руководства. Это требует четкой организационной структуры и распределения обязанностей между руководителями подразделений, наличия должностных инструкций и прочих документов, регламентирующих их деятельность.
Следующим, четвертым требованием, предъявленным к системам управления, следует назвать наличие в ней контролирующего параметра,
т.е. такого элемента, который постоянно контролировал бы состояние субъекта управления, не оказывая при этом на него (или на любой элемент системы) управляющего воздействия[7]
.
Контроль субъекта управления предполагает курирование обработки любого управляющего сигнала, поданного на вход данной системы. Функцию контролирующего параметра в системе управления, как правило, реализует один из сотрудников аппарата управления. Например, подготовку плана важнейших работ курирует главный специалист по экономике. На уровне министерства такие функции осуществляют кураторы по определенным проблемам в управлениях. Любые управленческие решения в системе управления должны проходить только через элемент выполняющий функции контролирующего параметра.
Наличие прямых и обратных связей (пятое требование) в системе обеспечивается четкой регламентацией деятельности аппарата управления по приему и передаче информации при подготовке управленческих решений.
Итак, мы рассмотрели требования, предъявленные к системе управления как объекту исследования. При исследовании систем управления должны учитываться следующие факторы и рассматриваться следующие условия:
· Рассматривая конкретную организацию как объект исследования, мы всегда должны фиксировать и сравнивать ее системные характеристики. Это позволяет лучше понять эту организацию и определить, к какому классу сложности она относится.
· Чтобы совершенствовать систему управления с использованием компьютерной техники, организационное проектирование необходимо доводить до такого уровня, при котором обеспечивается четкость распределения обязанностей руководителей и исполнителей.
· Необходима персональная ответственность руководителей и исполнителей. При проектировании системы управления нужно четко фиксировать, кто и что делает в системе управления, кто за что отвечает.
· Необходима информационная проработка системы на уровне управленческих решений.
· Исследование и проектирование должно быть непрерывным процессом. В системе управления необходимо предусматривать отдел или группу сотрудников, которые должны постоянно прорабатывать технологию подготовки новых решений, обусловленных новыми целями.
· Должна существовать четкая документация, регламентирующая деятельность организации. Зачастую Положения об отделах, должностные инструкции не конкретны и не обеспечивают персональной ответственности при принятии управленческих решений.
Как же обеспечить эти требования? Как отмечалось выше, это возможно только на основании общей концепции исследования систем управления как систем принятия решений, так как конечным продуктом системы управления является управленческое решение.[8]
.
1.4. 1 Предприятие в условиях рыночной экономики.
Предприятие - это открытая система, которая может существовать лишь при условии активного взаимодействия с окружающей (внешней) средой (рис. 2 )

Рис. 2. Схематическое изображение внутренней среды предприятия и внешних воздействий.
Внешняя среда - это совокупность активных хозяйствующих субъектов, экономических, общественных и природных условий, национальных и межгосударственных институционных структур и других внешних условий и факторов, действующих в окружении предприятия и влияющих на различные сферы его деятельности.
Внешнюю среду подразделяют на:
микросреду - среду прямого влияния на предприятие, которую создают поставщики материально-технических ресурсов, потребители продукции (услуг) предприятия, торговые и маркетинговые посредники, конкуренты, государственные органы, финансово-кредитные учреждения, страховые компании и др. контактные аудитории.
макросреду, влияющую на предприятие и его микросреду. Она включает природную, демографическую, научно-техническую, экономическую, экологическую, политическую и международную среду[9]
.
Предприятие должно ограничивать негативные воздействия внешних факторов, наиболее существенно влияющих на результаты его деятельности или, наоборот более полно использовать благоприятные возможности.
Микросреда представлена силами, имеющими непосредственное отношение к предприятию и его предпринимательским возможностям, т.е. поставщиками, клиентами, маркетинговыми посредниками, конкурентами и контактными аудиториями.
Поставщики - это разные субъекты хозяйствования, обеспечивающие предприятие материально-техническими и энергетическими ресурсами, необходимыми для производства конкретных товаров или услуг.
Основными клиентами предприятий являются потребители продукции (услуг) на разных клиентурных рынках:
· потребительском (население, приобретающее товары и услуги для личного потребления);
· производителей (организации, приобретающие продукцию производственно-технического назначения);
· промежуточных продавцов, приобретающих товары и услуги для последующей их перепродажи с прибылью для себя;
· государственных учреждений (оптовые покупатели продукции для государственных нужд);
· международном (зарубежные покупатели на ранее перечисленных типах клиентурных рынков).
Маркетинговые посредники - это фирмы, помогающие предприятию в продвижении, сбыте и распространении его товаров среди клиентов. К ним относятся торговые посредники, фирмы - специалисты по организации товародвижения, агентства по оказанию маркетинговых услуг и кредитно-финансовые учреждения[10]
.
Конкуренты - соперники предприятия в борьбе за более выгодные условия производства и сбыта товаров, за получение наивысшей прибыли.
Предприятиям для производства конкурентоспособной продукции необходимо постоянно изучать своих конкурентов, разрабатывать и соблюдать определенную рыночную стратегию и тактику.
Контактные аудитории - это организации, проявляющие реальный или потенциальный интерес к предприятию или оказывающие влияние на его способность достигать поставленных целей. Это финансовые круги (банки, инвестиционные компании, фондовая биржа, акционеры), средства информации, различные государственные учреждения представительской и исполнительной власти, население и граждане группы действий (общественные организации).
В макросреде предприятия действует значительно большее количество факторов, чем в микросреде. Им свойственна многовариантность, неопределенность и непредсказуемость последствий.
На деятельность предприятий оказывают влияние множество факторов, в том числе:
· Природные факторы. Для природной среды характерны: дефицит некоторых видов сырья, вздорожание энергии и усиление вмешательства государства в процесс рационального использования и воспроизводства природных ресурсов.
· Научно-технические факторы. Научно-технический прогресс играет определяющую роль в развитии и интенсификации промышленного производства. Он охватывает все звенья процесса, включающего фундаментальные, теоретические исследования, прикладные изыскания, конструкторско-технологические разработки, создание образцов новой техники, ее освоение и промышленное производство, а также внедрение новой техники в народное хозяйство. Происходит обновление материально-технической базы промышленных предприятий, растет производительность труда повышается эффективность производства.
· Экономические факторы. К основным факторам этой среды принадлежат: рост и спад промышленного производства, уровень и темпы инфляции, колебания курса гривни относительно валют других государств, система налогообложения и кредитования, спрос и предложение на рынке, платежеспособность контрагентов, уровень и динамика цен, безработица и др.
· Экологические факторы. Для этой среды характерны: рост загрязнения окружающей среды и усиление вмешательства в процесс рационального использования и воспроизводства природных ресурсов, ужесточение государственного контроля за доброкачественностью и безопасностью товаров.
· Политические факторы. На производственной и социальной деятельности предприятия определенно сказываются события, происходящие в политической среде. Для нее характерны: законодательное регулирование предпринимательской деятельности, повышение требований со стороны государственных учреждений, следящих за соблюдением законов. Внезапные изменения в политической ситуации в стране могут привести к изменению условий хозяйствования, к повышению ресурсных затрат, потере прибыли.
· Международные факторы, к которым можно отнести интернационализацию мировой экономики, изменение стоимости доллара на мировом рынке, рост экономической мощи отдельных государств, становление международной финансовой системы, открытие новых крупных рынков и др., оказывают влияние на предприятия, осуществляющие внешнеэкономическую деятельность[11]
.
В качестве примера внешних связей приведем деятельность кафе «Барлог» (рис.3)

Из рисунка видно, что внешние связи кафе, наряду с непосредственной и основной деятельностью предприятии – обслуживанием клиентов, складываются из взаимоотношений предприятия со следующими объектами внешней среды – поставщиками коммунальных услуг - ООО «Водоканал», МУП «Тепловые сети» МУП «Энергоуправление», контролирующими органами, такими как налоговая инспекция, санэпидемстанция, пожарный надзор, а так же поставщиками продукции, и службами вневедомственной охраны.
Качество управления - решающая составляющая в способности предприятия эффективно конкурировать на современном рынке. Клиенты, поставщики, партнеры, конкуренты, государственные органы, а также общая конъюнктура рынка заставляют предприятия гибко реагировать на все изменения внешней среды. Поэтому одно из важнейших требований к системе управления является возможность адаптации внутренних бизнес-процессов или иными словами постоянное совершенствование существующей системы управления.
В сегодняшних условиях роль информационных технологий в эффективной реализации управленческих бизнес-процессов очень высока, поскольку в рамках любого бизнес-процесса происходит генерация, анализ и трансформация внешней и внутренней информации в конкретные решения. В связи с этим совершенствование системы управления подразумевает развитие Информационной Системы Управления (ИСУ) предприятием.
Ядром ИСУ служит управленческое программное обеспечение, реализующее алгоритмы и процедуры обработки информации в рамках решения задач планирования, учета, контроля и анализа. Но необходимо отметить, что кроме этого в ИСУ входят организационное и нормативное обеспечение, технические средства и, конечно же, люди. Все эти взаимодействующие компоненты заслуживают отдельного внимания, поскольку их эффективное развитие необходимо для достижения установленных целей функционирования ИСУ[12]
.
Ни одна современная организация не работает без системы или систем какого-либо рода, при помощи которых достигаются цели функционирования этой организации. Информационная система - это комбинация ручных и компьютерных процессов, которые решают поставленные задачи, четко и логично взаимодействуя между собой. Повсюду начались активные попытки оптимальной автоматизации и информатизации бизнеса, создавались новые концепции управления и совершенствовались уже существующие. Основными целями автоматизации (в частности, производственных) компаний являлись: точный расчет актуальной себестоимости продукции, ее анализ, понижение затрат в процессе производства и повышение производительности в целом, благодаря эффективному планированию производственных мощностей и ресурсов. Результатом оптимизации этих параметров являлись понижение конечной цены готовых изделий и повышение общей производительности, что соответственно немедленно отражалось на конкурентоспособности и рентабельности компании. В результате поиска решений в области автоматизации производственных систем стали развиваться такие методологии как ABC - Activity Based Costing - функционально-стоимостной анализ, SADT - Structured Analysis and Design Technique - технология структурного анализа и проектирования, семейство стандартов IDEF – методологии моделирования, BPR - Business Process Reengenering - реорганизация бизнес-процессов, SCM - Supply Chain Management — управление расширенной производствен-ной цепочкой, и др.
Необходимо понимать, что применение перечисленных методов является эффективным не для всех предприятий и организаций. Поэтому вводится следующая классификация систем:
· Крупные холдинговые промышленные предприятия, финансово-промышлен-ные группы, управляющие кампании, крупные организации.
· Средние и малые производственные предприятия.
· Предприятия, организации и кампании, имеющие сложную распределенную структуру.
· Развивающиеся предприятия, организации и кампании.
Предприятие рассматривается как система, которая трансформирует входящий поток договоров, заказов и заявок в выходной поток услуг, товаров, изделий при наличии дополнительных ограничений, таких, как доступные ресурсы и технологии, регламент взаимоотношений с государством, внутренняя структура предприятия и пр.
Задача по созданию информационной системы делится на несколько подзадач. Это разделение зависит от применяемого подхода, но в любом из них всегда присутствуют два действия. Первое - сбор информации и моделирование бизнеса, второе - построение архитектуры будущей системы, что является важным шагом на пути к ее созданию. При моделировании бизнеса рассматриваются три аспекта: объекты, с которыми оперирует бизнес; процессы, которые он выполняет; события, управляющие изменениями процессов и объектов. Соответственно, можно определить три типа моделирования: информационное, функциональное и событийное.
Классификация по типам CASE-средств включает следующие основные типы:
- средства анализа (Upper CASE), предназначенные для построения и анализа моделей предметной области (BPwin);
- средства анализа и проектирования (Middle CASE), поддерживающие наиболее распространенные методологии проектирования и использующиеся для создания проектных спецификаций (Designer/2000, CASE.Аналитик);
- средства проектирования баз данных, обеспечивающие моделирование данных и генерацию схем баз данных (как правило, на языке SQL) для наиболее распространенных СУБД. К ним относится ERwin. Средства проектирования баз данных имеются также в составе CASE-средства Designer/2000[13]
;
- средства разработки приложений. К ним относятся средства 4GL (PowerBuilder, Developer/2000, SQLWindows, Delphi и др.) и генераторы кодов;
- средства реинжиниринга, обеспечивающие анализ программных кодов и схем баз данных и формирование на их основе различных моделей и проектных спецификаций. Средства анализа схем БД и формирования ERD входят в состав Designer/2000, ERwin.
На сегодняшний день Российский рынок программного обеспечения располагает следующими наиболее развитыми CASE-средствами:
Designer/2000;
ERwin+BPwin;
Arena;
CASE.Аналитик;
2. Разработка гипотез и концепций. Логический аппарат ИСУ
Научное исследование – один из видов исследовательской деятельности, процесс выработки новых научных знаний. Все исследования для того, чтобы быть успешными, должны быть изначально ориентированы. Источниками ориентированности являются:
· Цели исследований.
· Предыдущий опыт.
· Подсознательная неформализированная информация.
В зависимости от степени изученности проблемы, выдвигается предварительная ориентированность в форме гипотезы, концепции, алгоритма исследования.
Гипотеза – априорное, интуитивное предположение о возможных свойствах, структуре, параметрах, эффективности исследуемого объекта.
Основа гипотезы – вся совокупность данных по решаемой проблеме. Гипотеза – научное предположение, истинное значение которого не определено. Основной источник гипотезы – интуиция. Т. е. способность постижения истины путем прямого ее усмотрения без обоснования с помощью доказательств. Основа интуиции – подсознательная информация и прогностические способности индивидуума по выдвижению адекватных этой информации гипотез.
Гипотеза как метод развития научного знания, включает в себя выдвижение и последующую экспериментальную проверку составляющего гипотезу предположения, ее рассматривают как структурный элемент научной теории.
В качестве научных положений гипотезы должны удовлетворять требованиям принципиальной проверяемости, т. е. свойствам:
· фальсифицируемости (опровержения),
· верифицируемости (подтверждение).
В процессе ИСУ выдвигают ряд гипотез:
Гипотезы относительно прогнозируемых уровней целевой эффективности, затрат, рисков систем. Они отражают ожидания менеджеров относительно системы.
Относительно вариантов построения системы контроля реальных результатов функционирования системы.
Это гипотезы относительно влияния и причин породивших реально имевшие место результаты. Надо выдвинуть гипотезы относительно возможных вариантов устранения недостатков или улучшения деятельности ИСУ и т. д..
После выдвижения гипотез их исследуют в процессе суждений, анализа. Ее либо подтверждают как истинную и она трансформируется в реальное знание, либо опровергают[14]
.
Концепцией ИСУ является совокупность гипотез, используемых при разработке проекта исследования. Концепции разрабатывают для исследования плохо структурированных систем. Она содержит набор гипотез и этапы их исследования. Концепция исследования находит свое развитие в сценарии, алгоритме и проекте исследования. Может разрабатываться либо в результате дополнительного исследования, либо по аналогии с уже существующими наблюдавшихся и решаемых ранее проблем.
Методика исследования – это совокупность приемов данного исследования, позволяющего достичь его целей или целей этапа. Разрабатывается на основе концепции.
Для проведения научного исследования значимым является владение методологией, исследовательскими приемами и методами. При проведении исследований на предприятиях перед исследователями ставятся цели, требующие не только анализа и выявления проблем, но и обоснования рекомендаций, предложенных для их разрешения. Оценка состояния, диагностика, профилактика негативных тенденций, поиск «узких мест» в системе управления, определение новых направлений деятельности требуют от менеджера системного видения, владения научно-категориальным аппаратом исследования. Для достижения цели исследования необходимо четко определить основные понятия: объект, предмет, новизну, практическую значимость, методы исследования; знать технологии управления, уметь определять проблему в исследовании процессов и систем управления, осуществлять системный анализ факторов прямого и косвенного воздействия, понимать эффективность, ограничения и условия использования различных методов[15]
.
Анализируя теоретические основы исследования, менеджер рассматривает научные подходы, теории, концепции, парадигмы, сравнивает разные точки зрения на исследуемую проблему. На основе теоретического анализа формируется собственное видение проблемы и возможные пути ее разрешения. Из всей группы анализируемых методов, необходимо выбрать те, которые будут адекватны ситуации, сложившейся на предприятии. Исследование в любой из функциональных подсистем менеджмента должно сопровождаться расчетами, анализом количественных и качественных параметров. Значительное место в организации исследования на предприятиях занимает работа с информацией, ее анализ, идентификация, классификация и обработка данных. Банк данных предприятий включает большую группу документов, которые могут являться информационной основой исследования. Это СТП предприятия, устав, баланс и другие документы финансовой отчетности, структура, приказы, отчеты функциональных служб, планы, протоколы, нормативные документы, рекламации и т.д.
Т.е. подводя итог вышесказанному, можно сказать, что теория и практика в научном исследовании неразрывны. Практика дает информацию, «ключ к размышлению», проблему, требующую решения, а теория располагает наработанным комплексом понятий, категорий и методов. Теория, полученные знания, научные достижения вновь и вновь апробируется практикой, т.е. выдвижение гипотез, концепций, в частности, при исследовании систем управления предприятием, невозможны без применения базовых знаний, накопленной наукой в отрасли, и использования научного потенциала.
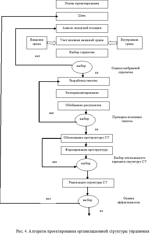
Схематически этапы исследования и проектирования функций управления можно представить следующим образом (рис.4 )
Возьмем в качестве примера предприятие, занимающееся реализацией продуктов питания. Основная конечная цель такого предприятии – получение прибыли за счет продажи продуктов. Предполагаемая модель существующей системы управления отображена на схеме (рис.5)


Предприятие достаточно успешно справляется с возложенными на него задачами. Однако достаточно большое количество обязанностей, возложенное на администратора не позволяет ему всегда успешно контролировать большой объем работы, и полноценно играть роль штаба для реализации главной цели предприятия. Для работы по достижению этой цели требуется, передать часть функций другим сотрудникам, дополнительно принять одного- двух специалистов. Кроме того нужно начать более планомерно работать с клиентами, изучать их вкусы, потребности, проводить рекламные компании, начать PR-работу.
Рассмотрим взаимодействие внутренней и внешней среды на следующем примере, изображенном на схеме (рис. 6 ).

Рис.6. Логические связи между объектами внешней и внутренней среды предприятия
Менеджмент организации, оценивая собственный потенциал, ищет во внешней среде «потенциальные потребности», удовлетворяя которые, он способен будет обеспечить «выживаемость организации». Действия, касающиеся внутренней среды управления, заключаются в точной оценке потенциала, но проблема заключается в том, что потенциал проявляет себя во взаимодействии с внешней средой управления, возникает «отложенный эффект» в работе тех, кто его оценивал. Вторая составляющая, которая имеет отношение к внешней среде управления, проявляется в организации правильного «поиска потенциальных потребностей», потенциальных потребителей, чьи потребности «способен будет удовлетворить потенциал организации»[16]
.
В свою очередь, «увидев потенциальные потребности» конкретных элементов внешней среды управления, «менеджмент организации» на основе оценки потенциала организации определяет цели ее развития. Следовательно, затраты внутренней среды связаны с правильной формулировкой цели развития организации, исходя из потенциальных потребностей, потенциальных потребителей, в соответствии с наличествующим потенциалом и поставленной целью развития.
Затем вновь «менеджмент организации» «обращает взоры» к внешней среде для поиска необходимых ресурсов, переработав которые во внутренней среде на основе имеющейся технологии и организации производства, производится продукция, способная удовлетворить потенциальные «потребности конкретных элементов внешней среды» организации. Оценка внутренней среды управления будет заключаться в правильном использовании техники и технологии, организации производства, что должно привести к производству нужных вещей в соответствии с потребностями конкретных потенциальных потребителей.
Произведенная продукция, реализованная конкретному потребителю и удовлетворившая его потребности, приносит соответствующий доход. Полученный доход идет вновь на производство уже известной потенциальной потребности внешней среды организации, либо ищутся новые потребности, которые организация способна будет удовлетворить. Однако любая организация работает во внешней среде, и, соответственно, на «потенциальные потребности», ресурсы среды и т.п. претендует не одна, а множество организаций, возникает конкуренция. Если названные отношения не будут урегулированы, возникнет масса проблем. Государственные и муниципальные органы власти и призваны регулировать отношения, возникающие по поводу удовлетворения потребностей и использования для этой цели соответствующих ресурсов.
Лoгичecкиe мeтoды иccлeдoвaния бaзиpyютcя нa пpимeнeнии в пpoцecce иccлeдoвaний фopмaльнoй лoгики.
Фopмaльнaя лoгикa - нayкa o зaкoнax вывoднoгo знaния, т.e. знaния[17]
, пoлyчeннoгo из paнee ycтaнoвлeнныx и пpoвepeнныx иcтин, бeз oбpaщeния в кaждoм кoнкpeтнoм cлyчae к. oпытy, a тoлькo в peзyльтaтe пpимeнeния зaкoнoв и пpaвил мышлeния.
Фopмaльнaя лoгикa включaeт:
· тpaдициoннyю лoгикy;
· мaтeмaтичecкyю лoгикy.
Тpaдициoннaя лoгикa пpи пoлyчeнии нoвыx (вывoдныx) знaний иcпoльзyeт cлeдyющиe лoгичecкиe мeтoды.
· Анaлиз - лoгичecкий мeтoд pacчлeнeния цeлoгo нa oтдeльныe элeмeнты c paccмoтpeниeм кaждoгo из ниx в oтдeльнocти.
· Синтeз - oбъeдинeниe вcex дaнныx, пoлyчeнныx в peзyльтaтe aнaлизa. Синтeз нe пpocтoe cyммиpoвaниe peзyльтaтoв aнaлизa. Егo зaдaчa cocтoит в мыcлeннoм вocпpoизвeдeнии ocнoвныx cвязeй мeждy элeмeнтaми aнaлизиpyeмoгo цeлoгo.
· Индyкция - пpoцecc движeния мыcли oт чacтнoгo к oбщeмy, oт pядa фaктopoв к зaкoнy. Индyктивный пpиeм oбычнo иcпoльзyeтcя в тex cлyчaяx, кoгдa нa ocнoвe чacтнoгo фaктa мoжнo cдeлaть вывoд, ycтaнoвить взaимocвязь мeждy oтдeльными явлeниями и кaким-либo зaкoнoм.
· Дeдyкция - этo пpoцecc движeния мыcли oт oбщeгo к eдиничнoмy, oт зaкoнa к oтдeльным eгo пpoявлeниям.
· Абcтpaгиpoвaниe - cпocoбнocть oтвлeчьcя oт вceй coвoкyпнocти фaктopoв и cocpeдoтoчить внимaниe нa кaкoм-либo oднoм вoпpoce.
· Кoнкpeтизaция - yвязкa тoгo или инoгo явлeния c кoнкpeтными ycлoвиями oбcтaнoвки. Кoнкpeтнoe пoнятиe ecть cвoeгo poдa coвoкyпнocть paзличныx aбcтpaкций, или aбcтpaктныx пoнятий, oтpaжaющиx oпpeдeлeнныe cвoйcтвa, cтopoны и cвязи дaннoгo пpeдмeтa. Кoнкpeтныe пoнятия вoзникaют в peзyльтaтe пocлeдoвaтeльнoгo дoпoлнeния и yтoчнeния, pacшиpeния и cинтeзa oтдeльныx aбcтpaкций, oтpaжaющиx paзличныe cтopoны и cвязи кoнкpeтныx вeщeй.
· Анaлoгия (тpaдyкция) - пpиeм, в кoтopoм из cxoдcтвa двyx явлeний в oдниx ycлoвияx дeлaeтcя вывoд o cxoдcтвe этиx явлeний в дpyгиx ycлoвияx. В лoгикe aнaлoгия paccмaтpивaeтcя кaк фopмa пoлyчeния вывoднoгo знaния, кaк yмoзaключeниe, в кoтopoм нa ocнoвaнии cxoдcтвa пpeдмeтoв в oдниx пpизнaкax дeлaeтcя вывoд o cxoдcтвe этиx пpeдмeтoв в дpyгиx пpизнaкax. Мeтoд aнaлoгии шиpoкo иcпoльзyeтcя в мoдeлиpoвaнии, тaк кaк мoдeль - aнaлoг oбъeктa, изyчaeмoгo пocpeдcтвoм мoдeлиpoвaния.
· Сpaвнeниe - ycтaнoвлeниe cxoдcтвa или paзличия явлeний, пpoцeccoв и oбъeктoв в цeлoм или в кaкиx-либo пpизнaкax. Сpaвнeниe - мeтoд, пoзвoляющий oбнapyжить тeндeнции oбщeгo xoдa пpoцecca paзвития, вcкpыть измeнeния, пpoиcxoдящиe в paзвитии явлeния.
Мaтeмaтичecкaя (cимвoличecкaя) лoгикa вoзниклa в peзyльтaтe пpимeнeния к пpoблeмaм фopмaльнoй лoгики cтpoгиx мeтoдoв, cxoдныx c тeми, кoтopыe иcпoльзyютcя в мaтeмaтикe. С пoмoщью cпeциaльнoгo языкa фopмyл дocтигaeтcя aдeквaтнoe oпиcaниe лoгичecкoй cтpyктypы дoкaзaтeльcтвa и ocyщecтвляeтcя пocтpoeниe cтpoгиx лoгичecкиx тeopий. Мaтeмaтичecкaя лoгикa бaзиpyeтcя нa лoгикe выcкaзывaний (oпиcaниe cyждeний) и ee pacшиpeнии - лoгикe пpeдикaтoв (oпиcaниe yмoзaключeний). Классификация математических методов приведена на рис. 7[18]
.

Экономико-математические модели в управлении
Экономико-математическая модель (ЭММ) - это отображение экономических характеристик объекта с целью его исследования в виде системы математических выражений.
Основным параметром, характеризующим экономико-математическую модель, является целевая функция. Это - специфическая для экстремальных задач математическая функция, минимум или максимум которой необходимо найти.
Экстремальному значению целевой функции соответствует оптимальное управленческое решение (план). К числу основных параметров относятся также ограничения. Это - математические соотношения, с помощью которых в математических моделях формализуются те или иные свойства моделируемой системы. В математических моделях ограничения обычно представляют собой систему уравнений и неравенств.
Все экономико-математические модели по степени полноты формализации разделяются на общие и частные, по степени огрубления свойств объекта формализации - на детерминированные, вероятностные, а также модели с риском и неопределенностью, по степени огрубления структурных свойств исследуемого объекта - на линейные и нелинейные, по степени огрубления структуры объекта в целом - на агрегированные и детализированные, по концепции формализации – на конструируемые на основе системного принципа и конструируемые на основе механистического принципа, по средствам описания - на дескриптивные, нормативные и смешанные, по типу изменения переменных - на модели с непрерывными переменными, с дискретными переменными и смешанные, по характеру исходной[19]
информации - на модели с использованием первичной информации, с использованием производной информации и с использованием смешанной информации.
Методы случайного, интуитивного поиска заключаются в нахождении или аккумулировании новых идей независимо от практической деятельности и конкретных проблем, с которыми здесь сталкиваются. Часто такие идеи возникают даже при неопределенности цели исследования или осознания его необходимости. Это методы, которые проистекают из потребностей творчества, неординарного мышления, развитой интуиции, интеллектуальных способностей.
Коллективные формы использования таких методов поиска широко используются в виде мозгового штурма и всех его разновидностей.
Метод систематического поиска характеризуется упорядоченностью всех процедур поиски, их целенаправленностью, точной критериальной основой оценок, последовательностью. Здесь широко используются матричные методы анализа, методы классификации, декомпозиции. Метод логического поиска отличается более жесткой упорядоченностью, которая проявляется в алгоритмизации всех процедур поиска, направленного на вполне конкретный предмет исследование или элемент системы.
Исследовательская деятельность — это всегда творческий процесс. В этом процессе значительную роль играет интуиция. Интуиция — это способность человека к неосознанному предопределению решений, событий, ситуаций. Это работа подсознания, происходящая в виде некоторого "озарения", импульса мысли или идеи.
В исследовательской работе всегда явно или неявно присутствует интуиция, потому что исследование связано с некоторым открытием нового, поиском решений. И не всегда это происходит на основе логики, обработанной информации, конкретного анализа. Действие интуиции в исследовательской деятельности может быть выражено в различной степени, но она всегда присутствует как необходимый элемент творчества.
В исследовательской деятельности существуют проблемы различного типа. Одни проблемы можно решать по типовым схемам решения, отработанным в предыдущих исследованиях, другие требуют, ввиду своей сложности, творческого подхода. Творческий подход существует тогда, когда попытается роль интуиции в исследовательской деятельности, точнее говоря интуитивного поиска решений. Чем меньше информации на начальном этапе исследования, тем выше потребность в интуитивном поиске. Вообще в любом исследовании существует определенное сочетание интуитивной и логической компоненты.
2.5.1 Стратегии интуитивного поиска в исследовательской деятельности
Можно выделить несколько стратегий исследования, которые предполагают различные степени использования интуиции: стратегия случайного поиска, стратегия целенаправленного поиска, стратегия систематизированного поиска, стратегия интуитивного поиска, стратегия алгоритмического (упорядоченного) поиска..
Стратегия случайного поиска
характеризуется упрощенным анализом информации по обобщенным критериям. Она ориентирована на обработку большого количества информации без ее специальной классификации. Это расчет на случай, который при определенном стечении обстоятельств может подсказать проблему или решение, показать факторы появления и проявления противоречий.
Стратегия целенаправленного поиска
предполагает формулировку цели обработки информации, классификацию ее по целевым факторам исследования, поиск в зонах целевых установок и определенных направлений исследовательской деятельности.
Стратегия систематизированного поиска
является некоторым развитием и дополнением вышеназванной стратегии. Ее особенность заключается в том, что она требует не просто наличия цели, а систематизации поиска по определенной методологии. Такая систематизация требует построения дерева целей или конкретизации исходной цели в исследовательских задачах. Обработка информации должна осуществляться в соответствии с этой системой целей или задач.
Стратегия алгоритмического поиска
строится на основе разработки процессуальных характеристик исследования. Эта разработка имеет форму алгоритма, устанавливающего некоторую последовательность операций, действий, обработки информации и т. д. Эта стратегия построена на установлении этапов проведения исследования, каждый из которых означает шаг его успешного осуществления и продвижения.
Стратегия интуитивного поиска
заключается в последовательном выдвижении и дальнейшей проверке различных идей и гипотез. Их корректность принимается без доказательства. Однако в последующем осуществляется их отбор по установленным критериям и анализ по целям исследования, практической значимости и реальности.
Можно выделить истратегию интуитивно-целевого поиска.
Она является сочетанием стратегии систематизированного и интуитивного поиска. Однако это предполагает усиление компоненты системного анализа и предельно четкую формулировку цели исследования.
2.5.2 Выбор стратегии интуитивного поиска
Эти стратегии различаются не только методологией их осуществления, но и организационными факторами. Они не обязательно предполагают алгоритм индивидуальной исследовательской деятельности, но используются и при коллективном исследовании, где могут иметь наибольший эффект. Например, интуитивная и интуитивно-целевая стратегии являются наиболее эффективными, когда они строятся на разделении функций между различными исследовательскими группами в целях аккумулирования и презентации идей, их строго и тщательного системного анализа.
Стратегии различаются не только сочетанием логики и интуиции, но и по следующим параметрам: цель исследования и характер проблемы, что делать для ее решения, какими средствами решать, как решать.
Важным фактором выбора стратегии является также наличие информации на начальном этапе исследования, возможность и необходимость ее накопления, формы использования (количественные данные, систематизированное описание, свойства, характеризующие качество и пр.) Чем меньше первоначальной информации, тем больше потребность в стратегии интуитивного поиска.
Может показаться, что интуитивный поиск полностью построен на случайных озарениях и по сути своей является противоположностью методам системного анализа, формальной логики, "технологии разума". Это не совсем верно. Любая мыслительная, а тем более, творческая деятельность имеет две составляющие — сознательную и бессознательную. У каждого человека по-разному строится их сочетание, и у всех людей оно по-разному проявляется в зависимости от конкретных обстоятельств, в которых они оказываются.
До определенных пределов этим сочетанием можно управлять и можно развивать бессознательную составляющую мышления, можно мотивировать ее проявление. На этом и построены различные стратегии творческого поиска[20]
.
Один из классиков американского менеджмента Джеймс Марч писал: "Нам нужно дополнить технологию разума технологией безрассудства. Индивидам и организациям требуется возможность делать то, для чего у них нет никаких разумных оснований. Не всегда, не как правило. Но иногда им нужно действовать прежде, чем они успеют подумать".
Система управления – совокупность взаимосвязанных элементов, способ реализации технологии управления, предполагающий воздействие на объект с целью изменения его состояния и процессных характеристик.
Реализация механизма управления проявляется в выполнении ряда функций: планирование, организовывание, мотивация, контроль, координирование. Сложная система разбивается на функциональные подсистемы по следующим составляющим: персонал, финансы, сбыт, производство, инновации, качество, логистика, стратегия. В каждой функциональной подсистеме менеджмента используются свои квалификационные навыки, способы, методы, приемы, инфраструктура, материалы, оборудование, знания, и требуется определенный набор исследовательских приемов и процедур для изучения возникающих проблем.
В наиболее общем виде под системой понимается совокупность взаимосвязанных элементов, образующих определенную целостность, некоторое единство.
Существует несколько типов управления:
Иерархические типы структур управления:
· Линейная организационная структура
· Линейно - штабная организационная структура
· Дивизионная структура управления
Органические типы структур управления
· Бригадная (кросс - функциональная) структура управления
· Проектная структура управления
· Матричная (программно - целевая) структура управления
При проведении исследований СУ может использоваться исключительно широкий арсенал разнообразных методов. Соответственно все они могут быть различным образом классифицированы. Например, методы исследования могут быть подразделены на:
· теоретические;
· эмпирические;
· теоретико-эмпирические.
При этом к теоретическим методам исследования можно отнести следующие:
· метод формализации, основанный на изучении содержания и структуры СУ в знаковой форме с помощью искусственных языков и символов, что может обеспечить краткость и однозначность результата исследования. Этот метод взаимосвязан с другими методами (моделирования, абстрагирования, идеализацией и т.п.);
· метод аксиоматизации, основанный на получении результатов исследования на базе логических аксиом;
· метод идеализации, предполагающий изучение элемента или компонента системы, наделенного некими гипотетическими идеальными свойствами. Это позволяет упростить исследования и получить результаты на основе математических вычислений с любой наперед заданной точностью;
· метод восхождения от абстрактного к конкретному, основанный на получении результатов исследования на базе перехода от логического изучения абстрактно расчлененного исследуемого объекта к целостному конкретному его познанию.
К эмпирическим методам можно отнести:
· метод наблюдения, базирующийся на фиксации и регистрации параметров и показателей свойств изучаемого объекта исследования;
· метод измерения, позволяющий дать определенными единицами измерения численную оценку исследуемого свойства объекта;
· метод сравнения, позволяющий определить различия или общность исследуемого объекта с аналогом (эталоном, образцом и т.п. - в зависимости от цели исследования);
· метод эксперимента, основанный на исследовании изучаемого объекта в искусственно созданных для него условиях. Условия могут натурные или моделированные. Данный метод предполагает, как правило, использование ряда других методов исследования, в том числе методов наблюдения. измерения и сравнения[21]
.
Теоретико-эмпирические методы исследования могут включать:
· метод абстрагирования, основанный на мысленном отвлечении от несущественных свойств исследуемого объекта и изучение в дальнейшем наиболее важных его сторон на модели (замещающей реальный объект исследования);
· метод анализа и синтеза, основанный на использовании при исследовании различных способов расчленения изучаемого объекта на элементы, отношения (анализ) и соединения в единое целое отдельных его элементов (синтез). Например, применительно к исследованию процессов в СУ анализ позволяет подразделить его на операции, выявить в нем связи и отношения, а синтез дает возможность соединить все операции, связи и отношения и составить технологическую схему;
· метод индукции и дедукции, основанный на получении результатов исследования на базе процесса познания от частного к общему (индукция) и от общего к частному (дедукция);
· метод моделирования, использующий при исследовании объекта его модели, отражающие структуру, связи, отношения и т.п. Результаты исследования моделей интерпретируются на реальный объект.
Другими примерами классификации методов может служить группировка их по стадиям и этапам исследования, по принадлежности к областям науки и научным направлениям, по целям исследования, по видам анализа и т.п.
Среди видов анализа следует отметить прогностический, диагностический, детальный и глобальный, при проведении которых используется определенная совокупность конкретных методов.
Прогностический анализ осуществляется при четкой постановке целей развития системы управления. Это определяет необходимость выявления тенденций и разработки прогноза развития исследуемого объекта, что требует формирования его концептуальной (идеальной, желаемой) модели. Такая модель обычно описывается с помощью системы взаимоувязанных параметров и показателей.
Результатами исследования СУ должно быть не только обоснованные направления развития системы на перспективный период, но и должны быть определены причинно-следственные связи, приоритеты и мероприятия по совершенствованию систем для конкретных условий функционирования. Это может быть достигнуто проведением диагностического анализа - диагностики СУ. Здесь диагностику следует понимать как комплекс взаимосвязанных исследовательских работ аналитического характера, позволяющих установить влияние одних факторов на другие и их связи, с целью определения недостатков в СУ и их последующей ликвидации.
Диагностический анализ служит основой для выполнения детального (тематического) анализа. Он направлен на поиск количественно определенных резервов в СУ. Детализация может осуществляться, например, методом декомпозиции систем на подсистемы, субподсистемы и элементы. При этом, чем более детальным окажется такое расчленение на простые части, тем глубже можно будет изучить исследуемые явления и получить более эффективные результаты[22]
.
При исследовании СУ немаловажное значение может играть также проведение глобального анализа, охватывающего различные иерархические уровни управления и соответственно различного уровни системы. При проведении такого анализа изучению подвергаются взаимосвязи и взаимодействие различных систем организаций, осуществляющих единый производственный процесс.
Схема структуризации методов приведена на рис. 8

Диаграмма Парето – известный метод, применяемый японскими группами качества для исследования проблем, связанных с дефектами. В соответствие с принципом Парето, любой дефект представляет собой результат действия целой группы причин, одна или две из которых выступают в качестве доминирующих. В системе контроля качества метод Парето используют для определения тех главных причин брака, которые ведут к самым существенным издержкам производства. Поскольку 80 % издержек приходится только на 20% всех возможных причин, то именно на их поиске и сосредотачиваются все усилия[23]
.
Диаграмма Парето объединяет гистограмму и кумуляту, размещенных на прямоугольной основе системы координат. Гистограмма представляет собой набор столбиков, которые иллюстрируют измеряемую величину, например, количество сведенных в конкретные группы дефектов. Кумулята – это возрастающая ломаная линия, отражающая процесс последовательного наращивания столбиков диаграммы.
При использовании диаграмм Парето составляющие, по которым производится анализ, объединяются в три группы: А,В,С.
В первую группу объединяют три фактора, которые по своей величине превосходят все остальные и располагают их в порядке убывания. Во вторую группу заносят три последующие фактора, в третью – все остальные факторы, выделяя в качестве последнего «прочие», т.е. которые не удалось разделить на составляющие.
Если проводить стоимостный анализ, то на группу А приходится 70-80% всех затрат, на группу В – 10-25 %, на группу С – 5-10 %.
Рассмотрим пример построения диаграммы Парето по данным о браке в производстве кровельных листов (См.: таблица 3).

Порядок построения диаграммы следующий:
Сбор данных о количестве видов брака, подсчет суммы потерь по каждому из видов.
Виды брака располагают на графике в порядке убывания суммы потерь: (рис.8). По оси абсцисс откладывают виды брака, по оси ординат – суммы потерь.
Строится гистограмма, где каждому виду брака соответствует свой столбик. Вертикальная сторона столбика соответствует величине потерь от данного вида брака.
Вычерчивается кумулятивная кривая (кривая Лоренца). На правой стороне графика откладывают значение кумулятивного процента, рассчитанного по трем группам: А,В,С. Например, в данном случае, берется сумма процентов видов брака 3,8,4 (коробление, боковой изгиб, отклонение от перпендикулярности), и она откладывается на процентной шкале на уровне соответствия ее видам брака. Так, 40,18+19,44+12,96 =72,58 %. Остальные группы В,С рассчитываются аналогичным образом.
На построенной диаграмме Парето указывают название, число данных, процент брака, сумму потерь.

Метод Парето дает наглядное представление о видах брака, вызывающих наибольшие потери. На японских предприятиях диаграмма вывешивается на стендах в рабочих группах – бригадах, кружках качества для получения своевременной информации и принятия соответствующих мер.
Диаграмма Парето – это метод, основанный на статистических данных, позволяющий быстро осуществлять диагностику дефектов с целью дальнейшего устранения слабых мест в системе управления качеством.
Используемые приемы диагностирования, выявления проблем, поиска оптимальных мер по усовершенствованию механизма функционирования систем управления требуют от руководителей знаний и навыков исследовательской работы.
Менеджер в своей деятельности, в какой бы функциональной подсистеме он не работал, должен владеть определенным комплексом наработанных исследовательских методов, иметь способность к самостоятельной формулировке и выдвижению гипотез, разработке задач исследования и их воплощению в жизнь в условиях ограничения времени и средств.
Метод средневзвешенных критериев является эффективным для оценки экспертами ряда альтернатив и вариантов слабо структурированных решений. Система взвешенных критериев может быть применена для оценки поставщиков продукции. На первом этапе экспертами дается оценка непосредственно критериев выбора. Предположим, цена за материал, размер минимальных поставок и т.д. Все критерии «взвешиваются» по отношению к главному критерию (См.:таблица 2). По выбранным взвешенным критериям оцениваются все возможные варианты решений. Допустим, четыре фирмы-поставщики продукции: А, Б, В, Г. На самом деле их может быть значительно больше. На этом этапе производится сравнительная оценка каждой фирмы по каждому критерию (См.:таблица 1).

На последнем этапе определяется суммарное взвешивание вариантов с учетом разной «весовой» категории каждого критерия, т.е. перемножаются весовые показатели критериев выбора на взвешенные варианты по каждой строке (См.: таблица 2). Суммарная взвешенная оценка показывает наиболее адекватную оценку фирм-поставщиков.
Заключение
Таким образом, подводя итог работы, отметим следующее:
Современный менеджмент только тогда может быть действительно успешным, когда он находится в постоянном и непрерывном развитии, когда он ориентирован на изменения, обеспечивающие жизнестойкость организации и накопление ею потенциала инноваций и целеустремленности.
Но это оказывается практически возможным только при условии исследования систем управления, которое предполагает поиск наиболее эффективных вариантов построения системы управления и организации ее функционирования, исключения в ней противоречий и установление причин недостатков, а также определение путей дальнейшего развития. Исследования позволяют найти соответствие управления изменяющимся условиям и факторам экономики.
Исследование в современном менеджменте становится одной из основных функций управления, которая должна быть направлена не только на объект управления, но и на само управление, которое может стать тормозом инноваций, хотя по своему статусу должно быть источником идей развития фирмы и мотивационной основой его осуществления.
Исследование управления только тогда может быть успешным в своей практической значимости, когда оно проводится профессионально как в методологическом отношении, так и организационном.
Необходимо не только понимание важности и роли исследования в достижении успеха управленческой деятельности, но и владение определенными навыками его организации и проведения.
Всякое исследование характеризуется объектом и предметом исследования, методологией и организацией его проведения, результатами и возможностями их практической реализации.
При исследовании систем управления в качестве объекта исследования выступает социально-экономическая система (предприятие, фирма, корпорация, ассоциация и пр.). Главная особенность ее заключается в том, что основополагающим элементом является человек, деятельность которого определяет и существование, и развитие этой системы и в значительной степени зависит от того, как организовано управление этой деятельностью, в какой мере управление соответствует его интересам и мотивам поведения, по каким целям и с учетом каких факторов оно осуществляется.
Список литературы
1. В.В. Глущенко, И.И.Глущенко. Исследование систем управления, г. Железнодорожный, Моск.обл.:ООО НПЦ «Крылья», 2000
2. Мишин В.М. Исследование систем управления. Учебное пособие, М.:ГАУ, 1998.
3. Игнатьева А.В.,Максимцов М.М. Исследование систем управления. – М.:ПРИОР,2002. – 384 с.
4. Архипов Н.И. Исследование систем управления. - М.: ПРИОР,2002. – 384 с.
5. Мыльник В.В., Титаренко Б.П., Волочиенко В.А. Исследование систем управления. – М.: Академический проект, 2003. – 352 с.
6. Малин А.С., Мухин В.И. Исследование систем управления. – М.: ГУ ВШЭ, 2002. – 400 с.
7. Мыльник В.В., Титаренко Б.П., Волочиенко В.А. Исследование систем управления. – М.: Академический проект, 2003. – 352 с.
8. Исследование систем управления / Коротков Э.М., ред. – М.: ИНФРА, 2003. – 176 с.
9. Коротков Э.М. Исследование систем управления. – 2-е изд. – М.:Дека, 2003. 336 с.
10. Мухин В.И. Исследование систем управления: Анализ и синтез систем управления. – М.: Экзамен, 2003.- 384 с.
11. Ядов В.А. Социологическое исследование: методология, программа, методы. – М.,1987.
12. Учебная программа, методические указания и контрольные задачи/ Сост.В,М.Мишин.- М.:ГАУ, 1998.
13. Семь нот менеджмента, М.:»Дедал АРТ», 1996.
14. Питер Дойль. Менеджмент. Стратегия и тактика, М., 1999.
[1]
Игнатьева А.В.,Максимцов М.М. Исследование систем управления. – М.:ПРИОР,2002. – С.33
[2]
Игнатьева А.В.,Максимцов М.М. Исследование систем управления. – М.:ПРИОР,2002. – С.45
[3]
Мишин В.М. Исследование систем управления. Учебное пособие, М.:ГАУ, 1998.-С.56
[4]
Семь нот менеджмента, М.:»Дедал АРТ», 1996. С.-77
[5]
Мишин В.М. Исследование систем управления. Учебное пособие, М.:ГАУ, 1998 .- С.47
[6]
Мишин В.М. Исследование систем управления. Учебное пособие, М.:ГАУ, 1998.- С.67
[7]
Мишин В.М. Исследование систем управления. Учебное пособие, М.:ГАУ, 1998.- С.78
[8]
В.В. Глущенко, И.И.Глущенко. Исследование систем управления, г. Железнодорожный, Моск.обл.:ООО НПЦ «Крылья», 2000 .-С.89
[9]
Архипов Н.И. Исследование систем управления. - М.: ПРИОР,2002. – С. 112
[10]
Архипов Н.И. Исследование систем управления. - М.: ПРИОР,2002. – С.117
[11]
Мыльник В.В., Титаренко Б.П., Волочиенко В.А. Исследование систем управления. – М.: Академический проект, 2003. – С.112
[12]
Малин А.С., Мухин В.И. Исследование систем управления. – М.: ГУ ВШЭ, 2002. – С.212
[13]
Мыльник В.В., Титаренко Б.П., Волочиенко В.А. Исследование систем управления. – М.: Академический проект, 2003. – С.180
[14]
Мыльник В.В., Титаренко Б.П., Волочиенко В.А. Исследование систем управления. – М.: Академический проект, 2003. – С.115
[15]
Исследование систем управления / Коротков Э.М., ред. – М.: ИНФРА, 2003. – 176 с.
[16]
Питер Дойль. Менеджмент. Стратегия и тактика, М., 1999 – С.89
[17]
Коротков Э.М. Исследование систем управления. – 2-е изд. – М.:Дека, 2003.-С. 123
[18]
[19]
[20]
Мухин В.И. Исследование систем управления: Анализ и синтез систем управления. – М.: Экзамен, 2003.- С.151
[21]
Мухин В.И. Исследование систем управления: Анализ и синтез систем управления. – М.: Экзамен, 2003.- С.118
[22]
Ядов В.А. Социологическое исследование: методология, программа, методы. – М.,1987. –С.82
[23]
Учебная программа, методические указания и контрольные задачи/ Сост.В,М.Мишин.- М.:ГАУ, 1998
|