МІНІСТЕРСТВО ОСВІТИ І НАУКИ УКРАЇНИ
Національний університет “ Львівська політехніка”
Навчально-науковий інститут економіки і менеджменту
Кафедра менеджменту і міжнародного підприємництва
Індивідуальна робота
на тему “Діяльність компанії Макдональдс в Україні та у світі”
Виконав:
студент групи EME-41
Матковський О.А.
Прийняла:
Петришин Н.Я.
ЛЬВІВ-2010
Зміст
Розділ 1. Історія створення та розвитку
Розділ 2. Особливості функціонування. Організаційна структура
Розділ 3. Присутність на вітчизняному ринку
Розділ 4. Фінансовий стан
Висновок
Список використаної літератури
Вступ
Глобалізація економічної діяльності є однією з головних тенденцій у розвитку сучасного світу, яка істотно впливає не лише на економічне життя, але й має політичні (внутрішні та міжнародні), соціальні і навіть культурно-цивілізаційні наслідки. Україну також не оминули сучасні процеси глобалізації світового економічного розвитку, які дали змогу поступово інтегрувати нашу країну до міжнародної економіки. Після проголошення в 1991 р. незалежності України були здійснені заходи, спрямовані на істотну лібералізацію зовнішньоекономічної діяльності в країні, розширення прав підприємств і організацій у цій сфері. Зовнішньоекономічна діяльність (ЗЕД) починає розглядатися не тільки як складова господарської діяльності підприємства, але й як важливий фактор економічного зростання, створення передумов більш інтенсивного розвитку інтеграційних процесів на мікрорівні. Основним суб´єктом сучасних міжнародних економічних відносин виступає підприємство як ключова ланка ринкової економіки. Зовнішньоекономічна діяльність підприємства є важливою і невід´ємною сферою господарської діяльності, яка при ефективному використанні всього комплексу сучасних форм і методів міжнародного бізнесу здатна позитивно впливати на ефективність виробництва, його технічний рівень, якість продукції, що виробляється.
Отже в даній роботі досліджується компанія “МакДональдз”, а саме такі аспекти як: історія створення, особливості функціонування, присутність на вітчизняному ринку та фінансовий стан.
Розділ 1. Історія створення та розвитку компанії“МакДональдз”
Наприкінці 40-х рр. брати Мак і Дік МакДональд шукали шляхів удосконалення свого невеличкого ресторану для автомобілістів у Сан-Бернардіно в Каліфорнії. Замість того, щоб спробувати трохи змінити свій бізнес, який і без того дозволяв їм заробляти пристойні суми – 200 000 доларів на рік, вони винайшли абсолютно нову концепцію, засновану на швидкому обслуговуванні, низьких цінах та більшому товарообігу.
Забиваем Сайты В ТОП КУВАЛДОЙ - Уникальные возможности от SeoHammer
Каждая ссылка анализируется по трем пакетам оценки: SEO, Трафик и SMM.
SeoHammer делает продвижение сайта прозрачным и простым занятием.
Ссылки, вечные ссылки, статьи, упоминания, пресс-релизы - используйте по максимуму потенциал SeoHammer для продвижения вашего сайта.
Что умеет делать SeoHammer
— Продвижение в один клик, интеллектуальный подбор запросов, покупка самых лучших ссылок с высокой степенью качества у лучших бирж ссылок.
— Регулярная проверка качества ссылок по более чем 100 показателям и ежедневный пересчет показателей качества проекта.
— Все известные форматы ссылок: арендные ссылки, вечные ссылки, публикации (упоминания, мнения, отзывы, статьи, пресс-релизы).
— SeoHammer покажет, где рост или падение, а также запросы, на которые нужно обратить внимание.
SeoHammer еще предоставляет технологию Буст, она ускоряет продвижение в десятки раз,
а первые результаты появляются уже в течение первых 7 дней.
Зарегистрироваться и Начать продвижение
У 1954 р. брати вперше зустрілися із Реєм Кроком – представником компанії Multimixer, яка продавала пристрої для приготування молочних коктейлів. Саме Рей Крок заснував компанію, яка стала тією МакДональдз®, яку ми знаємо сьогодні. Упродовж 25 років Рей займався тим, що просував нову концепцію в харчовій промисловості – мультиміксери. Він не керував рестораном, не продавав гамбургери чи молочні коктейлі, однак через 25 років він знав про індустрію швидкого обслуговування більше, ніж будь-який професіонал. Одного разу Рей отримав замовлення на вісім мультиміксерів від братів МакДональд. Кожен мультиміксер міг збивати 5 коктейлів щохвилини, вісім мультиміксерів – 40 коктейлів за одну хвилину. “Я хочу побачити цей ресторан,” – сказав собі Рей і вирушив у далеку подорож на захід.
Побачивши ресторан братів МакДональд у Сан-Бернардіно в 1954 р., Рей Крок не залишився простим спостерігачем. На відміну від сотень інших, кого зачепила хвиля швидкого обслуговування у 50-х рр., він зміг оцінити досягнення братів. Рей ніколи до того не бачив ресторану, який зміг би обслуговувати так багато людей за надзвичайно короткий проміжок часу. Він зустрівся з братами Маком і Діком МакДональд, щоб обговорити ідею відкриття кількох подібних закладів.
Спочатку свою роль Рей вбачав лише у поставках мультиміксерів. Ідея братам МакДональд сподобалася, але виникла одна перешкода. “Де нам знайти людину, яка зможе втілити ці ідеї у життя?” – запитали брати. “Ну... – відповів Рей, – а як Вам моя кандидатура?”. 15 квітня 1955 р. в містечку Дес Плейнз (штат Іллінойс) відкрився перший заклад МакДональдз. Рей Крок доклав максимум зусиль, аби зробити його якомога привабливішим для відвідувачів. Основні принципи, що сповідували працівники закладу, – найвища якість продукції, культура обслуговування та чистота. Результат не примусив себе чекати – МакДональдз став взірцем закладів швидкого обслуговування.
Заклади МакДональдз почали з’являтися скрізь у США. Наприкінці 1956 р. товарообіг 14 закладів склав 1,2 мільйона доларів. Вже через 4 роки було 228 закладів із товарообігом 37,6 мільйона доларів. До середини 60-х рр. компанія продала 400 мільйонів Гамбургерів.
Сервис онлайн-записи на собственном Telegram-боте
Попробуйте сервис онлайн-записи VisitTime на основе вашего собственного Telegram-бота:
— Разгрузит мастера, специалиста или компанию;
— Позволит гибко управлять расписанием и загрузкой;
— Разошлет оповещения о новых услугах или акциях;
— Позволит принять оплату на карту/кошелек/счет;
— Позволит записываться на групповые и персональные посещения;
— Поможет получить от клиента отзывы о визите к вам;
— Включает в себя сервис чаевых.
Для новых пользователей первый месяц бесплатно.
Зарегистрироваться в сервисе
У 1961 р. Рей Крок викупив у братів МакДональд їхню частку бізнесу. Того самого року в Єлк Гроув Вілледж (штат Іллінойс) було відкрито Університет Гамбургерології – навчальні класи для менеджменту компанії, що з часом перетворився на міжнародний навчальний центр для підготовки керівників вищого рівня, де використовуються найсучасніші навчальні методи.
У 1965 р. МакДональдз відсвяткувала десятиріччя мережі. Цього ж року компанія стала акціонерною, випустивши свої акції у відкритий продаж за 22,5 долара кожна. Впродовж кількох тижнів ціни на акції зросли до 49 доларів за акцію. Через рік, 5 липня 1966 р., МакДональдз з‘явилась у списках Нью-Йоркської біржі, що стало вагомим досягненням мережі закладів, які продавали гамбургери.
1 червня 1967 р. Золоті Арки вперше засяяли за межами Сполучених Штатів. Перший міжнародний МакДональдз відкрив свої двері для відвідувачів у Канаді. В 1971 р. ми також відкрили перші ресторани в Німеччині, Австралії та Японії.
У 1975 р. перший ресторан МкДрайв з’явився у Сьєрра-Віста (штат Аризона). Ця нова система обслуговування сьогодні забезпечує майже половину товарообігу мережі МакДональдз.
14 січня 1984 р. Рей Крок помер, здійснивши свої мрії, що пов’язані з МакДональдз. Того ж року товарообіг компанії перевищував 10 мільярдів доларів, було продано 50 мільярдів Гамбургерів, у 36 країнах працювало 8 300 закладів. Новий МакДональдз у світі відкривався кожні 17 годин, і щорічний обсяг товарообігу середнього закладу становив 1 264 000 доларів.
Доказом нашої напруженої послідовної роботи впродовж багатьох років є той факт, що МакДональдз була єдиною компанією у „Standard & Poor 500”, яка з 1965 р. протягом 100 кварталів поспіль щороку повідомляла про зростання виручки та прибутку з акцій.
Не дивно, що журнал „Better Investing Magazine” назвав МакДональдз найпопулярнішою компанією, а її акції – найпоширенішими. А журнал „Life” назвав Рея Крока одним із 100 найвидатніших американців ХХ ст.
У 1985 р. МакДональдз було включено до списку „Dow Jones Industrial” (показник щоденного стану національної економіки США, що розраховується на основі показників 30 найбільших і найвпливовіших компаній країни). Таким чином непримітний колись Гамбургер по праву зайняв своє місце серед літаків, потягів та автомобілів як один зі стовпів американської економіки.
У 1988 р. МакДональдз відкрився у Східній Європі, в Югославії. У 1990 р. перший заклад відкрився в Росії – у Москві на Пушкінській, у 1996 р. – в Білорусі, котра стала 100-ю країною, в якій з'явився МакДональдз.
Одним з найбільш розвинутих проектів компанії, останнім часом, стала мережа кав'ярень “McCafé”. За останніми даним, за серпень 2010 року, під торговою маркою “МакДональдз” працює 32 060 ресторанів в 118 країнах світу (в тому числі близько 14 тисяч з них розташовані в США).З них значна частина (25 578) управляється по франчайзингу, тому асортимент ресторанів, розмір і склад порцій може сильно відрізнятися в різних країнах. Асортимент ресторанів включає різноманітні сандвічі, картоплю фрі, десерти, напої і т.д.., також у деяких країнах у ресторанах мережі продають пиво (в Україні не продають).
З метою забезпечення населення держави, в якому працюють ресторани мережі, робочими місцями, принципової доктриною компанії “МакДональдз” є пріоритетне використання місцевих продуктів.Практично всі продукти, що продаються в ресторанах мережі “МакДональдз” в якій-небудь країні, вироблені в цій країні.У процентному співвідношенні кількісний склад місцевих продуктів коливається в межах між 70 і 85 відсотків, в залежності від певної країни (в Україні – 83%).
Розділ 2. Особливості функціонування. Організаційна структура компанії“МакДональдз”
Протягом останніх десяти років, компанія “МакДональдз” входить в п’ятірку лідерів світового ринку громадського харчування за рахунок сильного бренду і загального обсягу продажів у 35 млрд. дол.McDonald's розробила єдині стандарти приготування страв, технології обладнання, маркетингових стратегій, програм підготовки персоналу, організації обслуговування, методики вибору місця розташування закладів та системи постачання. Отже успішне функціонування компанії “МакДональдз” полягає правильному виборі стратегії бізнесу та організаційної структури компанії.
Можна виділити наступні стратегії ведення бізнесу, які застосовує компанія “МакДональдз”:
1. Стратегія зростання: розробляти ще не охоплені ринки, відкриваючи щорічно 1750 ресторанів (в середньому по одному кожні 5 годин), частково власних, частково - на умовах франчайзингу, причому 90% цих нових ресторанів повинні відкритися за межами США.Зайняти лідируюче положення на закордонних ринках.Збільшувати відвідуваність ресторанів компанії, пропонуючи нові і недорогі фірмові страви, збільшуючи порції при збереженні колишньої ціни, організовуючи дитячі ігрові майданчики при ресторанах.Дослідити можливості глобальної інфраструктури постачальників компанії, їх досвід в управлінні комплексними закладами громадського харчування, виборі місць розташування ресторанів, маркетингової діяльності;
2.Стратегія франчайзингу: видавати ліцензію на франчайзинг тільки ініціативним, досвідченим підприємцям з хорошою репутацією; спеціально готувати їх до активного просування торгової марки McDonald's на місцях.(Договори про франчайзинг не укладаються з корпораціями, партнерами і пасивними інвесторами.);
3. Стратегія розташування і будівництва ресторанів: місце розташування ресторанів повинно бути зручно для клієнтів і вигідно для компанії.Проведені компанією дослідження показали, що 70% рішень про відвідування McDonald's приймається спонтанно, тому вирішено розміщувати ресторани в місцях, де ймовірність такого рішення максимальна.У США компанія, окрім традиційного розміщення ресторанів в передмістях і містах, відкриває заклади McDonald's в аеропортах, лікарнях, університетах, великих торговельних центрах (Wal-Mart, Home Depot), на станціях техобслуговування.За кордоном США стратегія компанії така: спочатку відкривати ресторани в центрах міст, потім організовувати обслуговування автомобілістів у закладах McDrive (коли клієнти можуть поїсти, не виходячи з машини) у віддалених від центру районах, потім освоювати інші райони.Знизити витрати на підготовчі та будівельні роботи за рахунок стандартизації та підвищення ефективності проектів, консолідованих закупівель устаткування і будівельних матеріалів через глобальну систему поставок.Підвищувати привабливість ресторанів McDonald's як всередині, так і зовні, надавати послуги обслуговування в автомобілі, створювати дитячі майданчики, де це можливо;
4. Стратегія в асортименті продукції: пропонувати обмежений набір страв.Покращувати смакові якості пропонованих страв (особливо бутербродів).Випробувати нові категорії страв швидкого приготування (курча, мексиканський салат, піца, гострі бутерброди та ін), додати страви для любителів здорової їжі.Швидко вводити у виробництво нові потенційно популярні страви і настільки ж швидко знімати з виробництва не завоювали популярність, вчитися на своїх і чужих помилках і швидко перемикатися на розробку нових ідей.(Це принципово новий елемент стратегії, що змінив багаторічну практику ретельного тестування блюд перед включенням в меню у всій мережі McDonald's. Страва Chicken McNuggets, наприклад, тестувалося 7 років.);
5. Стратегія організація роботи ресторанів: cуворо дотримуватися стандартів якості, санітарного стану приміщень та устаткування, організації обслуговування, роботи касирів.Продовжити впровадження програми "Зроблено для вас", що передбачає встановлення більш досконалого обладнання, комп'ютеризацію та використання нових методів приготування страв, що дозволяють швидше й ефективніше виконувати замовлення клієнтів;
7. Стратегія продажів, маркетингу та збуту:Пропагувати імідж McDonald's як зразок якості, чистоти і високої споживчої цінності за допомогою активної рекламної кампанії в засобах масової інформації та спеціальних заходів; просування фінансується за рахунок прибутку ресторанів.Використовувати ляльку Рональд Макдональд для підвищення популярності торговельної марки серед дітей, а також префікси Mc в назвах страв, щоб позначити їх належність до McDonald's.
Відповідно стратегічними пріоритетами компанії названі забезпечення стабільного зростання, бездоганне обслуговування клієнтів, збереження статусу ефективного та якісного виробника, підвищення кваліфікації співробітників на всіх рівнях, організація обміну досвідом між підрозділами в різних країнах, постійне вдосконалення концепції швидкого харчування, заохочення розробки нових страв, інновації в обладнанні,маркетингу, організації обслуговування і технологіях.
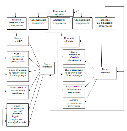
Організаційна структура компанії “МакДональдз” побудована на основі лінійно-функціональної організаційної структури управління, яка передбачає, штабні(функціональні) служби отримують повноваження управління службами нижчого рівня, які виконують відповідні спеціальні функції. Детальніше дана структура представлена на рисунку 1.

 Рис.1. Організаційна структура компанії “МакДональдз”
Отже, як видно із даного рисунку, компанія “МакДональдз” має чітку ієрархічну структуру підрозділів. На вершині ієрархії – збори аукціонерів, тому, що компанія є акціонерною. Для безпосереднього управління компанією існує генеральний директор, який несе відповідальність перед зборами акціонерів також він безпосередньо здійснює управління усіма департаментами компанії. Відповідно кожний департамент створений на основі географічної ознаки та має своє представництво у кожній із країн регіону, який він представляє. Так компанія “МакДональдз” реалізує свою продукцію або через франчайзинг або безпосередньо своїми закладами, відповідно структурні підрозділи деяких країн є різні. Як приклад представлено Україну та США. Також існує відділ контролю, який підпорядковується Зборам акціонерів, ат має свої окремі структурні підрозділи для контролю міжнародних департаментів та представництв у кожній із країн.
Розділ 3. Присутність на вітчизняному ринку компанії“МакДональдз”
Україна стала 102-ю країною, де почала розвиватися мережа “МакДональдз”, 24 травня 1997 року поруч із станцією метро «Лук’янівська» у Києві відкрився перший заклад “МакДональдз” в країні.За понад 10 років існування “МакДональдз” в Україні заклади компанії відвідали близько 430 000 000 гостей. Компанія «МакДональдз Юкрейн Лтд.» є одним із найбільших іноземних інвесторів в Україні: у розвиток мережі “МакДональдз” та інфраструктури нашої держави компанією вже було вкладено понад 100 мільйонів доларів. Впродовж 1997–2006 років компанія сплатила 333 мільйони гривень у формі податків у державний та місцевий бюджети країни.Сьогодні в 20 містах України діє 68 закладів “МакДональдз” (23 із них – уКиєві, 8 – у Дніпропетровську, по 7 – вОдесітаХаркові, 4 – уЛьвові, 3 – уДонецьку, по
2 уВінниціта Кривому Розі, й по одному уЖитомирі,Запоріжжі, Кременчуці, Луганську,Миколаєві,Полтаві, Сімферополі, Севастополі, ЧерніговітаЯлті). Сьогодні в компанії працюють близько 5000 громадян України.Усі співробітники проходять кваліфікований курс професійного навчання за рахунок компанії, працюють у команді однодумців, отримують достойну зарплату і мають усі можливості для розвитку своєї кар’єри.
У 2009 році навчання з відривом від виробництва у навчальному центрі компанії у Києві пройдуть близько 700 співробітників, а у навчальних закладах за кордоном – 18 членів команди “МакДональдз”. Цього року компанія спрямовує на навчання своїх співробітників понад 1 300 000 грн.
Також компанія підтримує і заохочує студентів, які поєднують навчання із роботою в “МакДональдз”. Цього року, наприклад, в рамках програми “Твоя стипендія” 60 працівників-студентів, які відмінно вчаться та добре працюють, отримали від компанії стипендію у розмірі 2000 гривень.
Пріоритетним напрямком діяльності компанії «МакДональдз Юкрейн Лтд.» є продовження плідної співпраці з існуючими і залучення нових українських партнерів та постачальників. Сьогодні українські підприємства виготовляють значну частину напівфабрикатів, які використовуються для приготування страв у закладах “МакДональдз”.Серед постачальників “МакДональдз” – такі українські компанії як «Білоцерківський молочний комбінат», «Слов’янський дім», «Чумак», «Еска Фуд Солюшнc», «Іст Болт Україна» та багато інших. Починаючи з перших кроків розвитку бізнесу “МакДональдз”у 50-х роках ХХ століття та діяльності засновника компанії Рея Крока, принцип допомоги місцевій спільноті залишається основним в організації бізнесу “МакДональдз”. За час існування в Україні компанія спрямувала понад 5 000 000 доларів США на підтримку благодійних акцій та спонсорство важливих соціально значущих проектів. Компанія “МакДональдз”допомагає дитячим лікарням, школам-інтернатам, товариствам захисту дітей-інвалідів. Одним із найважливіших та наймасштабніших благодійних проектів “МакДональдз”є щорічний “Всесвітній день допомоги дітям у “МакДональдз”, який проводиться компанією з 2002 року. За роки проведення даної акції компанія “МакДональдз Юкрейн Лтд.” спрямувала благодійну допомогу у розмірі 4 107 000 гривень на придбання медичного обладнання для 40 дитячих лікарень у 28 містах України. Два роки поспіль – у 2004 та 2005 – компанію “МакДональдз Юкрейн Лтд.” було визнано переможцем Київського міського конкурсу на звання “Кращий роботодавець року”.У лютому 2006 року Державна податкова адміністрація України визначила сумлінних платників податків. Ними стали підприємства, які мають найбільше податкове навантаження у відповідній галузі і при цьому не порушують податкове законодавство. Компанія “МакДональдз Юкрейн Лтд.” увійшла до їх числа.
У 2006 році Київський міський голова нагородив ПІІ “МакДональдз Юкрейн Лтд.” відзнакою за значний внесок у наповнення місцевого бюджету Києва.У 2007 році компанія “HEWITT Associates” вперше в Україні провела дослідження “Найкращі роботодавці”. Компанія “МакДональдз” увійшла до числа найкращих у категорії “Міжнародні компанії”.Також у 2007 році “МакДональдз” став переможцем конкурсу “Вибір року” в номінації “Заклад швидкого обслуговування”.
Розділ 4. Фінансовий стан компанії “МакДональдз”
Під час здійснення дослідження діяльності компанії “МакДональдз”, мною було проаналізовано фінансовий стан даної компанії на основі таких показників, як: валовий дохід, балансовий прибуток, активи, власний капітал та кредиторську заборгованість – які були зведені у таблицю 1, а також їх графічне ілюстрацію на рисунках 2, 3, 4, 5, 6, 7.
Таблиця 1. Основні показники виробничо-господарської діяльності у 2006-2009 рр.
№
з/п
|
Показники |
Фактичні дані за періоди, млрд. дол. |
| 2006 |
2007 |
2008 |
2009 |
| 1. |
Валовий дохід |
25,48 |
32,08 |
28,96 |
31,23 |
| 2. |
Балансовий прибуток |
2,8 |
2,7 |
2,1 |
2,42 |
| 3. |
Активи |
41,12 |
45,1 |
42,23 |
43,3 |
| 4. |
Власний капітал |
20,2 |
24,42 |
21,5 |
24,22 |
| 5. |
Кредиторська заборгованість |
4,1 |
3,5 |
4,4 |
3,46 |
Для більш детальнішого аналізу фінансового стану “МакДональдз”, нижче наведена графічна ілюстрація вищенаведених показників.

Рис.2. Динаміка валового доходу

Рис.3. Динаміка валового доходу

Рис.4. Динаміка активів

Рис.5. Динаміка власного капіталу

Рис.6. Динаміка кредиторської заборгованості
Отже, протягом 2006–2007рр. усі показники компанії “МакДональдз” залишались стабільними, що свідчить про те, що функціонування компанії було ефективним за рахунок постійного розширення на ринку, широкого асортименту товарів (меню продуктів харчування), збалансованого розподілу доходів та регулярним оновленням матеріально-технічної бази. У 2008р. розпочалася світова економічна криза для компанії “МакДональдз” це вилилося у зменшенні доходів та збільшенні кредиторської заборгованості за рахунок нестабільності валютних курсів.
Але завдяки вдалій ціновій політиці і збалансуванні доходів та видатків, вже у 2009р. обсяги реалізованої продукції зросли, що відповідно збільшило валовий дохід. А також вдалося зменшити кредиторську заборгованість.
Висновок
Глобалізація економічної діяльності є однією з головних тенденцій у розвитку сучасного світу, яка істотно впливає не лише на економічне життя, але й має політичні (внутрішні та міжнародні), соціальні і навіть культурно-цивілізаційні наслідки. Україну також не оминули сучасні процеси глобалізації світового економічного розвитку, які дали змогу поступово інтегрувати нашу країну до міжнародної економіки.
Одним із проявів глобалізації у сучасному світі є компанія “МакДональдз”, що була заснована у кінці 40-х років братами МакДольд у США. Зараз під торговою маркою “МакДональдз” працює 32 060 ресторанів в 118 країнах світу (в тому числі близько 14 тисяч з них розташовані в США).З них значна частина (25 578) управляється по франчайзингу, тому асортимент ресторанів, розмір і склад порцій може сильно відрізнятися в різних країнах. У 1985 р. МакДональдз було включено до списку „Dow Jones Industrial” (показник щоденного стану національної економіки США, що розраховується на основі показників 30 найбільших і найвпливовіших компаній країни). Таким чином непримітний колись Гамбургер по праву зайняв своє місце серед літаків, потягів та автомобілів як один зі стовпів американської економіки.
Україна стала 102-ю країною, де почала розвиватися мережа “МакДональдз”, 24 травня 1997 року поруч із станцією метро “Лук’янівська” у Києві відкрився перший заклад “МакДональдз” в країні.Компанія «МакДональдз Юкрейн Лтд.» є одним із найбільших іноземних інвесторів в Україні: у розвиток мережі “МакДональдз” та інфраструктури нашої держави компанією вже було вкладено понад 100 мільйонів доларів.
Отже, можна стверджувати, що компанія “Макдональдс” є компанією, яка стабільно розвивається та розширюється, основною особливість, якої є її гнучкість до змін у навколишньому середовищі.
Список використаної літератури
1. http://www.mcdonalds.ua/;
2. Кузьмін О.Є., Ноджак Л.С., Мельник О.Г., Менеджмент: навч. посібник, видавництво НУ’ЛП”, 2009р., 152 ст.;
3. http://www.kartka.com.ua/dovidnik/food/fastfood/McDonalds;
4.http://ru.wikipedia.org/wiki/McDonald%E2%80%99s#.C2.A0.D0.A3.D0.BA.D1.80.D0.B0.D0.B8.D0.BD.D0.B0;
5.http://webcache.googleusercontent.com/search?q=cache:TWFh1qu3OUUJ:poglyad.com/students/item/14950/+%D0%BC%D0%B0%D0%BA%D0%B4%D0%BE%D0%BD%D0%B0%D0%BB%D1%8C%D0%B4%D1%81+%D0%B2+%D1%83%D0%BA%D1%80%D0%B0%D1%97%D0%BD%D1%96&cd=17&hl=uk&ct=clnk&gl=ua;
6.http://uk.wikipedia.org/wiki/%D0%A0%D0%B8%D0%BD%D0%BA%D0%BE%D0%B2%D0%B0_%D0%BA%D0%B0%D0%BF%D1%96%D1%82%D0%B0%D0%BB%D1%96%D0%B7%D0%B0%D1%86%D1%96%D1%8F.
|