СОДЕРЖАНИЕ
Введение
Глава 1. Экономическое содержание инвестиционной инфраструктуры
1.1 Понятие и элементы инвестиционной инфраструктуры
1.2 Факторы формирования инвестиционной инфраструктуры
1.3 Цели и принципы формирования инвестиционной инфраструктуры
1.4 Мировой опыт создания инвестиционной инфраструктуры
Глава 2. Региональные аспекты формирования инвестиционной инфраструктуры
2.1 Особенности региональной инвестиционной инфраструктуры
2.2 Тенденции и перспективы развития инвестиционной инфраструктуры региона
2.3 Проблемы формирования инвестиционной инфраструктуры Саратовского региона
Заключение
Список использованной литературы
Введение
Решение задач ускоренного развития России, обеспечения социальной стабильности общества невозможно без соответствующей экономики и в этом ключевым фактором является эффективное предпринимательство. Важнейшая роль предпринимательства не может быть сыграна без необходимой поддержки, начиная с законодательства, административных регламентов и заканчивая комплексным ресурсным обеспечением, в т.ч. инфраструктурным.
Одним из решающих условий повышения эффективности бизнеса является функционирование гибкой, мощной инвестиционной инфраструктуры, занимающейся обслуживанием денежных потоков в данном виде деятельности. Очевидно, что первоочередными условиями успешного ведения бизнеса являются доступность и качество кредитных услуг. Таким образом, для развития экономики необходимо, чтобы инвестиционная инфраструктура была устойчивой и эффективной. Целью Правительства Российской Федерации и Банка России является формирование в среднесрочной перспективе инвестиционной инфраструктуры предпринимательства, способной обеспечить предоставление всем категориям клиентов, как на территории субъектов Российской Федерации, так и на рынках стран "ближнего зарубежья" универсального комплекса услуг, а также обслуживание российских экономических интересов в мировой экономике. Оптимальная по своей структуре и построенная на принципах справедливой конкуренции инвестиционная инфраструктура, станет эффективным инструментом аккумулирования инвестиционных ресурсов для обеспечения ускоренного экономического роста на основе диверсификации экономики, выравнивания уровней регионального развития, повышения качества и уровня жизни российских граждан[1]
. Таким образом, оценка эффективности инвестиционной инфраструктуры является актуальной, поскольку она позволяет выявить изменения, приводящие к положительным результатам в развитии предпринимательства.
Забиваем Сайты В ТОП КУВАЛДОЙ - Уникальные возможности от SeoHammer
Каждая ссылка анализируется по трем пакетам оценки: SEO, Трафик и SMM.
SeoHammer делает продвижение сайта прозрачным и простым занятием.
Ссылки, вечные ссылки, статьи, упоминания, пресс-релизы - используйте по максимуму потенциал SeoHammer для продвижения вашего сайта.
Что умеет делать SeoHammer
— Продвижение в один клик, интеллектуальный подбор запросов, покупка самых лучших ссылок с высокой степенью качества у лучших бирж ссылок.
— Регулярная проверка качества ссылок по более чем 100 показателям и ежедневный пересчет показателей качества проекта.
— Все известные форматы ссылок: арендные ссылки, вечные ссылки, публикации (упоминания, мнения, отзывы, статьи, пресс-релизы).
— SeoHammer покажет, где рост или падение, а также запросы, на которые нужно обратить внимание.
SeoHammer еще предоставляет технологию Буст, она ускоряет продвижение в десятки раз,
а первые результаты появляются уже в течение первых 7 дней.
Зарегистрироваться и Начать продвижение
Степень научной разработанности проблемы
. Хотя проблема инфраструктурного обеспечения имеет богатую предысторию, тем не менее, считать эту тему достаточно изученной, на наш взгляд, преждевременно. В условиях глобализации при анализе больших самоорганизующихся экономических систем необходимо использовать инструменты, предназначенные для оценки свойств системы в целом, а не только ее элементов.
Наши представления об инфраструктурном обеспечении сложились под влиянием работ В.А. Абчука, А.О. Блинова, А.В. Бусыгина, В.Я. Горфинкеля, Г.Б. Клейнера, А.А. Крупанина, М.Г. Лапусты, Ю.Б. Рубина, В.Л. Тамбовцева, И.Н. Шапкина, М.М. Юдкевича.
Существенное влияние при разработке методики оценки эффективности экономических систем оказали работы Г.Г. Азгальдова, И.И. Балацкого, В.А. Богомолова, Н.А. Брянской, В.А. Волконского, Н.Е. Егоровой, А.Ю. Егорова, С.М. Игнатьева, Л.А. Конаревой, Г.Н. Куцури, В.Ю. Рогова, Т.В. Светник, А.П. Черникова.
В методике структурного анализа ИИП использованы результаты анализа устойчивости систем В.И. Данилова-Данильяна, А.А. Емельянова, Ю.Б. Зеленского, С.М. Ильясова, О.П. Овчинниковой, А.В. Суворова, Г.Г. Фетисова, А.Б. Чимитовой, Г.П. Чубаровой, С.В. Чупрова.
На подход к оценке эффективности инвестиционной инфраструктуры предпринимательства оказали влияние идеи, изложенные в работах Ю.А. Бабичевой, А.Ф. Бородина, А.В. Буздалина, В.В. Геращенко, В.Н. Живалова, В.В. Зражевского, Т.Г. Красновой, Д.С. Львова, В.А. Мирошникова.
Важные результаты в оценке влияния структуры на экономическую систему получены Н.В. Амбросовым, С.А. Валуевым, Л.Е. Варшавским, В.Н. Волковой, А.А. Вороновым, И.Н. Дрогобыцким, В.К. Карнауховой, Ю.В. Косачевым, И.К. Коханенко, А.Г. Мовсесяном, В.О. Мосейко, Е.И. Царегородцевым, Н.А. Савинской, В.М. Торосовым, В.П. Третьяком, Г.Г. Шамлиной.
Результаты исследования структурных аспектов и методика ценологического анализа, а также новые методики составления рейтингов элементов системы, во многом основываются на работах В.И. Гнатюка, Б.И. Кудрина, В.К. Лозенко, Ю.К. Орлова, В.В. Фуфаева, С.Д. Хайтуна, Ю.В. Чайковского, Ю.А. Шрейдера.
Сервис онлайн-записи на собственном Telegram-боте
Попробуйте сервис онлайн-записи VisitTime на основе вашего собственного Telegram-бота:
— Разгрузит мастера, специалиста или компанию;
— Позволит гибко управлять расписанием и загрузкой;
— Разошлет оповещения о новых услугах или акциях;
— Позволит принять оплату на карту/кошелек/счет;
— Позволит записываться на групповые и персональные посещения;
— Поможет получить от клиента отзывы о визите к вам;
— Включает в себя сервис чаевых.
Для новых пользователей первый месяц бесплатно.
Зарегистрироваться в сервисе
Целью настоящей работы является анализ состояния инвестиционной инфраструктуры в Саратовской области и определение перспектив повышения инвестиционной привлекательности данного региона. Для достижения поставленной цели в работе решены следующие задачи:
1. раскрыта сущность и понятие инвестиционной инфраструктуры региона, охарактеризованы факторы, воздействующие на эффективность инвестиционной инфраструктуры региона, а также проанализирован мировой опыт создания инвестиционной инфраструктуры региона;
2. проведен анализ современного состояния экономики и инвестиционного потенциала Саратовской области, проведен анализ развитости инвестиционной инфраструктуры Саратовского региона;
3. на основе проведенного анализа определены перспективы и направления совершенствования инвестиционной инфраструктуры Саратовской области.
В соответствии с поставленными целью и задачами дипломная работа состоит из введения, двух глав, заключения и списка использованной литературы.
Глава 1. Экономическое содержание инвестиционной инфраструктуры
1.1 Понятие и элементы инвестиционной инфраструктуры
Инвестиционная инфраструктура – это комплекс взаимосвязанных структур, обслуживающих и обеспечивающих реализацию инвестиционных процессов[2]
.
Наиболее последовательная реализация функций инвестиций достигается в условиях сформированной инвестиционной инфраструктуры, которая способна создать условия для осуществления инвестиционной деятельности, снизить степень риска инвестиционных вложений, облегчить привлечение дополнительных инвестиций, аккумулируя финансовые ресурсы. С переходом к рыночным условиям в огромном масштабе возросли трансакционные издержки. Инвестиционная инфраструктура в известной мере призвана способствовать снижению этих издержек. Она, действуя как механизм реализации инвестиционного процесса, объединяет капиталы отдельных инвесторов в ассоциированные, снижая неопределенность и риск.
Именно инвестиционная инфраструктура позволяет реализовать открывающиеся финансовые возможности и тем самым придает жизненность инвестиционному процессу. Ее формирование есть одно из выражений общественной потребности в инвестициях. Заинтересованность государства в инвестициях вызвана в первую очередь потребностями экономического роста и повышения качества продукции.
В целом инвестиционная инфраструктура представляет собой организационную, материальную, финансовую, кредитную, информационную систему для создания условий, способствующих эффективному формированию, распределению реальных инвестиций и оказанию услуг для развития инвестиционной деятельности, коммерциализации инвестиционного процесса.
В наиболее общем виде к инвестиционным институтам относятся:
− коммерческие банки (универсальные и специализированные);
− небанковские кредитно-финансовые институты (финансовые и страховые компании, пенсионные фонды, ломбарды, кредитные союзы и товарищества);
− инвестиционные институты (инвестиционные компании и фонды, фондовые биржи, финансовые брокеры, инвестиционные консультанты и пр.).
Рынок ценных бумаг - совокупность экономических отношений, возникающих между его участниками, по поводу выпуска и обращения ценных бумаг[3]
.
Коммерческие банки представляют собой частные и государственные банки, осуществляющие универсальные операции по кредитованию промышленных, торговых и других предприятий, главным образом за счет тех денежных капиталов, которые они получают в виде вкладов.
Выделяют несколько их функций:
- аккумулирование бессрочных депозитов, или ведение текущих счетов, и оплата чеков, выписанных на эти банки.
- предоставление кредитов предпринимателям.
Под ТНК понимаются международные фирмы, имеющие свои хозяйственные подразделения в двух или более странах и управляющие этими подразделениями из одного или нескольких центров на основе такого механизма принятия решений, который позволяет проводить согласованную политику и общую стратегию, распределяя ресурсы, технологии и ответственность для достижения наивысшего результата – прибыли.
Негосударственный пенсионный фонд (НПФ) — особая организационно-правовая форма некоммерческой организации социального обеспечения, исключительными видами деятельности которой являются:
· деятельность по негосударственному пенсионному обеспечению участников фонда в соответствии с договорами негосударственного пенсионного обеспечения (НПО);
· деятельность в качестве страховщика по обязательному пенсионному страхованию в соответствии с Федеральным законом от 15 декабря 2001 г. N 167-ФЗ «Об обязательном пенсионном страховании в Российской Федерации» и договорами об обязательном пенсионном страховании (ОПС);
· деятельность в качестве страховщика по профессиональному пенсионному страхованию в соответствии с федеральным законом и договорами о создании профессиональных пенсионных систем.
Работа негосударственного пенсионного фонда аналогична работе Пенсионного фонда РФ. Негосударственный пенсионный фонд так же, как ПФР аккумулирует средства пенсионных накоплений, организует их инвестирование, учёт, назначение и выплату накопительной части трудовой пенсии. НПФ осуществляют деятельность на основании Федерального закона N75-ФЗ от 07.05.1998 «О негосударственных пенсионных фондах».
Финансово-промышленная группа - совокупность юридических лиц, действующих как основное и дочерние общества либо полностью или частично объединивших свои материальные и нематериальные активы на основе договора о создании финансово-промышленной группы в целях технологической или экономической интеграции для реализации инвестиционных и иных проектов и программ, направленных на повышение конкурентоспособности и расширение рынков сбыта товаров и услуг, повышение эффективности производства, создание новых рабочих мест.
Общей характеристикой для всех групп институциональных инвесторов является аккумулирование ими временно свободных денежных средств (государства, фирм, населения) с последующим вложением их в экономику.
Вместе с тем каждая из указанных групп обладает собственной спецификой как в осуществлении присущих ей функций, так и в механизме аккумуляции инвестиционных ресурсов и их дальнейшем размещении.
Большинство указанных выше инвестиционных институтов уже присутствуют в России. Вместе с тем, как показывает практика последних лет, процессы формирования отдельных институтов происходят относительно спонтанно. С целью активизации инвестиционной деятельности крайне необходимо воздействие государства на формирование институциональной среды инвестиционной сферы, выражающееся, прежде всего, в законотворчестве и контроле за соблюдением законов.
Несмотря на то, что новые формы инвестиционной инфраструктуры в России далеки от совершенства, тем не менее, можно считать, что значительное число входящих в нее институтов демонстрируют свою жизнестойкость, а следовательно, и возможность участия в инвестиционном процессе при наличии соответствующих условий.
Роль институциональной среды в инвестиционной деятельности очень велика. Совокупность инвестиционных институтов определяет характер, динамику и направления инвестиций, способствует активизации инвестиционной деятельности и на этой основе экономическому росту, улучшению экономических параметров жизни общества. Поэтому создание соответствующей институциональной среды – важное условие для успешного становления и развития инвестиционной сферы.
Инвестиционные институты организуют непосредственное регулирование спроса и предложения на инвестиционные ресурсы. Они влияют на движение, объем, направление инвестиционных средств и, следовательно, на инвестиционный процесс в отраслях хозяйства и регионах. Инвестиционная деятельность прямо связана с количеством специализированных инвестиционных институтов, их мощностью (размером активов), разветвленностью, со структурой и объемом их операций, возможностями аккумуляции инвестиционных ресурсов.
Именно инфраструктура рынка инвестиций определяет основной порядок практических действий участников рынка и все аспекты совершенствования инвестиционных сделок. Увеличение количества сделок на инвестиционном рынке является фактором ускорения движения капитала, его перехода от денежной к производительной форме. Через инфраструктуру инвестиционного рынка и происходит аккумуляция ресурсов и направление вложений в конкретные проекты.
Нельзя не отметить и то, что инвестиционная инфраструктура ориентирована не только на продвижение отдельных проектов, но и на развитие соответствующего предпочтения и менталитета, осуществление институциональных изменений в обществе, затрагивающих всех субъектов инвестиционного процесса, стимулирование развития экономики за счет инвестиций.
Инвестиционная инфраструктура дает возможность более равномерно распределять риски, связанные с осуществлением инвестиционного процесса. Это распределение происходит между участниками инвестиций по стадиям осуществления инвестиционных проектов, между институциональными инвесторами, а также между государством и институциональными инвесторами. Развитие элементов инвестиционной инфраструктуры открывает более широкие возможности для привлечения иностранных инвестиций и уменьшение рисков, связанных с предоставлением кредитов иностранных инвесторов и государств[4]
.
Современные инвестиционные механизмы чрезвычайно сложны и многообразны, в их структуре принято выделять два вида компонентов: базовые и дополнительные. Исходя из вышеизложенного следует, что в составе инвестиционной деятельности абстрактно различаются собственно инвестирование и деятельность по управлению инвестициями. Последний вид деятельности является производным от первого, и потому механизм его реализации мы предлагаем именовать дополнительным компонентом, тогда как механизм инвестирования – базовым. Прототипом всех без исключения базовых компонентов является самоинвестирование. В ряде научных работ описываются содержание и значимость самоинвестирования в рыночной экономике, но употребляется при этом понятие «инвестиционное самофинансирование». В частности, Н.М. Мухетдинова, раскрывая основные тенденции государственного регулирования инвестиционного процесса в РФ, акцентирует внимание на необходимости совершенствования амортизационной политики и управления направлениями использования хозяйствующими субъектами своей прибыли в целях «укрепления базы инвестиционного самофинансирования предприятий[5]
». В рамках самоинвестирования один субъект - гражданин, предприятие или организация - мобилизует внутренние (если юридическое лицо, то прибыль, амортизационные отчисления и т.п., а если физическое лицо, то сбережения) инвестиционные ресурсы и самостоятельно их размещает. Простота действия этого компонента есть его преимущество и недостаток. Главным достоинством самоинвестирования является независимость от других инвесторов и параметров развития фондового и денежного рынков. Однако основной недостаток лежит в той же плоскости: ограниченный объем инвестиционных ресурсов и нераспределенный риск. Самоинвестирование в жилищной сфере представлено в том числе так называемым «долевым участием в строительстве». Ряд отечественных специалистов в области экономики и права, исследуя проблемы долевого жилищного строительства, в том числе, М.Довгялло и профессор Казанского государственного архитектурно-строительного университета (академии) В.М. Ланцов, пришли к выводу о правовой незащищенности «граждан-дольщиков» и, как следствие, высоком риске инвестирования в жилищное строительство в рамках самоинвестирования[6]
. Вероятно, именно высокая капиталоемкость жилищно-строительного производства стала причиной появления своеобразной организационной формы объединения капиталов – инвестиционно-жилищных кооперативов. Кооперативное инвестирование как один из базовых компонентов есть результат эволюции самоинвестирования и предполагает мобилизацию членами кооператива инвестиционных ресурсов в целях последующего распределения общего фонда исключительно среди тех, кто участвовал в его формировании. В разное время и в разных странах эти кооперативы назывались по-разному и имели свою специфику работы, соблюдая при этом основной принцип совместного (кооперированного) участия в инвестировании. В современной экономической литературе инвестиционно-жилищная кооперация подробно исследована на примере механизма стройсбережений, получившего название «германской», или «европейской модели» инвестирования жилищной сферы.
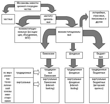
Самоинвестирование и кооперация жилищных сбережений, по нашему мнению, могут быть доминирующими лишь в тех регионах, где отмечена очень высокая сберегательная активность большинства жителей. Поэтому в подавляющей части регионов современной России эти базовые компоненты развиваются во взаимодействии с компонентами инвестиционного посредничества (см. рис. 1.1), которые позволяют авансировать капитал на долгосрочной основе. Исторически инвестирование осуществлялось собственными силами (инвестирование без посредников), но по мере развития инвестиционных отношений возникла потребность в посредничестве, то есть в передаче части или всех функций сторонней организации или частному лицу. В рамках инвестиционного посредничества выделяются две основные группы компонентов – институциональные и неинституциональные (частные).
Институциональными инвестиционными посредниками являются, в частности, кредитные организации, фондовые биржи и организации, формирующие и исполняющие государственный бюджет (налоговые органы и казначейство). Неинституциональные инвестиционные посредники представлены многочисленными специалистами, осуществляющими операции по инвестированию без образования юридического лица. В процессе взаимодействия банковских, фондовых, бюджетных и прочих институциональных (моноинституциональных) посредников возникли полиинституциональные компоненты инвестиционного посредничества, предполагающие совместное участие институциональных образований в рамках ассоциаций, консорциумов, союзов и ФПГ. Поскольку и привлечение, и размещение инвестиционных ресурсов есть инвестирование, то базовый компонент, в котором инвестирующим и/или инвестируемым является банк, организация фондовой торговли ценными бумагами (фондовая биржа, инвестиционная компания или фонд) или органы, формирующие и исполняющие государственный бюджет (налоговые органы и казначейство), именуется соответственно банковским, фондовым или бюджетным. Таким образом, базовыми компонентами инвестиционного механизма являются, по нашему мнению, механизмы самоинвестирования, инвестиционной кооперации и инвестиционного посредничества.

Рис. 1.1 – Эволюция механизмов инвестиционного посредничества
Механизмы инвестиционного посредничества, в свою очередь, представлены прежде всего банковским кредитованием, бюджетным субсидированием, эмиссией ценных бумаг и лотереей.
В ходе обобщения и критического переосмысления ряда классификаций механизмов инвестирования мы пришли к выводу о том, что из-за отождествления базовых и дополнительных компонентов имеют место ситуации, когда в одном ряду с такими базовыми компонентами, как банковское кредитование, бюджетное субсидирование, самофинансирование, эмиссия ценных бумаг и т.п., располагаются дополнительные, по нашему мнению, компоненты, в том числе «материальное стимулирование и ответственность, страхование, залоговые операции, трастовые операции, факторинг[7]
», «лизинг, налоговый метод»[8]
. Такой подход к классификации механизмов инвестирования недостаточно отражает их многообразие и тенденции развития. В частности, согласно классификации «методов» инвестирования, предложенной Т.А. Аверьяновой, следует различать, во-первых, учредительные и текущие инвестиции (в зависимости от частоты поступления средств); во-вторых, кратко-, средне- и долгосрочное инвестирование (в зависимости от срочности вложений); в-третьих, внутреннее, внешнее и акционерное инвестирование (в зависимости от правового статуса инвестора); в-четвертых, финансовые, материальные и нематериальные инвестиции (в зависимости от объекта и формы инвестирования) и, в-пятых, реинвестирование, «нетто-инвестирование» (вложения с целью расширения основных средств), лизинг и «налоговый метод» (в зависимости от роли в процессе воспроизводства)[9]
. Мы разделяем точку зрения Т.А. Аверьяновой на необходимость признания акционирования как компонента инвестиционного механизма, но со следующими поправками. По нашему мнению, наряду с внутренними и внешними источниками инвестиций имеют место те источники, которые однозначно не могут быть отнесены к предыдущим. Такого рода источники не исчерпываются исключительно акционированием. К ним следует также отнести ресурсы, которые возникают в результате смены формы собственности, слияния, поглощения, дробления, ликвидации и прочей реорганизации. Именно поэтому мы предлагаем именовать такое инвестирование реорганизационным. Ряд ученых-экономистов[10]
признают необходимость не только акционирования, но и создания ФПГ и других форм реорганизации действующих предприятий в целях активизации инвестиционных процессов в российской экономике, что свидетельствует об актуальности и специфичности реорганизационного инвестирования. Мы также согласны с тем, что необходимо различать базовые компоненты в зависимости от формы вложений, но с некоторыми уточнениями, а именно: во-первых, целесообразно отделять инвестиции, осуществляемые в денежной и неденежной форме, например, в форме предоставления не денежных средств, а необходимого для производственных целей оборудования и иных основных фондов; во-вторых, целенаправленные преобразования базовых компонентов, в том числе и формы инвестиционных ресурсов, есть, по нашему мнению, функция дополнительных компонентов, исследование которых приведено ниже, и, в-третьих, отделение внутреннего и внешнего инвестирования тем не менее не позволяет объяснить принципиальное различие между самоинвестированием и кооперацией, между кооперацией и инвестиционным посредничеством.
Признаками группировки, по нашему мнению, должны быть (см. рис. 1.2): участие или неучастие посреднических организаций; круг участвующих в инвестировании (самостоятельно, в рамках кооперации, при поддержке частных инвесторов, регионального или федерального бюджета, банка, инвестиционного фонда или их объединений); преследуемая цель инвестирования (коммерческий и некоммерческий, в том числе социальный); используемая в инвестиционной деятельности технологическая основа (классический и виртуальный базовый компонент, в том числе механизм инвестирования через сеть Интернет с использованием стационарных или мобильных устройств телефонной связи).

Рис. 1.2 – Виды базовых компонентов инвестиционного механизма
Исследованные выше компоненты инвестиционного механизма являются, по нашему мнению, базовыми, поскольку предполагают привлечение и размещение инвестиционных ресурсов, без чего инвестиционная деятельность невозможна. Но наряду с ними важное значение, особенно в условиях взаимного недоверия участников инвестиционной сферы российских регионов, имеют так называемые «дополнительные компоненты», или механизмы управления инвестициями. Одна группа ученых, исследуя подобного рода компоненты, использует понятие «инвестиционные гарантии», которые позволяют снизить инвестиционные риски и повысить инвестиционную активность потенциальных инвесторов[11]
; другая группа – понятие «реинвестирование (или рефинансирование) кредитов», которое призвано обеспечить соответствие платежеспособного спроса большинства населения параметрам предоставляемых кредитов[12]
; третья группа – понятие «инвестиционная инфраструктура[13]
».
По нашему мнению, некоторые компоненты, которые мы предлагаем именовать дополнительными, не имеют ничего общего с гарантированием или страхованием инвестиционной деятельности и потому понятие «инвестиционные гарантии» не может быть использовано для всеобъемлющего исследования сущности дополнительных компонентов инвестиционного механизма. Понятие «реинвестирование» имеет двойственное толкование: оно предполагает, во-первых, использование доходов, полученных от инвестиционной деятельности, вновь на цели инвестирования, а во-вторых, создание механизма возобновления ресурсной базы инвестирования. Ни одно из вышеприведенных определений понятия «реинвестирование» не охватывает в полной мере перечень дополнительных компонентов. Этимология понятия «инфраструктура» свидетельствует о сопряженности с понятием «обеспечивающая структура», что действительно близко по содержанию к нашему пониманию понятия «дополнительные компоненты инвестиционного механизма», однако большинство ученых едины во мнении, что инфраструктура вообще и инвестиционная инфраструктура в частности - это, в том числе, и субъекты, реализующие те или иные отношения. С этих позиций инфраструктура инвестирования есть система управления инвестиционными ресурсами, включающая в себя дополнительные компоненты.

Рис. 1.3 – Виды дополнительных компонентов инвестиционного механизма
В случае выделения учеными-экономистами дополнительных компонентов в отдельную группу тем не менее имеет место ряд противоречий. В частности, В.А. Москвин разделил механизмы обеспечения возвратности инвестиций на имущественные и информационные[14]
, что недостаточно отражает разнообразие и специфику этих компонентов. По нашему мнению, дополнительные компоненты следует группировать следующим образом (см. рис. 1.3):
· группа компонентов количественных преобразований содержания инвестиционной деятельности (или оказания воздействия на цену, объем и/или структуру привлечения/размещения инвестиционных ресурсов);
· группа компонентов качественных преобразований содержания инвестиционной деятельности;
· группа компонентов управления сроками;
· группа компонентов укрепления (завоевания, управления) взаимного доверия.
Вышеуказанная авторская интерпретация группировки дополнительных компонентов в большей мере раскрывает все многообразие, перспективы развития и взаимосвязь дополнительных компонентов с базовыми. Например, к группе компонентов количественного преобразования содержания инвестиционной деятельности мы относим механизмы ценообразования, в рамках которых осуществляется управление процессом инвестирования, а не сам процесс привлечения ресурсов. Разработанный специалистами Института экономики города (США) инструмент с регулируемой отсрочкой платежа(ИРОП) есть по своему содержанию механизм ценообразования банковских жилищных кредитов с учетом особенностей российской экономики вообще и жилищно-строительной отрасли в частности. Механизм секъюритизации кредитов, то есть трансформации дебиторской задолженности и прежде всего по выданным кредитам в долговые ценные бумаги, есть, по нашему мнению, компонент качественного преобразования содержания инвестиционной деятельности, поскольку первоначально в рамках данного компонента происходит смена формы инвестиционных ресурсов, а не изменение ценовых или неценовых количественных параметров инвестирования. К группе компонентов качественного преобразования содержания инвестиционной деятельности относятся также лизинг, вексельное кредитование и другие «схемы кредитования, в которых не используется кредитно-финансовый механизм[15]
». Если в рамках лизинга происходит замена денежных средств «не деньгами», а именно оборудованием и другими видами основных фондов, то в рамках вексельного кредитования кредит предоставляется векселями, что позволяет решить комплекс управленческих задач и кредитору, и заемщику. Те компоненты, которые однозначно не могут быть отнесены к первым трем группам (см. выше группировку дополнительных компонентов) и предполагают воздействие на уровень доверия участников инвестиционного процесса, есть по нашему предложению, компоненты укрепления или завоевания взаимного доверия. Среди них: страхование, гарантирование, поручительство, залог и ее разновидности (например, ипотека), реклама, PR, конкурсные и аукционные торги, регламентирование (в том числе и законодательство), раскрытие и закрытие информации и т.п. В действительности дополнительные компоненты редко используются обособленно друг от друга. Как правило, они применяются совместно, поскольку объективно взаимодействуют и взаимно обуславливают друг друга. В частности, синтезируя залог и компонент количественного преобразования содержания инвестиционной деятельности, формируется комбинированный компонент предоставления в качестве залога строящегося жилого дома, предложенный К.Щиборщ в статье «Нетрадиционные формы финансирования капитального строительства[16]
».
Принципиальное отличие предложенного компонента заключается в том, что расщепляются не сами инвестиционные ресурсы, а активы, предоставляемые в обеспечение их возвратности, то есть договор залога регулярно переоформляется в зависимости от нарастания текущей ликвидационной стоимости объекта строительства. В случае неисполнения или ненадлежащего исполнения инвестируемым обязательств перед инвестирующим в распоряжение последнего поступает объект, ликвидационная стоимость которого в большей мере соответствует сумме выделенных ресурсов. Другим комбинированным дополнительным компонентом является группа залоговых аукционов[17]
, представляющих собой «симбиоз» залога и аукциона. В рамках залогового аукциона потенциальный инвестируемый, стремясь привлечь ресурсы и сохранить в то же время контроль над принадлежащим ему имущественным комплексом, в том числе над предприятием, проводит аукцион, объектом которого являются прежде всего собственные акции, однако инвестируемый передает ценные бумаги инвестирующему – победителю аукциона не на праве собственности, а в залог. Надлежащим образом выполнив обязательства перед инвестирующим, инвестируемый вновь становится полноценным собственником предмета залога, а в противном случае залогодержатель реализует предмет залога для покрытия причиненных ему убытков. Эти и другие комбинированные дополнительные компоненты инвестиционного механизма свидетельствуют об огромном разнообразии и, как следствие, неисчерпаемом резерве их совершенствования.
Резюмируя исследование экономической природы инвестиционного механизма, считаем необходимым отметить следующее. Инвестиционный механизм есть совокупность механизмов привлечения и размещения ресурсов, предназначенных для воспроизводства основных фондов экономики страны или региона, а также механизмов управления инвестициями. Элементами инвестиционного механизма являются цель, принципы, методы и технологическая основа реализации инвестиционной деятельности. Финансово-кредитные и расчетные механизмы, обслуживающие капитальные (не текущие) вложения, есть механизмы инвестиционные. Лотерея есть, по нашему мнению, и нефинансовый, и некредитный, но инвестиционный механизм. Исторически инвестиционная деятельность была представлена исключительно инвестированием, но по мере усложнения условий хозяйствования возникла потребность в механизмах управления инвестициями. Поэтому инвестиционный механизм следует абстрактно разделить на две составляющие: базовый и дополнительный компоненты. Базовые компоненты представлены самоинвестированием, инвестиционной кооперацией, а также банковским кредитованием, бюджетным субсидированием, эмиссией ценных бумаг, лотереей и иными механизмами инвестиционного посредничества. Классификация дополнительных компонентов в нашей интерпретации отражает прежде всего разнообразие направленности управленческого воздействия на содержание инвестиционных отношений и, как следствие, позволяет осуществлять инвестиционный инжиниринг на научной основе[18]
.
1.2 Факторы формирования инвестиционной инфраструктуры
Инвестиционная активность является основным фактором экономического роста, зависящим прежде всего от динамики развития экономических и финансовых процессов, соотношения спроса и предложения, от уровня монополизации ведущих отраслей материального производства, наличия эффективных собственников, стратегических инвесторов и развитой деловой инфраструктуры.
Одним из главных направлений деятельности органов государственной власти в достижении экономического роста является коренное преобразование инвестиционной сферы экономики. На сегодняшний день снижение инвестиций в основной капитал не прекращается. Это свидетельствует о неадекватности макроэкономических преобразований, осуществляемых в стране, и проблемах организационно-экономического механизма инвестиционного процесса.
Инвестиционный кризис охватил большинство регионов страны, все сферы ее экономики, стал одной из главных причин замедления процесса стабилизации и экономического роста.
В сегодняшних условиях такая проблема может решаться лишь в русле оптимального сочетания рыночного механизма саморегулирования с гибким и активным воздействием государства на этот процесс на всех уровнях экономики.
Первостепенной является задача выработки эффективного механизма государственного воздействия на инвестиционную деятельность, с одной стороны, и с другой – выявление точек взаимодействия участников инвестиционного процесса, более полного использования экономических стимулов.
Принимаемые в предыдущие годы региональные и межрегиональные программы экономического развития разрабатывались в иных социально-экономических условиях. Предполагалось, что во многом доля финансовой нагрузки должна лечь на федеральный бюджет.
Неравномерное региональное развитие РФ придает особое значение такой инвестиционной деятельности в регионах, которая была бы в органическом единстве с общегосударственными социально-экономическими приоритетами. Разумеется, что от региона к региону такая деятельность не может быть строго идентичной. Ее разнообразие по направленности, приоритетам и масштабам инвестиций предопределяется наличием обширного числа различных, а иногда и диаметрально противоположных природно-географических, социально-экономических и других факторов, присущих тем или иным регионам.
Анализ проблем привлечения инвестиционных средств в экономику РФ показал, что наибольшую трудность представляют:
– низкий инвестиционный рейтинг России;
– нестабильность российского рынка;
– несовершенство нормативной базы и действующей системы налогообложения;
– проблемы таможенного регулирования;
– преступность и коррупция;
– недостаточная развитость финансово-кредитной системы;
– нехватка квалифицированных кадров;
– недостаток современной связи;
– несовершенная социальная инфраструктура, консульские и визовые проблемы;
– практическое отсутствие финансовых инструментов сопровождения инвестиций и убедительных для инвесторов финансовых схем;
– недостаточная развитость и надежность систем гарантий государства и региона для защиты интересов инвестора;
– слабая экспертная база и подготовка технической документации;
– крайне сложное текущее состояние предприятий, в подавляющей массе находящихся в тяжелом финансовом положении, неспособность управленцев предприятий четко продемонстрировать свои потенциальные возможности и показать инвестору, в результате каких действий будет обеспечено преодоление кризисного состояния и достигнут рост доходов;
– отсутствие конкуренции на рынке капиталов и стройной финансовой, организационной и правовой среды, позволяющей работать иностранным финансовым компаниям, инвестиционным фондам и частным инвесторам в привычных для них условиях. С такими же трудностями сталкиваются и российские компании, работающие на рынке капиталов.
Улучшение инвестиционного климата напрямую связано с изменением факторов на трех основных уровнях.
Международный уровень:
– размеры и эффективность инвестиций;
– конъюнктура на сырьевых рынках;
– наличие спроса на новые виды продукции;
– наличие международных программ содействия.
Федеральный:
– нормативно-законодательная база;
– система гарантий для инвесторов;
– право репатриации прибыли;
– льготы по налогообложению;
– политическая и экономическая стабильность.
Субъект Федерации:
– система областных льгот и гарантий для инвесторов;
– наличие развитой инфраструктуры для осуществления приемлемого инвестиционного климата (сервис, телекоммуникации, банковская сеть, защита имущественных прав, личная безопасность и т. д.);
– наличие необходимых трудовых и других региональных ресурсов;
– наличие консалтинговых и инжиниринговых компаний, центров проектного финансирования, фондовых структур, информационных служб и других элементов деловой инфраструктуры.
Непременным условием роста инвестиционной активности должен быть реализованный комплекс мер по согласованию ценовых, кредитно-денежных и бюджетно-налоговых регуляторов с натурально-вещественной и технологической структурой производства.
Одной из важнейших причин снижения инвестиционной привлекательности России для внутренних и внешних инвесторов наряду с рассмотренными выше является отсутствие государственной инвестиционной политики, реальных государственных гарантий и стимулов инвесторам и инвестициям из всех источников. Например, на внутреннем рынке кредитов коммерческие инвестиции предлагаются под высокую процентную ставку, которая неприемлема для крупных инвестиционных проектов. Государственная система стимулирования коммерческих инвестиций не создана. Государственная инвестиционная программа не является защищенной статьей бюджета. Поэтому обострение бюджетного дефицита всегда приводит к ее сокращению.
Предоставление внешних инвестиций наиболее перспективно, но их массовому притоку мешает низкий инвестиционный рейтинг России, что приводит к завышенной процентной ставке кредита, или предоставление надежных гарантий, что в условиях политической нестабильности само по себе недостаточно надежно.
Анализ развития отечественных и зарубежных научных исследований в области определения инвестиционной привлекательности региона и практики ее расчетов показал, что в теоретическом плане понятия «инвестиционная привлекательность», «инвестиционный климат», «инвестиционная активность» исследованы недостаточно. По нашему мнению, для объединения категорий «инвестиционная привлекательность» и «инвестиционная активность» в экономической литературе используется категория «инвестиционный климат», которая характеризуется совокупностью различных объективных условий для привлечения инвестиций и степенью реализации этих возможностей через активную инвестиционную деятельность. Инвестиционную привлекательность региона предложено рассматривать как возможность своевременного достижения целей инвестора на базе экономических результатов деятельности объекта инвестирования. Между инвестиционной привлекательностью и инвестиционной активностью региона существует взаимосвязь по типу функциональной зависимости. Сопоставление фактической инвестиционной активности с его инвестиционной привлекательностью может показать степень реального использования хозяйствующими субъектами инвестиционного потенциала соответствующего региона.
Таким образом, явно выражена необходимость разработки нового концептуального подхода к оценке инвестиционной привлекательности региона для различных типов инвесторов в условиях рынка, в основе которого лежат следующие основные положения:
· ориентация на потенциального инвестора, поэтому построение модели оценки инвестиционной привлекательности региона должно базироваться на удовлетворении потребностей различных типов инвесторов;
· использование принципа системности, позволяющего исследовать инвестиционную привлекательность региона как целостность взаимодействующих разнокачественных, но одновременно совместимых элементов, существенные связи между которыми фиксируются в виде определенной структуры;
· применение принципа комплексности при выборе обоснованного круга основных показателей инвестиционной привлекательности региона, позволяющих объективно оценивать ее уровень и использовать полученные результаты в управлении инвестиционным процессом;
· аккумуляции показателей инвестиционной привлекательности региона.
Среди отечественных исследователей до сих пор существуют различные мнения не только о том, как оценивать инвестиционную привлекательность регионов, но и что это такое. Например, под "инвестиционной привлекательностью регионов" в статьях З.Котляра в "Деловом мире[19]
" и М.Акимова в журнале "Профиль[20]
" подразумевалось распределение фактических объемов привлеченных в регионы инвестиций.
Иногда оценка инвестиционной привлекательности регионов проводится по ограниченному набору, или даже по одному показателю[21]
. Существует и противоположный подход, при котором десятки и сотни показателей, характеризующих регион механически агрегируются в один, смысл которого уловить довольно трудно[22]
.
С учетом зарубежного и отечественного опыта была разработана методика составления комплексного рейтинга инвестиционной привлекательности российских регионов.
В отличие от всех предыдущих исследований, оценка инвестиционного климата проводилась для каждого из 89 субъектов федерации. Также впервые проведен анализ общедоступных региональных законодательных актов.
Инвестиционный климат региона рассматривался как комплексная характеристика, состоящая из трех ключевых подсистем:
Инвестиционного потенциала - совокупности имеющихся в регионе факторов производства и сфер приложения капитала.
Инвестиционного риска - совокупности переменных факторов риска инвестирования.
Законодательных условий - правовой системы, обеспечивающей стабильность деятельности инвестора. Законодательство влияет не только на степень инвестиционного риска, но и регулирует возможности инвестирования в те или иные сферы или отрасли, порядок использования отдельных факторов производства - составляющих инвестиционного потенциала региона.
Инвестиционный потенциал - характеристика количественная, учитывающая основные макроэкономические характеристики, насыщенность территории факторами производства (природными ресурсами, рабочей силой, основными фондами, инфраструктурой и т.п.), потребительский спрос населения и другие показатели. Его расчет основан на абсолютных статистических показателях.
Совокупный потенциал региона включает следующие интегрированные его виды:
1. Ресурсно-сырьевой, рассчитанный на основе средневзвешенной обеспеченности территории региона балансовыми запасами основных видов природных ресурсов.
2. Производственный, понимаемый как совокупный результат хозяйственной деятельности населения в регионе.
3. Потребительский, понимаемый как совокупная покупательная способность населения региона.
4. Инфраструктурный, в основе расчета которого положена оценка экономико-географического положения региона и инфраструктурной насыщенности его территории.
5. Инновационный, при расчете которого учитывался комплекс научно-технической деятельности в регионе.
6. Трудовой, для расчета которого использовались данные о численности экономически активного населения и его образовательном уровне.
7. Институциональный, понимаемый как степень развития ведущих институтов рыночной экономики в регионе.
8. Финансовый, выраженный через общую сумму налоговых и иных денежных поступлений в бюджетную систему с территории данного региона.
Инвестиционный риск оценивает вероятность потери инвестиций и дохода от них. Риск - характеристика вероятностная, качественная. Применительно к региону можно выделить следующие виды риска:
1. Политический, зависящий от устойчивости региональной власти и политической поляризации населения;
2. Экономический, связанный с динамикой экономических процессов в регионе.
3. Социальный, характеризующийся уровнем социальной напряженности.
4. Криминальный, зависящий от уровня преступности с учетом тяжести преступлений.
5. Экологический, рассчитанный как интегральный уровень загрязнения окружающей среды;
6. Финансовый, отражающий напряженность региональных бюджетов и совокупные финансовые результаты деятельности предприятий регионов.
7. Законодательный - совокупность правовых норм, регулирующих экономические отношения на территории: местные налоги, льготы, ограничения и т.п.
В качестве примера оценки частного инвестиционного риска рассмотрим оценку законодательного риска инвестирования.
На территории большинства регионов России действует единый общегосударственный законодательный фон, видоизменяясь в отдельных регионах (субъектах Федерации) под воздействием региональных законодательных норм, регулирующих инвестиционную деятельность только в пределах своих полномочий.
Характеристика законодательных условий инвестирования была получена на основе анализа всех нормативных условий, благоприятствующих или препятствующих инвестиционной деятельности. Все законодательные акты были разделены на федеральные и региональные. В федеральном законодательстве были особо выделены специальные нормативные акты, регулирующие инвестиционную деятельность в отдельных субъектах Федерации. Это, прежде всего, законодательство по свободным экономическим зонам.
Как федеральное, так и региональное законодательство делилось на прямое (непосредственно регулирующее инвестиционную деятельность) и косвенное (связанное с условиями функционирования сфер деятельности или типов предприятий - потенциальных объектов инвестирования).
Существующие законодательные акты всех типов и уровней государственного управления можно разбить на следующие группы с точки зрения их влияния на инвестиционный процесс:
1. Регулирование сфер и объектов инвестирования - определяет приоритетные направления инвестирования (отрасли, объекты, виды деятельности, сферы). Наличие приоритетных сфер в регионе увеличивает его потенциал.
2. Налоговое регулирование инвестиционной деятельности - сферы и виды деятельности в регионе, льготные по налогообложению.
3. Предоставление финансовой помощи и кредитных льгот инвесторам потенциальным инвесторам в данном регионе, или по данной сфере деятельности (по типу Федерального ведомства по опеке в ФРГ).
4. Проведение льготной амортизационной политики (право осуществления ускоренной амортизации для отдельных отраслей экономики).
5. Регулирование участия инвестора в приватизации.
6. Доступность региональных ценных бумаг для внешних покупателей.
7. Обеспечение правовой защиты инвестиций и имущественных региональные законодательных гарантий (в том числе, залоговое право).
Для составления рейтинга была разработана оригинальная методика, основанная на сочетании статистического и экспертного подходов.
На первом этапе из всех статистических показателей, относящихся к тому или иному виду риска и потенциала с помощью корреляционного анализа были выделены наиболее индикативные показатели. Затем методом факторного анализа был определен вклад каждого индикативного показателя в величину соответствующего потенциала или риска.
На последнем этапе работы с помощью метода кластерного анализа регионы, ранжированные по потенциалу и риску и относящиеся к различным типам законодательного климата были объединены в группы по характеру инвестиционного климата.
Оценка весов вклада каждого вида потенциала и риска в совокупный потенциал и совокупный риск, а также регионального и федерального законодательства была получена по результатам анкетирования российских и иностранных экспертов, в том числе представителей инвестиционных компаний, в частности: TYSSEN, MITSUI, BRITISH & AMERICAN TOBACCO, ERNST & YOUNG, и других.
Интегральный рейтинг каждого региона по инвестиционному потенциалу рассчитывался как средневзвешеннное по экспертным весам значение удельного веса каждого региона в России по показателям, относящимся к каждому из перечисленных выше видов (составляющих) потенциала. Значение рейтинга "1" по получал регион, имеющий наибольший потенциал. В случаях, когда фактические значения статистических показателей у нескольких регионов были равны, всей группе присваивалось среднегрупповое значение рейтинга. При отсутствии какого-либо признака, всем таким регионам присваивался 89-й рейтинг.
Интегральный рейтинг каждого региона по уровню инвестиционного риска рассчитывался на основе средневзвешенных отклонений значений выбранных показателей риска каждого региона от среднероссийских. Значение рейтинга "1" по риску получал регион, имеющий наименьший риск. В случаях, когда фактические значения статистических показателей у нескольких регионов были равны, всей группе присваивалось среднегрупповое значение рейтинга.
1.3 Цели и принципы формирования инвестиционной инфраструктуры
Наличие инвестиционной инфраструктуры является необходимым условием привлечения инвестиций.
В целях формирования системы обслуживания инвестиционного процесса должны активно привлекаться финансово-кредитные, консалтинговые и другие организации к реализации инвестиционной политики на территории региона на конкурсной основе.
В российских регионах сейчас имеются предпосылки для развития современной инфраструктуры фондового рынка.
По отношению к институтам инвестиционной инфраструктуры усилия региональной администрации должны быть направлены на:
· консолидацию инвестиционного потенциала в целях реализации инвестиционной программы;
· привлечение банков, профессиональных участников рынка ценных бумаг, страховых, аудиторских организаций к разработке нормативно-правовой базы, регламентирующей развитие инвестиционной деятельности на территории региона, оказанию услуг предприятиям по подготовке инвестиционных проектов, поиску инвесторов;
· содействие в формировании финансово-инвестиционных компаний, лизинговых компаний, создание условий для накопления ими инвестиционного потенциала.
Взаимоотношение региональной администрации с инвестиционными институтами в части реализации инвестиционных программ предполагается строить на основе агентских соглашений.
В целях обеспечения всестороннего обслуживания инвестиционной деятельности на территории региона внимание администрации должно быть сконцентрировано, в первую очередь, на развитии страхового и фондового рынков. В целях развития регионального страхового рынка должна быть разработана Концепция развития страховой деятельности в регионе, направленная на обеспечение, с одной стороны, страховой защиты инвесторов и объектов инвестиционной деятельности, а с другой - на обеспечение притока инвестиционных ресурсов от страховых компаний в реальный сектор экономики.
В целях применения страхования при осуществлении инвестиционной деятельности должна быть использована страховая инфраструктура региона, как инструмент осуществления страховой защиты инвестиционных программ и проектов на территории региона.
Развитие регионального фондового рынка, как инструмента мобилизации и эффективного распределения инвестиционных ресурсов, должно осуществляться, прежде всего, в направлении интеграции региона в единую общероссийскую инфраструктуру фондового рынка.
В этом направлении предстоит решить следующие задачи:
· развивать высокотехнологическую инфраструктуру фондового рынка на основе новейших технологий и сложившихся международных стандартов, обеспечить защиту прав инвесторов на основе создания “прозрачного” фондового рынка и системы раскрытия информации об эмитентах и профессиональных участниках рынка ценных бумаг;
· содействовать в создании и развитии элементов инфраструктуры рынка ценных бумаг - регионального депозитария, расчетно-клиринговой палаты.
В рамках реализации инвестиционной политики региона и соглашения о сотрудничестве может привлекаться региональная торгово-промышленная палата в вопросах поиска инвесторов, разработки инвестиционных проектов, информационном обслуживании предприятий по различным аспектам деятельности, организации выставок, семинаров и встреч потенциальных инвесторов с предпринимателями.
Без выработки четко разработанной региональной программы привлечения иностранных инвесторов, включающей программу маркетинга области и обоснованную стратегию привлечения иностранных инвестиций, любая деятельность по улучшению инвестиционного климата не будет достаточно эффективной, а любые попытки привлечения иностранных инвесторов будут носить лишь случайный характер. Необходимо четко сформулировать принципы и методы организации инвестиционного рынка на региональном уровне, в частности, рынка инвестиционных проектов.
Управление инвестиционной деятельностью, осуществляемое в рамках единой государственной политики, опирается на совокупность знаний и представлений о состоянии и перспективах развития специфической рыночной сферы, характеризуемой как инвестиционный рынок. Инвестиционный рынок представляется комплексной агрегированной категорией, охватывающей сложный симбиоз объектов инвестирования, представляющих реальный интерес для различных участников инвестиционной деятельности, которые выступают в роли субъектов рыночной среды[23]
.
Субъектный состав инвестиционного рынка достаточно обширен и включает в себя:
- государственные институты и организации;
- негосударственных корпоративных заказчиков;
- конечных пользователей объектов инвестиционной деятельности;
- организации инфраструктуры российского рынка;
- организации, ведущие подрядные работы;
- международные организации;
- граждан России, выступающих как индивидуальные самостоятельные субъекты;
- юридические и физические лица иностранных государств.
Их инвестиционная деятельность может осуществляться за счет собственных финансовых ресурсов и внутрихозяйственных резервов инвесторов; заемных финансовых средств банковских и бюджетных кредитов, облигационных займов; привлеченных финансовых средств; денежных средств, централизуемых профессиональными объединениями; инвестированных ассигнований из федерального, региональных и местных бюджетов; иностранных инвестиций (прямых или портфельных).
При этом обеспечиваются равные возможности государственным, корпоративным и частным инвесторам и создаются условия для реализации интересов различных инвесторов с точки зрения эффективности вложения средств и стремления инвесторов к укреплению позиций в определенной области инвестиционной сферы.
Анализ структуры инвестиционного рынка позволяет выделить два типа объектов инвестирования[24]
- объекты, представленные на рынке реального инвестирования, и объекты, являющиеся инструментами финансового инвестирования. Данные типы формируют две относительно самостоятельные рыночные сферы, в составе которых выделяются: рынок прямых капитальных вложений, рынок приватизируемых объектов, рынок недвижимости, рынок прочих объектов реального инвестирования, фондовый рынок, денежный рынок.
Одним из наиболее значимых сегментов российского рынка продолжает оставаться рынок капитальных вложений, формой инвестирования на этом рынке являются капитальные вложения во всех видах: капитальные вложения в новое строительство, расширение, реконструкцию, техническое перевооружение[25]
.
Целевая ориентация рынка инвестиций заключается в формировании и эффективном использовании механизма, регулирующего действия участников инвестиционных сделок. Функционирование данного рынка обеспечивается собственной инфраструктурой, которая подразделяется на институциональную (организационную) и инвестиционную инфраструктуры, в рамках которых определяется и внедряется система правил, регламентирующих инвестиционную деятельность. Определяющее место в структуре инвестиционного рынка принадлежит рынку объектов реального инвестирования.
При этом выразителем потребностей в инвестициях являются представленные на рынке инвестиционные проекты, отражающие, в свою очередь, потребности конечных потребителей проектируемых объектов. В этом контексте целесообразно ориентировать процесс сегментации в сторону структуризации совокупности инвестиционных проектов (разработок), нуждающихся в обеспечении инвестициями и образующих своеобразную рыночную сферу, которую можно идентифицировать как рынок конкретных инвестиционных проектов.
Сегментация рынка инвестиционных проектов должна базироваться на ряде ключевых принципов. Первым из них является принцип комплексности. При сегментации любого рынка используются различные критерии. Практика сегментирования стремится к сокращению их числа. Предельная степень агрегирования позволяет ограничиться двумя критериями:
- стратегической значимостью инвестиционных проектов;
- социально-экономической эффективностью.
При анализе стратегической важности проектов рассматривается широкая совокупность факторов: отраслевых, территориальных, технологических, научно-технических; выстраивается ряд сегментных структур, которые затем с помощью экономико-математических методов могут быть сведены в единую агрегированную структуру.
Характеристика социально-экономической эффективности инвестиционных проектов представляется в симбиозной форме, отражающей экономические, социальные и экологические проблемы, а также иерархические уровни экономической среды, на которых отражается эффективность инвестиционных решений.
Логическим продолжением процесса сегментации является выбор целевого сегмента. Целевым сегментом в данном случае является тот инвестиционный проект (проекты), который обеспечивает инвестору наибольшие преимущества по сравнению с конкурентами. Такие преимущества могут отражаться различными показателями, выступающими в качестве критериев при сопоставлении альтернатив и выборе целевого сегмента. Можно выделить следующие оценочные показатели и характеристики:
1. Планируемый уровень рентабельности проектируемого объекта, зависящий от ожидаемой прибыли и уровня издержек.
2. Уровень стабильности внешней среды. Он определяется в ходе анализа динамики внешних факторов и их способности ограничить возможности реализации инвестиционных проектов.
3. Степень государственной поддержки проекта, которая не только повышает гарантированность возврата вложенных средств и повышения прибыли, но и создает благоприятные условия для деятельности инвесторов по широкому кругу направлений.
4. Предполагаемое положение проектируемого объекта на отраслевом и (или) территориальном рынке. Данная характеристика отражает стратегические позиции объекта и его возможности для удовлетворения потребностей конечных пользователей в длительной перспективе.
При анализе предлагаемого положения проектируемого объекта в рыночной среде важно объективно оценить уровень конкуренции, который является одним из основных факторов, обуславливающих выбор целевого рынка.
При выборе целевого сегмента на рынке инвестиционных проектов необходимо провести следующие процедуры:
- оценку потребительского спроса пользователей объектов;
- оценку уровня рентабельности проектируемых объектов;
- комплексную оценку факторов в рыночной среде;
- оценку потребительской привлекательности инвестиционных проектов.
С позиций системного подхода, свойственного современной экономической науке, рынок инвестиций представляется сложным системно-организационным образованием, обладающим структурными взаимосвязями и взаимодействующим с внешней средой.
Инвестиционная система, подверженная влиянию многих факторов внешнего окружения, испытывает непосредственное воздействие со стороны федеральных, региональных и муниципальных органов управления, а также со стороны профессиональных общественных объединений. Это влияние столь ощутимо, что позволяет, в принципе, рассматривать данных субъектов как полноправных участников инвестиционного рынка. Ключевыми функциями органов государственного управления различного уровня являются организация и регламентация деятельности всех участников рынка в соответствии с едиными целевыми ориентирами инвестиционной системы.
Органы государственного управления приобретают особый статус в условиях переходной экономики, когда осуществляется переход от "жесткого" административного воздействия, основанного на запретительно-разрешительных механизмах, к гибкой системе управления инвестициями, сочетающей в себе рыночную ориентацию и элементы правового государственного воздействия.
В условиях ограниченной инвестиционной активности неизбежен государственный протекционизм в отношении стратегически значимых отраслей, территорий, инвестиционных проектов, а также реальных и потенциальных инвесторов. Протекционизм не противоречит идее свободных рыночных отношений, а рассматривается как условие создания предпосылок для эффективного функционирования инвестиционных процессов.
Активными участниками инвестиционных процессов являются представители иностранных государств - иностранные инвесторы. Они могут выступать в качестве прямых инвесторов инвестиционных процессов или как партнеры отечественных предпринимательских структур (в рамках совместного предпринимательства).
Инвестиционный кризис в российской экономике переходного периода обусловлен концептуально-методологической и организационной необеспеченностью инвестиционной деятельности на уровне локального предпринимательского звена. Данная проблема проявляется в недостаточной научной обоснованности инвестиций и связанных с ними экономических и организационных решений. Приходится констатировать, в частности, отсутствие целостной теории инвестиций как системы научных положений в области формирования терминологии, истолкования, прогнозирования, управления и планирования инвестиционной деятельности с целью повышения эффективности предпринимательства и решения на этой основе важнейших социально-экономических задач.
Вторым направлением актуальной научной проблематики является отсутствие методического базиса, необходимого для успешного функционирования системы управления инвестиционной деятельностью. В наибольшей степени это касается разработки, реализации и сопровождения инвестиционных проектов и вопросов измерения и оценки их эффективности.
В ряде случаев наблюдается полное игнорирование экономических обоснований инвестиционных программ и проектов, что вносит в процесс управления инвестиционной деятельностью элементы субъективизма, чреватые многими негативными последствиями[26]
. Инвестиционные проекты, не подкрепленные методически верными обоснованиями, не в состоянии обеспечить достаточный уровень привлекательности, обеспечивающий появление экономической заинтересованности со стороны потенциальных инвесторов, не убеждают их в целесообразности инвестиционных вложений и умеренной степени риска.
В качестве третьего направления совершенствования инвестиционного процесса необходимо выделить проблему преодоления низкого уровня правовой обеспеченности инвестиционной деятельности. Эта проблема носит преимущественно организационный характер, т.к. затрагивает механизмы реализации инвестиционных решений. Для укрепления правовой базы инвестиционной деятельности целесообразно, в первую очередь, сформировать единые основы государственного законодательства об инвестиционной деятельности Российской федерации, определяющие правовые границы в деятельности всех участников инвестиционного процесса, в том числе и иностранных.
Среди проблем управления инвестиционной деятельностью бизнес-субъектов особая роль принадлежит вопросам обоснования инвестиционных решений.
Увеличение степени обоснованности инвестиционных разработок должно происходить в соответствии с единой методологией экономического управления и мировым опытом в области рационального инвестирования.
Идеология системного подхода требует соблюдения ряда принципов:
- принципа комплексности, который способствует интеграции интересов всех участников инвестиционного рынка и созданию взаимосвязанных условий для всех сторон, участвующих в инвестиционном процессе;
- принципа оптимальности инвестиционных решений. Его суть состоит в необходимости разработки множества сравнительных вариантов решений и выбора одного из них в качестве оптимального с помощью определенного критерия;
- принципа своевременности, основанного на прогнозировании и связанного с временными характеристиками. Отражает готовность к практическому применению.
Для эффективного функционирования рынка инвестиционных проектов необходимо создание организационных структур управления. Это подразумевает организацию управления в области инвестиционного поиска и формирования стратегии инвестирования и оптимизацию системы управления инвестиционно-производственной деятельностью.
Важнейшей особенностью процесса формирования и принятия инвестиционных решений является его тесная взаимосвязь с региональными факторами. Независимо от вида функционирующей инвестиционной системы в инвестиционной среде всегда присутствуют элементы региональной, муниципальной инфраструктуры, лимитирующие или стимулирующие инвестиционную предпринимательскую деятельность. Среди таких элементов выделяются, в первую очередь, административные органы территориального управления, задачей которых является не только создание комплексного благоприятного инвестиционного климата, но и поддержка приоритетных инвестиционных решений, обеспечивающих наибольший доход по стратегически значимым направлениям регионального развития.
В условиях ограниченности региональных ресурсов имеет место строго дифференцированный подход к отбору инвестиционных решений, обеспечиваемых поддерживающими мерами со стороны действующих управленческих структур. В этой связи становится необходимым установление прочных двусторонних коммуникаций между инвестиционными системами и органами регионального регулирования как наиболее интенсивными характеристиками среды. Такие коммуникации должны соответствовать единым принципам организации взаимодействия с внешней средой:
- принципу непрерывности долгосрочной стратегической ориентации;
- принципу обратной связи;
- принципу взаимного интереса и др.
Одним из проявлений инвестиционно-рыночных коммуникаций является участие производственно-предпринимательских структур и их проектов в реализации целевых программ, формирующихся в границах региона и на межрегиональном уровне.
Выработка региональной инвестиционной политики тесно связана с поиском оптимального подхода к организации инвестиционного рынка и принятию инвестиционных решений. Это сложный процесс выделения приоритетных задач и разработки определенной схемы и механизма, которые могли бы удовлетворить и российские, и иностранные фирмы.
Основная задача на региональном уровне - правильное трактование проблемы и выработка правильного подхода к ее решению.
Создание привлекательного инвестиционного климата в регионе не является самоцелью. Это производная цель, возникающая из необходимости привлечения инвестиций в регион. Поэтому механизм должен быть нацелен на создание условий, способствующих привлечению потенциальных инвесторов, и на повышение инвестиционной активности в регионе[27]
. Анализ опыта в этой области позволяет выделить несколько важных моментов.
Элементарные операции, простейшие рычаги, составляющие организационно-экономический правовой механизм (ОЭП-механизм), являются «кирпичиками», из которых строится здание каждого ОЭП-механизма. Они универсальны и применимы как в отрасли, так и в регионе и на предприятии. Оригинальная комбинация, складывающаяся из них под воздействием объективных условий развития каждой части национального хозяйства, позволяет говорить о специфике ОЭП-механизма страны, субъекта федерации, муниципального образования, отрасли и т.д.
Необходимо отметить некоторую специфику ОЭП-механизма в отношении проблемы формирования благоприятного инвестиционного климата в регионе.
Во-первых, учитывая тот факт, что инвестиционный климат в регионе формируется под воздействием как объективных (географическое положение, природные ресурсы и т.д.), так и субъективных факторов (деятельность органов федеральной, региональной властей, предприятий и организаций, предпринимателей и общества), целенаправленная деятельность по его формированию является прерогативой в первую очередь федеральных и региональных органов власти. Это связанно с тем, что именно они, будучи заинтересованы в эффективности инвестиционной деятельности, способствующей достижению целей социальноэкономического развития в регионе, имеют наибольшее количество рычагов для целенаправленного регулирующего воздействия на инвестиционный климат.
Таким образом, данный вид деятельности имеет субъективную регулирующую природу и тесно связан с деятельностью надстройки.
Во-вторых, инвестиционный климат, влияя на эффективность инвестиционной деятельности, в какой-то степени и сам является объективным отражением ее состояния в регионе, ее производной и индикатором эффективности региональных инвестиционных процессов.
Поэтому деятельность по формированию благоприятного инвестиционного климата в первую очередь связана с регулирующим воздействием на определенные аспекты инвестиционной деятельности, приводящим к улучшению климатических характеристик в регионе.
В-третьих, механизм формирования благоприятного инвестиционного климата является составной частью более крупного хозяйственного механизма регулирования инвестиционной деятельности в регионе.
На основе вышесказанного попытаемся сформулировать определение организационно-экономического и правового механизма формирования благоприятного инвестиционного климата в регионе: это сознательно регулируемая система экономических, правовых, организационных форм, методов, способов и принципов, а также совокупность регламентированных государством отношений и взаимосвязей, с помощью которых осуществляется целенаправленное воздействие на инвестиционный климат в регионе.
Данный механизм – это передаточная среда или то, посредством чего государство осуществляет регулирующее воздействие на инвестиционный климат в регионе. Он включает в себя:
– совокупность принципов, направлений и приоритетов в организации деятельности по формированию благоприятного инвестиционного климата в регионе;
– экономические формы, методы, способы и инструменты воздействия на инвестиционный климат в регионе;
– совокупность регламентированных государством отношений и взаимосвязей всех участников инвестиционной деятельности, обеспечивающих эффективность регулирующих воздействий на инвестиционный климат.
Необходимо отметить, что структура элементов данного механизма во многом определяется набором целей и задач, на достижение которых направлено действие данного механизма. Подобно тому, как в менеджменте цели организации определяют ее структуру, цели и задачи механизма формирования благоприятного инвестиционного климата определяют набор структурных элементов, которые будут включены в него.
Регулируя этот механизм, региональные власти оказывают прямое и косвенное воздействие на определенные аспекты инвестиционной деятельности в регионе таким образом, чтобы, обеспечивая ее относительную эффективность, воздействовать на характеристики инвестиционного климата в регионе. Механизм также должен обеспечивать передачу обратных воздействий экономического базиса на надстройку.
При разработке механизма необходимо учитывать опыт регионов с наиболее благоприятным инвестиционным климатом. Главной целью механизма формирования благоприятного инвестиционного климата в регионе является повышение инвестиционной активности, выражающейся в росте объемов инвестиционных ресурсов, привлекаемых в региональные инвестиционные проекты.
Движение к главной цели механизма осуществляется посредством достижения двух основных подцелей:
– развитие регионального инвестиционного рынка;
– повышение эффективности деятельности региональных органов власти в сферах, прямо или косвенно связанных с региональной инвестиционной деятельностью.
Каждая подцель достигается через комплекс сопряженных с нею задач. В итоге формируется дерево целей и задач механизма (рис. 1.4).
Достижение поставленных целей будет также влиять на инвестиционный потенциал и инвестиционные риски в регионе. Некоторые цели в большей степени способствуют снижению инвестиционного риска, в то время как другие служат катализатором повышению инвестиционного потенциала.
При разработке механизма формирования благоприятного инвестиционного климата в регионе необходимо руководствоваться определенными принципами. Данные принципы были сформированы на основе анализа приоритетов государственной инвестиционной политики РФ и деятельности региональных органов власти в области построения инвестиционных стратегий.

Рис. 1.4 – Базовое дерево целей и задач механизма формирования благоприятного инвестиционного климата
Таблица 1.1
Влияние целей и задач на инвестиционный риск и потенциал региона
| Цели |
Инвестиционные риски |
Инвестиционный потенциал |
| Улучшение инвестиционного климата в регионе, способствующего повышению инвестиционной активности, выражающейся в росте объемов инвестиционных ресурсов, привлекаемых в региональные инвестиционные проекты |
+ |
+ |
| Повышение инвестиционной активности за счет развития регионального инвестиционного рынка |
+ |
+ |
| Поддержка существующих и потенциальных инвесторов в регионе |
+ |
| Поддержка реципиентов инвестиций |
+ |
+ |
| Развитие региональной инвестиционной инфраструктуры |
+ |
+ |
| Повышение инвестиционной активности за счет повышения эффективности деятельности региональных органов власти в областях, связанных с инвестиционной деятельностью в регионе |
+ |
| Совершенствование нормативно-правовой базы инвестирования |
+ |
| Снижение административных барьеров на пути инвестиций |
+ |
| Снижение инвестиционных рисков в регионе |
+ |
Принцип ориентированности на прямые инвестиции. Прямые инвестиции являются важным источником финансирования инвестиционных потребностей экономики региона. Помимо частичного решения проблемы технологического обновления основных фондов предприятий прямые инвестиции несут в себе потенциал увеличения объемов продукции и услуг учрежденных ими предприятий, возможности развития технологий, способствуют становлению рыночных механизмов и интеграции региональной экономики в национальное и мировое хозяйство. Поэтому механизм должен ориентироваться на формирование благоприятного инвестиционного климата в первую очередь в глазах прямых, реальных инвесторов.
Принцип ориентированности на снижение инвестиционных рисков. Как уже упоминалось, в России наблюдается острый дефицит финансовых ресурсов региональных властей, а также постепенное снижение доли бюджетных средств, остающихся в распоряжении региона. Данная ситуация порождает необходимость поиска эффективных с точки зрения затрат путей организации инвестиционной деятельности в регионе.
В связи с этим при разработке механизма необходимо учитывать, что стратегия первоочередной минимизации инвестиционного риска является более эффективной и менее затратной в сравнении со стратегией максимизации инвестиционного потенциала региона. В механизме должны быть максимально задействованы элементы, способствующие достижению первого комплекса целей и задач.
Принцип использования сравнительных преимуществ. Формирование инвестиционного имиджа связано с акцентированием внимания на сравнительных достоинствах региона в глазах потенциальных инвесторов для того, чтобы компенсировать его недостатки. Поэтому при разработке механизма необходимо включить инструменты формирования благоприятного инвестиционного имиджа региона.
Принцип универсальности и адаптивности. Данный принцип вытекает из неодинаковости состояния инвестиционной деятельности в регионах в силу природно-климатических, географических, производственных, организационно-управленческих и прочих факторов, что требует от региональных властей разработки собственных специфических стратегий развития. Поэтому механизм должен содержать базовый набор элементов и инструментов, который может быть адаптирован к специфическим региональным условиям. Также в условиях быстроменяющейся экономической среды необходимо, чтобы в механизм были включены инструменты его настройки на эти изменения в конъюнктуре.
Принцип связанности инвестиционного климата и инвестиционной активности. Формирование благоприятного инвестиционного климата в регионе не является самоцелью. Это производная цель, возникающая из необходимости привлечения инвестиций в регион. Поэтому в механизм должны быть заложены индикаторы связи между темпами улучшения инвестиционного климата и роста инвестиционной активности в регионе.
Принцип интегрируемости и комплексности. Как сам регион является составной частью единого народно-хозяйственного комплекса страны, так и его инвестиционная сфера является элементом единой инвестиционной сферы страны. Инвестиционная политика региона, нацеленная в первую очередь на улучшение его инвестиционного климата, разрабатывается с учетом целей, задач и приоритетов государственной инвестиционной политики, которая является составной частью экономической политики РФ. Поэтому помимо специфических региональных целей и задач, механизм должен учитывать общегосударственные приоритеты.
Принцип комплексности порождает необходимость в учете еще нескольких важных принципов, изложенных в государственной инвестиционной политике РФ:
– принцип финансовой самодостаточности. Механизм должен создавать благоприятные условия в первую очередь не для получения инвестиций из государственных источников, а для притока и реализации инвестиций преимущественно из негосударственных источников;
– принцип оценки результативности. Механизм должен строиться таким образом, чтобы имелась возможность осуществления эффективного мониторинга и оценки результатов его функционирования;
– принцип государственных гарантий инвестиций[28]
.
Данный принцип нацелен на усиление роли региональной власти как гаранта поддержания благоприятного и предсказуемого нормативно-правового регионального режима хозяйственной деятельности отечественных и зарубежных инвесторов;
– принцип равных конкурентных условий хозяйственной деятельности всех инвесторов независимо от формы собственности, способствующих эффективному размещению капитала и устойчивому экономическому развитию; отказ от практики избыточного вмешательства в дела бизнеса;
– принцип информационной открытости предполагает обеспечение возможности получения инвесторами достоверной информации об организациях с целью анализа и выбора объектов инвестиций; внедрение международных стандартов отчетности во всех секторах экономики.
Все вышеперечисленные принципы являются своего рода сводом законов, руководство которыми позволяет более эффективно определить границы механизма и структуру составляющих его элементов. Они также способствуют определению направлений и приоритетов в организации деятельности по формированию благоприятного инвестиционного климата в регионе.
Необходимо отметить, что главные цели и задачи, на решение которых направлено действие механизма, а также принципы его построения логически вытекают из основополагающих документов в области инвестиционной деятельности, разрабатываемых региональными властями: инвестиционной политики и инвестиционной стратегии региона. Поэтому их наличие или создание является первым шагом на пути построения эффективного механизма формирования благоприятного инвестиционного климата в регионе[29]
.
1.4 Мировой опыт создания инвестиционной инфраструктуры
Институт развития – это организационно-экономическая структура, содействующая распределению ресурсов в пользу проектов по реализации потенциала экономического роста.
Отличительными признаками институтов развития от других форм государственной поддержки являются:
- перераспределение ресурсов в пользу проектов развития, направленных на создание потенциала экономического роста в области инфраструктуры, человеческого потенциала, новых технологий и поддержку новых, пока еще не доминирующих секторов экономики, нуждающихся в начальной поддержке для своего развития;
- наличие постоянной организационной структуры и определенных правил, позволяет осуществлять институтам развития систематическую деятельность, у них существует четкая система ответственности и контроля;
- институты развития являются некоммерческими организациями, а не способом увеличения доли государства в экономике, их деятельность направлена на развитие частного бизнеса в новых секторах экономики.
Необходимость в институтах развития возникает при замедлении роста, базирующегося на традиционной структуре экономики и усилении внешней конкуренции. Институты развития - катализатор инновационной активности. Они функционируют как важнейший элемент инновационного сценария развития экономики. Базой для развития является совершенствование инфраструктуры и инвестиции в человеческий капитал.
Институты развития образуются в точке пересечения интересов экономических агентов в лице регионального правительства, бизнеса, финансовых институтов, научных и образовательных институтов, экспертного сообщества, благодаря чему возникает коалиция поддержки институтов развития. Каждый из участников обладает определенными ресурсами, и институты развития открывают новые возможности для их более производительного использования.
Международный опыт позволяет выделить большое количество различных форм институтов развития. Как правило, они специализируются на поддержке определенных статей экономики (отраслевые институты развития), определенных регионов (региональные институты развития), на осуществлении определенных типов операций (специализированные институты развития). Однако могут существовать и универсальные институты развития. Приведем классификацию услуг, которые могут оказывать институты развития.
Особого внимания заслуживают институты по стимулированию инноваций, так как в этой сфере накоплен значительный опыт. Стимулирование инноваций в мировой практике осуществляется сразу с двух сторон:
- со стороны предложения инноваций – развитие научно-технического потенциала;
- со стороны финансирования инноваций – развитие инфраструктуры венчурного финансирования.
Развитием научно-технического потенциала занимаются:
- Инкубаторы, которые занимаются выращиванием инновационных бизнесов путем предоставления производственных площадей и разнообразных услуг;
- Технопарки, которые способствуют концентрации инновационных бизнесов на определенной территории и извлечению положительных внешних эффектов от их сотрудничества;
- Фонды «посевного финансирования», которые финансируют проекты на ранней стадии;
- Центры превосходства.
Развитием инфраструктуры венчурного капитала занимаются:
- Государственные венчурные фонды, которые осуществляют прямые инвестиции в инновационные фирмы;
- Государственные фонды фондов, которые осуществляют инвестиции в частные фонды венчурного финансирования, развивая инфраструктуру венчурного капитала[30]
.
В мировой практике существуют два альтернативных варианта развития венчурного финансирования в стране. Примеры провала институтов развития.
1. Постановка излишне амбициозных целей.
Фонд Чили был создан в 1976г. В результате сделки между правительством и компанией ITT. Были выбраны два основных направления деятельности: телекоммуникации (в связи со специализацией ITT) и пищевая промышленность. Однако телекоммуникационные инновации оказались безуспешными: местные разработки не могли конкурировать с уже ставшими массовыми технологиями транснациональной ITT. Из неудачи был извлечен важный урок: Фонд переориентировался с поддержки амбициозных проектов НИОКР на заимствование технологий среднего уровня на международном рынке, которые в пищевой отрасли не имели барьеров защиты интеллектуальной собственности, и сосредоточился на гибких экспортных кластерах агробизнеса.
2. Негибкость управления, чрезмерная регламентация.
В 1991-1993гг. в Израиле была создана государственная компания Inbal, предоставлявшая для венчурных инвестиционных фондов гарантии на инвестиции в размере 70% от их первоначального капитала. В рамках программы было создано 4 частных инвестиционных фонда. Участие в программе накладывало на их инвестиции определенные ограничения. В результате созданные фонды столкнулись в своей деятельности с бюрократическими проблемами, оказались неуспешными в финансовом отношении и не смогли привлечь дополнительный капитал. Программа имела ограниченное влияние на экономику и в дальнейшем была свернута.
Таблица 1.2
Услуги институтов развития
| Институты развития |
Содержание услуг |
Виды оказываемых услуг |
| Международные финансовые организации, венчурные фонды, фонды прямых инвестиций, гарантийные фонды, государственно-частное партнерство (ГЧП) |
Осуществляют привлечение инвестиций в форме ГЧП, льготного кредитования приоритетных отраслей экономики, вложений в фонды прямого инвестирования, предоставляют гарантии по кредитам |
Финансовые |
| Советы, ассоциации, союзы |
Осуществляют координацию стратегий развития бизнеса и государства, являются коммуникационной площадкой для обмена мнениями между основными агентами в экономике |
Координационные |
| Бизнес-инкубаторы, технопарки, промышленные парки |
Оказывают широкий спектр услуг для бизнеса, расположенного на определенной территории. Подобные институты позволяют извлекать значительные внешние эффекты от концентрации предприятий |
Бизнес-услуги, предоставление инфраструктуры |
| Экспортные агентства |
Осуществляют маркетинговую, информационную, юридическую, технологическую поддержку для выхода предприятий на мировые рынки |
Продвижение товаров на новых рынках |
| Образовательные институты |
Предоставляют разнообразную информацию (юридическую, рыночную, финансовую) относительно деятельности в новых секторах экономики. Производят обучение навыкам работы в новых сферах бизнеса |
Информационно-образовательные |
| Центры экономических исследований |
Осуществляют аналитическое обоснование и экспертную оценку стратегий развития |
Экспертно-аналитические |
Далее в таблице 2.3 рассмотрим принятые в мировой практике варианты венчурного финансирования.
Таблица 2.3
Варианты венчурного финансирования
| Альтернатива |
Предпосылки выбора |
Эффект |
Пример |
| Вложения внутри страны |
Высокий потенциал генерации собственных инноваций (мощный сектор науки и образования |
Развитие собственных инноваций, привлечение иностранного опыта за счет найма иностранных менеджеров и партнеров, различных льгот |
Yozma (Израиль) |
| Вложения за рубежом |
Отсутствие предложения инноваций на внутреннем рынке |
Приобретение связей в мире венчурного капитала, привлечение иностранного капитала в страну, трансферт технологий |
Сингапур, Казахстан |
Таблица 2.4
Риски провала институтов развития
| «Фиаско государства»: бюрократизация, коррупция, лоббизм |
Принятие институтами развития неоптимальных решений. В то же время, при правильной организации институты развития имеют намного меньше рисков для фиаско государства, чем обычные органы государственной власти |
| Негибкость в изменяющихся условиях, излишне амбициозные цели |
При чрезмерной регламентации процедур распределения ресурсов институтами развития они могут оказаться невостребованными частным сектором. Излишне амбициозные цели, как правило, не реализуемы, а их достижение чрезмерно затратно |
| Отсутствие четкой комплексной стратегии развития |
При несистематическом создании институтов развития возникают проблемы дублирования функций и координации действий |
| Отсутствие доверия со стороны бизнес-сообщества и коалиции поддержки |
Из-за ограниченности государственных ресурсов институтам развития сложно оказать действенное влияние на экономику без привлечения частного капитала. Частный капитал крайне настороженно относится к государственным проектам, так как общеизвестна низкая эффективность государственных решений. Поэтому важно, чтобы менеджмент институтов развития пользовался положительной репутацией в частном секторе |
| Неприживаемость в старой институциональной среде |
Новые институты развития могут вступать в противоречие с существующими государственными органами и стереотипами поведения экономических агентов. Бизнес может быть не готов к игре по «новым правилам», а внутри государственных органов могут возникать препятствия для перераспределения ресурсов в пользу институтов развития |
| Низкое качество управления, финансирование неэффективных проектов |
Институты развития направлены на поддержку совершенно новых секторов экономики, поэтому существует дефицит опыта и понимания того, как они должны работать. Решить проблему можно за счет привлечения иностранных специалистов |
| Вытеснение частного бизнеса из инвестиционного процесса |
Это происходит тогда, когда институты развития начинают ту деятельность, которая вполне может осуществляться частным сектором. В итоге сокращается частная активность в экономике, что тормозит дальнейшее развитие |
| Риск завышения издержек |
Институты развития, являясь некоммерческими организациями, могут извлекать прибыль за счет увеличения своих издержек, что приводит к неэффективному использованию ресурсов |
В таблице 2.4 представлены риски провала институтов развития.
Принципы эффективного внедрения институтов развития:
1. Принцип стратегии - наличие стратегии развития и четкое понимание места институтов развития в структуре экономики.
2. Принцип поддержки - опора на широкую коалицию поддержки институтов развития.
3. Принцип эволюции - встраивание новых институтов в старую системы без ее радикального разрушения, опора на положительный опыт существующих институтов.
4. Принцип своевременности - для создания институтов развития необходимо наличие потенциального спроса на их услуги, чрезмерно новаторские институты могут не прижиться в экономике.
5. Принцип конкуренции - конкуренция институтов развития, создание достаточного количества программ развития, отбор наиболее эффективных, свертывание наименее эффективных, диверсификация направлений инвестирования.
6. Принцип точечности - эффект от институтов развития ощутим в том случае, если они обладают четкой направленностью, то есть точно определены критерии тех проектов, которые они поддерживают, иначе высок риск размывания средств и отсутствия значимого эффекта.
7. Принцип кластера - в наибольшей степени синергические эффекты от деятельности институтов развития распространяются внутри кластеров – взаимосвязанных территориально-производственных систем, для формирования кластеров необходимо стимулирование кооперации бизнесов.
8. Принцип нейтралитета - институты развития не должны вмешиваться в ту деятельность, с которой может справиться сам рынок.
9. Общественный контроль - институты развития должны обладать независимыми контролирующими органами, которые бы следили за тем, в какой мере институты развития способствуют достижению общественных целей, в эти органы целесообразно привлекать специалистов с высокой репутацией общероссийского и морового уровня.
10. Репутация - возглавлять институты развития должны люди с высокой репутацией не только в региональном, но и в общероссийском и мировом масштабе, это необходимо для того, чтобы исключить возможность противодействия со стороны менеджеров.
11. Прозрачность - деятельность институтов развития должна быть регламентирована набором правил, они должны своевременно и в полном объеме публиковать информацию о выполнении правил, это необходимо для того, чтобы инвесторы были уверены в надлежащем использовании их средств в рамках институтов развития.
12. Профессионализм - использование услуг частных посредников -профессиональных управляющий компаний, аутсорсинг функций поддержки путем создания негосударственных агентств, привлечение к управлению иностранных партнеров для использования передового зарубежного опыта.
13. Стимулы - создание стимулов для менеджеров фондов, использование механизмов опционов при выкупе государственной доли в инвестиционных фондах[31]
.
Основная задача механизма финансирования через институты развития состоит в том, чтобы распределить риски между государством и бизнесом, и использовать рыночные стимулы для эффективной реализации проекта. Как правило, государство берет на себя политические и административные риски, поскольку оно может управлять ими более эффективно, чем частный бизнес. Также государство берет часть рисков, связанных с новизной предлагаемого проекта, которая не позволяет частному сектору самостоятельно его реализовать. Частный бизнес берет на себя инвестиционные и маркетинговые риски, то есть те риски, которыми он может эффективно управлять. Частные вложения в проект задают стимулы для его эффективной реализации.
Принципы финансирования через институты развития:
1. Принцип софинансирования - государство и бизнес инвестируют в определенной пропорции, причем доля государства, как правило, меньше доли бизнеса (например, 30% на 70%), этот механизм позволяет отсечь использование государственных ресурсов в неэффективных проектах.
2. Целевой характер финансирования - осуществляется финансирование конкретных проектов с конкретными ожидаемыми результатами, а не просто оказывается поддержка предприятиям.
3. Поддержка в неденежной форме - вместо выделения денежных средств, которые могут быть использованы нецелевым образом, происходит оказание услуг в натуральной форме за счет государственных ресурсов (например, подключение к инженерным сетям, построенным государством, пользование транспортной инфраструктурой).
4. Привлечение зарубежных инвесторов - это является индикатором высокой инвестиционной привлекательности и эффективности проекта.
5. Четкий механизм по выходу из проекта - частный бизнес, участвующий в проекте, должен четко понимать, в какой мере он будет участвовать в распределении результатов проекта, это создает стимулы для эффективной и быстрой реализации проекта[32]
.
Примеры «лучшей практики».
Заслуживают внимания два примера стимулирования инновационного развития. В Израиле была развитая научно-техническая база и высокая инновационная активность, что позволило достичь больших успехов за счет стимулирования системы венчурных фондов. В Чили была сегментированная научная система и низкая инновационная активность, поэтому был выбран другой путь – прямая (и не только финансовая) поддержка по полному циклу выращивания новых бизнесов.
Фонд венчурного инвестирования Yosma (Израиль).
Катализатором для венчурной индустрии в Израиле стала государственная инвестиционная компания Yosma («инициатива»). Yosma выступала как «фонд фондов», ее капитал был вложен в десять вновь созданных частных инвестиционных фондов с капиталом 20 млн. долл. США.
Программа оказалась успешной. Спустя семь лет после начала ее реализации в 1993г. В Израиле действовало более 100 венчурных фондов, в управлении у которых находилось около 10 млрд. долл. США. Объем высокотехнологичного экспорта увеличился с 2,2 млрд. долл. в 1991г. До 11 млрд. долл. в 2000г.
Реализация программы происходила в специфических условиях отсутствия природных ресурсов, наличия человеческого капитала за счет иммиграции из бывшего СССР, финансовая помощь США.
Можно выделить следующие факторы успеха программы:
- использование мирового опыта: к формируемым фондам предъявлялось требование наличия американского или европейского партнера, с тем, чтобы они обучали израильских коллег методике и принципам инвестирования, развития компаний и ведения дел фонда;
- принцип софинансирования: в каждом случае пакет акций, принадлежащих правительству, составлял не более 40%, что оставляло контроль над фондами в частных руках;
- использование потенциала сферы образования: к участию в программе были приглашены университеты;
- создание стимулов к росту капитализации: с самого начала правительство заявило о намерении приватизировать активы, приобретенные им в ходе реализации программы, в этих целях фондам, созданным с участием компании Yosma, были предложены опционы на выкуп акций, принадлежащих государству по фиксированной цене плюс ограниченный процент (5-7% годовых).
Фонд Чили – это частная некоммерческая организация, специализирующаяся на управлении технологическими проектами, предоставлении технологических услуг (например, помощи в сертификации, оформлении лицензий, подготовке кадров), и на инкубации инновационных компаний в нишах технологий среднего уровня. Области специализации Фонда: агробизнес, морские ресурсы, лесная и лесоперерабатывающая промышленность, туризм, экология и образование. Источники финансирования- государственный бюджет на НИОКР, средства частных лиц и компаний, собственные ресурсы.
Фонд Чили был создан в 1976г. в результате сделки между правительством и компанией ITT: в обмен на возвращение национализированной прежним правительством компании ее законным владельцам последние приняли на себя обязательство создать и профинансировать новый институт, призванный стимулировать инновационный рост экономики Чили. Введена система проектного финансирования с ориентацией, как на коммерческие, так и социальные результаты проектов.
Неожиданной эффективностью обладал механизм внедрения и распространения технологий с помощью создания и продажи технологических компаний. За двадцать лет Фондом была создана 61 фирма, из них две трети были проданы на рынке. Пик успеха Фонда пришелся на середину 1980-х годов, когда были проданы четыре наиболее успешных компании: по культивированию антарктического лосося (технология заимствована в США и Канаде), по производству говядины в вакуумной упаковке (США), по промышленному выращиванию ягод и культивированию морепродуктов. Только продажа лосося на мировом рынке приносит Чили ежегодно 1,3 млрд. долл. США.
Основные факторы успеха - создание инновационной управленческой команды из предпринимателей, высокая адаптируемость к изменяющимся условиям, ставка на выращивание новых бизнесов с нуля.
Опыт Казахстана
В 1997г. в Казахстане по инициативе президента страны был разработан и принят долгосрочный концептуальный документ – стратегия «Казахстан -2030». Главный вызов, стоящий перед Казахстаном, заключается в том, сможет ли правительство управлять нефтяным ростом. Все стратегические документы, цели и усилия в виде Стратегии индустриально-инновационного развития (2003г.), поставленная президентом страны задача вхождения Казахстана в 50 наиболее конкурентоспособных стран мира, программа «30 корпоративных лидеров» и другие призваны с помощью различных инструментов и разными методами помощь стране преодолеть «голландскую болезнь», этот очевидный провал рынка для богатых природными ресурсами стран, грозящей деиндустриализацией и утратой долгосрочных конкурентных преимуществ.
К 2001г. у Казахстана появились первые «свободные» деньги, которые можно не тратить на текущие расходы, а использовать для решения стратегических задач развития страны.
Начиная с 2002г. бюджет был разделен на две части – текущий, финансируемый из не нефтяных доходов, и бюджет развития, средства которого формируются за счет трансферта из Нефтяного фонда и государственных заимствований. Нефтяной фонд был создан в 2000г. в размере 600 млн. долларов, а в конце 2007г. его размер составил 20,2 млрд. долларов или более 20% ВВП страны.
Средства бюджета развития направляются на инвестиции в инфраструктуру, а также на капитализацию институтов развития.
Первым из них был создан Банк развития Казахстана (далее – БРК). Это необычный банк, он действует по специальному закону. БРК не привлекает депозиты населения, его капитализирует государство. В свою очередь, БРК не может использовать свой капитал на выдачу кредитов. Согласно уставу БРК, он под свой уставной капитал может привлекать займы на мировых рынках капитала в соотношении сначала 1:1, сейчас 1:2, в перспективе 1:3 и эти средства уже использовать для выдачи кредитов.
На первом этапе БРК столкнулся с проблемой дефицита проектов. В первые 2-3 года банк искал проекты на суммы свыше 5 млн. долларов, но их не было. Затем ситуация изменилась, бизнес резко расширил масштабы и горизонты своих планов. Один из проектов, софинансируемый в настоящее время БРК, составляет более 500 млн. долларов, доля банка – 150 млн. долларов. Это проект строительства первого в Казахстане электролизного завода по производству первичного алюминия в Павлодарской области. Общая сумма одобренных к поддержке БРК инвестиционных проектов достигла на 1 июля 2007г. 2,5 млрд. долларов, при этом доля БРК – 1,15 млрд. долларов. Средний размер проекта по всему портфелю составляет порядка 50 млн. долларов.
По мере становления банков второго уровня, готовых выдавать более крупные и длинные проекты, БРК постепенно смещается в нишу долгосрочных проектов на 15-20 лет. Это инфраструктурные проекты, либо проекты которые частный бизнес один потянуть не в состоянии. БРК предоставляет финансирование в размере до 50% общей сметы по тем проектам, которые прошли экспертизу и отбор БРК.
Идеальная модель финансирования, это когда 30% риска берет на себя заемщик, 30% софинансирует БРК, а оставшиеся 30% берет на себя зарубежный партнер, причем не просто финансовый партнер, а стратегический партнер, обладающий соответствующими компетенциями и передовой технологией. Например, проект создания производства металлургического кремния в Карагандинской области. Первичное сырье, кварц, продается по 20 долларов, а металлургический кремний стоит уже 2 000 долларов, а поликристаллический кремний стоит уже 20 000 долларов. Конечные изделия, например, солнечные батареи, стоят очень больших денег. В настоящее время в
Казахстане запущен проект по созданию производства металлургического кремния. Необходимая сумма инвестиций порядка 100 млн. евро. Местный инвестор привлек западного партнера, немецкую TissenKrupp, а БРК софинансирует проект. Привлечен также коммерческий заем от Банка ТуранАлем.
Функции учредителя (100% акций) и стратегического управления институтами развития в Казахстане переданы государством Фонду устойчивого развития «Казына», а управление госпакетами акций в крупнейших национальных компаниях переданы холдингу «Самрук». Подобная модель, так называемого активного акционера по типу Holding Executive, используется в Англии. Подобные агентства есть в Испании и во Франции. Близки к этой модели сингапурская государственная инвестиционная компания TEMASEK, а также малайзийская «Хазенах».
Это агенты правительства, специальные структуры, ментально близкие к бизнесу с одной стороны, а с другой стороны. Понимающие чего хочет от них государство и уполномоченные эту государственную политику проводить. Эти структуры включают в себя комитет по аудиту, комитет по вознаграждениям, комитет по корпоративному развитию и корпоративному управлению, а также привлекать известных иностранных менеджеров – все, как положено, в крупных бизнес-корпорациях.
Перед Фондом устойчивого развития «Казына» стоят две главные задачи – улучшение корпоративного управления в институтах развития и усиление инвестиционной активности. Это стимулирование активности бизнеса в стране, поддержка предпринимательских инициатив секторах, представляющих интерес для государства.
Например, нефтехимический кластер. Собственник шинного завода в г. Шымкенте решил модернизировать завод и привести стратегического инвестора. Были привлечены институты развития. Сначала Национальному инновационному фонду было заказано исследование по современным технологиям шинного производства. Среди обладателей наиболее перспективных технологий выбрали финскую компанию Nokian. Затем Центр маркетингово-аналитических исследований изучил шинный рынок в Казахстане и соседних странах – Узбекистане, Кыргызстане, России и Китае. В результате исследований был определен оптимальный объем производства и рынков сбыта. Затем инициаторы проекта обратились в Инвестиционный фонд, и он вошел в долы в проекте, а БРК предоставил долгосрочный кредит. Предварительно было получено согласие Nokian о запуске в Казахстане своего шинного производства. Правда, из логистических соображений финская компания предпочла г. Астану, а не г. Шымкент.
Инвестиции в проект – 200 млн. долларов. Данный крупный проект послужит развитию целого нефтехимического кластера, состоящего из производства резины, сажи, кордов и т.д. Задача институтов развития – создать как можно больше точек роста, которые создадут основу развития самостоятельных бизнесов.
Отдельная задача институтов развития – развитие инфраструктуры, прежде всего стратегического назначения. В этой области можно привести, например, проект расширения и модернизации морского порта Актау, который превратится в мощный логистический хаб на западе Казахстана.
Также в стране создаются особые экономические зоны. В настоящее время их четыре - «Морпорт Актау», «Астана - Новый город», парк информационных технологий и текстильная зона «Онтустик» в Южном Казахстане[33]
.
В регионах Казахстана создаются социально-предпринимательские корпорации (СПК). Это региональные институты развития. Главный ресурс СПК – это принадлежащие государству земли и месторождения. Из имеющихся аналогов ближе всего к СПК модель агентств по развитию территорий в Канаде.
Таким образом, создание инвестиционной инфраструктуры региона – это важнейшая задача, решение которой способствует повышению инвестиционной привлекательности региона. Решение данной задачи неординарно и требует значительных усилий, однако возможно использование опыта зарубежных стран, которые уже в большинстве своем прошли этот путь и нашли те решения, использование которых оптимально в различных хозяйственных ситуациях.
Глава 2. Региональные аспекты формирования инвестиционной инфраструктуры
2.1 Особенности региональной инвестиционной инфраструктуры
Одной из нерешенных проблем в России остается значительный дисбаланс в развитии регионов. Колоссальный разрыв существует в ценах на электроэнергию, продукты питания, транспортные услуги, в уровне душевого дохода и валового регионального продукта. В наименее развитых регионах проживает лишь 7% населения России, хотя по площади они занимают более половины территории страны. Фактически в стране успешно развиваются лишь несколько регионов - все остальные являются дотационными. Социально-экономические различия между субъектами федерации не удалось сократить в годы экономического роста. В период кризиса они становятся еще более выраженными в условиях сокращения доходов местных бюджетов и трансфертов из федерального бюджета.
Эффективным способом преодоления неравенства между регионами должна стать реализация инфраструктурных проектов, которые способны обеспечить опережающий экономический рост, привлечение инвестиций, создание новых рабочих мест. Развитая инфраструктура значительно повышает инвестиционную привлекательность региона, создает основу для реализации бизнес-проектов и, как следствие, устойчивого роста доходов населения и региональных бюджетов.
Важность инфраструктурного развития отражена в программе антикризисных мер Правительства РФ. Во-первых, уже давно назрела необходимость модернизации устаревших объектов: колоссальный объем работы требуется провести в регионах. Во-вторых, произошедшее в кризис сокращение доходной части федерального бюджета привело к уменьшению объема финансовых средств, направляемых на реализацию инвестиционных проектов в субъектах Российской Федерации. Особенно это отразилось на развитии инфраструктуры регионального и муниципального уровней. С момента распада Советского Союза государственные инвестиции были недостаточны для ее модернизации и воспроизводства. Очевидно, что старение объектов инфраструктуры становится тормозом для дальнейшего роста российской экономики по инновационному сценарию и способствует увеличению разрыва в уровне жизни в различных регионах.
В условиях бюджетных ограничений особое значение приобретает механизм государственно-частного партнерства (ГЧП), который должен обеспечить финансирование капиталоемких долгосрочных проектов с привлечением внебюджетных источников. При этом ГЧП обязательно должно рассматривается не только как инвестиционный механизм, но и как эффективная модель управления экономикой, которая, с одной стороны, позволяет сократить и оптимизировать расходы бюджета, с другой – повысить качество исполнения проекта и предоставляемых впоследствии на его базе общественных услуг.
На сегодняшний день можно констатировать высокую заинтересованность и власти, и бизнеса в реализации совместных проектов ГЧП и развитии соответствующей нормативно-правовой базы. Основа законодательства в сфере ГЧП в целом сформирована. Вместе с тем, действующее законодательство не содержит определения термина «государственно-частное партнерство», а также специальных положений, целенаправленно регулирующих тот или иной аспект реализации проектов ГЧП. Не определены приоритетные отрасли и сферы применения ГЧП, в которых допустимо заключение договоров долгосрочного характера между органами власти и бизнес-структурами. Кроме этого, федеральное законодательство, относящееся к сфере ГЧП, не адаптировано под проекты регионального и муниципального уровней. Между тем, именно в регионах, где наиболее высока потребность в модернизации и создании инфраструктуры, должен быть сформирован массовый рынок инфраструктурных проектов.
В настоящее время в регионах использование инструментов государственно-частного партнерства крайне ограничено. На сегодняшний день лишь в нескольких субъектах РФ приняты законы о ГЧП. При этом даже принятые законы зачастую носят декларативный характер, не предусматривают многих инструментов, действительно интересных частным инвесторам, имеют в целом невысокий уровень проработки, что создает правовую неопределенность в толковании некоторых положений и приводит к противоречиям с федеральным законодательством.
Предложение проектов в области транспорта, жилищно-коммунального хозяйства, инфраструктуры туризма, других отраслей городского хозяйства на сегодняшний день ограничено как в количественном, так и в качественном отношении. Принципиальная проблема заключается в практическом отсутствии у органов государственного и муниципального управления финансовых возможностей для подготовки проектов ГЧП и организации тендеров, хотя в рамках действующего законодательства они несут ответственность за развитие рынка проектного предложения.
Следующая проблема заключается в том, что государственно-частное партнерство в России базируется на использовании модели бюджетного финансирования, ставит массовое развитие инфраструктурных проектов в зависимость от возможностей бюджета: возникает риск, что в какой-то момент времени у государства не окажется необходимых средств на дальнейшее развитие проекта.
Проблемный момент, связанный с активизацией инфраструктурного строительства в регионах, связан с законодательными условиями по суммам финансирования проектов. Например, «Внешэкономбанк» может финансировать проекты с общим объемом капиталовложений не менее 2 млрд. рублей. Для большинства малых и средних населенных пунктов не требуется таких масштабных проектов, но потребность в развитии инфраструктуры, тем не менее, остается.
Помимо финансовых проблем существуют высокие административные барьеры, связанные с решением вопросов землепользования, подведения инженерных сетей, получения разрешительной документации. Развитие проектов, ориентирующихся на частные инвестиции, требует существенного повышения качества кадров государственно-муниципального управления в сфере ГЧП. Сейчас квалифицированные кадры в данной сфере в регионах практически отсутствуют. Также региональный бизнес часто не владеет информацией о возможностях участия в проектах ГЧП.
Вместе с тем, в регионах, в которых в которых в кризис возникли бюджетные ограничения для развития, сегодня существует понимание необходимости использования возможностей ГЧП, растет спрос на информацию, связанную с подготовкой и реализацией инвестиционных проектов. Сегодня федеральная, региональная, муниципальная власть и частный бизнес должны объединить усилия для поиска наиболее эффективных и приемлемых для всех сторон способов реализации инфраструктурных проектов в формате ГЧП. В многостороннем диалоге предстоит принять законы и правовые акты, регулирующие деятельность партнеров в рамках ГЧП, разработать эффективные финансовые механизмы и государственные гарантии по рискам, стимулирующие активность частных инвесторов, снизить уровень принятия решений по реализации проектов, продумать систему повышения квалификации и подготовки кадров государственного и муниципального управления в сфере ГЧП.
В настоящее время в России нарастает конкуренция между отдельными регионами за привлечение внешних инвестиций. Субъекты РФ значительно различаются между собой по уровню развития инфраструктуры, бизнес - потенциалу, условиям, созданным для деятельности инвесторов, рискам. В конкурентной борьбе выигрывают те субъекты, которые создают наилучшие условия для деятельности инвесторов и ведут активную PR - кампанию по информированию потенциальных деловых партнеров об условиях ведения бизнеса в регионе.
При принятии решения о начале работы в России или в конкретном регионе отечественные и иностранные инвесторы рассматривают две группы факторов:
· Инвестиционный потенциал и степень его реализации (общий уровень инвестиционной активности);
· Уровень и характер региональных инвестиционных рисков.
При оценке инвестиционного потенциала используется широкий круг показателей, основными из которых являются:
· Ресурсно-сырьевой потенциал регионов;
· Трудовой потенциал;
· Производственный потенциал;
· Рыночный потенциал;
· Финансовый потенциал;
· Научный и инновационный потенциал;
· Инфраструктурный потенциал;
· Институциональный потенциал.
Однако, помимо инвестиционного потенциала принимаются во внимание и риски, сопутствующие осуществлению предпринимательской деятельности, среди которых обычно выделяют: экономический, политический, законодательный, финансовый, социальный, криминальный и экологический риски.
В современных условиях ключевой проблемой инвестиционной политики для всех без исключения регионов стал поиск источников финансирования. Основную роль в инвестиционном процессе могут играть три источника: собственные средства региональных бюджетов и предприятий и федеральный бюджет. Возможными источниками финансирования также могут стать прямые частные иностранные инвестиции и долгосрочные кредиты российских коммерческих банков.
Однако, как показывает опыт, если привлеченные финансовые ресурсы не будут своевременно инвестированы в соответствующие проекты, то это может привести к очередному экономическому спаду в регионе.
Для начала необходимо создать Региональное Агентство по разработке и экспертизе инвестиционных проектов, в котором будет сконцентрирован весь инвестиционный потенциал региона.
В целях координации деятельности с органами государственной власти создаётся Комиссия Правительства области по инвестициям.
Ключевым звеном в создании областной инвестиционной инфраструктуры должен стать Региональный Уполномоченный Банк или банковский пул, сформированный из действующих региональных банков. Помимо традиционных функций этот Банк будет осуществлять реализацию конкретного инвестиционного проекта или инвестиционной программы.
Немаловажным шагом на пути формирования инфраструктуры инвестиционной сферы должно стать создание Регионального Информационного Центра, основными задачами которого является формирование информационной системы в сети Интернет; обеспечение региональной информацией потенциальных российских и зарубежных инвесторов; повышение информированности региональных эмитентов рынка о технологиях и финансовых инструментах других регионов, распространение государственной (не закрытой) информации (реестры инвесторов, законодательство и т.д.)
В нынешних условиях очень важно развить весь потенциал региона и направить его на решение самых актуальных проблем. Именно этим целям должно быть подчинено создание Регионального Фонда Развития, формируемого за счет источников областного и муниципальных бюджетов, сбережений населения, внебюджетных источников, средств от реализации недвижимости ликвидного имущества области, аренды земли, средств, полученных от размещения регионального займа, иностранного капитала и собственных средств предприятий и организаций. Образованный в бюджете области Региональный Фонд Развития должен стать стимулом для инвесторов как российских, так и зарубежных.
Региональный Фонд Развития, контроль за деятельностью которого осуществляется администрацией области, вправе выступать гарантом перед иностранными и отечественными инвесторами, в том числе и за счет залоговых операций, осуществлять долевое финансирование инвестиционных программ и проектов, эффективно использовать переданные ему акции и ценные бумаги администрации и предприятий области.
Региональный банковский сектор — является кровеносной системой региональной экономики, без которой невозможно осуществление функционирования и развития реального сектора экономики региона. Тем не менее, на сегодняшний день стала проблемой дальнейшего существования и развития региональных банков, их способности конкурировать с крупными инорегиональными банками. Неравномерность экономического развития регионов России способствует формированию дисбаланса между регионами по насыщению и предоставлению банковских услуг: чем инвестиционно привлекательнее регион, тем более развита его банковская система. Из-за резкой дифференциации по размеру коммерческих банков России, влияние и роль средних и малых банков на реальный сектор экономики региона снижается. Последнее время, стратегия крупных банков, заключающаяся в расширение своего бизнеса и захвата новых рынков в регионах, представляет угрозу потери доли регионального рынка и дальнейшего функционирования региональных банков, заставляя их искать пути повышения конкурентоспособности на региональном банковском рынке.
В данной ситуации региональным банкам необходимо сформировать бизнес-стратегии на основе анализа спроса на банковские продукты в регионе со стороны реального сектора экономики. Четкое позиционирование региональных банков позволит им аккумулировать финансовые ресурсы и занять свою нишу на региональных рынках банковских услуг. В первую очередь, это специализация на таких банковских услугах, как потребительское кредитование, ипотека и кредитование малого и среднего бизнеса.
Отечественный опыт последних лет показывает, что большинство в структуре банковской системы страны являются малые банки, что характеризует их близость к реальному сектору региона их возможность более оперативно и индивидуально решать задачи на местном уровне, являясь немаловажным фактором развития регионального бизнеса. В отличие от крупных банков малые и средние региональные банки наиболее сосредоточены на банкинге «взаимоотношений», опираясь при принятии решений на личном знании кредитоспособности клиента и глубинном понимании нужд бизнеса на местах, позволяет им гибко подходить к взаимоотношению с заемщиком. Региональные банки- основные партнеры малого и среднего бизнеса, предприятий и организаций, находящихся в регионе. Основными причинами предпочтения малого и среднего бизнеса работать с местными банками являются большая доступность, доверие, имидж и возможность проверить безупречность репутации. Это главнейшие конкурентные преимущества большинства региональных банков. Вся деятельность малых банков осуществляется непосредственно в регионе, в конкретном городе или районе, и все заинтересованные лица имеют возможность при необходимости получать информацию о банке. Привлеченные средства региональные банки используют для выполнения кредитных операций на территории региона, что позволяет расти ресурсной базе региона, а не выводить средства за ее пределы, как осуществляют филиалы инорегиональных банков.
Однако, региональные банки имеют и слабые стороны:
— низкий уровень капитализации;
— слабо развитая филиальная сеть
— дисбаланс структуры активов и обязательств по срокам и, следовательно, снижение уровня ликвидности при ограниченном доступе к внешним рынкам;
— низкая рентабельность активов и капитала при отсутствии эффекта экономии на масштабах;
— дефицит среднесрочных и долгосрочных ресурсов;
— недостаточное развитие банковских технологий;
— дефицит квалифицированных кадров;
— несовершенство систем внутреннего контроля и недостаточный уровень менеджмента;
— большинство региональных банков являются «кэптивными», что характеризует высокий риск банкротства при выделении средств из банка его собственниками или аффилированными лицами.
Для того чтобы региональный банк существовал, нужно не только разработать и занять какие-либо рыночные ниши, необходимо за счет заполнения тих ниш наращивать объем работающих активов либо увеличивать положительное сальдо между непроцентными доходами и расходами. Региональным банкам необходимы определенные интеграционные процессы, направленные на увеличение капитализации и повышение надежности.
Поддержка государства регионального банковского сектора, как на федеральном так и на региональном уровне должна заключаться в оптимизации законодательно-нормативного регулирования инвестиционных процессов, поддержки малого бизнеса. В связи с этим необходимо:
— ускорить разработку актов, упрощающих доступ малых предприятий к источникам банковского кредитования;
— укрепить институт банковского залога, повысить эффективность процедур возврата долгов;
— способствовать эффективности существования института кредитных историй;
— упростить порядок обращения взыскания на заложенное имущество;
— расширить инструментарий банковского посредничества;
— уменьшить базы обязательного резервирования для участников системы страхования вкладов населения; введение платности ресурсов, зарезервированных в ФОР;
— освободить банки от уплаты налога на прибыль в части источников средств, направляемых на увеличение собственных средств;
— освободить банки от выполнения несвойственных функций, таких как контроль кассовой дисциплины организаций;
— снизить налоговую нагрузку на банковскую систему, в части отнесения расходов по формированию создаваемых банками резервов по прочим операциям на себестоимость.
— разработать и внедрить порядок предоставления кредитным организациям субординированных кредитов за счет средств Стабилизационного фонда.
— предоставлять гарантии со стороны региональных органов власти, а также компенсировать часть банковских процентов по кредитам, предоставляемым хозяйствующим субъектам, реализующим проекты, важные для развития региона;
— обеспечить компенсацию со стороны государства расходов банков по выполнению ими социальных и других безвозмездных функций (выплата пенсий, пособий, компенсаций, прием платежей в бюджет и др.), существенно влияющих на эффективность работы банковских подразделений, особенно в сельской местности;
— разработать долгосрочную региональную программу социально-экономического и финансового развития региона.
Со стороны Банка России, в целях конкуренции на рынке банковских услуг, необходимо провести следующие мероприятия:
— обеспечение открытости деятельности кредитных организаций, в том числе прозрачности структуры собственности акционеров (участников);
— упрощение и удешевление процедур реорганизации, включая присоединение кредитных организаций, создание дополнительных условий для информирования широкого круга лиц о реорганизационных процедурах;
— оптимизация условий для развития сети банковского обслуживания населения, субъектов малого и среднего бизнеса;
— обеспечение противодействия допуску к участию в управлении кредитными организациями лиц, не обладающих необходимыми профессиональными качествами или имеющих сомнительную деловую репутацию, включая создание механизма оценки деловой репутации руководителей и владельцев кредитных организаций;
— рационализация механизмов контроля за приобритением инвесторам акций (долей) кредитных организаций;
— расширение доступа региональных банков к инструментам рефинансирования через территориальные управления Банка России;
— выделение банкам на конкурсной основе централизованных ресурсов для финансирования экономического роста в регионе.
Для создания стимулов развития местных банков большое влияние играют институциональные преобразования, чем рыночные методы. Необходима поддержка региональных властей в целях создания инструментов и методов, оказывающих разные стимулы к развитию разных категорий банков в зависимости от их необходимости на текущий момент. В основном ориентация на то, чтобы в регионах развивались, совершенствовались, увеличивали уровень капитализации местные банки.
Но достаточно ли только административных инструментов, носящих абсолютный характер? Скорее, всего нет. Чтобы сохранить успешно работающие элементы региональной банковской инфраструктуры, нужны:
— дифференцированные, не абсолютные требования к капиталу;
— соблюдение принципа транспарентности государственного регулирования;
— дифференцированная система налогообложения и обязательного резервирования, стимулирующая капитализацию за счет прибыли и направление кредитных ресурсов в реальную экономику;
— эволюционный путь укрупнения- добровольная концентрация, банковская кооперация, создание интегрированных межрегиональных холдингов;
— упрощение системы отчетности в рамках закона об электронно- цифровой подписи, как следствие снижение издержек, ощутимых для небольших региональных банков на подготовку и сбор отчетности.
Но при любых условиях рыночной среды принципах регулирования и этапах реформ, основным факторами конкурентоспособности должны оставаться лояльная и эффективная клиентура, развитая филиальная сеть, эффективный брэндинг, предложение современных финансовых услуг- все это по-прежнему будет определять картину банковского сообщества.
В данной ситуации существует необходимость создания новой модели банковской системы России, соответствующей потребностям регионов в банковских услугах. В этой модели, как правило, должны определены следующие факторы:
— разработка целевого состояния региональной банковской системы (количество подразделений, их вид, размещение, перечь и объем предоставляемых услуг, степень участия в региональных экономических процессах и т.д.);
— формирование перечня конкретных мероприятий, обеспечивающих приведение региональной банковской системы к целевому состоянию;
— определение ожидаемых результатов реализации программы.
Приведенные мероприятия позволят региональным банкам эффективно развиваться, обеспечивая достойную конкуренцию филиалам инорегиональных банков.
Одним из обязательных условий предоставления гарантий по проектам, имеющим особо важное значение для социально-экономического развития области, является страхование, поэтому следует предусмотреть организацию Региональной Страховой Компании.
Страхование сегодня – это та сфера экономической деятельности, которая более динамично развивается в Москве, чем в других регионах Российской Федерации. По данным Департамента страхового надзора Министерства финансов, доля московских страховых компаний в общем объеме поступлений составляет более 50 %. Объем собственных средств, которым располагают региональные компании, значительно ниже аналогичного показателя по Москве. На фоне успехов московских страховщиков, достижения их региональных коллег выглядят более чем скромными. В регионах России страхуется менее 10 % рисков (против 90-95 % в развитых странах).
Сложившая ситуация вызвана рядом объективных причин. К ним относятся и более низкий уровень платежеспособности предприятий и населения в регионах, и отток денежных средств в федеральный центр через филиалы и представительства московских страховых компаний и банков, и неравные конкурентные условия работы местных и "федеральных" страховщиков, и слабое развитие механизмов координации деятельности страховщиков региона.
Вместе с тем потенциал страховой отрасли достаточно высок, хотя и используется в регионах лишь на незначительную часть. Этот потенциал выражается в их способности, во-первых, предоставлять страховую защиту более широкому кругу организаций и предприятий региональными страховщиками, и во-вторых, активно и конкретно участвовать в инвестиционной деятельности на областном и межрегиональном уровнях. В этой связи администрациям областей региона представляется возможность сделать местные страховые рынки одним из основных источником инвестиционного капитала. Поэтому региональные власти заинтересованы в расширении и развитии местных страховых рынков.
Повышение роли областных администраций и решение проблем защиты региональных интересов в сфере страхования можно осуществить путем дальнейшего совершенствования структуры страхового рынка. Это позволит в целом изменить денежные потоки в регионах (без задействования бюджетных средств).
Совершенствование системы заключается в создании в рамках одной межрегиональной экономической ассоциации (далее – Ассоциация) ряда взаимосвязанных между собой координационных органов, обеспечивающих взаимодействие между всеми звеньями системы. Рассмотрим кратко роль каждого из создаваемых органов-участников предлагаемой системы и реально действующих участников страхового рынка.
Страховщики – это организации, получившие лицензию на осуществление страховой деятельности в порядке, установленном законодательством РФ. Страховщики предоставляют страховые услуги на территории областей, входящих в Ассоциацию. Участниками региональной системы будут страховые организации, привлеченные к реализации конкретной комплексной программы страхования и зарегистрированные при областных центрах развития страховой и инвестиционной деятельности. Страховые компании выполняют свои функции на основе договорных обязательств, определенных в программах страхования и в соглашениях, заключаемых между областными центрами и страховщиками при регистрации последних.
Страхователи – граждане или юридические лица любой организационно-правовой формы. Страхователи получают страховую защиту объектов различных видов собственности на основании договоров со страховыми организациями в соответствии с требованиями распорядительных и нормативных документов территориальных органов управления, включенных в целевые программы страхования.
Территориальные органы управления – администрация области, отраслевые органы управления, а также администрации городов и муниципальных районов. Территориальные органы управления определяют экономические и социальные интересы своего региона в сфере организации страховой защиты предприятий и населения, оказывают содействие в осуществлении страхования в рамках реализуемых программ страхования и формируют инвестиционные программы на территории области вместе со страховыми организациями.
Главный совещательный орган, позволяющий Ассоциации вырабатывать единую политику в области страхования, определять приоритетные инвестиционные направления и обеспечивать принятие необходимых и обоснованных решений в этой сфере – это Координационный совет Ассоциации по вопросам страховой и инвестиционной деятельности. В функции Совета входит участие в разработке и экспертизе проектов решений Ассоциации, подготовка и проведение различных совещаний, консультирование по страховой и инвестиционной проблематике.
"Межрегиональный центр инновационной страховой и инвестиционной деятельности" при Ассоциации служит основным органом, координирующим деятельность участников системы на межобластном уровне. Основные задачи этого центра – разработка инновационных страховых программ, теоретически четкое взвешивание ожидаемых результатов, сопровождение реализации программ. Основной формой работы будет являться тесное сотрудничество с участниками страховой деятельности в регионе, областными администрациями и межрегиональной Ассоциацией. Поэтому можно сказать, что данный центр будет выполнять роль исполнительного органа по практической реализации политики Ассоциации и организации делового партнерства на страховом рынке.
Областные центры развития страховой и инвестиционной деятельности отвечают за внедрение инновационных программ на местах. Их роль – более широкое привлечение страховых компаний к работе по программам на тендерной основе. Кроме того, областные центры являются связующим звеном между администрацией области, организациями, реализующими региональные инвестиционные проекты (получателями инвестиций) и страховыми компаниями (поставщиками инвестиций).
Учредителями областных центров могут быть структуры администрации области по управлению имуществом, региональный центр, областные базовые структуры по вопросам страхования и инвестиционной, региональные опорные банки, другие организации и предприятия, работающие в области.
Перейдем к рассмотрению финансовых основ предлагаемой системы.
Финансовые механизмы системы развития страховой и инвестиционной деятельности закладываются в каждой конкретной программе страхования и должны отвечать следующим условиям:
– надежность схемы компенсации ущерба страхователям по наступающим страховым случаям;
– эффективность финансирования предупредительных мероприятий по снижению риска на объектах страхования;
– максимальное привлечение средств страховых компаний в эффективные инвестиционные проекты области;
– получение прибыли страховыми организациями благодаря их участию в региональной системе развития страховой и инвестиционной деятельности;
– инвестирование части прибыли страховщиков в областные инвестиционные проекты.
Порядком взаиморасчетов предполагается, что в рамках этой системы выбираются уполномоченные банки (областные и региональные). Все расчеты по движению финансовых потоков региональной системы развития страховой и инвестиционной деятельности ведутся через сеть уполномоченных (опорных) банков.
Объектами страхования могут быть не противоречащие Российской Федерации имущественные интересы, связанные: с жизнью и здоровьем граждан (личное страхование); с владением, пользованием, распоряжением имуществом (имущественное страхование); с возмещением причиненного страхователем вреда жизни и здоровью граждан и имуществу физических и юридических лиц (страхование ответственности).
Документационное обеспечение целевых программ страховой защиты включает:
– юридическое и экономическое обоснование целевых программ;
– перечни объектов страхования, подлежащих страхованию рисков по ним и условий предоставления страховой защиты участникам программы страхования;
– условия страхования и тарифы, единые для страховых организаций, участвующих в работе по программе;
– порядок заключения договоров страхования и выплат страховых возмещений (страхового обеспечения);
– положение о формировании и использовании резерва предупредительных мероприятий;
– типовые формы соглашений страховых организаций с областными центрами развития страховой и инвестиционной деятельности;
– типовые документы для реализации страховых продуктов, предусматриваемых целевой программой.
Межрегиональный центр разрабатывает и утверждает базовые страховые и инвестиционные программы, рекомендуемые для реализации в областях. На основании этих программ, в соответствии с потребностями области, областные центры совместно с представителями администраций областей разрабатывают целевые программы страхования, детализированные по конкретным видам страхования и отраслям. Программы вводятся в практику путем издания соответствующих нормативных актов администраций.
Под эти программы регистрируют страховые компании. В ходе реализации программ областные центры оказывают содействие аккредитованным компаниям в организации сотрудничества с конкретными предприятиями и организациями области через отраслевые областные органы управления. Регистрируя страховые компании, областные центры выделяют для той или иной страховой компании те или иные районы и объекты страхования.
В свою очередь зарегистрированные страховые компании заключают договоры страхования с клиентами, получают страховую премию, принимают на себя обязательства по выплате возмещений ущерба от страховых случаев и формируют страховые резервы.
Наряду с разработкой программ и регистрацией страховщиков, системой страхования предусмотрена и организация Межрегиональным центром сбалансированной перестраховочной защиты на областном и межобластном уровне и привлечение ведущих российских и зарубежных страховых и перестраховочных организаций. Важная роль при этом отводится развитию страховой инфраструктуры региона. Кроме того, в сфере внимания создаваемых центров развития страховой и инвестиционной деятельности находится проблема развития и стимулирования развития института страхового посредничества (страховых агентов и брокеров) в регионе.
Содержание системы развития страховой и инвестиционной деятельности по мере ее формирования подлежат соответствующим уточнениям и корректировке. Развитие региональной системы развития страховой и инвестиционной деятельности и соответствующая координация функционирования участников системы осуществляется в рамках действующего законодательства.
На наш взгляд, предлагаемые меры по совершенствованию системы страхования – это оптимальный способ решения проблемы стимулирования региональных страховых рынков. Ее преимущества относительно ранее сложившейся системы страхования, не подлежавшей регулированию со стороны областных администраций, для всех ее участников очевидны.
Областным администрациям региональная система страхования дает реальные рычаги управления процессами, происходящими на региональных страховых рынках. Кроме того, деньги, перераспределяемые через страховой рынок, не уходят в федеральный центр, а остаются в регионе и под непосредственным контролем администрации инвестируются в региональные проекты. Следовательно, за счет страхового рынка можно более полно удовлетворить потребности региона в инвестициях.
Для местных страховых компаний система создает благоприятный режим работы, позволяя им не только выжить в тяжелых экономических условиях, но и сохранить и преумножить свои страховые поля. Филиалам и представительствам московских страховых компаний регистрация при вышеупомянутых центрах позволяет работать на гарантированных сегментах рынка в рамках реализуемых страховых и инвестиционных программ.
И главное, для клиентов страховых компаний предлагаемая система обеспечивает дополнительную степень защиты. Страховщики, заявляя о намерениях участвовать в программах, проходят проверку своего финансового состояния и профессионализма, что служит дополнительной гарантией для клиента. Получая возможность работать по региональной страховой программе, страховщики принимают на вооружение новые методы ведения страхового дела и страховые технологии, максимально ориентированные на потребности региональной клиентуры. Будучи подконтрольными, страховщики не смогут неограниченно завышать стоимость страхования и получать дополнительные прибыли за счет клиента.
Таким образом, при внедрении предлагаемой системы соблюдены интересы всех ее участников. И главным в системе является то, что она в первую очередь служит для защиты прав местных предприятий и граждан, проживающих в регионе.
Если региональным властям удастся избежать ошибок прошлых лет и воспользоваться новыми возможностями, инвестиционная ситуация в большинстве субъектов Российской Федерации может стабилизироваться сравнительно быстро. Хотя бурный рост инвестиций в ближайшие годы ожидать не приходится, так как экономика России еще должна накопить соответствующие ресурсы, что потребует достаточно длительного времени, но регионы могут сыграть ключевую роль в восстановлении инвестиционных возможностей России.
2.2 Тенденции и перспективы развития инвестиционной инфраструктуры региона
Для проведения единой политики по привлечению и управлению инвестициями на территории Саратовской области в 2005 году создано министерство инвестиционной политики, которое разрабатывает системы управления, учета и контроля за реализацией инвестиционных проектов, мероприятия по развитию инвестиционной деятельности на территории области. Основная задача министерства – привлечение прямых инвесторов к реализации планируемых проектов, новых отраслевых и стратегических проектов и содействие в их реализации. Министерством сформирована база инвестиционных активов Саратовской области, представляющих интерес для потенциальных инвесторов, это – минерально-сырьевая база, объекты незавершенные строительством, концессионное имущество, имущество предприятий, находящихся в стадии ликвидации и банкротства, инвестиционные площадки и инвестиционные проекты области, акции госпредприятий, арендованное имущество, а также планы приватизаций федерального, областного, муниципального имущества. Эта информация находится в свободном доступе и с ней можно ознакомится на официальном сайте Правительства области, на «Странице инвестора».
Специалисты министерства оказывают компаниям комплексную поддержку и содействие, начиная от подбора необходимых площадей под проекты до согласования технических условий и получения налоговых льгот. Всё это уже значительно облегчает инвестору работу на территории региона.
Для адаптации инвесторов в регионе работает Совет по инвестициям при Губернаторе области, который обеспечивает взаимодействие областных, федеральных, местных органов власти, учреждений и организаций области. На заседаниях Совета инвесторы представляют свои проекты, получают их одобрение и могут решать возникающие вопросы, что позволяет инвесторам ускорить реализацию проектов. Для этого созданы специальные рабочие группы.
Действует площадка для работы с инвесторами в Москве – в Представительстве Правительства области при Правительстве РФ.
Таблица 2.1
Структура инвестиций в основной капитал по видам экономической деятельности в 2004 – 2008 гг. (% к итогу)
| Виды экономической деятельности |
2004 г. |
2005 г. |
2006 г. |
2007 г. |
2008 г. |
| Сельское хозяйство, охота и лесное хозяйство |
5,3 |
2,8 |
3,6 |
6,1 |
5,3 |
| Рыболовство, рыбоводство |
0,0 |
0,0 |
0,0 |
0,0 |
0,0 |
| Добыча полезных ископаемых |
5,0 |
2,6 |
4,2 |
2,8 |
4,2 |
| Обрабатывающие производства: |
16,5 |
15,6 |
17,0 |
17,6 |
18,0 |
| Производство и распределение электроэнергии, газа и воды |
13,5 |
8,9 |
9,3 |
11,8 |
13,2 |
| Строительство |
0,6 |
1,1 |
1,2 |
2,8 |
1,5 |
| Оптовая и розничная торговля; ремонт автотранспортных средств, мотоциклов, бытовых изделий и предметов личного пользования |
1,6 |
1,6 |
3,6 |
2,6 |
4,9 |
| Гостиницы и рестораны |
0,1 |
0,1 |
0,2 |
0,4 |
0,2 |
| Транспорт и связь |
45,6 |
55,4 |
41,6 |
38,6 |
35,3 |
| Финансовая деятельность |
0,8 |
0,6 |
0,9 |
1,6 |
0,7 |
| Операции с недвижимым имуществом, аренда и предоставление услуг |
5,1 |
5,7 |
8,4 |
7,0 |
6,8 |
| Государственное управление и обеспечение военной безопасности; обязательное социальное обеспечение |
0,6 |
0,5 |
1,1 |
1,4 |
1,0 |
| Образование |
2,0 |
2,4 |
2,4 |
2,8 |
2,5 |
| Здравоохранение и предоставление социальных услуг |
2,7 |
2,3 |
3,9 |
2,9 |
4,1 |
| Предоставление прочих коммунальных, социальных и персональных услуг |
0,6 |
0,4 |
2,5 |
1,6 |
2,3 |
Саратовская область, несмотря на экономический кризис, является динамично развивающимся регионом, обладающим широкими инвестиционными возможностями, низкой себестоимостью производства и быстрой окупаемостью инвестиций. Одним из подтверждений этому – кредитные рейтинги по международной (глобальной) шкале в местной и иностранной валюте на уровне Ba2 и рейтинг по национальной шкале на уровне Aa2.ru, присвоенные Саратовской области в конце 2008 года международным рейтинговым агентством Moody’sInvestorsService. Все рейтинги имеют прогноз «стабильный».
Саратовская область обладает рядом важных конкурентных преимуществ, которые создают условия для благоприятного ведения бизнеса и производства продуктов и услуг, себестоимость которых позволяет успешно конкурировать с производителями из других регионов страны. Это обеспечивается за счёт следующих благоприятных факторов:
1.Высокая обеспеченность региона электроэнергией (Балаковская АЭС, Саратовская ГЭС, 6 ТЭЦ – объем производимой электроэнергии 42 млрд. кВт/час, собственное региональное потребление менее 30% от объемов производства).
2.Наличие свободных земель сельскохозяйственного назначения (более 650 тыс. га), земель поселений, производственных площадок с коммуникациями и энерго- тепломощностями.
3.Низкая стоимость земли (Правительство области и администрации муниципальных образований выражают готовность рассматривать возможность предоставления земельных участков под реализацию инвестиционных проектов с минимальным размером арендной платы).
4.Собственная региональная газодобыча, стопроцентная газификация населенных пунктов и предприятий области.
5.Собственная региональная нефтедобыча с полной переработкой нефти на ОАО «Саратовский нефтеперерабатывающий завод», что обеспечивает абсолютную стабильность топливного рынка области и низкие цены на ГСМ.
6.Значительные невостребованные запасы углеводородного сырья в недрах (газ, нефть, нефтеконденсат, горючие сланцы со сланцевым газом и сланцевой нефтью), которые представляются в пользование потенциальным инвесторам в соответствии с действующим законодательством на конкурсной основе в соответствии с ежегодно утверждаемым графиком проведения аукционов.
7.Значительные запасы невостребованных минерально-сырьевых ресурсов (мел, известняки, карбонатные породы для использования в качестве цементного сырья, глинистые породы для производства кирпича, керамзита, цемента, пески и песчаники, минеральные воды бальнеологические, лечебные, столовые высокого качества, калийные и магниевые соли, сера, фосфориты, кремнистые породы, минеральные краски – охры и др.), которые предоставляются в пользование потенциальным инвесторам в соответствии с действующим законодательством.
8.Стоимость трудовых ресурсов в 2,5 раза ниже, чем в Московском регионе.
9.Низкая себестоимость строительства жилья, промышленной и коммерческой недвижимости (и, как следствие, низкие арендные ставки на недвижимость).
10.Развитая транспортная инфраструктура.
11.Наличие государственной границы протяженностью 550 км с Республикой Казахстан с выходом в Центральную и Среднюю Азию, Китай и т.д.
12.Близость к Московскому региону (858 км).
13.Южный умеренный климат, продолжительность зимнего периода на 1 месяц меньше, чем Москве, что позволяет снизить затраты на отопление, освещение помещений и обслуживание техники.
14.Расположение региона в выгодной четвертой световой зоне, что значительно снижает себестоимость производства продукции тепличного комплекса.
15.Высокая обеспеченность связью и телекоммуникациями.
16.Развитый банковский и страховой сектор экономики.
17.Низкая стоимость природоохранных и экологических мероприятий.
18.Низкая криминогенность.
19.Межэтническое и межконфессиональное согласие.
20.Политическая стабильность в регионе.
21.Высокий научный и технический потенциал:
· 6 институтов РАН;
· 21 НИИ;
· 19 проектных институтов;
· 14 ВУЗов, множество техникумов, колледжей, профтехучилищ.
22.Высокий культурный, медицинский и образовательный потенциал.
23.Наличие в регионе Законодательства, обеспечивающего льготный налоговый режим для инвесторов.
24. Постоянный рост среднедушевых денежных доходов населения (до 20% в год), который увеличивает емкость рынка, а, следовательно, ликвидность товаров, работ и услуг.
25. Более высокие темпы роста инвестиций в основной капитал (118,3% в 2008 году), чем в целом по России (109,1% в 2008 году).
26. Наличие квалифицированных трудовых ресурсов.
Конкурентные преимущества Саратовской области сокращают затраты инвесторов и позволяют уменьшить себестоимость производимых товаров и услуг на 25-30% по сравнению с Московским регионом.
Кроме того, к конкурентным преимуществам Саратовского региона можно отнести низкую стоимость технологического присоединения и основных тарифов.
В Саратовской области сложилась устойчивая кредитно-финансовая инфраструктура, включающая разветвленную сеть кредитно-финансовых институтов (по состоянию на 1 января 2010 года):
- 11 самостоятельных кредитных организаций, 39 филиалов и 17 представительств и других структур иногородних банков, 18 отделений Сбербанка России;
- 4 региональные страховые компании и 64 филиалов иногородних страховых компаний;
- 4 крупные лизинговые компании.
В регионе осуществляют деятельность профессиональные участники рынка ценных бумаг (брокеры, дилеры, доверительные управляющие). Существует специализированные регистраторы, учитывающие права владельцев на ценные бумаги; имеются организаций обладающие депозитарными лицензиями.
Об активном развитии банковского сектора свидетельствует открытие филиалов новых банков и кредитных учреждений:
- ЗАО АКБ «Русславбанк»;
- ОАО КБ «Солидарность»;
- ООО КБ «БФГ-Кредит»;
- ЗАО КБ «Дельта Кредит»;
- КБ «Бин-Банк»;
- ОАО «Транскредитбанк»;
- ЗАО АКБ «Промсвязьбанк»;
- ЗАО КБ «Русский Банк Развития»;
- КБ «СлавинвестБанк»;
- ЗАО «Внешторгбанк Розничные услуги 24»;
- ЗАО АКБ «Русский межрегиональный банк развития»;
- АКБ «АК БАРС»;
- ОАО «Банк Зенит»;
- ОАО «Уральский банк реконструкции и развития»;
- ОАО «Мастер-Банк»;
- ООО "Компания Брокеркредитсервис".
Значительное количество банков, страховых компаний, аудиторских и оценочных организаций, обеспечивают стабильность финансового рынка и позволяют эффективно решать проблемы кредитной и страховой деятельности предприятий.
В Саратовской области действует режим наибольшего благоприятствования для инвесторов. Действует законодательная база, предоставляющая инвесторам налоговые льготы по которым снижена ставка налога на прибыль, зачисляемого в региональный бюджет с 17,5% до 13,5%, организации-инвесторы освобождаются от уплаты налога на транспортные средства, приобретенные компанией в рамках реализации инвестиционного проекта, а имущество, приобретённое или созданное в рамках реализации проекта, будет облагаться по ставке 0,1% вместо 2,2%. Налоговые каникулы установлены сроком на пять лет. Данными льготами могут воспользоваться предприятия, которые зарегистрируются на территории области и реализуют инвестиционные проекты с капитальными вложениями в свои основные фонды на сумму не менее 50 млн. рублей (для строительных компаний эта сумма должна составить не менее 650 млн. рублей).
Преференции предоставляются инвесторам, которые являются налогоплательщиками Саратовской области и работают в приоритетных отраслях экономики: сельское хозяйство, обрабатывающие производства, строительство, добыча полезных ископаемых, транспорт и связь, здравоохранение и предоставление социальных услуг, производство и распределение электроэнергии, газа и воды.
Закон «О режиме наибольшего благоприятствования для инвесторов в Саратовской области» создаёт режим «одного окна», который обеспечивается посредством заключения с инвестором инвестиционного договора. Договор позволит облегчить инвестору обоснование своего права на получение налоговых льгот, также подтвердить свой статус инвестора.
Он заключается между министерством инвестиционной политики, как уполномоченным органом Правительства области, и инвестором. В соответствии с договором министерство оказывает поддержку при осуществлении инвестиционного проекта, помощь в решении организационных проблем, возникающих в ходе его осуществления, а также содействует инвестору во взаимодействии с органами государственной власти всех уровней. После заключения инвестиционного договора инвестору выдаётся инвестиционное свидетельство, подтверждающее факт реализации инвестиционного проекта на территории области.
В числе реализуемых на территории области инвестиционных проектов можно отметить следующие (табл. 2.2).
Таблица 2.2
Реализуемые в области проекты
| Инвестор |
Наименование проекта |
Объем инвестиций, млн.руб. |
| ОАО «Северсталь» |
строительство малого металлургического комплекса в Балаковском районе |
15000,0 |
| «Volga Gas plc» |
разведка, добыча, переработка и реализация запасов углеводородного сырья на территории Краснокутского, Федоровского, Питерского, Ершовского и Новоузенского районов |
2000,0 |
| НП «Холдинговая компания «Инкотекс» |
строительство завода по производству электронной техники в Марксовском муниципальном районе |
500,0 |
ООО «ДСК «ГРАС-Саратов»
(ЗАО «МФК ГРАС»)
|
строительство завода по производству автоклавного ячеистого бетона в Саратовском районе |
2400,0 |
| ЗАО "ВолгаЦемент" |
строительство цементного завода мощностью 2 млн. тонн цемента в год в Вольском районе |
7500,0 |
| Компания «HolcimGroup» |
модернизация производства цемента на ОАО «Вольскцемент» |
30600,0 |
| ООО «Саратовский трубный завод» |
организация производства полиэтиленовых труб в Энгельсском районе |
600,0 |
| ООО «БОШ ПАУЭР ТУЛЗ» |
создание производства профессионального строительного инструмента в Энгельсском районе |
420,0 |
| ОАО «Саратовская фабрика полимерных изделий» |
организация производства трехслойной полимерной пленки и полипропиленовых мешков. |
290,0 |
| ЗАО «Новые трубные технологии» |
строительство завода по производству стеклопластиковых труб «Технобелл» в Марксовском районе |
720,0 |
| Завод битумных материалов «Эверест-Изоляция» |
строительство завода по производству кровельных материалов в Саратовском муниципальном районе |
1100,0 |
| ООО «Инвестиционно-ипотечная компания» |
строительство торгового комплекса «Триумф молл» площадью 58 тыс. м2 в г. Саратове |
1200,0 |
| ООО "Стрип Молл Инвест" |
строительство торгово- развлекательного комплекса «Солнечный» в г. Саратове |
1800,0 |
| ООО «Регион-Саратов» |
Строительство многофункционального торгово-развлекательного комплекса OZ |
4800,0 |
| ОАО "Регионы" |
строительство многофункционального торгово-развлекательного комплекса «Июнь» в г. Саратове |
4000,0 |
| ЗАО «Вертолетная компания «Аэросоюз» |
организация вертолетного центра |
500,0 |
| «Поликлиника «Цена-Качество» |
организация сети многопрофильных лечебно-профилактических учреждений |
500,0 |
| Fresenius Medical Care Deutschland GmbH |
создание Диализного Центра на территории областной клинической больницы |
150,0 |
| ЗАО Группа компаний «Авалон» |
строительство логистического комплекса площадью 150 тыс. м2 класса «А» в Энгельсском районе |
3300,0 |
| ООО «Евразия Логистик» |
строительство индустриально-логистического комплекса площадью 300 тыс. м2 класса «А+» в Татищевском районе |
5500,0 |
| ООО «Синекс-недвижимость» |
строительство жилого комплекса «Звездный» общей площадью 30,07 тыс. м2 в г. Саратове |
728,0 |
| ООО «Волга-Парк» |
строительство жилого поселка в районе п.Волжские Дали, Саратовский район. |
700,0 |
ЗАО «Талина»
|
организация производства свинины и последующего производства мясопродуктов в Красноармейском районе |
6490,0 |
| ООО «Бизнес-Эксперт» |
реконструкция Елшанской птицефабрики |
900,0 |
| ООО «Биоэнергия» |
модернизация завода по производству премиксов и белково-витаминных добавок |
100,0 |
| ООО «СТПК «Сельхозсервис» |
строительство репродуктора овец мясных пород в Новоузенском муниципальном районе |
40,0 |
| ООО «Гринэкс-Эко» |
организация производства консервированной плодоовощной продукции |
250,0 |
| ООО «Волгамет» |
строительство полигона и мусоросортировочного комплекса в г.Вольске |
110,0 |
| ООО «Пересвет-Регион–Саратов» |
строительство микрорайона №1 Новосоколовогорского жилого района г.Саратова. |
10800,0 |
Министерством инвестиционной политики Саратовской области с учётом потребностей региона разработаны инвестпроекты, которые предлагаются к реализации потенциальным инвесторам.
Это проекты по строительству:
· современного нефтеперерабатывающего завода (объём инвестиций более 101млрд.рублей);
· фармацевтического завода (объём инвестиций более 2 млрд. рублей);
· пивоваренного завода мощностью 3 млн. далл в год (объем инвестиций 446 млн. рублей);
· товарных репродукторов овец мясных пород в районах юго-восточной климатической зоны области, благоприятной для развития овцеводства;
· по комплексной добыче и переработке горючих сланцев на территории Саратовской области;
· бакалейной фабрики для сетевого оператора (розничная торговля).
2.3 Проблемы формирования инвестиционной инфраструктуры саратовского региона
Разработка методических рекомендаций осуществляется на основе выявленных тенденций развития региона.
К положительным тенденциям развития Саратовской области мы можем отнести:
1. Невысокую степень воздействия последствий финансово-экономического кризиса на уровень производства и реализации продукции предприятий региона;
2. Повышение как номинальной, так и реальной заработной платы населения региона, что влечет за собой рост покупательской способности населения;
3. Снижение доли убыточных предприятий в регионе, рост налоговых поступлений в бюджеты разных уровней;
4. Повышение уровня бюджетной обеспеченности на одного жителя;
5. Отсутствие задержек с выплатой заработной платы, пенсий, пособий;
6. Рост оборота розничной торговли, повышение объема оказанных платных услуг, повышение обеспеченности населения мощностями предприятий бытового обслуживания;
7. Повышение эффективности Фонда поддержки малого предпринимательства, рост количества обратившихся в фонд;
8. Повышение качества образования, рост количества учеников, закончивших школу с золотыми и серебряными медалями;
9. Второе место по итогам предметных олимпиад на областном уровне;
10. Рост количества культурно-массовых и физкультурно-оздоровительных мероприятий в регионе;
11. Рост количества заключенных муниципальных контрактов.
При этом выделены также и недостатки в развитии региона, решение которых требует незамедлительных действий:
1. Ухудшение демографической ситуации, естественная убыль населения, старение населения – рост числа пенсионеров и снижение численности молодежи;
2. Нехватка медицинского и педагогического персонала;
3. Рост уровня безработицы с учетом прогнозирования дальнейшего ухудшения ситуации в данной сфере;
4. Высокий уровень различий в уровне оплаты труда различных отраслей экономики;
5. Нехватка льготных медикаментов, оплата которых должна осуществляться из средств федерального и областного бюджета, влечет рост социальной напряженности в районе;
6. Недостаточное количество товариществ собственников жилья, что не дает возможности региону вхождения в федеральную программу капитальных ремонтов;
7. Недостаточное финансирование по некоторым региональным целевым программам и невыполнение плана по освоению выделенного финансирования муниципальных целевых программ;
8. Рост задолженности в местный бюджет.
Основа жизнедеятельности каждого муниципального образования – это развитие экономики, стабильное функционирование градообразующих предприятий и собственные профессиональные кадры. Саратовский регион развит и в промышленном, и в сельскохозяйственном направлениях.
Ряд проблем, имеющих место в Саратовской области, характерны для всей Российской Федерации.
Основой экономики Саратовской области являются на сегодня несколько крупных и средних промышленных предприятий, образующих многоотраслевой промышленный комплекс: целлюлозно-бумажной, металлургической, химической, деревообрабатывающей, легкой и пищевой промышленности. Можно сказать, что промышленный комплекс стал «локомотивом роста» для экономики региона, тому подтверждение – результаты работы промышленных предприятий за последние пять лет. И все же отрасль промышленности нуждается в серьезном обновлении основных фондов, значительном объеме дополнительных инвестиций.
Формирование инвестиционных зон на территории Саратовской области предполагает развитие, как существующих производственных территорий, так и создание новых площадок для размещения промышленных предприятий и коммунальных объектов.
Одним из приоритетных направлений развития экономики Саратовской области является развитие транспортной инфраструктуры. По всей территории Саратовской области проходит сеть железной дороги с крупным железнодорожным узлом в г. Саратов.
Внутрихозяйственные автомобильные дороги, осуществляющие связь населенных пунктов с автодорогами общего пользования имеют в основном грунтовое покрытие и находятся в неудовлетворительном состоянии, протяжённость таких дорог составляет 340 км.
Сельское хозяйство играет особо значимую социальную роль не только по обеспечению продовольственной безопасности региона, но и развитию сельских территорий, трудовой занятости населения, формированию доходной части бюджета.
В целях развития личных подсобных и фермерских хозяйств должны отражать следующие пункты:
- поддержка развития крестьянских (фермерских) и личных подсобных хозяйств в целях обеспечения самозанятости и повышения уровня доходов сельского населения;
- содействие расширению доступа малых форм хозяйствования к рынкам сбыта и различным услугам посредством создания и развития системы сельскохозяйственных потребительских кооперативов, в том числе кредитной;
- совершенствование системы информационного обеспечения сельскохозяйственных предприятий района, путем широкого внедрения новых информационных технологий, распространения передового опыта, проведение рекламной, выставочной и иной деятельности, направленной на продвижение товаров на рынки других регионов России.
Развитие лесопромышленного комплекса сейчас является одним из приоритетных в экономике Саратовской области. Отрасль опирается на колоссальную сырьевую базу.
Отрасль, куда входят мебельное, фанерное, лесозаготовительное и деревообрабатывающие производства, объединяет 250 средних и малых предприятий, где работает свыше 15000 человек.
Основные трудности, стоящие перед лесной и деревоперерабатывающей промышленностью обусловлены, в основном, отсутствием платежеспособного спроса. В течение последнего ряда лет большая часть заготавливаемой древесины в круглом виде и пиломатериалы экспортировались в Финляндию. На сегодняшний день в связи с ростом пошлин объемы экспорта значительно снизились. Необходимо создание в районе лесного кластера, ориентированного на глубокую переработку древесины.
Развитие данного направления возможно за счет привлечения дополнительных инвестиций с целью использования новых технологий по переработке древесины и увеличения степени углубления переработки, поиска новых рынков сбыта и потенциальных потребителей. Развитие соответствующей части инфраструктуры региона позволит, при наличии большого объема запасов лесосечного фонда и предприятий лесоперерабатывающей промышленности, увеличить рынки сбыта древесины в стройиндустрию района и области. С улучшением экономической ситуации в стране возникает потребность в переработанной древесине для жилищного и промышленного строительства.
Перспективное развитие лесного комплекса в регионе осуществляется в направлении рационального сочетания охраны и восстановления лесов.
Одним из перспективных направлений развития Саратовской области является развитие туризма. Для этого есть все необходимые предпосылки: множество интересных исторических и культурных памятников. Однако, чтобы реализовать этот потенциал, нужна соответствующая инфраструктура.
Основное направление развития туристической инфраструктуры включает в себя создание комплекса туристических объектов.
Модернизация системы образования является основой динамичного экономического роста и социального развития общества и фактором благополучия граждан. Возможность получения качественного образования продолжает оставаться одной из наиболее важных жизненных ценностей, решающим фактором социальной справедливости и политической стабильности на основании:
- достижения качества образования, гарантирующего наибольший вклад системы образования в решение ключевых общественно значимых проблем края;
- создания открытой общедоступной развивающей образовательной среды, направленной на позитивную социализацию и самоопределение человека
- развития личности, способной активно участвовать в инновационном социально-экономическом развитии страны и региона.
Жилищная проблема остается наиболее острой из всех социальных проблем. Расселение граждан из ветхого жилья из-за отсутствия жилой площади происходит очень медленно.
Для достижения цели обеспечения граждан доступным жильем, соответствующим социальным стандартам необходимо решение следующих задач:
- подготовить и принять муниципальные нормативные правовые акты, регулирующие и развивающие жилищное строительство;
- создать условия для развития массового жилищного строительства за счет всех источников финансирования, в том числе через ипотечное кредитование
- обеспечить строительство жилья исходно-разрешительной, предпроектной и проектно-сметной документацией;
- подготовить земельные участки под жилищное строительство инженерной инфраструктурой в городских и сельских поселениях Волховского муниципального района;
- строительство объектов социальной сферы.
Несмотря на то, что экологическая обстановка в Саратовской области является достаточно благополучной, все таки отрицательно влияют на окружающую среду действующие мазутные и угольные котельные, которые выбрасывают в атмосферу сажу, вредные вещества.
Строительство газопровода и перевод существующих котельных на газ означает предотвращение выбросов в атмосферу образующихся при сжигании десятков тонн в год различных вредных веществ (главным образом оксидов серы), а также предотвращение загрязнения гидросферы и литосферы сточными водами содержащими, в частности, нефтепродукты.
Для создания комфортных условий проживания необходимо обеспечить соответствие работы источников теплоснабжения нормативным требованиям по экономичности, надежности, экологической безопасности.
Таким образом, основными направлениями решения проблем Саратовской области должны стать: стимулирование медицинского и педагогического персонала, привлечение населения в эти сферы деятельности, привлечение молодежи в регион в целях улучшения демографической ситуации, совершенствование системы здравоохранения и обеспечения медицинскими препаратами в частности, стимулирование развития товариществ собственников жилья, объяснения населению преимуществ данной формы пользования жильем.
Также необходимо обеспечить выполнение следующих направлений развития региона – развитие лесопромышленного комплекса, модернизация систем здравоохранения и образования, строительство нового жилья, решение экологических проблем.
Важным направлением повышения эффективности деятельности муниципальных органов власти является помощь и поддержка социально незащищенных слоев населения.
Наиболее проблематичными в этом смысле являются такие категории населения, как сироты, инвалиды, многодетные семьи. В связи с этим как для Саратовской области является необходимым разработка и реализация программ их поддержки.
Основными направлениями реализации данных программ могут стать:
1. организация фондов поддержки детей-сирот, инвалидов и многодетных семей. При этом необходимо понимать, что реализация данного мероприятия требует существенного уровня финансирования, следовательно, будет растянуто во времени и реализовываться в течение длительного срока;
2. введение льгот для предприятий и организаций, имеющих в численности работающих детей-сирот и детей из многодетных семей. Льготы для предприятий, в структуре работников которых значительна доля инвалидов, введены федеральным законодательством, однако они недостаточно эффективны ввиду того, что инвалиды не в состоянии выполнять многие виды работ, что обусловливает отказы для них в принятии на работу;
3. организация и стимулирование развития предприятий, основная доля работающих на которых будет представлена инвалидами. Возможные направления деятельности таких организаций – уборка территории, помощь по дому, присмотр за стариками и детьми. Данные виды деятельности в настоящее время пользуются значительным спросом и при этом не требуют той ловкости и умений, которые не присущи инвалидам;
4. реализация программ обеспечения жильем данных категорий населения. Это может быть как обеспечение жильем из муниципального фонда, так и стимулирование предпринимателей на покупку и строительство жилья для социально незащищенных слоев населения. Стимулирование предпринимателей в этом смысле может осуществляться путем вычитания данных затрат из налогооблагаемой прибыли, предоставление права рекламы организации на здании муниципалитета, использование в администрации ручек, кружек и прочих мелких предметов с символикой предприятия. Такие виды рекламы в настоящее время являются малоиспользуемыми для предприятий и организаций, в то же время они будут стимулировать их сбыт ввиду высокого уровня посещаемости муниципальных органов населением и пониманием, что наличие символики организации в муниципалитете свидетельствует о поддержке предприятия органами муниципальной власти. Таким образом, как для предприятий, так и для муниципалитета такие льготы являются малозатратными, в то же время будут нести в себе высокую эффективность в смысле стимулирования сбыта предприятий.
Прокомментируем приоритетные направления развития анализируемых районов Ленинградской области.
1. Постоянное проживание. Учитывая текущие демографические тенденции, в том числе активное старение населения Саратовской области, особое внимание следует уделить молодежной политике. Необходимо создать предпосылки для того, чтобы молодежь отдала предпочтение данному региону как месту своего проживания и осуществления деятельности. Первоочередными задачами являются получение профессии и перспектива трудоустройства.
Политика привлечения специалистов на территорию Саратовской области поможет сформировать и укрепить кадровый потенциал в отраслях, наиболее привлекательных для развития региона. Это могут быть люди в возрасте 20 – 35 лет, которые, имея профессию, готовы выбрать Саратовскую область как место своего проживания и деятельности при условии обеспечения жильем и создания поддерживающего «социального пакета».
Кроме того, как уже говорилось, необходимо обеспечение того уровня жизни, к которому молодые люди привыкли в условиях жизни в крупном городе – обязательное наличие услуг центрального горячего и холодного водоснабжения, отопления, доступ к услугам связи. Современная молодежь без возможности доступа к этим услугам не захочет жить в районе и участвовать в его развитии.
2. Временное посещение Саратовской области сегодня во многом ограничено из-за неразвитости инфраструктуры туризма. Следует стимулировать конкуренцию на рынке туристических услуг за счет притока внешних инвестиций для строительства объектов гостеприимства. Акцент делается на приток гостей Саратовской области (жители России и зарубежных стран), но не стоит забывать и о внутренних туристических потоках.
Культурно-исторические факторы туристской привлекательности Саратовской области:
- памятники истории и культуры;
- архитектурные и археологические памятники;
- места известных исторических событий;
- музыкальные фестивали и концерты;
- спортивные соревнования и мероприятия;
- музеи, музейные композиции и комплексы;
- традиционные народные промыслы;
- фольклорные памятники и культовые праздники;
- объекты религиозного паломничества.
Преимущество историко-культурных, археологических, этнографических, архитектурных памятников состоит в том, что они являются исключительными, узнаваемыми. Это обеспечивает эксклюзивность объекта и услуг вокруг этого объекта, создает «неповторимость» и «новизну» информации, знаний, эмоций. В Саратовской области сосредоточено значительное количество историко-культурных, археологических, этнографических, архитектурных памятников, потенциал которых не используется. Используя эти уникальные объекты, можно активно развивать как познавательный, так и событийный туризм.
Природно-рекреационные факторы туристской привлекательности Саратовской области:
- благоприятная экологическая обстановка;
- наличие интересных природных объектов;
- наличие курортов и санаториев;
- особенности геологического строения территории.
Развитие экстремального туризма и, возможно, соревнований по отдельным видам спорта позволит привлечь на территорию данных районов группы гостей, которые в силу своей увлеченности четко сегментируются, предъявляют вполне предсказуемые требования к территории.
Организация спортивных мероприятий и праздников на территории Саратовской области позволит решить сразу несколько проблем: прежде всего, это, конечно, улучшение состояния здоровья населения, участвующего в данных мероприятиях, кроме того, такие мероприятия привлекают множество туристов, что стимулирует рост уровня реализации продукции различных отраслей промышленности в районе, рост доходности гостиничного бизнеса. Высокий поток туристов и их концентрация в одном месте стимулирует развитие рекламной деятельности, приток как отечественных, так и зарубежных инвесторов на место проведения мероприятия.
Особо привлекательным является организация детских и семейных спортивных праздников, которые обеспечивают еще больший поток участников и зрителей на мероприятие.
3. Постоянное ведение коммерческой деятельности на территории Саратовской области следует развивать с учетом центрального положения области. Поддержка со стороны органов власти должна быть направлена в первую очередь на те коммерческие предприятия, руководители которых осуществляют корпоративные социальные программы для работников и участвуют в решении социальных задач населенных пунктов.
Устойчивое социально-экономическое развитие территории может быть достигнуто за счет расширения производственных интересов частного капитала на территории районов. Для Саратовской области важно расширить представление о возможностях развития бизнеса и, учитывая долгосрочные интересы районов, признать сегодня приоритетными четыре направления развития бизнеса: переработка природных ресурсов территории (лесопромышленный комплекс), развитие высокотехнологичных и наукоемких производств, развитие непроизводственной сферы и бизнес-услуг, развитие народных промыслов и ремесел.
Переработка ресурсов территории может обеспечить устойчивость бизнеса в силу большого количества запасов, возобновляемости ресурсов, низкой конкуренции и приносить достаточный уровень доходности при производстве готовых товаров, максимально приближенных к конечному покупателю.
Развитие высокотехнологичных и наукоемких производств для Саратовской области оправдано рядом причин: относительно высокий уровень образования и квалификации трудовых ресурсов, наличие достаточного количества образовательных учреждений для подготовки персонала, относительно низкая стоимость трудовых ресурсов. Учитывая специфику месторасположения Саратовской области, максимально приближенного к центрам деловой активности филиалов зарубежных компаний, это могли бы быть филиалы предприятий Европы, ориентированные на экспортно-импортное сотрудничество.
Саратовская область не сможет достойным образом выполнять роль информационного, транспортного, коммуникационного коридора без развития непроизводственной сферы и бизнес-услуг. Следует приоритетно поддерживать бизнесы, позволяющие обеспечить и повысить качество связи и информационных коммуникаций, создающие комфортные условия для проживания (постоянного и временного), развлечения и отдыха, предлагающие разные виды транспортировки грузов и людей и т.д.
Поддержка развития народных промыслов позволит сохранить специфику территории и часто выступает как значительное внешнее конкурентное преимущество, обеспечивающее отличие, более четкое «узнавание» территории. Помимо выполнения социальной функции сохранения и развития народной культуры складываются предпосылки для притока туристов, обеспечивается занятость населения, что может стать основой сохранения малых населенных пунктов, растет чувство гордости, значимости у представителей данного народа.
Постоянная деятельность некоммерческих общественных организаций всегда создает хороший общественный фон и позволяет решать многие социальные задачи. Постоянно действующие на территории НКО более ответственно, взвешенно подходят к своим действиям и позволяют сохранить преемственность общественных инициатив даже при смене руководителей органов власти. Важно помочь в организации взаимодействия между разными НКО территории, что позволило бы получить значительный кумулятивный эффект. Необходимо поддерживать те НКО, деятельность которых направлена на решение социальных комплексных задач, носит межтерриториальный характер.
Заключение
В современных условиях инновационный тип развития экономики России становится императивным требованием и необходимостью. Основываясь на высокотехнологичных комплексах и научных знаниях, инновационная экономика способна обеспечить качественно новый уровень развития страны и ее регионов. Важнейшим фактором выступает формирование единой национальной инновационной системы, решение задач развития ее инфраструктуры, стимулирование инновационного и инвестиционного процессов на макро-, мезо- и микро- уровнях. Региональный аспект (мезоуровень) в данном процессе рассматривается как важнейшая составляющая перехода к инновационному типу развития всего государства.
В связи с этим не только возрастает роль инвестиций, но и трансформируется их направленность в создание инновационных технологий, технических средств нового поколения, формирование интеллектуальных трудовых ресурсов, развитие соответствующей инновационной инфраструктуры. На региональном уровне трансформация инвестиционного обеспечения инновационной сферы призвана развивать новые механизмы формирования инвестиционных источников и их реализацию в приоритетных направлениях. Все это требует разработки новых подходов, способствующих развитию конкурентоспособной региональной экономики на основе инновационного развития.
Существующая региональная инвестиционная политика не в полной мере обеспечивает эффективность инвестиционных и инновационных процессов, а мировой финансовый кризис обострил экономические проблемы субъектов Российской Федерации.
Предпринимаемые меры в определенной степени способствуют поддержке реального сектора экономики, но они не достаточны для уменьшения последствий кризисных явлений и для формирования необходимых инвестиционных ресурсов в регионах.
Общепризнано, что инновации являются основой формирования конкурентоспособной экономики, это особенно актуально в кризисный период. Поэтому по-прежнему актуальной является разработка комплексных инвестиционных программ, регулирующих баланс экономических интересов государства и его регионов, базирующихся на инвестиционных стратегиях, разрабатываемых с учетом факторов инновационного развития и интеграции региональных систем на основе кластеров (региональных и межрегиональных), способствующие расширению отраслевых и межрегиональных связей.
В настоящее время становится очевидным, что необходим переход национальной экономики от односторонней сырьевой ориентации к инновационной стратегии развития - от простой эксплуатации природных ресурсов к их глубокой переработке, и тем самым снизить зависимость страны от внешних факторов и на этой основе развивать инновационную экономику.
Исходя из результатов исследования, сделаны выводы о том, что трансформация инвестиционного обеспечения инновационных процессов в регионах в период перехода экономики к инновационному типу развития характеризуется следующими позициями. 1. В связи с финансовым кризисом проблема инвестирования инновационных процессов обострилась в большей степени. Поэтому считаем, что в регионах необходимо единое регулирование инвестиционно-инновационных процессов. Такая взаимосвязь в значительной мере может способствовать своевременному финансированию инноваций на всех стадиях и получению конечного результата. 2. Следующая позиция, позволяющая обеспечить переход к инновационному развитию – это развитие инновационной инфраструктуры. По нашему мнению, инновационная инфраструктура региона представляет собой взаимодействие финансовых институтов, научно-технических организаций, сети информационной системы, а также всего комплекса производственных отраслей, обеспечивающее условия для осуществления инновационной деятельности и реализации проектов. 3. Переход от сырьевого к инновационному типу развития связан с инвестициями в человека, и прежде всего с подготовкой высокого уровня специалистов.
Можно сделать вывод о том, что в регионах следует проводить анализ инвестиционно-инновационной деятельности соответствующими региональными органами, что, в свою очередь, позволит своевременно выявить и принять необходимые меры для улучшения инвестиционно-инновационной активности. Самыми значительными препятствиями дальнейшего развития являются отсутствие современной инфраструктуры, высокие транспортные издержки, цены на инфраструктурные услуги, слабое стимулирование притока инвестиций.
На наш взгляд, устранение названных недостатков станет возможным при условии разработки и реализации инвестиционных стратегий регионов, которые рассмотрены в диссертационной работе в третьей главе. Для координации инновационной деятельности в субъектах Федерации необходимо четкое определение ключевых направлений по сохранению и обновлению инновационного потенциала, совершенствованию структуры производства на кратко-, средне- и долгосрочную перспективу, а также ведение информационной базы созданных инновационных технологий и их использования.
В условиях экономического кризиса приоритетным направлением финансирования инновационной деятельности может стать реализация проектов, обладающих признаками «подрывных» инноваций и отличающихся коротким циклом внедрения полученных результатов в производство.
Исходя из того, что высокая степень диспропорционального социально-экономического развития регионов России негативно отражается на экономическом состоянии всей страны, считаем, что неотложной задачей на федеральном и региональном уровнях стало формирование экономически развитых регионов, с высоким уровнем качества жизни населения. По нашему мнению, одним из механизмов, позволяющим решить эту задачу, являются региональные инвестиционные стратегии. Базой инвестиционных стратегий регионов должна быть Концепция Стратегии социально-экономического развития регионов Российской Федерации, в которой заложены основные принципы региональных стратегий. Главным принципом региональных стратегий должен стать принцип обеспечения единства территориально-производственного, инфраструктурного и экономического пространства страны, а главной задачей – создание условий для воспроизводства основных экономических ресурсов региона.
Формирование инвестиционной стратегии региона основывается на развернутом анализе, включающем анализ внешней среды, существующих позиций и возможностей региона для выявления конкурентных преимуществ.
Можно выделить следующие основные направления для повышения эффективности деятельности Администрации Саратовской области:
· Сокращение импортной составляющей в объемах потребления города и запада Саратовской области;
· Инкубирование предпринимательской и политической активности населения;
· Эффективное управление ресурсами области на основе долгосрочных программ развития;
· Согласование ресурсов и технологических возможностей организаций города;
· Создание привлекательного климата для инвестиций;
Основными направлениями решения проблем Саратовской области должны стать: стимулирование медицинского и педагогического персонала, привлечение населения в эти сферы деятельности, привлечение молодежи в город в целях улучшения демографической ситуации, совершенствование системы здравоохранения и обеспечения медицинскими препаратами в частности, стимулирование развития товариществ собственников жилья, объяснения населению преимуществ данной формы пользования жильем.
Прокомментируем приоритетные направления развития Саратовской области.
1. Постоянное проживание. Учитывая текущие демографические тенденции, в том числе активное старение населения Саратовской области области, особое внимание следует уделить молодежной политике.
2. Временное посещение Саратовской области сегодня во многом ограничено из-за неразвитости инфраструктуры туризма. Следует стимулировать конкуренцию на рынке туристических услуг за счет притока внешних инвестиций для строительства объектов гостеприимства.
3. Постоянное ведение коммерческой деятельности на территории Саратовской области следует развивать с учетом центрального положения области. Поддержка со стороны органов власти должна быть направлена в первую очередь на те коммерческие предприятия, руководители которых осуществляют корпоративные социальные программы для работников и участвуют в решении социальных задач населенных пунктов.
Устойчивое социально-экономическое развитие территории может быть достигнуто за счет расширения производственных интересов частного капитала на территории районов. Для Саратовской области важно расширить представление о возможностях развития бизнеса и, учитывая долгосрочные интересы региона, признать сегодня приоритетными четыре направления развития бизнеса: переработка природных ресурсов территории, развитие высокотехнологичных и наукоемких производств, развитие непроизводственной сферы и бизнес-услуг, развитие народных промыслов и ремесел.
Важнейшим направлением повышения эффективности деятельности муниципальных органов власти является поддержка уровня жизни населения. В работе предложен перспективный путь стимулирования помощи населению со стороны действующих в районах предприятий и организаций социально незащищенных слоев населения путем предоставления возможности рекламы своей деятельности путем размещения логотипов и символики своей фирмы на тех предметах, которые используются в повседневной деятельности муниципалитета – ручки, кружки, возможно, наклейки на столах или оргтехнике.
Развитие сельскохозяйственного производства в регионе должно основываться на первоочередном обеспечении сельских районов необходимыми условиями жизни, доступе к образовательным учреждениям, качественном транспортном снабжении и прочей инфраструктуры жизни сельского населения.
Список использованной литературы
1. О стратегии развития банковского сектора Российской Федерации на период до 2008 года : заявление Правительства Российской Федерации и Центрального банка Российской Федерации № 983п-П13 (ЦБ РФ № 01 – 01/1617) от 05.04.2005 // Вестник банка России. – 2005. – № 19. – 13 апр. – С. 10.
2. Абалкин Л.И. Хозяйственный механизм общественных формаций. М., 2006. 270 с., Абалкин Л.И. Избранные труды: В 4 т. / Сост. О.М. Грибанова. М.: Экономика, 2005. Т. 2. 910 с.
3. Аверьянова Т.А. Экономическое инициирование финансирования капитальных вложений в жилищное строительство (на примере жилищно-строительного комплекса г. Новосибирска): Автореф. дис. на соиск. учен. степ. к.э.н.: 08.00.05. - Новосибирск, 2008. – С. 7.
4. Акимов М. Дорогая моя Русь. (Таблица инвестиционной привлекательности регионов России). - "Профиль", 1997.
5. Андросов В.А. Регулирование инвестиционной деятельности в регионе / В.А. Андросов, А.Л. Шушарин. Томск: Изд-во Том. ун-та, 2005. 172 с.
6. Архимов Т.Р. Сущность, цели, задачи и принципы построения организационно-экономического и правового механизма формирования благоприятного инвестиционного климата в регионе // Экономика, 2007, № 7.
7. Балабанов Н.Т. Финансовый менеджмент: Учебник. - М.: Финансы и статистика, 2009. – С. 25, 147.
8. Бочаров В.В. Финансово-кредитные методы регулирования рынка инвестиций. – М.: Финансы и статистика, 2008. – 144 с.
9. Бунич П.Г. Хозмеханизм: Идеи и реальности. М., 2008. 125 с.
10. Довгялло М. Схемы финансирования жилищного строительства // Рынок ценных бумаг. – 2006. - № 4. – С. 35-36
11. Епифанов В.А. Активизация инвестиционной деятельности региона // Экономика строительства. – 2005. - № 1. - С. 42.
12. Жуков Л.М. Проблемы финансирования инвестиций в России // Экономика строительства. – 2007. - № 1. – С. 27
13. Иванова Е.В. Инвестиционная инфраструктура // Российский экономический журнал. – 2003. - № 12. – С. 109-114.
14. Ивантер А. Неокейнсианство по-казахстански // Эксперт Казахстан. - 2007. - №46.- с.39
15. Игошин Н.В. Инвестиции. Организация управления и финансирование: Учебник. – М.: Финансы, ЮНИТИ, 2009. – С. 40.
16. Котляр З. Инвестиционная привлекательность регионов России. - "Деловой мир", 15.09.93.
17. Кульман А. Экономические механизмы / Пер. с фр. А. Кульман; Под ред. Н.И. Хрусталевой. М.: Прогресс-Универс, 2008. 189 с.
18. Москвин В.А. Виды обеспечения при долгосрочном кредитовании предприятий // Банковское дело. – 2005. - № 7. – С. 19-25.
19. Мухетдинова Н.М. Инвестиционный процесс (материалы к спецкурсу) // Российский экономический журнал. – 2007. - № 1. – С. 98
20. Некоторые правовые аспекты приватизации жилища и ее последствия // Молодежь и экономическая наука: Сб. тез. докл. респ. научно-практ. конф. молодых ученых и студентов. – Казань, 2005. – С. 90-92.
21. Печатникова С.М. Особенности жилищного ипотечного кредитования в России // Экономика строительства. – 2006. - № 6. – С. 20-32.
22. Погода в регионах. - "Инвестиции в России", 1995г., N 1
23. Рахимов Т.Р. Инвестиционный климат в регионах России // Проблемы управления рыночной экономикой: Межрегион. сб. науч. тр. / Под ред. проф. И.Е. Никулиной. Томск: Изд-во ТПУ, 2007. Вып. 8. 321 с.
24. Ройзман И. "Климатические колебания". Региональные различия: [Анализ инвестицион. климата в регионах РФ] //. - "Инвестиции в России", 1995, N 3, с. 4-5.
25. Сабиров С.И., Ланцов В.М. Праворегулирование экономических отношений при долевом строительстве жилищной недвижимости // Молодежь и экономическая наука: Сб. тез. докл. респ. научно-практ. конф. молодых ученых и студентов – Казань, 2005. – С. 89-90
26. Салимов Л.Н. Инвестиционные механизмы: сущность, компоненты и классификация // Вестник ТИСБИ, 2008, №3.
27. Селюков В.К., Гончаров С.Г. Управление финансовыми рисками на рынке жилищного ипотечного кредитования // Менеджмент в России и за рубежом. – 2009. - № 4. – С. 99.
28. Стратегия развития региона: теория, методология, практика: монография/ под общ. Ред. Л.М. Шадоевой, Е.Е. Швакова.- Барнаул: Изд-во Алт. Ун-та, 2006 - 272с.
29. Суворов И. Инвестиционная инфраструктура – необходимая среда для реализации инвестиционных программ и формирования организованного рынка // Финансовый бизнес. – 2005. - № 4. – С. 9
30. Хасанов И.Ф. Формирование механизма реализации региональной инвестиционной политики. – М.: Изд-во Палеотип, 2007.140с.
31. Щиборщ К. Нетрадиционные формы финансирования капитального строительства // Рынок ценных бумаг. – 2008. - № 11. – С. 15-17.
32. Щуров Б.В., Иванов С.А. Формы инвестирования жилой застройки крупных городов // Экономика строительства. – 2005. - № 2. – С. 17.
33. Яковлев А., Гончар К. Об использовании в России опыта новых индустриальных стран в формировании «институтов развития» и стимулирования инновационного экономического роста.- ГУ «Высшая школа экономики», 2004.
[1]
О стратегии развития банковского сектора Российской Федерации на период до 2008 года : заявление Правительства Российской Федерации и Центрального банка Российской Федерации № 983п-П13 (
ЦБ РФ № 01 – 01/1617) от 05.04.2005 // Вестник банка России. – 2005. – № 19. – 13 апр. – С. 10.
[2]
Суворов И. Инвестиционная инфраструктура – необходимая среда для реализации инвестиционных программ и формирования организованного рынка // Финансовый бизнес. – 2005. - № 4. – С. 9; Иванова Е.В. Инвестиционная инфраструктура // Российский экономический журнал. – 2003. - № 12. – С. 109-114.
[3]
Рынок ценных бумаг: Учебник / Под ред. В.А. Галанова. М.: Финансы и статистика, 2002. С. 245.
[4]
Косов Н.С. Повышение действенности государственного регулирования инвестиционной сферы. – Тамбов: Изд-во Тамбовского государственного технического университета, 2007. – 124 с.
[5]
Мухетдинова Н.М. Инвестиционный процесс (материалы к спецкурсу) // Российский экономический журнал. – 2007. - № 1. – С. 98; см. также: Жуков Л.М. Проблемы финансирования инвестиций в России // Экономика строительства. – 2007. - № 1. – С. 27; Бочаров В.В. Финансово-кредитные методы регулирования рынка инвестиций. – М.: Финансы и статистика, 2008. – 144 с.
[6]
Довгялло М. Схемы финансирования жилищного строительства // Рынок ценных бумаг. – 2006. - № 4. – С. 35-36; Сабиров С.И., Ланцов В.М. Праворегулирование экономических отношений при долевом строительстве жилищной недвижимости // Молодежь и экономическая наука: Сб. тез. докл. респ. научно-практ. конф. молодых ученых и студентов – Казань, 2005. – С. 89-90; Некоторые правовые аспекты приватизации жилища и ее последствия // Молодежь и экономическая наука: Сб. тез. докл. респ. научно-практ. конф. молодых ученых и студентов. – Казань, 2005. – С. 90-92.
[7]
Балабанов Н.Т. Финансовый менеджмент: Учебник. - М.: Финансы и статистика, 2009. – С. 25, 147.
[8]
Аверьянова Т.А. Экономическое инициирование финансирования капитальных вложений в жилищное строительство (на примере жилищно-строительного комплекса г. Новосибирска): Автореф. дис. на соиск. учен. степ. к.э.н.: 08.00.05. - Новосибирск, 2008. – С. 7.
[9]
Аверьянова Т.А. Экономическое инициирование финансирования капитальных вложений в жилищное строительство (на примере жилищно-строительного комплекса г. Новосибирска): Автореф. дис. на соиск. учен. степ. к.э.н.: 08.00.05. - Новосибирск, 2008. – С. 7.
[10]
Бочаров В.В. Финансово-кредитные методы регулирования рынка инвестиций. – М.: Финансы и статистика, 2008. – С. 69; Игошин Н.В. Инвестиции. Организация управления и финансирование: Учебник. – М.: Финансы, ЮНИТИ, 2009. – С. 40.
[11]
Епифанов В.А. Активизация инвестиционной деятельности региона // Экономика строительства. – 2005. - № 1. - С. 42.
[12]
Селюков В.К., Гончаров С.Г. Управление финансовыми рисками на рынке жилищного ипотечного кредитования // Менеджмент в России и за рубежом. – 2009. - № 4. – С. 99.
[13]
Суворов И. Инвестиционная инфраструктура – необходимая среда для реализации инвестиционных программ и формирования организованного рынка // Финансовый бизнес. – 2005. - № 4. – С. 9; Иванова Е.В. Инвестиционная инфраструктура // Российский экономический журнал. – 2003. - № 12. – С. 109-114.
[14]
Москвин В.А. Виды обеспечения при долгосрочном кредитовании предприятий // Банковское дело. – 2005. - № 7. – С. 19-25.
[15]
Печатникова С.М. Особенности жилищного ипотечного кредитования в России // Экономика строительства. – 2006. - № 6. – С. 20-32.
[16]
Щиборщ К. Нетрадиционные формы финансирования капитального строительства // Рынок ценных бумаг. – 2008. - № 11. – С. 15-17.
[17]
Щуров Б.В., Иванов С.А. Формы инвестирования жилой застройки крупных городов // Экономика строительства. – 2005. - № 2. – С. 17.
[18]
Салимов Л.Н. Инвестиционные механизмы: сущность, компоненты и классификация // Вестник ТИСБИ, 2008, №3.
[19]
Котляр З. Инвестиционная привлекательность регионов России. - "Деловой мир", 15.09.93.
[20]
Акимов М. Дорогая моя Русь. (Таблица инвестиционной привлекательности регионов России). - "Профиль", 1997.
[21]
Погода в регионах. - "Инвестиции в России", 1995г., N 1
[22]
Ройзман И. "Климатические колебания". Региональные различия: [Анализ инвестицион. климата в регионах РФ] //. - "Инвестиции в России", 1995, N 3, с. 4-5.
[23]
Баумгатнер В. Маркетинг инвестиций. СПб., СПУЭиф, 2008 г.; с.330.
[24]
Масленников Н.И. Стратегия привлечения инвестиций в Санкт-Петербург//Гуманитарные науки.- №3.-2007. -с.29-31.
[25]
Кныш М.И., Перекатов Б.А., Тютиков Ю.П. Стратегическое планирование инвестиционной деятельности. СПб., СПб ГУЭф, 2007 г.
[26]
Когут А.Е, Бахарев С.Ю., Шопенко Д.В. Управление инвестиционной деятельностью на предп-риятии.-СПб.:ИСЭП РАН, 2007. С.26.
[27]
Абалкин Л.И. Хозяйственный механизм общественных формаций. М., 2006. 270 с., Абалкин Л.И. Избранные труды: В 4 т. / Сост. О.М. Грибанова. М.: Экономика, 2005. Т. 2. 910 с., Бунич П.Г. Хозмеханизм: Идеи и реальности. М., 2008. 125 с., Кульман А. Экономические механизмы / Пер. с фр. А. Кульман; Под ред. Н.И. Хрусталевой. М.: Прогресс-Универс, 2008. 189 с.
[28]
Рахимов Т.Р. Инвестиционный климат в регионах России // Проблемы управления рыночной экономикой: Межрегион. сб. науч. тр. / Под ред. проф. И.Е. Никулиной. Томск: Изд-во ТПУ, 2007. Вып. 8. 321 с.
[29]
Архимов Т.Р. Сущность, цели, задачи и принципы построения организационно-экономического и правового механизма формирования благоприятного инвестиционного климата в регионе // Экономика, 2007, № 7.
[30]
Стратегия развития региона: теория, методология, практика: монография/ под общ. Ред. Л.М. Шадоевой, Е.Е. Швакова.- Барнаул: Изд-во Алт. Ун-та, 2006 - 272с.
[31]
Хасанов И.Ф. Формирование механизма реализации региональной инвестиционной политики. – М.: Изд-во Палеотип, 2007.140с.
[32]
Яковлев А., Гончар К. Об использовании в России опыта новых индустриальных стран в формировании «институтов развития» и стимулирования инновационного экономического роста.- ГУ «Высшая школа экономики», 2004.
[33]
Ивантер А. Неокейнсианство по-казахстански // Эксперт Казахстан. - 2007. - №46.- с.39
|