Міністерство освіти та науки України
Вінницький національний технічний університет
Кафедра теоретичної електроніки та промислової електроніки
Курсова робота
з дисципліни “ Контрольно – вимірювальні системи в екології”
Вимірювальний канал температури з елементами термопари
Виконав: студент групи АЕ-01
Баковська Т. О
Перевірив: д.т.н., професор
Кухарчук В. В
Вінниця – 2005
ЗМІСТ
Вступ
1. Огляд первинних вимірювальних перетворювачів
1.1 Термоелектричі перетворювальні елементи
1.2 Терморезистивний перетворювальний елемент
1.3 Термомагнітний перетворювальний елемент
1.4 Термочастотний перетворювальний елемент
1.5 Пірометричний перетворювальний елемент
2. Розробка структурної схеми аналого-цифрового перетворювача порозрядного зрівноваження
3. Розробка функціональної схеми вимірювального каналу температури з елементами термопари
4. Статистичні характеристики
Висновок
Список використаної літератури
ВСТУП
Температура, як параметр теплового процесу, не піддається безпосередньому вимірюванню. Одночасно вона є функцією стану речовини i зв'язана з внутрішньою енергією тіл, а через енергію зв'язана i з іншими властивостями. Отже, зі зміною температури змінюється багато інших фізичних властивостей тіл, які i використовуються при побудові перетворювачів температури [1].
При взаємодії двох рівноважних систем, які мають різні температури, відбувається перехід енергії від системи з більшим енерговмістом в систему з меншим енерговмістом, доки обидві не приймуть новий стан рівноваги. Загальним для всіх видів часток розділених систем є температура.
Тепловими називаються перетворювачі, принцип дії, яких оснований на використанні теплових процесів (нагрівання, охолодження, теплообміну) i вхідною величиною яких є температура [2].
Теплоелектричні перетворювачі використовують для вимірювання температури і таких неелектричних величин, як переміщення, швидкість і витрати рідких і газоподібних речовин, їх якісний та кількісний склад, тиск, вологість тощо. При цьому використовується залежність проходження теплових процесів від теплопровідності і швидкості руху досліджуваного середовища (рідин, газів) [2].
1. ОГЛЯД ПЕРВИННИХ ВИМІРЮВАЛЬНИХ ПЕРЕТВОРЮВАЧІВ
Температурою називається фізична величина, яка характеризує стан тіла, що визначається середньою кінетичною енергією руху.
Забиваем Сайты В ТОП КУВАЛДОЙ - Уникальные возможности от SeoHammer
Каждая ссылка анализируется по трем пакетам оценки: SEO, Трафик и SMM.
SeoHammer делает продвижение сайта прозрачным и простым занятием.
Ссылки, вечные ссылки, статьи, упоминания, пресс-релизы - используйте по максимуму потенциал SeoHammer для продвижения вашего сайта.
Что умеет делать SeoHammer
— Продвижение в один клик, интеллектуальный подбор запросов, покупка самых лучших ссылок с высокой степенью качества у лучших бирж ссылок.
— Регулярная проверка качества ссылок по более чем 100 показателям и ежедневный пересчет показателей качества проекта.
— Все известные форматы ссылок: арендные ссылки, вечные ссылки, публикации (упоминания, мнения, отзывы, статьи, пресс-релизы).
— SeoHammer покажет, где рост или падение, а также запросы, на которые нужно обратить внимание.
SeoHammer еще предоставляет технологию Буст, она ускоряет продвижение в десятки раз,
а первые результаты появляются уже в течение первых 7 дней.
Зарегистрироваться и Начать продвижение
Одиницею вимірювання температури є градус. Градусом називають 1/100 діапазону зміни температур від точки танення льоду (00
С) до точки кипіння води (1000
С).
Для вимірювання температури застосовують такі методи:
1) заснований на розширенні рідких, газоподібних і твердих тіл;
2) заснований на зміні тиску в середині замкненого об’єму від зміни температури;
3) метод, в основу якого покладена зміна опору провідників від зміни температури;
4) метод, який базується на термоелектричних ефектах;
5) метод, в основу якого покладено явище електромагнітного випромінювання.
Прилади для вимірювання температури називаються термометрами. У відповідності до перерахованих методів вимірювання температури в термометрії використовують такі засоби:
1) термометри розширення;
2) танометричні термометри;
3) термометри опору;
4) термопара (явище Томпсона та явище Зеєбека);
5) пірометри;
Тепловими називаються перетворювачі, принцип дії яких оснований на використанні теплових процесів (нагрівання, охолодження, теплообміну) і вхідною величиною є температура. Теплові перетворювачі широко застосовуються як перетворювачі не тільки температури, а й таких величин, як тепловий потік, швидкість потоку газу чи рідини, витрати, хімічний склад і тиск газів, вологість тощо[2].
1.1 Термоелектричі перетворювальні елементи
Принцип дії термоелектричного перетворювача (термопари) базується на використанні термоелектричного ефекту, суть якого полягає у виникненні термо-ЕРС в колі, що складається з двох різнорідних провідників чи напівпровідників, які називають термоелектронами, якщо температури Т1
i Т2
відповідних частин перетворювача piзні.
Виникнення термо-ЕРС пояснюється сумарною дією двох термоелектричних ефектів: явища Томпсона i явища Зеєбека. Явище Томпсона полягає у появі на кінцях однорідного провідника, який має температурний градіент, деякої різниці потенціалів внаслідок того, що електрони дифундують з гарячого кінця провідника до холодного. ЕРС, що виникає при цьому i називається термо-ЕРС Томпсона, визначається виразом
(1.1.1)
де σ- коефіцієнт Томпсона для даного провідника.
Якщо скласти коло з двох різних провідників а
i b,
то сумарна термо- ЕРС Томпсона дорівнює різниці термо-ЕРС Томпсона кожного провідника i визначається виразом
(1.1.2)
де σа
i σb
, - коефіцієнти Томпсона для провідника а
i b
відповідно.
Сервис онлайн-записи на собственном Telegram-боте
Попробуйте сервис онлайн-записи VisitTime на основе вашего собственного Telegram-бота:
— Разгрузит мастера, специалиста или компанию;
— Позволит гибко управлять расписанием и загрузкой;
— Разошлет оповещения о новых услугах или акциях;
— Позволит принять оплату на карту/кошелек/счет;
— Позволит записываться на групповые и персональные посещения;
— Поможет получить от клиента отзывы о визите к вам;
— Включает в себя сервис чаевых.
Для новых пользователей первый месяц бесплатно.
Зарегистрироваться в сервисе
Суть явища Зеєбека така. При стиканні двох різнорідних провідників у місці їх контакту виникає контактна різниця потенціалів, зумовлена різною концентрацією носіїв заряду. Зеєбеком було встановлено, що в замкненому колі двох різнорідних провідників, cпaї яких мають piзнi температури, електрорушійна сила Eab(T1),
яка виникає при переході від провідника а
до провідника b
в точці з температурою T1
i електрорушійна сила Еьа(Т2),
яка виникає при переході від провідника b
до провідника а,
мають протилежні знаки i не дорівнюють одна одній.
Сумарна термо-ЕРС, яка виникає у колі, що складається з двох різних провідників а
i b
є сумою контактних ЕРС i ЕРС Томпсона:
(1.1.3)
Ця сумарна термо-ЕРС для даної пари провідників залежить тільки від значень температур Т1
i Т2
i може бути подана різницею відповідних функцій:
(1.1.4)
Якщо різниці температур малі, можна припустити, що термо-ЕРС яка розвивається термопарою, пропорційна різниці температур спаїв:
(1.1.5)
де k
-коефіцієнт пропорційності, різний для різних матеріалів термоелектродів.
Якщо один спай помістити в середовище з постійною температурою, наприклад Т2
,
то термо-ЕРС, що виникне в загальному випадку, є нелінійною функцією температури Т1 :
(1.1.6)
Спай термопари, який поміщають в досліджуване середовище, називають робочим або гарячим, а кінці, температура яких підтримується переважно постійною, вільними або холодними.

Рисунок 1.1 – Найпростіші термоелектричні кола
Оскільки в коло термопари під'єднується вимірювальний прилад чи інший перетворювач, то в місціпід'єднання утворюються інші cпaї i коло термопари в простішому випадку треба розглядати як коло, що складається з трьох провідників a, b і с
(рис 1.1 б).
Сумарна термо-ЕРС такого кола:
) (1.1.7)
Оскільки згідно з закономірністю Вольта:
(1.1.8)
то даний вираз можна записати в такому вигляді:
(1.1.9)
Враховуючи, що:
отримаємо
.
3 цього виразу випливає, що якщо температури Т2
іТ3
на границях третього провідника не е однаковими, то термо-ЕРС термопари аb
спотворюється ЕРC e bc
(Т2
,Т3
)
паразитної термопари bс.
Якщо Т2
=Т3
=Т0
, то ebc
(T2
,T3
)=0
і e = eab
(T1
,T0
), тобто наявність в колі третього провідника, на границях якого температури є однакові, не зумовлює спотворень термо-ЕРС основної термопари.

Рисунок 1.2 – Перетворювач розміщений в середовищі досліджуваного об’єкта
Вираз еса
(Т)=есв
(Т)-еав
(Т) дає змогу визначити термо-ЕРС будь-якої термопари при відомих термо-ЕРС інших термопар утворених кожним з термоелектродів з базовим. Для порівняння термоелектричних характеристик матеріалів створена єдина платинова нормаль, щодо якої визначаються термо-ЕРС інших матеріалів[3].
1.2 Терморезистивний перетворювальний елемент
Принцип дії терморезистивних перетворювачів базується на властивості провідників чи напівпровідників змінювати електричний опір при зміні температури. Для перетворень температури використовують матеріали, які мають високу стабільність ТКО, високу відтворюваність електричного опору для даної температури, значний питомий електричний опір і високий ТКО, стабільність хімічних і фізичних властивостей під час нагрівання, інертність до дії досліджуваного середовища.
Зміна опору ∆ R як міра температури реєструється за допомогою мостових схем або схем постійного струму зі стрілковими пристроями при дозволі до 0,001 К, а також за допомогою схем порівняння струмів і логометричних пристроїв або за допомогою числових способів вимірювань. Пристрій з одним датчиком, мостом та двома з’єднувальними проводами зображено на рис. 1.3 (Додаток А). [10]
З провідникових матеріалів широко застосовується платина. Цей благородний метал навіть при високих температурах і окисному середовищі не змінює своїх фізичних і хімічних властивостей. Температурний коефіцієнт опору в діапазоні 0... 100 0
С становить приблизно 1/273 град -1
, питомий опір при при 20 0
С дорівнює 0,105 Ом/мм2
/ м, діапазон перетворювальних температур – –260…+ 1300 0
С. Температурна залежність опору платини в діапазоні 0... 6500
С описується рівнянням Календарі:
RT
= R0
(1+ AT+ BT2
), (1.2.1)
де RT
, R0
– опори перетворювача при температурі Т і 00
С; А і В сталі коефіцієнти (для платинового дроту, який застосовується в промислових термоперетворювачах температур А = 3,9702* 10-3
1/К, В = – 5,8893*10-7
1/ К2
). До недоліків платинових перетворювачів температури належать досить висока забруднюваність платини при високих температурах парами металів (особливо заліза), порівняно невисока хімічна стійкість у відновному середовищі, внаслідок чого вона стає крихкою, втрачає стабільність характеристик.
Мідь, внаслідок низької вартості і досить високої стійкості до корозії, широко застосовують в перетворювачах температури в діапазоні -50...+1800
С. Температурний коефіцієнт опору міді:
RT
= R0
(1 + T
T).(1.2.2)
До недоліків мідних перетворювачів температури належать висока окислюваність під час нагрівання, внаслідок чого вони застосовуються у вказаному, порівняно вузькому діапазоні температур у середовищах з низькою вологістю і при відсутності агресивних газів[4].
Тугоплавкі метали – вольфрам, молібден, тантал і ніобій – застосовуються обмежено. Вплив рекристалізації та росту зерен в результаті дії температури робить чутливий елемент з цих матеріалів крихким і тому дуже чутливим до механічних вібрацій.
Терморезистивні перетворювачі температури, що називають стандартом термоперетворювачами опору (ТО), бувають трьох основних різновидів: з платиновим (ТОП), мідними (ТОМ) та нікелевим (ТОН) чутливим елементами і призначені для перетворення температури в діапазоні -260 ...1100 0
С.
Основними причинами похибок терморезистивних перетворювачів температури є неточність підганяння і відхилення від номінального, а також нестабільність цих параметрів у часі. Перевагами напівпровідникових термоперетворювачів є малі габарити, мала інерційність. Про те вони поступаються провідниковим в точності[5].
1.3 Термомагнітний перетворювальний елемент
Метод заснований на залежності магнітної сприйнятливості парамагнітних речовин або ядерної магнітної сприйнятливості від температури. Відповідно до закону Кюрі – Вейса магнітна сприйнятливість назад пропорційна абсолютній температурі:
х = С/(Т + а
+ /T), (1.3.1)
де С – коефіцієнт, пропорційний константі Кюрі, індуктивності вимірювальної котушки і факторові заповнення котушки зразком; а – поправка, що залежить від форми зразка, щільності і взаємодії іонів; - поправка, що враховує штарковське розщеплення і диполь-дипольна взаємодія.
При використанні термомагнітного методу вимірюваною величиною є магнітна сприйнятливість парамагнітних солей або ядерна магнітна сприйнятливість металів, наприклад міді або платини. Вимір магнітної сприйнятливості парамагнітних солей звичайно виробляється шляхом виміру індуктивності або взаємної індуктивності котушки із сердечником з термометричної речовини. Перевагами методу є відсутність систематичних погрішностей, властивих газовому й акустичному методам, висока чутливість, що росте зі зниженням температури (при 2 мК поріг чутливості складає 1 10 -4
мК), висока відтворюваність у порівнянні з іншими методами вимірів термодинамічної температури.
Термомагнітний метод в основному застосовується при вимірі температур
10 -3
– 4 К. Як термометричну речовину використовуються монокристали нітрату церію-магнію, сульфат амонію-марганцю (1,8 – 4К), нітрат церію-лантану-магнію для температур нижче 2 мК.
Для вимірювання температури в діапазоні 0,001—0,3 К в якості термометричної речовини використовуються метали (мідь, платина), для яких методом ЯМР визначається залежність ядерної магнітної сприйнятливості від абсолютної температури Т:
= Ng2
I(I+1)/(3kT) (1.3.2)
де N
— число ядер в одиниці об'єму; g —
фактор магнітного розщеплення (g-фактор); — ядерний магнетон; I— спин ядра; k —
постійна Больцмана.
Значення кя
визначаються по сигналі ЯМР, амплітуда якого лінійно залежить від ядерної магнітної сприйнятливості і, отже, від 1/Т,
оскільки усі величини у рівнянні, крім хя
і Т,
є фізичними константами [6].
1.4 Термочастотний перетворювальний елемент
Вимірювання температури термочастотними методами засновано на використанні залежності від температури частоти власних коливань різного роду резонаторів, швидкості поширення звукових і ультразвукових коливань з терморезистором. Найбільш розвинуті резонансні термочастотні методи, засновані на застосуванні резонансних датчиків, що являють собою автогенератори або генератори зі змушеними коливаннями, частота яких настроюється в резонанс із частотою власних коливань резонатора, що змінюється з температурою[8].
Для виміру температури застосовуються механічні (твердотільні), газові і ядерні резонатори. Характеристика перетворення температури в частоту в таких резонаторів нелінійна. Рівняння перетворення термометрів з резонаторними перетворювачами на робочій ділянці характеристики можна представити у вигляді полінома:
f= f0
, (1.4.1)
де коефіцієнти и у
вибираються в залежності від виду і характеристик резонаторів. При використанні кварцових резонаторів похибка лінійності досить незначна. В інших випадках для лінеаризації характеристики приладу необхідні додаткові пристрої з функціональними перетворювачами. Розвиток мікропроцесорної техніки дозволяє створювати точні частотні термометри з похибкою лінійності не більш 10-5
.
1.5 Пірометричний перетворювальний елемент
Пірометричні методи вимірювання температури охоплюють широкий діапазон температур – від 173 до 6000 К, що включає в себе низькі, середні і високі температури. Ці методи засновані на визначенні параметрів теплового випромінювання об'єкта без порушення його температурного поля. Теплове випромінювання являє собою електромагнітне випромінювання, порушуване тепловим рухом атомів і молекул у твердих, рідких і газоподібних речовинах. При температурах вище 4000 К випромінювання викликається процесами дисоціації й іонізації[9].
Частіше застосовуються пірометри порівняння, в яких густина випромінювання об’єкта вимірювань порівнюється з випромінюванням еталону в видимій частині спектру. Спектральний пірометр (пірометр порівняння) зображений на рис. 1.4 (Додаток А). [10]
Теорія пірометричних методів вимірювання температури заснована на законах, що встановлюють зв'язок між випромінюванням абсолютно чорного тіла (АЧТ) і його температурою. Абсолютно чорним тілом називається тіло, що поглинає все падаюче на нього випромінювання і відповідно здатне при даній температурі випромінювати максимальну енергію. Добрим наближенням до АЧТ є закрита з усіх боків порожнина з малим отвором, площа якого мала в порівнянні з загальною поверхнею порожнини.
Закон Планка встановлює зв'язок між абсолютною температурою і спектральним розподілом потоку випромінювання АЧТ:
М 0
=С1
-5
(еС/( Т)
– 1)–1
, (1.5.1)
де М 0 –
спектральна щільність потоку випромінювання АЧТ, тобто енергія, випромінювана в одиницю часу одиницею площі поверхні випромінювача, що приходиться на одиницю діапазону довжин хвиль; С1
= 2 c2
h=3,741832.10-16
Вт м2
; C2
=ch/k =
0,01438786 м К — відповідно перші і друга постійні випромінювання; с—
швидкість світла; h —
постійна Планка; k —
постійна Больцмана.
Розробка чутливих приймачів інфрачервоного (ІЧ) випромінювання дозволяє застосовувати пірометричні методи для вимірювання не тільки високих, але і низьких температур. Прилади для вимірювання температур об'єктів по їх тепловому електромагнітному випромінюванню називаються пірометрами [4].
2 РОЗРОБКА СТРУКТУРНОЇ СХЕМИ АНАЛОГО-ЦИФРОВОГО ПЕРЕТВОРЮВАЧА ПОРОЗРЯДНОГО ЗРІВНОВАЖЕННЯ
Аналого-цифрові перетворювачі порозрядного зрівноваження використовуються у тому разі, якщо необхідно забезпечити похибку 0,1 …0,02% при досить високій швидкодії в межах 104
…106
вим./с.
Суть порозрядного зрівноваження полягає в зрiвноваженнi вимірювальної Uа
напруги компенсуючою Uк
, що змінюються порозрядно нерівномірними ступенями. Відлік результату вимірювання здійснюється в момент рівності цих величин. Такий алгоритм називають ще “старшими розрядами вперед”.
На рисунку 2.1 наведено структурну схему аналого-цифрового перетворювача порозрядного зрiвноваження.
Рисунок 2.1 – Структурна схема аналогово-цифрового перетворювача порозрядного зрівноваження
Основними елементами структурної схеми аналого-цифрового перетворювача порозрядного зрiвноваження є:
- G – генератор тактової частоти , який задає частоту перемикання тригерів регістра;
- РI – розподiльник iмпульсiв, який задається послідовність перемикання тригерів регістра;
- - схеми збiгу, якi призначенi для керування процесом вимiрювання;
- - SR-тригери, якi представляють собою десяти розряднi регiстри;
- ЦАП – цифро-аналоговий перетворювач, який призначений для перетворення двiйкового коду в аналогову величину;
- ПП – пристрiй порiвняння (компаратор), який може знаходитись в двох станах: якщо , то на виходi компаратора формується рiвень логiчної одиницi i цим рiвнем вiдкриваються всi схеми збiгу ; якщо ж , то на виходi компаратора формується рiвень логiчного нуля, яким закриваються всi схеми збiгу.
Сутнiсть алгоритму порозрядного зрiвноваження розглянемо на конкретному прикладi. Припустимо, що вимiрювальна напруга складає 900 mB.
Вхідна напруга Uа
в пристрої порівняння порівнюється з компенсуючою напругою Uк
починаючи з старшого розряду. Отже, для конкретного прикладу, напруга в 512 mВ порівнюється з вимірювальною напругою 900 mВ, і оскільки Uк
< Ua
, пристрій порівняння виробляє сигнал, на виходi першого тригера встановлюється рiвень логiчної одиницi. Далі розподільник імпульсів встановлює в одиничний стан другий тригер і відбувається порівняння компенсуючої напруги Uк
= 2n
∙∆U+2n-1
∙∆U, тобто 768 mВ і вимірювальну напругу 900 mВ. Оскільки Uк
< Ua
на виході другого тригера встановлюється одиниця. В результаті порівняння компенсуюча напруга стає рівною вхідній напрузі, вимірювання закінчується i на виходi аналого-цифрового перетворювача утворюється код 1110000100, який відповідає вимiрювальнiй напрузi 900 mВ. Процес перетворення вхідної напруги Ua
=900 в двійковий код наведено в таблицi 2.1.
Таблиця 2.1 Процес перетворення вхідної напруги Ua
=1500 в двійковий код
| Такт |
Порівняння |
Значення компенсуючої напруги |
Код |
| 1 |
512 |
900 |
512 |
1 |
| 2 |
768 |
900 |
512 + 256 = 768 |
1 |
| 3 |
896 |
900 |
768 + 128 = 896 |
1 |
| 4 |
960 |
900 |
896 + 64 = 960 |
0 |
| 5 |
928 |
900 |
896 + 32 = 928 |
0 |
| 6 |
912 |
900 |
896 + 16 = 912 |
0 |
| 7 |
904 |
900 |
896 + 8 = 904 |
0 |
| 8 |
900 |
900 |
896 + 4 = 900 |
1 |
| 9 |
902 |
900 |
900 + 2 = 902 |
0 |
| 10 |
903 |
900 |
902 + 1 = 903 |
0 |
Часова діаграма роботи аналого-цифрового перетворювача порозрядного зрівноваження для конкретного випадку наведена на рисунку 2.2.
Рисунок 2.2 – Часова діаграма аналого-цифрового перетворювача порозрядного зрівноваження.
Розглянемо принцип дiї аналого-цифрового перетворювача порозрядного зрiвноваження.
В вихiдному положеннi усi тригери знаходяться в нульовому положеннi i схеми збiгу закритi, тому на всi цифровi входи цифро-аналогового перетворювача поступає нуль i вiн перетворює цей код в вiдповiдну напругу, тобто компенсуюча напруга дорiвнює нулю ( ).
Аналого-цифровий перетворювач здiйснює вимiрювання напруги (для даного випадку ) за десять тактiв.
Перший такт: з генератора G поступає тактова частота i на першому входi розподiльника iмпульсiв з’являється управляючий сигнал, який поступає на перший тригер i встановлює його в одиницю. Таким чином на його виходi утворюється код 1000000000, який цифро-аналоговий перетворювач перетворює в напругу 512 mB. Оскiльки , то на входi компаратора формується нуль i ним закриваються всi схеми збiгу .
Другий такт: на другому входi розподiльника iмпульсiв з’являється управляючий сигнал i другий тригер встановлюється в одиницю. Даний управляючий сигнал поступає також на першу схему збiгу, але оскiльки вона закрита нулем, то iмпульси через неї не проходять. Тодi на виходi другого тригера з’являється код 1100000000, акий перетворюється в вiдповiдну йому напругу 768 mB. Оскiльки , то на входi компаратора формується нуль і ним закриваються всi схеми збiгу.
Третiй такт: по третьому iмпульсу тiльки на третьому входi розподiльника iмпульсiв з’являється управляючий сигнал, який поступає на вхiд третього тригера i на попередню схему збiгу. Проходячи через цю схему вiн поступає на S-вхiд тригера i встановлює його в одиницю. Тодi на виходi третього тригера з’являється код 1110000000, який перетворюється цифро-аналоговим перетворювачем в напругу 896 mB. Оскiльки , то на входi компаратора формується нуль i ним закриваються всi схеми збiгу.
Четвертий такт: на четвертому входi розподiльника iмпульсiв з’являється управляючий сигнал i четвертий тригер встановлюється в одиницю. Даний управляючий сигнал поступає також на попередню схему збiгу, але оскiльки вона закрита нулем, то iмпульси через неї не проходять. Тодi на виходi четвертого тригера з’являється код 1111000000, який перетворюється в напругу 960 mB.
Оскiльки , то на входi компаратора встановлюється рівень логічної одиниці i нею відкриваються всi схеми збiгу.
П’ятий такт: по п’ятому iмпульсу тiльки на п’ятому входi розподiльника iмпульсiв з’являється управляючий сигнал, який поступає на вхiд п’ятого тригера i на попередню схему збiгу. Проходячи через цю схему вiн поступає на R-вхiд тригера i встановлює його в нуль. На виходi п’ятого тригера з’являється код 1110100000, який перетворюється в напругу 928 mB. Оскiльки , то на входi компаратора встановлюється рівень логічної одиниці i нею відкриваються всi схеми збiгу.
Шостий такт: на шостому входi розподiльника iмпульсiв з’являється управляючий сигнал i тригер встановлюється в одиницю. Проходячи через попередню схему збігу вiн поступає на R-вхiд тригера i встановлює його в нуль. На виходi шостого тригера з’являється код 1110010000, який перетворюєється в напругу 912 mB. Оскiльки , то на входi компаратора встановлюється рiвень логiчної одиницi, яким вiдкриваються всi схеми збiгу.
Сьомий такт: по сьомому iмпульсу на сьомому входi розподiльника iмпульсiв з’являється управляючий сигнал, який поступає на вхiд тригера i на попередню схему збiгу. Проходячи через цю схему вiн поступає на R-вхiд тригера i встановлює його в нуль. Тодi на виходi сьомого тригера з’являється код 1110001000, який перетворюється в напругу 904 mB. Оскiльки , то на входi компаратора встановлюється рiвень логiчної одиницi, яким вiдкриваються всi схеми збiгу.
Восьмий такт: утворюється код 1110000100, який вiдповiдає вимiрювальнiй напрузi 900 mB, тобто компенсуюча i вимiрювальна напруга зрiвноважуються.
Загальна часова діаграма роботи аналого-цифрового перетворювача порозрядного зрівноваження наведена на рисунку 2.3 (Додаток Б).
Рiвняння перетворення аналогово-цифрового перетворювача порозрядного зрівноваження має вигляд:
, (4.1)
де h = U0
/2n
- крок квантування; n - розрядність двійкового лічильника;
U0
- опорна напруга.
Статична характеристика аналого-цифрового перетворювача порозрядного зрівноваження наведена на рисунку 2.4.
Рисунок 2.4 – Статична характеристика аналогово-цифрового перетворювача
Похибка квантування аналогово-цифрового перетворювача порозрядного зрівноваження визначається, як величина обернена до кількості імпульсів
, тобто , (2.2)
а її графічне подання наведено на рисунку 2.5.Рисунок 2.5 – Залежність вхідної напруги від похибки квантування
Отже, похибка квантування аналогово-цифрового перетворювача залежать від вимірюваної величини і визначається в основному розрядністю АЦП [11].
3. РОЗРОБКА ФУНКЦІОНАЛЬНОЇ СХЕМИ ВИМІРЮВАЛЬНОГО КАНАЛУ ТЕМПЕРАТУРИ З ЕЛЕМЕНТАМИ ТЕРМОПАРИ
Рівняння перетворення термопари із задовільною для практики точністю можна подати у вигляді:
Ет
= At + Bt2
+ Ct3
, (3.1)
де Ет
– термо-е.р.с., t – різниця температур гарячого і холодних кінців; А, В, С – сталі, значення яких залежать від матеріалів термоелектродів.
Оскільки , а Uх
= At + Bt2
+ Ct3
, то остаточне рівняння перетворення вимірювального каналу має вигляд:
. (3.2)
Статична характеристика вимірювального каналу для вимірювання температури з елементами термопари наведена на рисунку 3.1 (при побудові статичної характеристики використовувались такі дані: А =0,012 В = 4∙10-4
, С = 5,8∙10-7
, n =10, U0
= 10,24В, t змiнюється в дiапазонi [25:65] 0
С ).

Рисунок 3.1 – Статична характеристика вимірювального каналу
Похибка квантування вимірювального каналу для вимірювання температури з елементами термопари визначається за формулою 3.3
, (3.3)
а її статична характеристика наведена на рисунку 3.2.

Рисунок 3.2 – Залежність похибки квантування від температури
Для того, щоб оцінити здатність вимірювального каналу температури з елементами термопари реагувати на зміну температури потрібно визначити чутливість вимірювального каналу:
, тобто (3.4)
Оскiльки статична характеристика вимiрювального каналу температури з елементами термопари є лiнiйною в дiапазонi змiни температури вiд 25 до 65 0
С. Залежність чутливості від температури теж буде лінiйною (рис.3.3)

Рисунок 3.3 – Залежність чутливості від температури
Вимірювальний канал температури з елементами термопари здійснює вимірювання температури в певному діапазоні, який характеризується верхньою та нижньою межею вимірювання.
Для визначення нижньої межi вимірювання tmin
задамося нормованим значенням похибки квантування d = dн
, тобто
. (3.5)
Значить, Atmin
+ = . (3.6)
Маємо, = . (3.7)
Розв’язавши кубічне рівняння, отримаємо що нижня межа вимірювання температури з елементами термопари:
tmin
= 25,026 0
С.
Верхня межа вимірювання вимірювального каналу обмежена ємністю двійкового лічильника
, (3.8)
де n – розрядність двійкового лічильника i визначається за формулою 3.9.
. (3.9)
Значить, . (3.8)
Тоді,  . (3.10)
Розв’язавши кубічне рівняння, отримаємо що верхня межа вимірювання температури з елементами термопари:
tmax
=63,1670
C.
Загальна структурна схема вимiрювального каналу температури з елементами термопари наведена на рисунку 3.4 (Додаток В).
4. СТАТИСТИЧНІ ХАРАКТЕРИСТИКИ
Вихідні значення випадкових похибок
Номер
Вимірювань
|
1
|
2
|
3
|
4
|
5
|
6
|
7
|
8
|
9
|
10
|
| Результат |
1,05 |
1,01 |
1,02 |
0,96 |
0,99 |
0,94 |
1,09 |
0,98 |
1,00 |
0,99 |
Номер
Вимірювань
|
11
|
12
|
13
|
14
|
15
|
16
|
17
|
18
|
19
|
20
|
| Результат |
0,97 |
1,11 |
0,99 |
1,04 |
0,96 |
1,03 |
1,00 |
0,98 |
0,94 |
0,98 |
Номер
Вимірювань
|
21
|
22
|
23
|
24
|
25
|
26
|
27
|
28
|
29
|
30
|
| Результат |
1,03 |
1,04 |
1,06 |
0,90 |
1,05 |
1,07 |
1,05 |
0,95 |
0,98 |
1,01 |
Номер
Вимірювань
|
31
|
32
|
33
|
34
|
35
|
36
|
37
|
38
|
39
|
40
|
| Результат |
0,96 |
0,99 |
0,96 |
1,00 |
0,99 |
1,06 |
1,03 |
1,06 |
0,98 |
1,00 |
Номер
Вимірювань
|
41
|
42
|
43
|
44
|
45
|
46
|
47
|
48
|
49
|
50
|
| Результат |
0,92 |
1,00 |
0,95 |
1,00 |
1,03 |
1,02 |
0,92 |
0,98 |
0,98 |
1,03 |
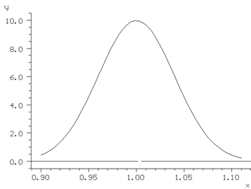
Побудуємо залежність випадкової похибки від кількості вимірювань, вкориставши дані таблиці
Зміна випадкової похибки в часі

Знайдемо математичне очікування для масиву випадкових похибок

і представимо отримане значення в якості дійсного.
Визначимо випадкові відхилення (абсолютну випадкову похибку):

результати обчислень занесемо до таблиці 2 і побудуємо залежність абсолютної випадкової похибки від кількості вимірювань .
Випадкові відхилення (абсолютна випадкова похибка)
| V1
|
V2
|
V3
|
V4
|
V5
|
V6
|
V7
|
V8
|
V9
|
V10
|
| 0.05 |
0.01 |
0.02 |
-0.04 |
-0.01 |
-0.06 |
0.09 |
-0.02 |
0 |
-0.01 |
| V11
|
V12
|
V13
|
V14
|
V15
|
V16
|
V17
|
V18
|
V19
|
V20
|
| -0.03 |
0,11 |
-0,01 |
0,04 |
-0.04 |
0,03 |
0 |
-0.02 |
-0.06 |
-0.02 |
| V21
|
V22
|
V23
|
V24
|
V25
|
V26
|
V27
|
V28
|
V29
|
V30
|
| 0,03 |
0,04 |
0,06 |
-0.1 |
0,05 |
0,07 |
0,05 |
-0.05 |
-0.02 |
0,01 |
| V31
|
V32
|
V33
|
V34
|
V35
|
V36
|
V37
|
V38
|
V39
|
V40
|
| -0.04 |
-0.01 |
-0.04 |
0 |
-0.01 |
0.06 |
0,03 |
0.06 |
-0.02 |
0 |
| V41
|
V42
|
V43
|
V44
|
V45
|
V46
|
V47
|
V48
|
V49
|
V50
|
| -0.08 |
0 |
-0.05 |
0 |
0,03 |
0,02 |
-0.08 |
-0.02 |
-0.02 |
0.03 |
Зміна абсолютної випадкової похибки в часі
.
Перевіримо, чи сума випадкових відхилень дорівнює нулю
.
Визначимо відносну випадкову похибку
.
Відносні випадкові похибки
| 1
|
2
|
3
|
4
|
5
|
6
|
7
|
8
|
9
|
10
|
| 5% |
1% |
2% |
4% |
1% |
6% |
9% |
2% |
0% |
1% |
| 11
|
12
|
13
|
14
|
15
|
16
|
17
|
18
|
19
|
20
|
| 3% |
11% |
1% |
4% |
4% |
3% |
0% |
2% |
6% |
2% |
| 21
|
22
|
23
|
24
|
25
|
26
|
27
|
28
|
29
|
30
|
| 3% |
4% |
6% |
10% |
5% |
7% |
5% |
5% |
2% |
1% |
| 31
|
32
|
33
|
34
|
35
|
36
|
37
|
38
|
39
|
40
|
| 4% |
1% |
4% |
0% |
1% |
6% |
3% |
6% |
2% |
0% |
| 41
|
42
|
43
|
44
|
45
|
46
|
47
|
48
|
49
|
50
|
| 8% |
0% |
5% |
0% |
3% |
2% |
8% |
2% |
2% |
3% |
Зміна відносної випадкової похибки в часі

Визначимо точність вимірювань:
,
де - відносна випадкова похибка, яка визначається:
.
Точність вимірювань
Номер
вимірювань
|
1
|
2
|
3
|
4
|
5
|
6
|
7
|
8
|
9
|
10
|
Відносна
Похибка
|
20 |
100 |
50 |
25 |
100 |
17 |
11 |
50 |
250 |
100 |
Номер
вимірювань
|
11
|
12
|
13
|
14
|
15
|
16
|
17
|
18
|
19
|
20
|
Відносна
Похибка
|
33 |
9 |
100 |
25 |
25 |
33 |
250 |
50 |
17 |
50 |
Номер
вимірювань
|
21
|
22
|
23
|
24
|
25
|
26
|
27
|
28
|
29
|
30
|
Відносна
Похибка
|
33 |
25 |
17 |
10 |
20 |
14 |
20 |
20 |
50 |
100 |
Номер
вимірювань
|
31
|
32
|
33
|
34
|
35
|
36
|
37
|
38
|
39
|
40
|
Відносна
Похибка
|
25 |
100 |
25 |
250 |
100 |
17 |
33 |
17 |
50 |
250 |
Номер
вимірювань
|
41
|
42
|
43
|
44
|
45
|
46
|
47
|
48
|
49
|
50
|
Відносна
Похибка
|
13 |
250 |
20 |
250 |
33 |
50 |
13 |
50 |
50 |
33 |
Зміна точності вимірювання в часі

Знайдемо оцінку експериментального середнього квадратичного відхилення:
.
Визначимо середнє квадратичне відхилення середнього арифметичного:
.
Знайдемо довірчі границі похибки вимірювання для нормального закону розподілу:
.
Визначимо мінімальне і максимальне значення похибки вимірювання:
.
Основні статистичні характеристики
| Найменування статистичної оцінки |
Числове значення |
| 1. Кількість виміряних значень, n |
50 |
| 2. Мінімальне значення, Dmin
|
0.90 |
| 3. Максимальне значення, Dmax
|
1.11 |
4. Середнє арифметичне значення,  |
1.00 |
5. Середнє квадратичне відхилення,  |
0.04 |
.

Нормальний закон розподілу випадкової похибки
Наведемо результат у відповідності до другої стандартної форми представлення результатів вимірювань
ВИСНОВОК
В результатi виконання курсової роботи був створений вимiрювальний канал температури з елементами термопари, виведено рiвняння перетворення та побудована статистична характеристика вимiрювального каналу. Залежність чутливості від температури є лінійною, що значно спрощує процес вимірювання. В якостi первинного перетворювача використовується нормувальний перетворювач, який перетворює температуру в електрорушійну силу. Дана ЕРС подається на вхiд аналого-цифрового перетвовювача порозрядного зрiвноваження i перетворюється в двiйковий код.
СПИСОК ВИКОРИСТАНОЇ ЛІТЕРАТУРИ
1. Поліщук Є.С. Методи та засоби вимірювань неелектричних величин. –Львів: “Львівська політехніка”, 2000. -360с.
2. Электрические измерения неэлектрических величин / Под ред. П.В. Новицкого. -Л.: Энергия, 1975. -576с.
3. Поджаренко В. О., Кухарчук В. В. Вимірювання i комп¢ютерно-вимiрювальна техніка. - К.: УМК ВО, 1991.-240с.
4. Володарський Є.Т., Кухарчук В.В., Поджаренко В.О., Сердюк Г.Б. Метрологічне забезпечення вимірювань і контролю. -Вінниця: ВДТУ, 2001. -219с.
5. Орнатский П.П. Автоматические измерения и приборы (аналоговые и цифровые). -К.: Вища школа, 1986, -356с.
7. Посудін Ю.І. Методи вимірювання параметрів навколишнього середовища. –Київ: Світ, 2003. –286с.
8. Головко Д.Б. Основи метрології та вимірювань. – К.: Либідь,2001. –408с.
9. Основы метрологии и электрические измерения / Под ред. Душина Е.М.‑ М.: Энергоатомиздат, 1987. ‑ 480с.
10. Тiль Р.А. Электрические измерения неэлектрических велечин.– М.: Енергоатомiздат.,1987 – 192 с.
11. Кухарчук В.В., Кучерук В.Ю., Долгополов В.П., Грумiнська Л.В. Метрологiя та вимiрюваль технiка. – Вiнниця: Унiверсум-Вiнниця, 2004. – 252 с.
|